2021年锂电池产业链行业投资策略:碳中和正当时,新能源大时代
- 来源:浙商证券
- 发布时间:2021/08/19
- 浏览次数:2125
- 举报
1 新能源汽车-全球潮流势不可挡
新能源汽车&锂电池行情复盘
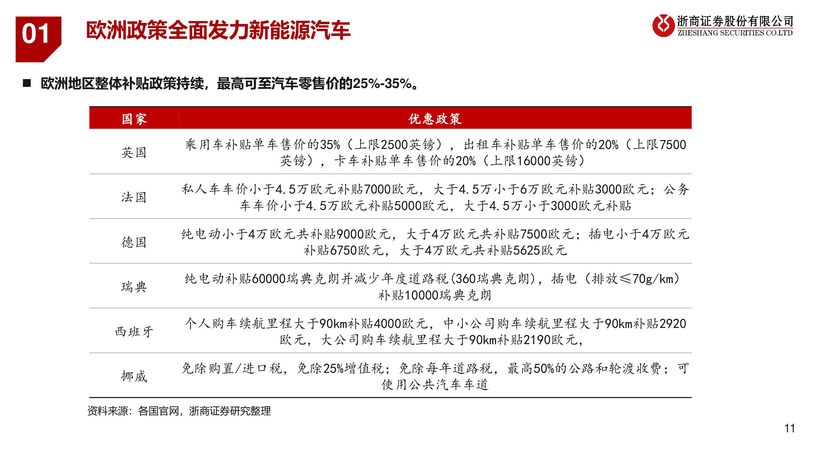
我们引用万得新能源汽车指数与锂电池指数作为参考,历史上新能源汽车及锂电池板块出现较大波动多与政策面变化有关,这 也凸显了行业与政策高度相关的属性; 随着新能源汽车的渗透率在各国市场不断提高,以及相关补贴政策在未来两年陆续退坡,增长主要驱动力将由政策为主逐步切 换至市场为主。考虑到发展新能源汽车符合各国能源独立与安全战略以及碳中和的长期发展目标,我们坚定看好未来新能源汽 车以及锂电池市场空间和潜力。
全球新能源汽车已进入高速发展期
从今年1-6月销量数据上看,中国和欧洲地区继续保持高增速,渗透率不断创下新高(6月欧洲主要国家在15%以上,中国达12.7%)。中欧市场已逐步由政策驱动型市场转向优质供给(车型)驱动市场。 美国下半年拜登政府相关政策如顺利落地后将迎来爆发式增长。我们预计2021-2022年全球新能源汽车销量将达599、832万辆。
我国新能源汽车发展历程
我国新能源汽车市场发展历经10年风雨,其中经历了四个阶段,目前随着市场成熟度逐渐提高,政策性补贴陆续退坡并由更加 市场化的“双积分”机制代替,待政策性补贴完全退坡后新能源汽车市场将进入完全市场化的竞争,乘用车将是未来新能源汽 车增长的重要动力源。
今年我国新能源汽车市场稳中有增
补贴政策退坡幅度放缓:4月工信部发布最新补贴政策,2020-2022年补贴额度分别在上一年的基础上退坡10%、20%、 30%,同时纯电动乘用车售价在30万元以下才可以享受补贴,采用换电模式的车不受价格限制,同时地方出台刺激消费政策; 6月双积分政策正式落地:建立健全企业端激励机制,稳定促进新能源汽车发展; 下半年新能源汽车走出疫情阴霾进入稳定增长态势(连续4个月保持同比环比正增长),预计全年销量在125-135万辆。
纯电动渗透率维持稳定
过去5年中我国新能源车中纯电动汽车及乘用车占比均维持在80%上下,整体趋势较为稳定,较欧洲地区50%-60%的纯电 动比例比重更高。我们认为未来3年内国内市场新能源汽车中纯电动汽车的比例基本维持在80%-85%,插混汽车比例维持 在15%-20%; 下半年由于宏光Mini EV放量迅猛(单车平均带电量10KWh)导致纯电动乘用车平均带电量下滑,我们认为单车带电量上 升仍是大趋势,随着诸如特斯拉、比亚迪、蔚来等纯电动品牌销量放量,单车带电量出现反弹验证了我们此前的观点。
2 动力电池-最好的零部件赛道
我国动力锂电池发展历程
我国早期推广新能源汽车依靠G端和B端车辆(如公务车,公交车等),这一时期磷酸铁锂电池以低成本高安全性得到广泛应 用;随着补贴门槛不断提高(续航里程/能量密度)以及C端乘用车开始放量,三元锂电开始逐步替代磷酸铁锂,其中高镍三元 以高能量密度成为了近两年重点发展目标; 随着密集爆发的新能源车安全事故,磷酸铁锂再次进入车企的视野,比亚迪“汉”的刀片电池在满足600公里续航的前提下保 证了安全性,铁锂迎来回暖期。
电池产业龙头效应明显,产能向头部聚拢
因市场需求上升,我国上半年新能源车需求有显著提升,使得国内厂商装机量普遍大幅上升,宁德时代全球装机量位列第一; 欧洲新能源市场同样有明显增长,新能源汽车的产量提升助力韩国电池厂(LG等)实现大幅度增长,LG上半年全球装机量位 列第二; 通过整理的厂商扩产计划表,我们认为明年龙头公司将通过加大扩产投产规模继续保持行业地位,我国厂商正积极进入欧洲市 场,未来将与韩系厂商直接争夺欧洲份额。
头部厂商积极扩产确保行业地位
中国:中长期看中国仍将是世界上最大的动力电池生产地,这主要得益于我国拥有全世界最完备的锂电产业链,且市场足够庞大; 21年上半年各大厂商进入加速扩产阶段,仅上半年已公布的扩产计划就有780GWh电池产能,预计2025年我国将拥有1600GWh 锂电池产能,冠绝全球。 目前国内动力电池产业龙头效应显著,宁德时代基本覆盖了国内80%的下游客户,并在海外市场积极扩张。
欧洲:欧洲致力于电池产业链本土化,头部电池厂商积极布局欧洲市场,欧洲未来将 打造完整新能源汽车产业链; 欧洲本土化电池厂商Northvolt正稳定推进建设,但2022年前难以形成具有竞 争力的产能; 大众今年3月公布了其6座40GWh工厂计划,预计2025年将至少投入其中的2- 3座,而国内锂电材料龙头纷纷布局欧洲市场。
美国:美国本土化电池生产仍存在滞后,特斯拉自产电池至少到2022年才会进行大规模量产装车,短期看松下仍将是美国本土最大 电池厂商,其内华达工厂目前拥有35GWh的产能; 韩系三巨头牵手本土汽车巨头意图进入北美市场,并于今年上半年宣布在美新建2座工厂,但2022年前仍难形成有效产能,与 中欧市场多家车企混战的形势不同,短期内特斯拉仍将是美国国内屈指可数的新能源车企。
电池降本将是未来发展重要方向
电池包成本占据了新能源汽车总成本的三分之一,而这其中电芯材料又占了65%的成本,因此电动汽车与燃油车的价格优势需 要靠进一步降低电池的成本来实现,这也是目前主流厂商的发展方向; 根据相关统计,松下为特斯拉制造的动力电池单位成本约为0.7元/Wh,宁德时代三元电池单位成本约为0.7-0.8元/Wh,磷酸铁 锂约为0.5-0.6元/Wh;而特斯拉提出的目标是2025年降成本再降50%,达到0.35元/Wh。
长期看高镍三元仍是三元体系发展方向
NCM镍钴锰三元正极因其较高的能量密度被广泛应用于乘用车,并在过去5年中逐步占据市场主导地位; 过去3年中,三元材料开始有低镍系(NCM333)逐步转向镍含量更高的5系和6系,而最终的目标则是能量密度最高的8系; 由于高镍811技术尚不完全成熟导致安全性备受质疑,但是可以看出8系的装机占比正在显著提升,我们认为短期看三元5系和 6系仍将是主要装车正极,但长期看,高镍811仍然是三元材料体系未来重要的发展方向。
三元仍是主流,铁锂迎来复苏
NCM镍钴锰三元正极因其较高的能量密度被广泛应用于乘用车,并在过去5年中逐步占据市场主导地位; 比亚迪的刀片电池运用类似CTP的技术,引领磷酸铁锂强势回归,其装配的爆款车型“汉”续航里程可达600公里,超过了大 部分使用三元电池的车型;此外,层出不穷的新能源车自燃/爆炸类安全事故也让消费者和车企重新聚焦安全性能,今年上半 年铁锂装机量呈现上行趋势。、
湿法隔膜路线坚定,市场份额头部集中
目前湿法隔膜依靠其优异的综合性能市场份额稳定攀升并超过70%,恩捷股份以其庞大的产能及技术优势独占鳌头,星源材质 则一边继续巩固干法隔膜龙头地位,一边投入扩展湿法隔膜产能,并在今年打入欧洲电池新贵Northvolt供应链; 隔膜行业整体集中度高,无论干法/湿法CR3均在70%以上,2020年恩捷股份毛利率均维持在约40%,公司是宁德时代和LG化 学这两大巨头的主要供应商之一,我们认为伴随下游需求上涨,龙头厂商们的闲置产能将逐步得到释放,未来隔膜行业产能将 继续向头部集中,头部公司业绩将得到进一步改善。
3 重点企业分析
宁德时代产业链
宁德时代是目前国内和海外的电池龙头,其庞大的产能和优异的产品质量赢得了海内外大量车企订单,未来扩产还在欧洲和中 国继续,对上游锂电材料需求量稳增不减,进入宁德时代的相关标的将会受益。
LG化学产业链
LG化学先期建设的产能于今年释放,海外依托欧洲市场,国内依托国产Model 3一跃成为全球动力电池装机老大,直接对宁德 时代展开了激烈攻势。目前LG化学在“全球布武”,大批产能在欧洲地区,中国本土以及美国均在建设/规划中,同时手握近 千亿订单,预计未来对国产锂电材料需求量极大。我们认为伴随欧洲市场放量迅猛,同时国产特斯拉确定出口欧洲,明年产能 翻倍的前提下对电池需求巨大,因此已进入LG供应链的相关标的将会受益。
报告节选:
报告链接:2021年锂电池产业链行业投资策略:碳中和正当时,新能源大时代
(本文仅供参考,不代表我们的任何投资建议。如需使用相关信息,请参阅报告原文。)
- 锂电池产业链行业深度报告:周期拐点确立,节后回暖可期.pdf
- 第一创业:锂电池相关行业景气度分析及投资机会研究.pdf
- 锂电池行业专题研究:新型储能产业链之河南概况(三).pdf
- 电力设备新能源行业锂电产业链双周报(2026年1月第1期):四部委召开会议规范产业竞争,锂电池出口退税政策将陆续退出.pdf
- 锂电池行业月报:月度占比再创新高,板块持续关注.pdf
- 亚太能源行业:上调中国几大石油公司目标价;买入中海油(成本地位领先)、中石油(长期盈亏平衡点下降);调整覆盖范围(摘要).pdf
- 清鹏算电:AI与电力市场应用探索——清鹏能源大模型智能体实践与展望.pdf
- 美伊冲突沙盘推演:能源冲击传导下的大宗商品多情景配置策略.pdf
- 氢能行业:2026政府工作报告首提“未来能源”,氢能行业BRID如何抢占先机?.pdf
- 公用环保行业202603第2期:2026年政府工作报告和“十五五”规划纲要(草案)发布,加快构建清洁低碳安全高效的新型能源体系.pdf
- 北大汇丰商学院:2026年“双碳”目标再评估报告-中国电力碳中和能否提前实现?.pdf
- 环保行业碳中和系列:"十五五"碳达峰决胜期,政策深化下的投资机遇.pdf
- 中德气候合作:中德碳中和目标下转型:脱离化石能源的进展与展望.pdf
- 碳中和下重塑“西电东送”——陕西、甘肃发展定位研究.pdf
- 中国碳中和与清洁空气协同路径(2025).pdf
- 相关文档
- 相关文章
- 全部热门
- 本年热门
- 本季热门
- 1 储能行业162页深度研究报告:风光普及必由之路,爆发将至群雄逐鹿
- 2 超频三(300647)研究报告:布局锂电池回收,突破盈利能力边界.pdf
- 3 锂电池行业之宁德时代(300750)研究报告:从全球对比角度看宁德时代长期成长.pdf
- 4 磷酸铁行业深度报告:重点关注资源禀赋与技术兼备的一体化企业.pdf
- 5 派能科技(688063)分析报告:户用储能市场崛起,全球家用储能龙头起航.pdf
- 6 固态电池产业分析:从技术本征看固态电池产业发展趋势.pdf
- 7 鹏辉能源(300438)专题研究吧熬膏:从锂电池老兵,到储能新贵.pdf
- 8 储能行业深度研究报告:未来电力系统主角,把握高价值增量机会.pdf
- 9 锂电池行业深度报告:电池科技前瞻集萃.pdf
- 10 锂电池材料行业深度报告:汽车电动化浪潮已至,锂电材料乘势而起.pdf
- 1 亿纬锂能研究报告:经营拐点已至,喜迎收获之期.pdf
- 2 锂电池行业专题报告:AIDC高景气,UPS及BBU电池受益.pdf
- 3 亿纬锂能研究报告:动储持续发力,打造优质的锂电池全场景供应商.pdf
- 4 锂电池硅碳负极材料行业专题报告:新型水性粘结剂革故鼎新,赋能新蓝海.pdf
- 5 锂电池行业下半年度投资策略:业绩恢复增长,关注三条主线.pdf
- 6 锂电池行业周期行业产业月报(2025年9月)2025年第1期:锂电池产业链概览.pdf
- 7 锂电池行业2024年年报总结及展望:业绩显著改善,板块可关注.pdf
- 8 亿纬锂能研究报告:全面型锂电池供应商,深厚技术优势助力腾飞.pdf
- 9 锂电池行业综合整治内卷式竞争专题:内卷整治有助于提升行业全球竞争力.pdf
- 10 集装箱锂电池储能系统自律实践指南(2025版)-中关村储能产业技术联盟.pdf
- 1 第一创业:锂电池相关行业景气度分析及投资机会研究.pdf
- 2 电力设备新能源行业锂电产业链双周报(2026年1月第1期):四部委召开会议规范产业竞争,锂电池出口退税政策将陆续退出.pdf
- 3 锂电池行业专题研究:新型储能产业链之河南概况(三).pdf
- 4 锂电池行业月报:月度占比再创新高,板块持续关注.pdf
- 5 锂电池产业链行业深度报告:周期拐点确立,节后回暖可期.pdf
- 6 兖矿能源首次覆盖报告:煤炭国企,布局广泛.pdf
- 7 上海港湾公司研究报告:聚焦出海,卫星能源系统明珠.pdf
- 8 船海为基,绿能为翼:华商能源迈向领先的绿色能源与装备服务商的战略跃迁.pdf
- 9 中国能建公司研究报告:全球能源建设领军者,布局氢能、IDC第二成长曲线.pdf
- 10 北京理工大学:2026年中国能源经济指数研究及展望.pdf
- 全部热门
- 本年热门
- 本季热门
- 1 2026年锂电池行业专题研究:新型储能产业链之河南概况(三)
- 2 2025年锂电池行业月报:月度占比再创新高,板块持续关注
- 3 2025年第50周锂电池行业锂电产业链双周评(12月第1期):电池价格小幅上扬,锂电产业链大单不断
- 4 2025年基础化工行业:锂电池电解液、液氯等涨幅居前,建议关注进口替代、纯内需、高股息等方向
- 5 锂电池产业发展现状、竞争格局及未来发展趋势分析:技术破局驱动多元应用,产业迈向价值竞争新阶段
- 6 锂电池产业发展前景预测及投资战略研究:从“内卷”到“出海”,多元化场景开启千亿新空间
- 7 锂电池行业发展历程、竞争格局、未来趋势分析:全固态电池需求2030年有望达156GWh
- 8 锂电池行业发展环境及市场前景分析:从“野蛮扩张”到“价值重塑”,未来十年出货量预计增长超三倍
- 9 2025年锂电池行业年度投资策略:政策高景气,储能超预期
- 10 2025年锂电池行业三季报总结及展望:业绩持续增长,积极关注四条主线
- 1 2026年锂电池行业专题研究:新型储能产业链之河南概况(三)
- 2 2025年锂电池行业月报:月度占比再创新高,板块持续关注
- 3 2025年第50周锂电池行业锂电产业链双周评(12月第1期):电池价格小幅上扬,锂电产业链大单不断
- 4 2025年基础化工行业:锂电池电解液、液氯等涨幅居前,建议关注进口替代、纯内需、高股息等方向
- 5 锂电池产业发展现状、竞争格局及未来发展趋势分析:技术破局驱动多元应用,产业迈向价值竞争新阶段
- 6 锂电池产业发展前景预测及投资战略研究:从“内卷”到“出海”,多元化场景开启千亿新空间
- 7 锂电池行业发展历程、竞争格局、未来趋势分析:全固态电池需求2030年有望达156GWh
- 8 锂电池行业发展环境及市场前景分析:从“野蛮扩张”到“价值重塑”,未来十年出货量预计增长超三倍
- 9 2025年锂电池行业年度投资策略:政策高景气,储能超预期
- 10 2025年锂电池行业三季报总结及展望:业绩持续增长,积极关注四条主线
- 1 2026年锂电池行业专题研究:新型储能产业链之河南概况(三)
- 2 2025年锂电池行业月报:月度占比再创新高,板块持续关注
- 3 2025年第50周锂电池行业锂电产业链双周评(12月第1期):电池价格小幅上扬,锂电产业链大单不断
- 4 2026年美伊冲突沙盘推演:能源冲击传导下的大宗商品多情景配置策略
- 5 2026年公用环保行业202603第2期:2026年政府工作报告和“十五五”规划纲要(草案)发布,加快构建清洁低碳安全高效的新型能源体系
- 6 2026年中国能建首次覆盖报告:能源建设领军者,绿色燃料打开空间
- 7 2026年佛燃能源公司研究报告:燃气筑基稳中有增,绿醇启航弹性可期
- 8 2026年电力设备与新能源行业深度研究:能源转型系列报告,氢能2026展望——国内外政策拐点之年
- 9 2026年行业景气度跟踪报告(2026年3月):能源品种涨价明显,机械券商高景气
- 10 2026年煤炭行业:重视地缘政治带来的长期能源涨价趋势
- 最新文档
- 最新精读
- 1 中汽协:2026年2月汽车工业产销报告.pdf
- 2 全球产业趋势跟踪周报(0202)OpenClaw震动开源生态,Kimi K2.5发布能力不俗.pdf
- 3 互联网传媒行业·AI周度跟踪:2月国产与进口游戏版号下发,OpenClaw等Agent推动token增长.pdf
- 4 金工专题报告:OpenClaw深度测评与应用指南.pdf
- 5 专题报告:个人AI助理OpenClaw部署及其在金融投研中的应用研究——AIAgent赋能金融投研应用系列之二.pdf
- 6 大模型赋能投研之十六:OpenClaw搭建个人投研助理(一).pdf
- 7 OpenClaw:AI从聊天到行动+-+下一代智能助手白皮书.pdf
- 8 AI投研应用系列(二):下一代投研基建,OpenClaw从部署到应用.pdf
- 9 计算机行业周报:openClaw推动AI产业进入Agent时代.pdf
- 10 OpenClaw发展研究报告1.0版.pdf
- 1 2026年历史6轮油价上行周期对当下交易的启示
- 2 2026年储能行业深度:驱动因素、发展前瞻、产业链及相关公司深度梳理
- 3 2026年央国企改革系列之五:央企创投基金运作与产融协同
- 4 2026年大类资产配置新框架(13):A股和港股五轮牛市复盘
- 5 2026年公用事业行业UCOSAF生物柴油:短期边际变化与长期成长逻辑再审视
- 6 2026年医药生物行业In vivo CAR疗法:并购与合作持续火热,多条在研管线陆续迎来概念验证数据读出
- 7 2026年人形机器人行业投资策略报告:聚焦量产新阶段,把握供应链机遇
- 8 2026年小核酸行业系列报告(一):小核酸成药之路——Listening to the Sound of Silence,The Road to RNA Therapeutics
- 9 2026年信用债ETF研究系列一:升贴水率篇,折价幅度越大的信用债ETF更具性价比吗?
- 10 2026年基金经理研究系列报告之九十二:南方基金林乐峰,宏观为锚,质量为核,始于客户需求,打造多元可复制的固收+产品线
