非银金融行业专题研究:从海外视角看我国财富管理发展路径
- 来源:开源证券
- 发布时间:2021/05/19
- 浏览次数:1173
- 举报
1 海外财富管理竞争格局
溯源:经济发展促进财富管理需求增加
美国GDP及个人可支配收入快速增长驱动居民财富管理需求增加。60年代后,美国经济进入了高度现代化的发展阶段,70 年代起美国GDP快速增长,1970-1980,美国GPD保持10%左右的增速,同时居民可支配收入快速增加,1970年个人可支 配收入约7620亿美元,2000年增至7.4万亿美元,年均复合增速约8%。股市长牛驱动财富管理进一步发展。从1980-2000年,标普500指数从136点增长至1320点,年均复合增速达12%,权益市 场繁荣提升了居民风险偏好水平,驱动财富管理进一步发展。
竞争格局:
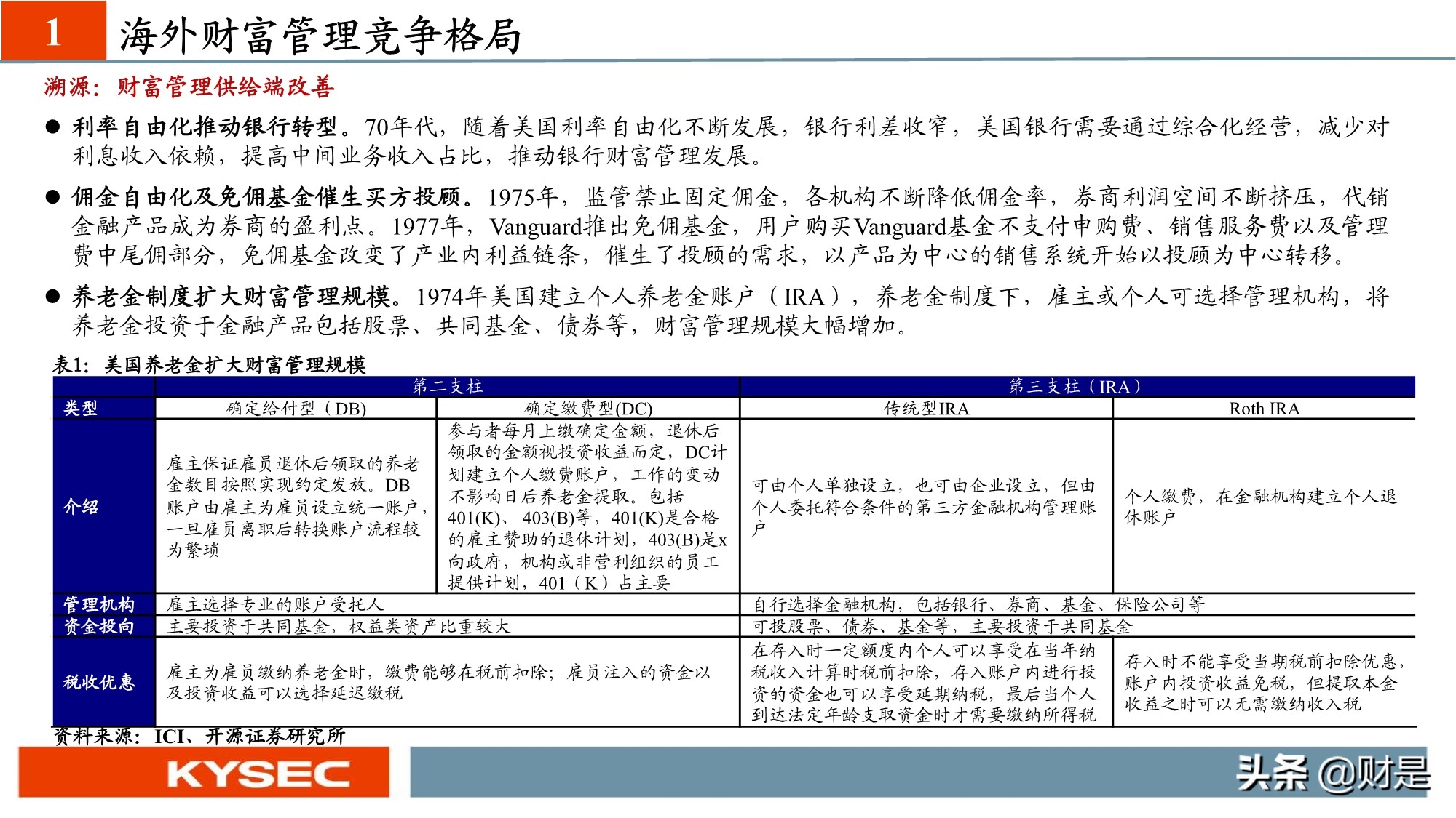
产品端——养老金主要投向为共同基金
美国养老金主要包括IRA、DC计划和DB计划,DC计划中401(K)占主要部分。IRA和401(K)资产中共同基金为主要资产投向,2020年IRA资产中约45%投向共同基金,401(K)资产中约66%为共同基 金。
渠道端——金融机构分层竞争
海外财富管理机构包括银行、信托、第三方财富管理公司、基金公司及投资银行等,其中私人银行、信托机构、投资银 行和家族办公室主要客群为高净值客户,零售银行、第三方财富管理公司和保险公司服务大众客户。
折扣经纪商崛起,传统机构受到挑战
金融危机前,银行和基金公司资管规模较高,金融危机后,投行发力财富管理业务,依赖品牌度以及通过并购等方式,快速扩 大AUM,头部全服务经纪商市场份额占比较高。折扣经纪商:前期靠降佣获取大量大众客户,财富管理转型下,折扣经纪商抓住大众客户,实现AUM快速增长,头部折扣经纪商 逐渐挑战传统金融机构地位。
总结:打造财富管理生态圈,实现全链条客户服务
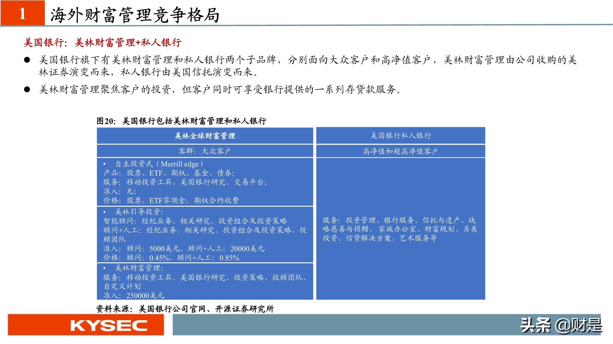
美国优质财富管理公司大多实现跨业务板块联动,财富管理公司业务横跨存贷、投行、资管等多板块,积极协同各方资 源,为财富线的产品设计提供了优厚的条件,支持客户跨板块迁徙,同时为客户提供涵盖规划、融资、投资为一体的综 合服务,打造财富管理生态圈。 补齐客户链条,摩根士丹利和美国银行最初主要客群均为高净值和超高净值客户,公司通过收购实现全链条客群服务, 优势在于获客来源更加广泛,强化服务深度,加深客户粘性。并购补齐业务短板,完善客户链条。美国财富管理公司主要通过并购扩充业务范围以及规模,嘉信理财通过收购海外多 家公司拓展海外业务,在投研能力、资管业务、期权期货等业务扩展方面,公司均采用收购方式。
2 供需端推动下,财富管理迎来机遇期
供给端:券商行业弹性下降,财富管理为ROE上行压舱石
券商行业弹性下降:2011-2015年,沪深300指数涨跌幅与行业ROE相关性明显,券商板块整体弹性较高,行业ROE随沪深 300指数波动较大。2016年起,在沪深300指数大波动下,券商ROE波动幅度下降,行业弹性有所下降。
三大原因造成弹性下降:(1)券商业务结构调整,经纪业务占比下降;(2)投资业务多元化发展叠加股票方向性自营敞 口额度下降,纯自营业务占比下降;(3)减值扰动下,券商板块弹性下滑。
佣金下行驱动券商转型,财富管理业务模式更优。传统经纪业务模式下,券商代理买卖证券业务收入=股票成交额*佣金率, 股票成交额受市场波动影响较大,造成盈利高波动性。财富管理模式下,券商财富管理收入=AUM*费率,AUM相对股票 成交额更加稳定,以国泰君安为例,2015-2020H1,公司代销金融产品月均保有规模保持稳定增长。
权益类基金代销费率显著高于佣金率。2016-2017年个人投资者换手率在15-20倍之间,假设未来个人投资者换手率为20倍, 2019年券商佣金率约为0.58%,远低于权益类基金产品代销费率。
需求端:财富管理需求大幅提升
房地产配置或已见顶。我国居民家庭资产以房地产等非金融资产为主,中央经济工作会议中多次提出“房住不炒”,未来, 随着房价趋缓,加杠杆趋难,房地产的相对吸引力降低,居民资产配置或向金融资产转移。
资管新规打破刚兑,原有高收益产品供给下降,无风险利率回落。
注册制为代表的资本市场深改政策落地,权益市场吸引力不断提升。
股市分化下,个人投资者投资能力低于股票型基金。
新富人群财富管理意愿提升,对金融产品青睐度提升。2020年,制定财务规划的新富人群比例较2019年提升8.8%。同时在 资产配置上,新富人群对房地产配置意愿显著下降,2020年青睐金融产品配置的新富人群比重较2019年提升20.7%。
高净值客户人群不断增长。高净值人群可投资产整体规模从2008年的8万亿增长至2019年的70万亿。
高净值人群机构理财需求增加。2019年约58%高净值人群通过专业机构进行理财,随着高净值人群机构理财需求增加,金 融机构迎来财富管理机遇期。
总结:打造财富管理生态圈,实现全链条客户服务
美国优质财富管理公司大多实现跨业务板块联动,财富管理公司业务横跨存贷、投行、资管等多板块,积极协同各方资 源,为财富线的产品设计提供了优厚的条件,支持客户跨板块迁徙,同时为客户提供涵盖规划、融资、投资为一体的综 合服务,打造财富管理生态圈。补齐客户链条,摩根士丹利和美国银行最初主要客群均为高净值和超高净值客户,公司通过收购实现全链条客群服务, 优势在于获客来源更加广泛,强化服务深度,加深客户粘性。并购补齐业务短板,完善客户链条。美国财富管理公司主要通过并购扩充业务范围以及规模,嘉信理财通过收购海外多 家公司拓展海外业务,在投研能力、资管业务、期权期货等业务扩展方面,公司均采用收购方式。
3 国内财富管理竞争格局
居民金融资产:居民金融资产高速增长
2020年居民金融资产规模约201万亿,其中储蓄规模占比较高,从2014-2020年,居民金融资产年均复合增速约14%。
居民金融资产结构:储蓄占比较高
2014-2020年,储蓄规模占比最高,但占比有所下降,从57%下降至48%,私募基金占比增长较多,从2%增长至8%。资管新规后,股票、非货基占比有所提升,2020年分别提升1.1/1.2pct;银行理财、集合信托、货币基金规模占比均有所下降
竞争格局:银行占据主导优势
2016年中国大众客户非储蓄类投资 渠道中,银行占74%,三方占19%,券商占4%。从单个机构AUM市场份额看,银行AUM市场份额整体 高于其他机构,头部银行AUM市场份额最高。
获客对比:银行依托账户体系及分支机构掌握客户信息,实现前段销售
2020H1,农业银行网点数量约2.3万个,多家银行网点数量突破1000个,券商营业部数量均未超过500个,银行渠道优势明显, 此外,银行个人金融业务客户数量较多,2020H1农业银行客户达8.47亿人,依托强大的账户体系,客户分层下利于高净值客户 获取。银行通过庞大的零售分支网络及个人基础金融业务充分掌握客户的信息及需求,其核心优势体现在经过长期服务关系当 中所建立的客户信任。
客户对比:三类机构切入差异化客群
国内银行深耕高净值客户,券商集中于富裕客户,互联网财富管理平台聚焦长尾用户。从高净值客户数量上看,2019年第一梯队银行高净值客户在10万人以上,第二梯队银行高净值客户在1-5万人之间,中信 证券2020年高净值客户2.7万人,位于银行中第二梯队。
渠道对比:银行理财仅通过银行渠道销售,银行基金保有量占比较高
除银行理财外,其他资管产品各类符合条件的金融机构均可代销。基金保有规模中,银行占比较高,独立销售机构份额提升较快。
产品对比:产品代销下各机构有所差异
国内金融机构在财富管理上目前以产品代销为主,代销模式下,在用户群体和自身产品创设差异下,各金融机构产品代销 结构有所区别。代销收入上,券商和互联网三方机构代销收入主要来自非货基,银行代销收入多元化。
4 投资建议
财富管理业务驱动估值提升
财富管理业务作为轻资本模式,有利于驱动估值提升。
从PB和PE上看,嘉信理财轻资本业务下,PE和PB均高于同业。
报告节选:
报告链接:非银金融行业专题研究:从海外视角看我国财富管理发展路径
(本文仅供参考,不代表我们的任何投资建议。如需使用相关信息,请参阅报告原文。)
- 财富管理月报2026年2月.pdf
- 广发证券深度报告:大湾区迈向国际一流的财富管理先驱.pdf
- 非银行金融行业财富管理系列研究之五:居民资产再配置,低利率环境下的美日经验启示.pdf
- 彭博:香港财富管理2026年展望报告.pdf
- 中国财富管理市场报告(2025).pdf
- 宏观深度研究:美国私募信贷,茶壶风暴还是金融体系的金丝雀?.pdf
- 综合金融行业金融和理财市场2月报:含权理财收益崛起,宽基ETF规模下行.pdf
- 中国平安首次覆盖报告:AI+综合金融生态,有望开启成长新周期.pdf
- 中国特色衍生品交易账户体系建设探索-金融市场研究.pdf
- 基于行为金融视角的A股市场月频动量效应失效原因与修正策略-金融市场研究.pdf
- 相关文档
- 相关文章
- 全部热门
- 本年热门
- 本季热门
- 1 2020中国金融产品年度报告:财富管理新时代.pdf
- 2 德勤 财富管理与私人银行业务调研报告.pdf
- 3 招行-2020线上财富管理人群白皮书
- 4 普华永道 岂止于自动化建议:金融科技如何重塑资产及财富管理业.pdf
- 5 证券行业研究报告:迎接中国财富管理变革的新时代
- 6 中国金融业CEO季刊:未来十年全球财富管理和私人银行的趋势及制胜战略
- 7 中国财富管理与全托资产管理服务平台研究报告2019.pdf
- 8 开放银行时代的银行财富管理新思路:2019银行财富管理研究报告.pdf
- 9 2021年全球财富报告:客户至上,掘金三大财富管理客群.pdf
- 10 2019年中国互联网财富管理行业研究报告.pdf
- 1 中国财富管理机构公募类产品保有规模指数报告(2024).pdf
- 2 毕马威2024年香港私人财富管理报告.pdf
- 3 《大财富管理时代下的银行数字化转型》白皮书.pdf
- 4 非银行业专题报告:洞察她财富蓝海,女性财富管理机遇与金融机构行动指南.pdf
- 5 非银金融行业深度报告:财富管理系列报告之一—群雄逐鹿,财富管理新时代.pdf
- 6 中国财富管理市场报告(2025).pdf
- 7 彭博:香港财富管理2026年展望报告.pdf
- 8 招商银行公司深度报告:核心优势穿越周期,财富管理冬去春来.pdf
- 9 凯捷:金融服务-2025年热门趋势财富管理报告.pdf
- 10 财富管理行业2025中期策略:居民财富端转型展望,再平衡、信义义务与基金投顾.pdf
- 1 中国财富管理市场报告(2025).pdf
- 2 彭博:香港财富管理2026年展望报告.pdf
- 3 招商银行公司深度报告:核心优势穿越周期,财富管理冬去春来.pdf
- 4 非银金融行业深度报告:财富管理系列报告之五——财富管理起源欧洲、发展于美国,未来在亚洲(公司篇).pdf
- 5 非银行金融行业财富管理系列研究之五:居民资产再配置,低利率环境下的美日经验启示.pdf
- 6 财富管理行业思考系列之二:保险资金配置行为回顾与展望.pdf
- 7 2025年香港私人财富管理报告.pdf
- 8 毕马威:2025年香港私人财富管理报告.pdf
- 9 广发证券深度报告:大湾区迈向国际一流的财富管理先驱.pdf
- 10 银行业与上轮财富管理发展期的比较分析:本轮财富管理特点与金融机构,分化、分层与匹配.pdf
- 全部热门
- 本年热门
- 本季热门
- 1 2026年财富管理月报2月
- 2 2026年广发证券深度报告:大湾区迈向国际一流的财富管理先驱
- 3 2026年非银行金融行业财富管理系列研究之五:居民资产再配置,低利率环境下的美日经验启示
- 4 2026年招商银行公司深度报告:核心优势穿越周期,财富管理冬去春来
- 5 2026年非银金融行业深度报告:财富管理系列报告之五——财富管理起源欧洲、发展于美国,未来在亚洲(公司篇)
- 6 2025年公募基金市场观察系列:财富管理新范式,ETF投顾展现巨大潜力
- 7 2025年财富管理行业思考系列之二:保险资金配置行为回顾与展望
- 8 2025年证券行业2026年度投资策略:掘金财富管理与国际业务,打造差异化发展一流投行
- 9 2025年银行业与上轮财富管理发展期的比较分析:本轮财富管理特点与金融机构,分化、分层与匹配
- 10 2025年全球财富管理行业分析:有机增长成为价值创造新规则
- 1 2026年财富管理月报2月
- 2 2026年广发证券深度报告:大湾区迈向国际一流的财富管理先驱
- 3 2026年非银行金融行业财富管理系列研究之五:居民资产再配置,低利率环境下的美日经验启示
- 4 2026年招商银行公司深度报告:核心优势穿越周期,财富管理冬去春来
- 5 2026年非银金融行业深度报告:财富管理系列报告之五——财富管理起源欧洲、发展于美国,未来在亚洲(公司篇)
- 6 2025年公募基金市场观察系列:财富管理新范式,ETF投顾展现巨大潜力
- 7 2025年财富管理行业思考系列之二:保险资金配置行为回顾与展望
- 8 2025年证券行业2026年度投资策略:掘金财富管理与国际业务,打造差异化发展一流投行
- 9 2025年银行业与上轮财富管理发展期的比较分析:本轮财富管理特点与金融机构,分化、分层与匹配
- 10 2025年全球财富管理行业分析:有机增长成为价值创造新规则
- 1 2026年财富管理月报2月
- 2 2026年广发证券深度报告:大湾区迈向国际一流的财富管理先驱
- 3 2026年非银行金融行业财富管理系列研究之五:居民资产再配置,低利率环境下的美日经验启示
- 4 2026年招商银行公司深度报告:核心优势穿越周期,财富管理冬去春来
- 5 2026年非银金融行业深度报告:财富管理系列报告之五——财富管理起源欧洲、发展于美国,未来在亚洲(公司篇)
- 6 2025年公募基金市场观察系列:财富管理新范式,ETF投顾展现巨大潜力
- 7 2025年财富管理行业思考系列之二:保险资金配置行为回顾与展望
- 8 2025年证券行业2026年度投资策略:掘金财富管理与国际业务,打造差异化发展一流投行
- 9 2025年银行业与上轮财富管理发展期的比较分析:本轮财富管理特点与金融机构,分化、分层与匹配
- 10 2025年全球财富管理行业分析:有机增长成为价值创造新规则
- 最新文档
- 最新精读
- 1 《2025_2026年中国企业出海研究报告》:扎根者共赢者,中国企业的全球化新叙事.pdf
- 2 电力行业:南方电力市场2025年年报.pdf
- 3 大中华区半导体行业:中国AIGPU——缩小与美国的差距.pdf
- 4 2026年中国啤酒行业报告:存量博弈下的高端化突围与产业链价值重塑.pdf
- 5 AIGC报告5.0生成式人工智能行业深度研究报告(2026年版).pdf
- 6 健康行业产业观察:2026现代女性精力管理现状报告.pdf
- 7 沙粒病毒科研发路线图.pdf
- 8 2026知识产权行业发展趋势报告:AI重构知识产权价值坐标,要么主动进化,要么被动出清.pdf
- 9 中国债券市场概览(2025年版).pdf
- 10 公用事业行业UCOSAF生物柴油:短期边际变化与长期成长逻辑再审视.pdf
- 1 2026年历史6轮油价上行周期对当下交易的启示
- 2 2026年储能行业深度:驱动因素、发展前瞻、产业链及相关公司深度梳理
- 3 2026年央国企改革系列之五:央企创投基金运作与产融协同
- 4 2026年大类资产配置新框架(13):A股和港股五轮牛市复盘
- 5 2026年公用事业行业UCOSAF生物柴油:短期边际变化与长期成长逻辑再审视
- 6 2026年医药生物行业In vivo CAR疗法:并购与合作持续火热,多条在研管线陆续迎来概念验证数据读出
- 7 2026年人形机器人行业投资策略报告:聚焦量产新阶段,把握供应链机遇
- 8 2026年小核酸行业系列报告(一):小核酸成药之路——Listening to the Sound of Silence,The Road to RNA Therapeutics
- 9 2026年信用债ETF研究系列一:升贴水率篇,折价幅度越大的信用债ETF更具性价比吗?
- 10 2026年基金经理研究系列报告之九十二:南方基金林乐峰,宏观为锚,质量为核,始于客户需求,打造多元可复制的固收+产品线
