军工行业2020年度中期投资策略:敌戒与自强
- 来源:未来智库
- 发布时间:2020/08/19
- 浏览次数:1012
- 举报
温馨提示:如需原文档,请登陆未来智库www.vzkoo.com,搜索下载。
敌戒:大国博弈加码,增强武器装备实力应对军事威胁
印太战略是美国在亚洲军事战略的重要行动纲领
美国的亚洲战略从亚太战略逐步转向印太战略,美国渲染安全威胁并增加战略部署。特 朗普政府在 2017 年提出了印太战略,将“亚太”纳入到更广的范围“印太”。2019 年 6 月美国防部发布的《印太战略报告》是美国政府迄今对该战略最为详尽的官方表述, 美国渲染和夸大安全威胁,挑唆地区矛盾,借机增加兵力部署,构建以美国为中心的地 区新秩序。在此之后美国连续发布多份报告,包括今年 5 月的《美国对中国战略方针》。 美国认为中国正在经济、价值观和国家安全三大方面对美国发起强烈挑战。
近年来美国及其盟友国在印太地区频繁开展联合军事演习。参与军演的国家主要为美国 与印太地区盟友国日本、韩国和澳大利亚,离我国较近的地点包括南中国海、朝鲜半岛、 东京军事基地等地。其中,主要由美、澳、日三国参与的护身军刀 2019 大规模联合军 演共有超过 3.4 万名军人参与,超过 2017 与 2015 年 3.3 万的参与人数。
先进四代战机 F-35 部署印太,空战能力远超三代机
四代战斗机 F-35 将通过换装计划部署在印太地区,该计划是印太战略的重要体现。F-35 是美军最新四代战斗机,细分为三种型号,具有 4S 标准,包括涵盖隐身、超音速巡航、 超机动性和超态势感知,有效提高生存能力与杀伤力。2019/09/02 韩国《朝鲜日报》网 站援引韩政府有关人士的话表示,美军正在走部署 F-35A 的相关流程,有可能从 2020 年初开始在半岛实施部署。韩军方有关人士称,言下之意是在驻韩美军部署 F-35A,更 多基于印太战略上的考量。
F-35 产能快速爬坡,预计五年后超 350 架部署印太
美国贡献了 75%的 F-35 订单,日澳分别是前两大海外客户。截至 2020 年 2 月,F-35 战斗机获得了全球超 3000 架订单,其中美国订购了约 2500 架,海外用户中,日本和 澳大利亚均订购了 100 架以上,韩国也订购了 40 架,三国订单数占总数的约 10%。
F-35 部署在印太地区的四个军事基地,一小时内即可到达我国大陆领空。根据洛马官 网披露,目前 F-35 在全球 20 个军事基地有所部署,其中美国 11 个,澳、日、韩共有 4 个,其中韩国清州空军基地距离我国大陆约 450 公里,而位于日本的两个军事基地距 我国大陆约 900 公里,小于 F-35 三种型号平均 1011 公里的作战半径。若以 1 马赫 (1224km/h)的巡航速度飞行,一小时内即可到达我国。
我们分析预测,到 2025 年印太地区或将部署超过 350 架 F-35。根据 2019/09/03《参 考消息》的报道,美太平洋空军司令查尔斯布朗 2019 年 7 月曾表示:到 2025 年,印 度-太平洋地区的美军和盟军将部署 220 余架 F-35。根据世界各国的 F-35 预计交付年 限平均值,以及日韩澳三国的订单开始交付日期,我们分析预测,到 2025 年澳日韩三 国的全部现有订单将完成交付,加上美军部署印太的 F-35,预计总数将超过 350 架。
F-35 已经具备全速生产条件,洛马预测到 2022 年 F-35 全年交付数有望达到 170 架以 上。2019 年 12 月,洛马官方披露,F-35 已经具备全速生产的条件。洛马曾预测 2019 年全年交付 131 架 F-35,但在最终交付了 134 架 F-35,超额完成预期目标。洛马官网 于 2020 年 3 月披露,公司成功交付第 500 架 F-35。官方预测在未来的几年 F-35 的交 付仍会保持较为稳定的增长态势,2022 年全年交付数将达到 170 架以上
超态势感知力是赋予 F-35 跨代碾压优势的主要因素
F-35 在军事演习中碾压三代机,实战表现出色,展现出极强的信息化综合对抗能力。我们整理的各项公开资料显示,在 2015-2019 年的多次演习中,F-35 依靠信息化作战优势,在面对三代机与防空导弹时战损比极高,特别是在几次军演的具体行动中在大量 击落敌机和摧毁地空导弹的情况下,自身完全没有损失。根据中国军网与新华网等网站 的资料,以色列空军在今年 2 月将 F-35 率先投入实战,摧毁了大量目标的同时自身毫发无损。此后,美国海军陆战队、空军及英国空军也在实战中使用 F-35 完成预期的作 战任务,但从未被击落。
超态势感知能力奠定 F-35 超视距作战优势,促使 F-35 成为网络中心战关键节点。F-35 的超态势感知一方面体现为超视距作战能力,当机载雷达的搜索距离达到敌方导弹最大 射程的 2-3 倍,使得战机在敌方未能发现自己时,即锁定目标进行抢先发射与抢先攻击。 此外 F-35 依托超态势感知能力,被当作网络中心战的重要节点。美国海军将 F-35C 和 舰载预警机、F-A18E/F、舰艇等平台信息互通、协同作战。F-35 还能与“宙斯盾”系统和 “标准”III 导弹、爱国者导弹以及导弹防御系统配合,形成立体化作战体系。
我国防御性国防政策牵引主战装备的现代化进程
面对不稳定的国际形势,未来确定的趋势是加大老旧装备的淘汰力度,逐步形成以高新 技术装备为骨干的武器装备体系。以航空装备为例,我国目前的固定翼作战飞机、作战 支援飞机和军用直升机分别仅为 1603 架、602 架与 1005 架,二代战斗机仍然约占战 斗机总数的一半,四代机占比极低,但近年来三四代机的比例都在不断提高。而美国对 标的三类军机总数分别有 3260 架、3415 架和 5728 架,二代战斗机已经全部淘汰,四 代机占比超过 15%,且近年来仍在不断上升。我们分析预测,未来十年我国扩编补装和 更新换代一共将新增约 5200 架各类型军机。
我国正在构建现代化武器装备体系,从而面对亚太地区不稳定因素,新型战斗机等装备 近年来已集中亮相并且开始交付部队。《新时代的中国国防》白皮书指出,我国逐步形 成以高新技术装备为骨干的武器装备体系。15 式坦克、052D 驱逐舰、歼-20 战斗机、 东风-26 中远程弹道导弹等装备列装部队。目前我国最新的两款四代机歼-20 与鹘鹰都 已正式亮相,歼-20 已经于 2017 年正式列装部队,在 17 年和 19 年两度在阅兵中亮相。
机载雷达内外景气共振,资产整合构建完整映射
机载雷达是军用雷达最主要细分市场,其中机载火控雷达占据 50%左右市场份额,是战 机实现超态势感知、获取战斗优势的关键因素之一。军用雷达根据载具可以分为机载、 舰载、路基等,其中机载雷达根据作战任务类型又可细分为火控雷达、远程预警雷达等。 机载火控雷达是指用来搜索、截获空中目标,提供武器瞄准、射击和制导所需数据的机 载雷达,一般武装直升机上的综合雷达虽然主要针对地面目标,也习惯上称为机载火控雷达。近年来随着有源相控阵技术的不断发展,机载火控雷达的作用距离、目标跟踪数 量、电子战能力有了大幅提升,尤其是第四代战斗机结合自身隐身性能与先进机载火控 雷达赋予的超态势感知能力,具备信息的非对称优势,能够实现先敌发现、先敌攻击。
美军新列装的战机中,改进型号相比初始型号机载火控雷达价值占比有所提升。以美军 大量装备的 F-16 和 F-15 为例,两型战机的初始型号中,机载火控雷达在战斗机整机价 格占比 5%到 6.45%,后续列装的改进型号占比提升至 10%左右。当前,美军最新的战 机 F-35 与 F-22 机载火控雷达占比分别为 4.97%和 3.47%。
美军已入役的战机中,机载火控雷达有大量维修升级需求。雷达维修方面,据《机载雷 达手册》,美军三代战机装备的典型雷达APG-66平均每使用52小时会出现LRU2损坏, 四代战机 F-22 的先进有源相控阵雷达 APG-77 平均每使用 450 小时会出现 LRU 损坏。 雷达升级方面,据 1997-2020 期间美空军年度预算案,美军 F-15 战机的总升级成本中 有超过 50%用于机载火控雷达升级。
我们分析预测,未来 10 年我国军用机载雷达市场空间约 1400 亿元,新机列装对应的 机载雷达需求与在役军机机载雷达维护升级需求是主要驱动力。我们首先测算得到未来 10 年我国机载火控雷达市场空间约 700 亿元,新机列装对应约 412 亿元与维修升级对 应约 284 亿元。基于 Reportlinker 等的预测,全球市场中机载火控雷达占据机载雷达 50%左右市场份额,预计未来 10 年我国机载雷达市场空间约 1400 亿元。此外,基于 ASD News 等的预测,全球机载雷达占据军用雷达 30%左右市场份额,我们进一步推 断,我国未来 10 年军用雷达市场空间约 4600 亿元。
机载雷达外贸市场:空间广阔当前渗透率处于低位
我国军用飞机出口多国,有效带动机载雷达出口。据 SIPRI 数据,近年来我国军用飞机 斩获多国订单,以巴基斯坦、孟加拉、缅甸等友好国家为例,JF-17 枭龙战斗机、K-8 教练机等均有大量出口。据英国空军月刊 2007 年 5 月期报道,早在 2007 年 3 月巴基 斯坦接收的枭龙战斗机中就已经开始装备由中电科 14 所研发的明星机载火控雷达 KLJ-7,近年来两国不断加强机载火控雷达的联合研制与改进。
在全球军贸市场,我国军用飞机渗透率低于整体军贸渗透率,军用飞机与机载雷达出口 有较大提升空间。据 SIPRI 数据,2010-2019 期间我国年军贸出口在 4%到 8%间波动, 以 10 年期武器出口总量计算,我国军贸出口全球占比达到 5.52%,排名世界第 5。我 们还注意到,根据 SIPRI 武器出口分类,我国各类武器渗透率所差异,军用飞机渗透 率在 9 个单项中排名第 6。假设机载雷达占据 5%军机整机价值,则军贸市场中机载雷 达渗透率等于军用飞机渗透率。2010-2019 世界军贸市场中,机载雷达市场空间合计约 63.22 亿 TIV,我国机载雷达渗透率(即军用飞机渗透率)约 3.67%,低于整体军贸渗 透率,未来有较大的增长空间。
我们分析预测,我国潜在军贸出口市场主要集中在巴基斯坦、缅甸等 28 个国家。根据 SIPRI 数据,2010-2019 期间,世界共有 186 个国家有武器进口记录,其中进口额前 60 的国家占据全球武器进口额达约 95%,第 60 名丹麦占比仅 0.22%,可以认为前 60 国家为全球主要武器进口国。同期,我国向 67 个国家出口过武器装备,其中前 10 国家 占据我国军贸出口 82.16%的份额,是我国主要的武器出口对象。剩余 57 个国家,有 18 个国家排名世界武器进口前 60,购买力较强。我们认为上述 28 个国家组成我国潜 在军贸出口市场。
在潜在军贸市场,我国机载雷达出口空间广阔,当前渗透率处于低位。2010-2019 期间, 潜在军贸市场总空间约 1274 亿 TIV,我国出口渗透率达 12.31%;机载雷达市场空间约 26 亿 TIV,我国机载雷达渗透率(即军用飞机渗透率)约 8.87%,低于整体军贸渗透率, 未来有较大提升空间。
军用雷达竞争格局稳定,十四所龙头地位难以撼动
我国主要军工集团均有对口的雷达配套研究所,其中十四所是我国仅有一家能够提供海 陆空天全领域预警探测系统装备的大型、高科技、综合性研究所。行业内各雷达研究所 往往专注于所属集团业务领域的雷达配套,例如航空工业 607 所专注机载雷达,中船重 工电子信息与对抗研究所专注舰载雷达。中电科十四所则覆盖各领域军用雷达,是中国 雷达工业的发源地,国家诸多新型、高端雷达装备的始创者,信息化装备研发的先驱者, 被誉为“三军之眼,国之重器”,是党和国家直接掌控的战略科技力量,创下我国雷达 研究领域里的诸多“第一”。
军用雷达核心资产上市,资产证券化率仍然偏低
军用雷达核心资产通过注入完成上市,资本市场出现行业完整映射标的。在此之前,A 股涉雷达的上市公司,军用雷达业务占主营业务比例较低,难以形成针对军用雷达行业 的完整映射,行业景气难以反映在 A 股相关标的中。2017 年 1 月,四创电子收购博微 长安 100%股权,博微长安主营业务为军民用警戒雷达设备。2020 年 5 月 23 日,国睿 科技在重大资产重组中完成国睿防务与国睿信维股权过户,国睿防务主营业务为军用雷 达,在 2018 年实现营收 15.58 亿元,同年国睿科技实现营收 10.43 亿元,合并后国睿 科技主营业务将聚焦军用雷达。
中电科集团作为军用雷达的主要承制单位,目前资产证券化率偏低。在 10 大军工集团 中,以总资产、净资产口径统计的资产证券化率中电科分别排名第 7 和第 8,以总营收、 净利润统计则分别排名第 5 和第 2。我们还注意到,以 2018 年财务数据估算,国睿科 技在完成本次重大资产重组后,十四所资产证券化率仍然低于中电科集团的平均水平。
导弹市场格局稳定,后周期属性驱动未来高增长
导弹相比其他装备更加受益于体系化作战装备建设
导弹肩负拦截空中敌机、打击地面和海上目标的多重使命,是现代战争的主攻手。导弹 是载有战斗部,依靠自身动力装臵推进,由制导系统导引、控制其飞行轨迹,并导向目 标的飞行器,可以按照作战使命、发射点和目标位臵等多种标准分类,借助各类平台向 地面、空中或海上目标发起打击。
导弹行业更加受益于现代化作战武器装备建设,主要基于三点逻辑。(1)导弹作为继武 器平台加速列装的后周期品种,有望受益于舰船、军机等导弹搭载平台装备列装带来的 市场空间提升;(2)实战化与实弹化训练导致导弹在和平时期的消耗品属性在日益凸显; (3)导弹是未来信息化战争模式下的主导进攻武器,在体系对抗中成为战略制衡与重 点打击要害目标的方式与手段,战时消耗量更大。
近年来我军加大实弹化演训力度,导弹消耗量或有所提升。据媒体多次报道,近期我国 多款导弹型号在训练中亮相,包括红箭系列反坦克导弹、东风系列弹道导弹、红旗系列 防空导弹以及搭载在护卫舰和巡洋舰上的舰载导弹,参与的军种覆盖了火箭军、海军和 空军。据此我们分析预测,我国各类型导弹的消耗量都存在提升的可能。
我国导弹数量与美俄差距显著,去年呈现增长势头
《The Military Balance》指出,我国导弹数量在三个细分领域与俄美差距较为显著。根据英国智库 IISS 的数据,我国的自行式导弹发射架数量低于美国,远程地空导弹和 洲际弹道导弹的数量均明显低于美国与俄罗斯,特别是洲际弹道导弹的数量仅为美国的 18%,俄罗斯的 21%。
美国国防部的《中国军力报告》指出,我国各类导弹的数量均在去年实现过去四年以来 的首次增长。根据美国国防部的数据,2019 年我国洲际、中程、近程弹道导弹与地面 发射巡航导弹与发射架数量相比于 2018 年分别实现 14%与 17%的增长,而此前这四种 导弹与发射架的数量在 2016-2018 年均没有实现任何增长。
我国导弹行业自成体系,研制任务按产品类型划分
航天科技和航天科工等军工集团是我国主要的导弹承制单位。中国航天科技集团有限公 司是我国航天科技工业的主导力量,主要从事运载火箭、各类卫星、载人飞船、货运飞 船、深空探测器、空间站等宇航产品和战略、战术导弹武器系统的研究、设计、生产、 试验和发射服务。中国航天科工集团有限公司在武器装备研制生产、国家重大科技专项 任务研发中发挥着主力军作用,建立了完整的防空导弹武器系统、飞航导弹武器系统、弹道导弹武器系统、固体运载火箭及空间技术产品等技术开发与研制生产体系,武器装 备整体水平国内领先,部分专业技术达到国际先进水平,覆盖“陆、海、空、天、电” 全领域,形成了复杂战场环境下对地、对海、对空作战的整体能力,为实现我军“能打 仗、打胜仗”强军目标奠定了坚实基础。
国庆 70 周年阅兵新亮相导弹型号数量创历史新高
国庆 70 周年阅兵中新亮相导弹型号和全部导弹型号的数量均达历年阅兵的最高值。2019 年共有红旗系列地空导弹、鹰击系列岸舰导弹、巨浪-2、东风-41 和东风-17 等 11 种最新型号搭配 9 种其他型号导弹亮相阅兵。新型号导弹数量和导弹型号总数均达到历 史最高值,导弹型号总数在所有装备中的占比接近 40%,创历年阅兵新高。
自强:逆全球化成势,亟待军工科技创新突破民用瓶颈
美国加大科技封锁,我国自主可控进程逐渐加速
美国对我国军事技术封锁历史已久,近年扩大到民用领域。美国长期对我国实行军事技 术与武器装备的封锁,虽然在冷战中后期美国曾短暂放开对华出口的管制,但冷战结束 后,美国立即恢复对我国军事封锁。2018 年“中兴事件”以来,美国出于掌握科技制 高点的战略,以“国家安全”的名义加大对我国高科技企业和科研机构的打压,扩大民 用科技领域的制裁。
依托军工研制单位的努力,我国在很多尖端装备领域实现了从 0 到 1 的突破,军事技术 依靠自力更生进入世界前列。我国国防工业经过几十年自主发展,是世界上少数几个具 备完整国防科技工业体系的国家,近年来,我国在航空、航天、船舶、导弹等重点领域 达到世界前列。
我国民用领域仍存短板,多个重点基金近年成立并投入高科技项目。目前我国民用领域 仍然存在大量核心技术未能攻克,与国外尖端科技仍存在较大差距,随时面临被“卡脖 子”的风险。《科技日报》此前发布专题报道,列举了 35 个亟待攻克的核心技术,包括光刻机、抛光机的磨盘、发动机短舱和大飞机起落架等。我国近年来成立了多个产业基 金,向半导体、芯片和众多军民融合领域进行投资,来扶持帮助企业和国家发展壮大。
军民一体化科技创新是应对技术封锁的有效方式
我国国防科技工业最初在全产业链进行封闭发展,但这种模式已经不适用于一体化与信 息化的战争形态,亟须实现国防科技工业体系的转型。长期以来,我国武器装备发展和 军工核心能力建设的瓶颈技术问题,根源在于国家科技与工业支撑不足。我国国防科技 工业最初按照“独立自主,自力更生”的方针,形成以武器装备最终产品为轴线,陆、 海、空、天、电各类武器装备研制生产能力独立发展、自我配套的全产业链封闭发展模 式。但目前的战争形态正在发生深刻变化,多维战场空间融为一体,一体化联合作战成 为基本作战形式。信息化战争成为建立在各种作战平台、作战单元综合集成的基础上的 体系间的对抗。仅靠自成体系的传统军工行业实现保军任务已经步履为艰,加快构建适 应一体化联合作战的“小核心、大协作、开放型、专业化”的国防科技工业体系。
国防科技产业组织结构转向“小核心,大协作”模式
从不同的产业链环节或应用领域的角度来看,“小核心、大协作”是国防科技工业的未 来发展方向。“苏联模式”是军民分离、大包大揽的国家军工体制,而“美国模式”是 “小核心、大协作”的深度军民融合模式。“小核心”主要包括特殊武器装备科研生产 项目和其他武器装备科研生产项目的总体、关键分系统、核心配套产品两类。“大协作” 主要指武器装备的一般分系统及其配套产品,在不影响保密和安全的情况下,应尽可能 面向市场,面向社会,充分竞争,发挥全社会的资源优势。构建军民融合创新体系是一 个繁重的任务,需要破除军和民两大创新体系之间封闭隔离。我国正在推进军民融合发 展,“小核心、大协作”将会是我国国防科技工业体系的未来方向。
从不同所有制企业对武器装备建设的产业控制力的角度来看,我们认为“小核心”以国 有企业控制为主,“大协作”则让更多让民营企业参与军用领域的生产建设。军民融合 科研生产体系的基本形态是“小核心,大协作”。“小核心”主要指对武器装备发展和国 家安全至关重要的主战武器装备与关键分系统的科研生产能力,其生存和发展主要依赖 军品订货和国家支持,“大协作”则积极吸纳优势民营企业进入武器装备科研生产和维 修领域,从而打破行业垄断、激发创新活力。《关于加快吸纳优势民营企业进入武器装 备科研生产和维修领域的措施意见》指出,要建立相关配套制度机制,完善联合监督管 理和退出机制,承担武器装备科研生产和维修任务的民营企业数量和任务级别显著提升。
国企改革打破旧体制,股权激励焕发军工企业活力
我国国防科技工业体系以国有企业为主,民营企业是武器装备建设的重要组成部分,三 年行动方案的通过推动国企改革步入新阶段。目前,国企改革政策基本到位,各方面改 革稳步推进。对已有改革的完善、深化、经验总结是实施国企三年改革行动的重要方面。 2020 年 6 月 30 日,中央全面深化改革委员会第十四次会议审议通过了《国企改革三年 行动方案(2020-2022 年)》,深化混改的实施意见、推进国有经济布局优化和结构调 整的意见以及“十四五”全国国有资本布局与结构战略性调整规划等多项政策正在制定, 有望在下半年出台。
我们注意到一个新变化是新出台的《指引》细化了央企股权激励的实施程序和考核要求, 有利于完善激励机制,激发央企活力。今年 5 月 30 日,国资委印发《中央企业控股上 市公司实施股权激励工作指引》,指导央企控股上市公司规范实施股权激励。《指引》详 细阐释了股权激励计划的政策规定、操作规范,从业绩考核方面明确出资人的导向和要 求,明确了股权激励计划管理的有关要求和规定,并对计划的实施程序进行了梳理。相 比于之前的文件,本次激励对象范围更大,对于授予总量和首次授予的股本量改变了限 制,通过更合理的考核指标设计,对业绩目标限制更加细化。《指引》的出台有利于推 动央企更科学、高效、规范地开展工作,加快健全覆盖企业经营管理骨干和核心科研技 术人才的正向激励机制,充分调动各类人员积极性和创造性,推动企业实现高质量发展。
多家军工央企已实施股权激励,《指引》为大范围推广提供系统全面的政策辅导和实践 指南。目前已有多家军工央企通过限制性股票、股票期权或员工持股计划的方式实施股 权激励,如中航光电已经在 2016 年和 2019 年实施两期股权激励,占股本的比例也从 约 1%提高到约 3%,未来仍有较多央企存在实施股权激励的可能性。《指引》提到国资 委不再审核上市公司依据股权激励计划制定的分期实施方案,将审批权限下放到央企, 提高了审批的效率,减少了股权激励的成本;另一方面股权激励行权收益不再受控制, 军工央企实施股权激励或取得更大的收益。据此我们认为,军工央企未来有更大的动机 实施股权激励,潜力或将得到加速释放。
军转民和民参军在多个瓶颈领域取得实质性进展
军转民的企业集中进入核心技术转化期,从原来的低端领域逐步向战略高端领域迈进并 取得成果。我国军转民进程一波三折,90 年代军工国企发展与核心技术无关的“三产” 业务,进入低端民用市场,竞争失败导致破产。90 年代末 20 世纪初,传统安全威胁和 非传统安全威胁的因素相互交织,军委制定了“建设信息化军队、打赢信息化战争”的战 略目标,认真贯彻“寓军于民、军民结合”,国防科技工业发展较快,军民结合型高科技 产业发展取得一定成效。目前我国军转民已在航天、航空、航空、电子战略新兴领域取 得成果,未来有望出现更多军用高科技转化民用。
民参军企业从原来依托渠道优势或者配套边缘环节,逐步转变为帮助军方解决一些瓶颈 或者尖端技术有无问题,形成对国企的有效补充。我国早期民参军企业规模小,技术实 力较弱,主要依靠渠道优势,做一些低端的配套业务。国家逐步将科技创新体系引入优 势民企,进行瓶颈领域的技术突破。美国著名投资人阿伦拉奥在《硅谷百年史——伟大 的科技创新与创业历程(1900-2013)》一书中坦承:“军方在产业培育过程中起到了根 本性的作用。新技术过于昂贵,而且不稳定,不适合通用市场。军方是做新技术试验而 又不降价钱的买家。”经过多年的军民深度融合发展,民参军企业将先进民用技术引入 到军工领域,在武器装备科研生产中解决一些国企无法或不愿意解决的问题,成为传统 军工的延伸力量,涌现出光威复材等掌握核心技术的优质民参军企业。
航发产业由国家主导,核心机推动军民用大市场
航空发动机研制难度高、周期长,国有军工集团主导产业建设。航空发动机是战斗机的 “心脏”,成本占比在 25%-30%之间,且研发难度高,时间长,其研制包括多个阶段, 可能持续近 30 年,且投入巨大。在“十三五”体现中国国家战略的百大工程项目中, 航空发动机及燃气轮机排在第一位。目前,我国航空发动机设计与制造主机厂主要由中 国航发集团公司承担,民营企业主要作为协作配套单位。
核心机是航空发动机关键技术所在,价值量占发动机整机的价值量的 40%。核心机由压 气机、燃烧室和涡轮组成,是燃气涡轮发动机的核心组件,集先进性与复杂性于一体, 材料昂贵,研发周期较长,一般在发动机整机价值占比约为 41%。
航空发动机行业能够实现军转民的关键在于同款核心机可以衍生出多款军民用发动机。在保持一台成熟的核心机基本参数不变的情况下,通过改变发动机的一些主要循环参数, 即可较为容易获得不同性能和用途的发动机,实现核心机的多用途目标。例如美国 GE 公司在前三代核心机的基础上成功研制出 F101、F110、F404、TF39、CF6 和 CFM56 等一系列军民用航空发动机,苏联在 D-36 核心机的基础上也发展出一系列涡扇、涡轴、 燃气轮机和桨扇发动机。
军转民前景广阔,民用市场空间可达军用的 5.5 倍
考虑到航空发动机的维修价值较高以及寿命较短的特点,我们认为,航空发动机市场空 间有三点核心驱动因素。(1)新机装配发动机:即新机的扩编与现有飞机的更新换代装 配发动机带来市场空间价值,我们还考虑了新机将配备备份发动机的情况;(2)发动机 维修:包括新机与现有飞机的发动机维修市场的空间价值,我们根据军机几款发动机的 公开数据和民机的公开资料,在测算中假设军机和民机单机发动机全生命周期维修价值 分别等于新发动机价值的 1 倍和 1.15 倍;(3)更换发动机:包括新机与现有飞机更换 发动机的价值。考虑到我国军机普遍使用俄制发动机,工作寿命普遍小于飞机服役期限, 民机的发动机寿命在 8 年左右,我们认为新机与现有飞机普遍存在换发需求。
我国未来十年军用航空发动机总市场空间约 6300 亿元。其中新机装配市场、维修牵引 市场与焕发牵引市场分别约为 3300 亿元、1700 亿元和 1300 亿元,大约各占 50%、30% 和 20%。其中战斗机贡献了超过 1/4 的市场空间,运输机与特种作战飞机市场空间占比 也接近 20%。
我国未来十年民用航空发动机总市场空间约为 3.5 万亿元。根据波音公司的报告,未来 20 年中国新交付民用飞机将达 8090 架,预计 2038 年中国民用飞机总量将达到 9330 架。假设未来 10 年各机型的新增量为未来 20 年的一半,我们计算出未来 10 年各机型 扩编与替换新增量。其中新机装配的发动机价值、新机与现存飞机的发动机维修费用、 新机与现存飞机所换发费用分别约为 1.1 万亿元、1.7 万亿元与 0.7 万亿元,占比分别 约为 30%、50%与 20%。从机型来看,单通道客机与宽体客机分别占总市场空间的 55% 和 40%左右。
军用航发迎高景气,民用航发受益大飞机研产提速
我国军用航空发动机产业从投入期进入收获期,航发动力 2019 年 Q4 业绩反转是有力 佐证。航发动力 2019 年 Q4 单季度营业收入同比上升 34.17%,环比 Q3 上升 212.77%; 归母净利润同比上升 60.65%,环比 Q3 上升 634.68%,Q4 单季经营表现较 Q3 实现大 幅度扭转,反转程度创历史新高。我们分析预测,去年 Q4 业绩大幅反转,主要系多款 航空发动机重点型号交付短期问题得到解决后,公司交付任务在年末得以顺利达成,多 款型号交付量预期逐年提升所致。公司多款军用航空发动机或已步入产能爬坡阶段,未 来公司主力新型号产量有望持续高增,航空发动机景气度加速提升。
C919 搭载的国产发动机研制进展顺利,叠加美国禁运民用航空发动机风波,有望加速 我国民用航空发动机的国产替代进程。我国国产大飞机 C919 预计 2021 年首次交付,其搭载的的国产发动机型号 CJ1000A 由中国航发商发负责研制(与航发动力都隶属同 一央企——中国航发集团),工信部披露目前已完成验证机全部设计工作,正在开展零 部件试制和试验工作,预计于 2025 年服役。美国当地时间 2 月 16 日《华尔街日报》 报道,原文指出,特朗普政府考虑禁止 CFM 公司(GE 的合资公司)向中国交付国产 大飞机 C919 的配套发动机 LEAP 1C,我国外交部对此事件作出回应。我们认为产业层 面与全球化分工层面的新变化或将推动我国民用航空发动机产业加快实现自主可控。
碳纤维行业民企领先,技术进步拉动多领域需求
碳纤维产业协同性高,民企突破瓶颈实现国产替代
碳纤维复合材料需要上下游大量企业共同参与研发,我国低端碳纤维产能过剩,但高端 领域仍依赖进口。碳纤维是碳含量在 90%以上的高比强度、高比模量的新型纤维材料, 很少直接应用,大多是通过与金属、塑料等材料的复合加工制成具有不同特性、不同用 途的复合材料。完整的碳纤维产业链包含上游的原丝,中游碳纤维产品,下游碳纤维复 合材产品等。以世界龙头东丽公司的碳纤维产品分类为例,碳纤维主要分标准模量型、 中模型、高模型和高强型。我国目前在低端领域碳纤维产能已经过剩,但仍有 68%的碳 纤维依赖于进口。
碳纤维应用广泛,尤其在航空航天领域发挥重要作用。碳纤维广泛应用于国防工业以及 高性能民用领域,涉及航空航天、海洋工程、新能源装备、工程机械、交通设施等,是 国家亟需、应用前景广阔的战略性新材料。实践证明,用碳纤维复合材料代替钢或者铝, 减重效率可达到 20%-40%,因此在航空航天领域得到广泛青睐。2019 年全球碳纤维需 总求量首次突破 10 万吨,较 2018 年提高了 12%;航空航天领域 2019 年碳纤维需求 量达 2.35 万吨,约占总需求的 1/4,价值约 14.1 亿美元,约占全球碳纤维总市场空间 的一半。相比之下,我国航空航天类碳纤维需求目前仅为 1400 吨,占碳纤维总需求的 比例仅 3.7%,与全球需求占比差距很大。
我国碳纤维行业引入民企参与研制,充分发挥全社会资源,实现了瓶颈技术突破与国产 替代。在国内部分企业未突破碳纤维关键技术前,我国军用高性能碳纤维长期面临国外的全面封锁禁运,但国内厂商产品性能又难以达到航空航天应用要求;民用高性能碳纤 维则面临国外垄断厂商“通知性涨价,赏赐性供给”,产业利润大量被国外巨头赚取。 面对军民用高性能碳纤维技术困局,我国碳纤维行业在经历了国企主导研发以及后续国 外技术引进等阶段后,最终基于大协作模式引入民企参与技术研发,成功实现了该领域 的国产替代。碳纤维行业在国企主导研发的阶段(1975-1982),由于没有处理好知识产 权、协作单位利益分配等问题,行业始终没有取得突破性进展。后续国外技术引进阶段 (1984-1999),引进的低端技术对我国帮助也不是很大。新世纪后,在师昌绪院士统筹 下设立国内碳纤维专项、建立了第三方评价体系,引入民企参与国家专项并与国企公平 竞争。光威复材深耕 T300 级别碳纤维,在 2003 年产品公开评测中超过其他国有企业; 中简科技创始团队对 T700 级别碳纤维有深入研究,承接“863 计划”T700 级别碳纤维 项目。碳纤维领域的技术突破是大协作模式的典型例证。该领域基于大协作模式调动全 社会的资源进行攻关,利用民企在特定细分领域技术积累,加速该领域国内核心技术研 发进度,避免国家大包大揽、研发资金重复投入,充分发挥民营企业在科技创新的主动 性与体制灵活性。
优质民营企业在军用技术产业化后,实现了经营业绩和资本市场表现的双丰收。碳纤维 民营上市公司光威复材和中简科技,从去年 5 月底至今均实现了约 70%的股价增长, 大幅高于申万军工指数约 10%的增长率。两家公司的营收与归母净利润均实现稳定增长, ROE 明显高于军工行业平均水平。
航空碳纤维市场超千亿,民用空间为军用的 2.7 倍
高性能碳纤维复合材料的出现,使得复合材料在飞机结构上的应用由原先的次承力结构 发展到机翼、机身等主承力结构。复合材料在飞机舵面、机翼、机身等结构的应用显著 减轻了结构重量,大幅降低飞机燃油成本。随着高强度和高模量碳纤维研制成功,复合 材料的使用由次承力构件向主承力构件发展。如波音 787 的水平尾翼、垂直尾翼、机翼 和机身均大量使用高强中模型碳纤维复合材料,以满足复合材料主结构设计的损伤容限 要求。F-22 战斗机大量应用 IM7(T800)级高性能碳纤维,使用部位涵盖机身、机翼、 尾翼、进气道和座舱的各个零件。
碳纤维复材在国外军机与民机上的使用占比随着碳纤维性能突破而提升,相比之下我国 军民机的碳纤维复材占比处于较低水平。国外的碳纤维行业起步较早,积淀深厚,航空 碳纤维复合材料首先在军机上大范围使用。90 年代美国生产的 B-2 轰炸机碳纤维复合 材料占比就已经超过 30%,而同时期的美国波音 777 客机仅有 11%的碳纤维复合材料 用量;随着技术进步,军机和民机复合材料使用率均在稳步提高,且民机的复材占比已 经反超军机,A400M 军用运输机碳纤维复材占比约为 40%,B787 和 A350XWB 中碳 纤维复材使用率已经超过 50%。相比之下,我国 ARJ-21 支线客机复材占比仅为 1%, 根据中国科学报的信息,我国军用战斗机上的复合材料最大用量尚不足 10%。
未来 10年我国军用航空碳纤维市场空间有望达到 320亿元。我国未来10年将交付5249 架军机,参考国外典型机型碳纤维复材使用比例,假设复合材料中碳纤维的占比为 60%, 且在碳纤维到复合材料的加工过程中有 40%被损耗,预计我国未来 10 年碳纤维的总市 场空间为 321 亿元。其中,军用运输机与 10 吨级通用直升机占据了最大的市场,分别 占总市场空间的 42%和 25%,三四代战斗机预计占据总市场空间的 13%。
民用航空碳纤维需求更大,目前用量占比 70%,未来有望继续提高。2019 年航空航天 碳纤维需求 23500 吨,预计 2025 年将达到 46385 吨,年复合增长率预计达 14.57%。 2019 年商用飞机碳纤维需求在航空航天碳纤维中占比接近 70%。未来随着东 T1100G和赫氏 IM10 等高性能碳纤维更多应用于主承力件,单通道客机的复材占比有望持续提 高,商用飞机碳纤维需求在航空航天碳纤维占比有望进一步提高。
未来 10 年我国民用航空碳纤维市场空间可达 860 亿元。据波音和商飞公司预测,我国 未来 20 年将交付约 8000 架各类型商用飞机,约占全世界总交付量的 19%,其中宽体 客机与运输机占比都高于 20%,据此我们假设我国未来十年商用飞机碳纤维市场空间约 占世界的 19%。根据《2019 全球碳纤维复合材料市场报告》,未来 10 年世界航空航天 碳纤维需求为约 54 万吨,因此我们预计中国民用航空碳纤维需求将达到 7.2 万吨,根 据《从国产碳纤维的处境谈碳纤维“全产业链”》的数据,按 1200 元/公斤的平均价格 计算,未来 10 年我国民用航空碳纤维市场空间可达 860 亿元,大约是军用航空市场空 间的 2.7 倍。
碳纤维技术与产能双突破,扩展航空与工业新市场
我国碳纤维行业主要公司近年来在军民领域均实现新进展。我国碳纤维民参军企业一方 面继续针对军方的瓶颈领域进行科研攻关,同时军用技术转民用,开拓碳纤维民品技术 与市场,完成民品领域国产替代,进而以民促军,形成良性循环。以行业龙头光威复材 为例,在军用领域实现了 T300 级碳纤维从 0 到 1 的突破,并进一步研发 T700,M55 等 高性能碳纤维材料;民用领域切入风电碳梁业务,与全球风电巨头维斯塔斯合作,市场 份额稳步提升。
碳纤维企业在军品新型号上取得技术和产能的不断提升。光威复材在 2012 年开始研制T800H 级碳纤维,公司披露已经成功研制 T800 高强中模型碳纤维并形成了 105 吨产能, 但尚处在工程化应用验证阶段。随着碳纤维性能提升,其在军机的应用将从辅助结构向 主承力件扩展。中复神鹰的 T800H 级碳纤维已经实现大规模量产,是我国碳纤维公司 中少有的实现在 T300、T700 和 T800 级碳纤维均批量生产的公司。光威复材与中简科 技在 M 系列高模碳纤维中的研发中走在前列,中简科技披露目前已经具备 M40J 级碳纤 维的生产能力。
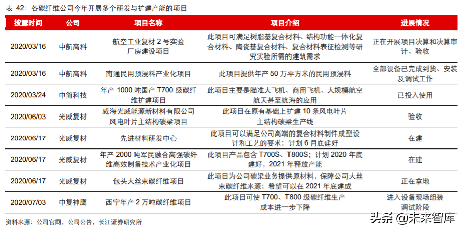
多个碳纤维企业今年进行了扩张产能和加强研发的项目,为碳纤维行业的中长期成长奠 基。在扩产方面,中航高科在南通的预浸料产业化项目将为公司每年的民用预浸料扩产 50 万平方米;中简科技的年产千吨 T700 级碳纤维扩建项目助力公司进一步发展航空航 天的应用;光威复材的风电叶片碳梁项目为公司扩建了 10 条风电叶片主结构碳梁生产 线,而年产 2000 吨军民融合高强碳纤维高效制备技术产业化项目、包头大丝束碳纤维 项目建成后将提高公司的碳纤维产能;中复神鹰的西宁年产2万吨碳纤维项目可使T700、 T800 级碳纤维生产成本进一步下降。在研发方面,中航高科的航空工业复材 2 号实验 厂房、光威复材的先进材料研发中心能满足各自公司众多复合材料的研发需求。
国产大飞机碳纤维复合材料占比较高,有望牵引我国民用航空碳纤维市场需求。根据 2018/12/19 人民日报的报道,我国国产大飞机 C919 目前已获订单 815 架,预计 2021 年首次交付客户。根据《聚丙烯腈基碳纤维》,C919 全机复合材料占比约为 20%。据 2020/06/30 人民网称,近日国产大飞机 C919-10101 架机失速改出伞试飞圆满完成,为 开展 C919 飞机高风险的失速试飞提供了安全保障装臵。据 2018/11/12 新华社称,中 俄联合研制的宽体客机 CR929 在机体结构中复合材料使用率有望超过 50%,据 2020/05/26 京报网称,CR929 远程宽体客机已基本确定总体技术方案,并启动了初步 设计工作。
风电碳纤维市场有望扩大商业应用规模。在民用风电领域,碳纤维应用在风电叶片的梁 上。现阶段仅有维斯塔斯等企业开始大规模化商业应用碳纤维,而其他风机主机厂,如 金风,远景,明阳等都开展了前期预研工作,但还需几年才可能进行大规模的应用。据 《2019 年全球碳纤维复合材料市场报告》,2019 年风电叶片碳纤维需求 25500 吨,同 比增长 16%,预计 2025 年需求将达到 97275 吨,年复合增长率可达 25%,我国风电 装机容量的增速近年来高于全球水平。
轨道交通领域碳纤维逐步崭露头角。在德国举行的柏林国际轨道交通技术技术展上,中 国中车发布新一代碳纤维地铁“CETROVO”,中车研制的“光谷量子号”复合材料轻 轨车首次在长春轨道交通展中亮相;2019 年底,“未来地铁”列车在广州试跑,车体和 设备舱等均采用碳纤维复合材料制造,整车减重 13%,未来轨道交通设备或将更多尝试 应用碳纤维材料。
……
(报告观点属于原作者,仅供参考。报告来源:长江证券)
如需完整报告请登录【未来智库官网】。
(本文仅供参考,不代表我们的任何投资建议。如需使用相关信息,请参阅报告原文。)
- 国防军工行业:商业航天革命先驱Starlink深度解析.pdf
- 国防军工行业太空算力专题:构建天基智能网络,算力终极解决方案.pdf
- 军工行业2026年春季投资策略:发展先进战斗力,拓展出海民用新市场.pdf
- 国防军工行业深度:“十五五”军工哪些方向值得关注?.pdf
- 国防军工行业商业火箭:聚焦技术突破,加速商业落地.pdf
- 星图测控首次覆盖报告:洞察星海,经纬苍穹,全周期航天测控服务的稀缺性溢价.pdf
- 荣续智库:智能制造行业ESG白皮书(航空航天).pdf
- 火箭行业专题报告:商业航天发展基石,“大运力+低成本”引领火箭技术发展.pdf
- 商业航天行业研究系列6:平流层之上的掘金战,超低轨卫星产业深度.pdf
- 宏明电子投资价值研究报告:全国领先特种MLCC厂商,拓展商业航天、低空经济等新兴领域,合理估值区间为74.2_76.5亿元.pdf
- 万泽股份深度研究报告:航发与燃机双轮驱动,“皇冠明珠”金牌供应商——华创交运航空强国系列研究(六).pdf
- 洪都航空首次覆盖报告:教练机龙头,训练体系升级与出口放量驱成长.pdf
- 航宇科技首次覆盖报告:航空航天锻件龙头,多领域共振开启成长新周期.pdf
- 中国民航总局:全国通用航空企业经营许可信息(2026年2月).pdf
- 航空机场行业:中东危机引发国际航空运价及班次大幅波动.pdf
- 相关文档
- 相关文章
- 全部热门
- 本年热门
- 本季热门
- 1 军工行业深度报告:如何谋篇布局“十四五”.pdf
- 2 军工电子信息化进程加速,自主可控将成为五大装备领域发展趋势.pdf
- 3 军工产业研究及2020年投资策略报告(85页).pdf
- 4 军工行业专题报告:125页深度解析新时代的中国航天产业.pdf
- 5 军工行业深度研究报告:电子、电气、半导体.pdf
- 6 军工行业中期策略:挖掘军机、航天、碳纤维三大产业链机会.pdf
- 7 中国电科深度解析:军工电子国家队,自主可控核心力量.pdf
- 8 军用红外探测器行业深度研究报告.pdf
- 9 军工行业研究报告:海空军配套导弹,雷达及红外制导产业有望腾飞
- 10 军工行业深度研究与投资策略:迎接军工投资黄金时代.pdf
- 1 军工AI行业专题报告:智能化主导下的未来战争,美军AI作战体系建设与应用启示.pdf
- 2 军工AI行业深度分析:AI迎来奥本海默时刻,将改变未来战争形态.pdf
- 3 AI军工行业深度分析:发展趋势、市场空间、产业链及相关企业深度梳理.pdf
- 4 国防军工行业分析:卫星导航产业发展白皮书发布,时空体系支撑战略新兴产业发展.pdf
- 5 国防军工行业专题报告:关注可控核聚变超导材料磁体的投资机会.pdf
- 6 国防军工行业专题报告:政策技术需求共振,商业航天赛道加速.pdf
- 7 国防军工行业分析:板块业绩结构性特征明显,关注订单基本面复苏机遇.pdf
- 8 国防军工行业分析:论印巴冲突对军工行业的影响,内外兼修,左右逢源.pdf
- 9 国防军工行业深度报告:军贸迎来DeepSeek时刻,体系化出口大势所趋.pdf
- 10 军贸行业专题研究报告:中国军贸体系化、高端化提速,突破军工市场天花板.pdf
- 1 国防军工行业2026年度投资策略:转型,增长的信心.pdf
- 2 国防军工行业:SpaceX,太空巨头的崛起与启示(一).pdf
- 3 国防军工行业可回收运载火箭:高价值量环节和成本构成.pdf
- 4 国防军工行业:商业航天强势行情持续演绎,全面看多国产大飞机产业链.pdf
- 5 国防军工行业商业航天系列报告之一:仰望星空,向天突围.pdf
- 6 国防军工行业周报:航天发射曲折中前行,重复使用火箭技术突破可期.pdf
- 7 国防军工行业深度报告:太空算力有望推动商业航天产业变革.pdf
- 8 国防军工行业:商业航天景气度持续提升,燃气轮机基本面改善有望超预期.pdf
- 9 基金市场与ESG产品周报:被动资金显著加仓大盘宽基ETF,国防军工主题基金表现占优.pdf
- 10 国防军工行业:星舰即将进入规模化发射阶段,有望引领商业航天再上新高度.pdf
- 全部热门
- 本年热门
- 本季热门
- 1 2026年国防军工行业:商业航天革命先驱Starlink深度解析
- 2 2026年国防军工行业太空算力专题:构建天基智能网络,算力终极解决方案
- 3 2026年军工行业春季投资策略:发展先进战斗力,拓展出海民用新市场
- 4 2026年国防军工行业深度:“十五五”军工哪些方向值得关注?
- 5 2026年国防军工行业商业火箭:聚焦技术突破,加速商业落地
- 6 2026年国防军工行业:国防预算7%增长,关注军转民投资机会
- 7 2026年军工行业空天有清音第2期:中国军贸产品在中东地区前景探析
- 8 2026年北交所新股申购报告:族兴新材(920078),铝颜料前三龙头掘金新能源车消费电子核辐射军工多赛道
- 9 2026年国防军工行业可控核聚变:2026年产业加速,布局正当时
- 10 2026年军工及新材料行业:从俄乌战争看智能化趋势
- 1 2026年国防军工行业:商业航天革命先驱Starlink深度解析
- 2 2026年国防军工行业太空算力专题:构建天基智能网络,算力终极解决方案
- 3 2026年军工行业春季投资策略:发展先进战斗力,拓展出海民用新市场
- 4 2026年国防军工行业深度:“十五五”军工哪些方向值得关注?
- 5 2026年国防军工行业商业火箭:聚焦技术突破,加速商业落地
- 6 2026年国防军工行业:国防预算7%增长,关注军转民投资机会
- 7 2026年军工行业空天有清音第2期:中国军贸产品在中东地区前景探析
- 8 2026年北交所新股申购报告:族兴新材(920078),铝颜料前三龙头掘金新能源车消费电子核辐射军工多赛道
- 9 2026年国防军工行业可控核聚变:2026年产业加速,布局正当时
- 10 2026年军工及新材料行业:从俄乌战争看智能化趋势
- 1 2026年国防军工行业:商业航天革命先驱Starlink深度解析
- 2 2026年国防军工行业太空算力专题:构建天基智能网络,算力终极解决方案
- 3 2026年军工行业春季投资策略:发展先进战斗力,拓展出海民用新市场
- 4 2026年国防军工行业深度:“十五五”军工哪些方向值得关注?
- 5 2026年国防军工行业商业火箭:聚焦技术突破,加速商业落地
- 6 2026年国防军工行业:国防预算7%增长,关注军转民投资机会
- 7 2026年军工行业空天有清音第2期:中国军贸产品在中东地区前景探析
- 8 2026年北交所新股申购报告:族兴新材(920078),铝颜料前三龙头掘金新能源车消费电子核辐射军工多赛道
- 9 2026年国防军工行业可控核聚变:2026年产业加速,布局正当时
- 10 2026年军工及新材料行业:从俄乌战争看智能化趋势
- 最新文档
- 最新精读
- 1 固收+基金2025年Q4季报分析:25Q4绩优固收+基金有什么特征?.pdf
- 2 食品饮料行业扩大内需战略专题研究(一):消费表现与市场定价有哪些潜在预期差?.pdf
- 3 浮息债全景:浮息债的理论定价与现实应用.pdf
- 4 2026年3_5月债券投资策略展望:核心矛盾切换+资产配置平衡延续,降久期防逆风.pdf
- 5 基金经理研究系列报告之九十二:南方基金林乐峰,宏观为锚,质量为核,始于客户需求,打造多元可复制的固收+产品线.pdf
- 6 信用债ETF研究系列一:升贴水率篇,折价幅度越大的信用债ETF更具性价比吗?.pdf
- 7 小核酸行业系列报告(一):小核酸成药之路——Listening to the Sound of Silence,The Road to RNA Therapeutics.pdf
- 8 2026年人形机器人行业投资策略报告:聚焦量产新阶段,把握供应链机遇.pdf
- 9 医药生物行业In vivo CAR疗法:并购与合作持续火热,多条在研管线陆续迎来概念验证数据读出.pdf
- 10 人形机器人行业系列报告五:灵巧手,核心终端,机器人融入物理世界的接口.pdf
- 1 2026年美国主导的科技繁荣本质是债务幻觉
- 2 2026年食品饮料行业深度研究报告:原油大宗上涨的影响及传导机制专题研究
- 3 2026年原油行业分析框架
- 4 2026年永立潮头,东方不败——基于实战检验的A股“抓主线”投资方法论
- 5 2026年电子行业深度:AI引爆供需缺口,光芯片迎黄金机遇
- 6 2026年人形机器人行业系列报告五:灵巧手,核心终端,机器人融入物理世界的接口
- 7 2026年氢能与燃料电池行业:能源安全与双碳目标交汇,氢能开启规模化元年
- 8 2026年固收深度报告:债券“科技板”他山之石,海外科技巨头债券融资路径演变对我国非国有科技企业有何启示?(AI、半导体、新能源)
- 9 2026年餐饮行业:秉承长期主义,格局边际向好
- 10 2026年从资本开支到利润修复:2026年行业景气再判断
