细胞基因治疗CDMO行业深度报告:星火已成燎原势
- 来源:东吴证券
- 发布时间:2021/08/04
- 浏览次数:2393
- 举报
一、细胞基因治疗市场持续扩容,创造外包繁荣沃土
1.1 CGT以疾病为导向,引导下一代治疗
细胞基因治疗(CGT)以遗传物质为靶点,引导下一代治疗。细胞和基因治疗(CGT,在本文中不包括未经基因修饰的干细胞等广义细胞疗法) 是一种利用基因治疗载体将外源的治疗性基因转导至细胞,再通过外源基因的转录和翻译,改变细胞原有基因表达以治疗疾病的方法。从机制上 看,CGT的靶点是遗传物质,作用模式包括:1)通过基因编辑等方式,用正常基因代替致病基因,以弥补特定蛋白的功能缺陷等;2)通过RNAi 等方式,抑制致病基因的表达。3)通过转基因等方式导入新的或经过改造的基因,使之表达目标产物。
1.2 全球CGT在研管线占比超10%,CAR-T等基因疗法展现广阔应用价值
近年来CGT产品的商业化获批掀起全球研发热潮。1990年,美国NIH展开了针对罕见遗传性免疫缺陷疾病的首个临床试验,随后相关研究主要 集中于寡核苷酸药物。直到2012年基于AAV病毒的Glybera才通过EMA审批成为欧美真正意义的首个基因治疗产品。2017年FDA批准Spark Therapeutics的Luxturna,以及诺华的Kymriah和Kite的Yescarta两款CAR-T产品上市,极大提升了业界对于细胞基因治疗产品的信心。加之 技术进步与成本优化下,2018年FDA收到的细胞基因治疗相关IND申请达到206个,较2017年几乎翻倍,掀起了全球CGT产品研发热潮。
从管线研发占比看,多数CGT项目尚处于临床早期。根据麦肯锡数据,当前已上市的CGT产品在总药物中的数量占比不到1%,然而截至2020年 2月,全球在研管线中12%为CGT,其中临床前管线中至少16%为CGT。随着临床管线的推进,我们预计未来CGT产品将呈现加速上市的态势。
二、细胞基因治疗掘金热有望再次带富CXO卖水人
2.1 产业已近高速成长期,关注三个边际变化
从产业角度出发,为什么细胞基因治疗CDMO即将迎来兑现期?我们认为应当关注三个边际变化
变化1: 新技术、新适应症,CGT疗法的应用场景在不断扩充
CAR-T是目前最成熟的细胞疗法,在白血病、淋巴瘤、多发性骨髓瘤的治疗中展现出惊艳的治疗效果。然而CAR-T细胞输入患者体内后,不易 进入到肿瘤内部,对实体瘤的杀伤效果有限,同时CAR-T靶向肿瘤相关抗原,并非肿瘤细胞特异性的,具有一定脱靶效应。TCR-T、CAR-NK、 TIL疗法等近年来相继兴起,Claudin 18.2等新靶点的出现也使得CAR-T针对胃癌等实体瘤的研发出现转机,CGT疗法应用场景不断扩充。
变化2: 商业化加速开启,重磅产品开始放量
2017年Luxturna以及两款CAR-T产品,Kite的Yescarta和诺华的Kymriah在FDA获批开启了CGT产品商业化的加速。根据Molecular Therapy 的数据,我们注意到2018年开始,细胞基因治疗领域,商业化IND的数量开始超过研究者发起的IND数量,2019年商业化IND的数量则已大幅 领先。这再次印证了我们关于CGT商业化兑现开启的判断。
在企业销售方面,自2017年获批以来,Yescarta与Kymriah的销售额节节攀升,2020年两款产品分别实现销售额5.63亿美元与4.74亿美元, 2017-2020年CAGR分别为332%与329%。高速放量使得更多CGT产品未来拥有成为重磅炸弹的潜力,也有望带动CGT研发的“掘金热”。
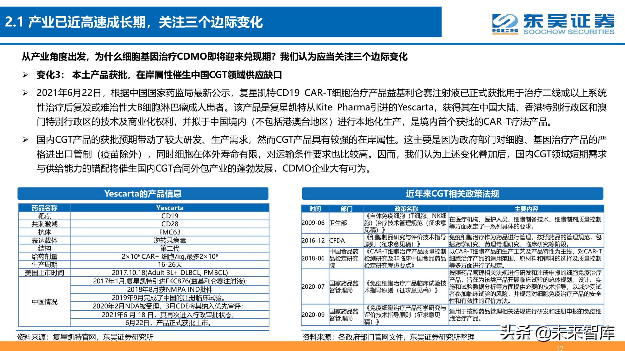
变化3: 本土产品获批,在岸属性催生中国CGT领域供应缺口
2021年6月22日,根据中国国家药监局最新公示,复星凯特CD19 CAR-T细胞治疗产品益基利仑赛注射液已正式获批用于治疗二线或以上系统 性治疗后复发或难治性大B细胞淋巴瘤成人患者。该产品是复星凯特从Kite Pharma引进的Yescarta,获得其在中国大陆、香港特别行政区和澳 门特别行政区的技术及商业化权利,并拟于中国境内(不包括港澳台地区)进行本地化生产,是境内首个获批的CAR-T疗法产品。
国内CGT产品的获批预期带动了较大研发、生产需求,然而CGT产品具有较强的在岸属性。这主要是因为政府部门对细胞、基因治疗产品的严 格进出口管制(疫苗除外),同时细胞在体外寿命有限,对运输条件要求也比较高。因而,我们认为上述变化叠加后,国内CGT领域短期需求 与供给能力的错配将催生国内CGT合同外包产业的蓬勃发展,CDMO企业大有可为。
2.2 工艺与成本是痛点,放大生产将企业推向CDMO
从细胞基因治疗企业角度出发,是否会选择CDMO?
CRB公司于2020年完成了一份针对150家ATMP(Advanced Therapy Medical Products,即CGT)企业的调研报告(以下简称CRB报告),是近 期关于CGT商业化大规模制造最为详尽的调研报告。根据该报告,我们主要解读CGT公司面临的生产挑战与微观层面CDMO企业的发展机遇。
CRB报告显示77%的企业CGT企业与CDMO公司有合作,其中20%选择将生产流程完全外包,57%选择兼有CDMO供应和自主制造,而仅有 23%的企业完全自主制造。分自体疗法与异体疗法看,异体疗法公司选择CDMO的比例高于自体(73% vs 71%),而若该企业同时拥有自体和 异体疗法的业务则84%的企业将选择使用CDMO服务。由此可见,海外CGT制造领域已拥有较高外包渗透率,但目前企业较少选择一站式服务。 国内方面由于初创企业众多,其生产环境采用实验室条件即可满足,但随着管线向后推进,生产环境应当逐步转移至具有GMP资质的厂房进行。 同时,国内CDMO供应能力较海外差,前期申报药企基本都是自主生产,CDMO市场受终端市场扩容与渗透率提升双轮驱动。
根据CRB报告,CGT企业选择CDMO供应商的的主要原因包括有限的GMP制造能力、前期过高的资本投入、缺少符合资质的人员、产能排期限 制以及所进行临床试验结果的不确定性,其中选择有限的GMP制造能力、前期过高的资本投入和产能排期限制为寻找CDMO供应商首要原因的 企业占比分别为54%、18%和12%。由此可见,生产工艺和产能需求是企业选择CDMO的重要因素。
三、工艺高壁垒,CDMO通过专业化分工实现赋能
3.1 细胞与基因治疗工艺流程众多,规模化与标准化较难实现
本章我们主要关注CGT产品的生产工艺,分析主要工艺难点与企业选择,并由 此揭示CDMO企业的价值,我们认为CGT的工艺有两个特点:
一方面,细胞与基因治疗涉及的生产环节众多,可拆分为质粒、病毒、细胞 的生产工艺三个相对独立的环节,其中:
1)质粒工艺流程:质粒是直接转染细胞或通过共转染组装病毒载体的重要 原材料。根据使用目的、所选用病毒载体的不同,质粒的生产要求也不同。 如在慢病毒载体的构建中,需构建质粒共转293T细胞的3质粒或4质粒组装 病毒系统。生产周期一般为7-10天;
2)病毒工艺流程:目的是生产病毒载体用以作为遗传物质递送系统。细胞 与基因治疗领域常用的病毒载体包括逆转录病毒、腺相关病毒、腺病毒、慢 病毒等。生产周期一般为2-3周。
3)细胞治疗工艺流程:涉及细胞的培养、激活、转导、纯化、富集等步骤, 根据细胞的的来源可分为自体疗法与异体疗法。生产周期一般为10-15天; CGT生产工艺流程中还包含质控、质检、分析方法开发与验证等步骤。而在 质粒、病毒、细胞生产流程的终点还需放行检测,合格即可成为商品化的 CGT产品。
另一方面,自体细胞疗法使得规模化、标准化的放大生产难以实现,企业往往需 要追求灵活工艺:
CAR-T是目前唯一获批的基因改造细胞疗法产品,也是临床研究最热门的 CGT领域。FDA批准的5款CAR-T产品中,除Kite的Yescarta与Tecartus选用 逆转录病毒外,其他3款获批产品均选用慢病毒。而以诺华的CAR-T产品 Kymriah为例,其生产涉及患者细胞收集、T细胞富集分选、转导、扩增、 制剂、冷冻保存等流程,生产周期大概15天左右。以诺华的Kymriah为例, Kymriah脱胎于诺华和宾西法尼亚大学的合作,正是由于工艺流程较为偏向 学术应用,工艺难以放大使得成本居高不下。未来借助“现货型“或”通用 型“细胞疗法将使得生产规模大幅提高,也使得标准化的生产流程更易实现。
根据FDA的规定,CGT产品在申报IND时就必须确定生产工艺,此后若有重 大变更须申报验证。Kite公司在首款CAR-T产品Yescarta获批后,于2020年 再获批一款CAR-T产品Tecartus。Tecartus中T细胞表达的CAR蛋白与 YESCARTA完全一致,靶点同为CD19,两款CAR-T所用逆转录病毒载体也 完全一致,因此FDA对其审查的COI/COC标准是相同的。不同点在于 Tecartus获批适应症为MCL(套细胞淋巴瘤)、Yescarta为DLBCL(弥漫大 B细胞淋巴瘤),同时Tecartus在制造过程中对T细胞进行了富集(剔除 CD19+细胞),从而优化工艺。因此CGT工艺既要保持灵活性,对于企业又 存在一定转换成本,寻找CDMO供应商不失为一种明智的策略。
3.2 细胞分离与激活——磁珠广泛应用,CDMO有望发挥规模化优势
磁珠(beads)是CGT领域的重要试剂,供应为外资垄断,CDMO企业有望通过规模化实现工艺和成本的优化
磁珠在CGT领域有着广泛的应用,可用于细胞分选、免疫识别、核酸分离、蛋白纯化等流程。而在CAR-T生产中,磁珠一方面可用于T细胞的分 选,另一方面包被CD3/CD28单抗的磁珠常用于T细胞的激活,与直接使用单抗的白细胞介素相比,磁珠激活方便激活后的分离,更易操作,且 激活效率更高,产品表现稳定。
在磁珠供应方面,市场基本为外资垄断,处于第一梯队的企业包括德国美天旎、赛默飞等。其中赛默飞的Dynabeads磁珠被广泛应用于CAR-T生 产中的T细胞激活。根据赛默飞官网报价,Dynabeads FlowComp 人CD3试剂盒(用于分离CD3+ T细胞)的单盒(80ml全血或2*10^9 PBMC) 报价达1.5万元,而用于T细胞扩增与激活的Dynabeads Human T-Activator CD3/CD28 2ml价格高达9414元。我们认为,在CAR-T临床或商 业化生产中,磁珠是生产成本的重要组成部分,大规模生产的CDMO企业有望通过规模化降低相应成本。
四、瞄准行业痛点,降低成本是驱动行业发展的主要动力
4.1 拆分CGT产品生产成本——明确规模与工艺的强相关性
本章我们主要关注CGT产品的生产成本,尝试对CGT产品的成本进行拆分,并阐明主要生产成本项,探索CDMO在成本控制领域的潜力
首先,由实验室转向GMP生产,CGT产品成本以及构成可能发生较大改变。当生产规模较小时,人力成本和前期各类投入以及设施的成本占据 总成本的比例较高,而一旦规模化生产后,这些成本会被摊薄,适用性也会改变,工业化相关的各类原材料、耗材等成本的占比则会陡然增加。
其次,生产成本与工艺相关,部分原有生产步骤可能通过工艺优化得到简化,从而节省总成本。如一次性技术(SUT)在CGT制造领域具有较 大应用前景,通过各类SUT接头配合一次性流体通路,可降低系统复杂性,并通过该线路设计避免清洗和杀菌步骤,降低制造成本。尽管当前 已开发使用SUT的CGT工艺,但由于溶出物、析出物、供应链安全、可重复性和可扩展性等各种原因,SUT暂无法从实验室规模扩大到商业性 制造。我们对类似工艺优化持乐观态度,认为未来CGT生产成本势必降低。而针对现有产品,我们分自体疗法与异体疗法分别进行成本拆分。
4.2 自体疗法——以DC疫苗为例,半自动化设备策略实现最佳成本优化
Adriana Lopez等人以DC疫苗为例,对自体细胞疗法的生产成本(COG)进行了 拆分,我们以该分析为基础探讨自体细胞疗法的工艺与成本构成
影响CGT治疗的主要因素包括:1)医院环境中对患者的管理;2)提取患者体内 的细胞并进行扩增和活化;3)用于细胞激活、改造的制造;4)后勤;5)质量 控制。
DC疫苗通过体外对DC(树突状细胞)进行激活,回输患者体内后使得抗原递呈, 刺激体内的肿瘤杀伤性淋巴细胞增殖,其生产包含细胞疗法的全部重要流程,是 具有代表意义的自体细胞疗法。主要步骤包括:通过白细胞分离法从单个患者采 集新鲜的正常外周血,并通过密度梯度离心分离以获得外周血单个核细胞 (PBMC)。对PBMC用粒细胞-巨噬细胞集落刺激因子(GM-CSF)和白细胞介素4(IL-4)诱导增殖5天,以产生未成熟的外周血DCs,随后用包含肿瘤坏死因子α (TNFα)、白介素-1b(IL-1b) 和白介素-6(IL-6)的培养基使得DCs成熟。最后从肿 瘤或病毒样品中引入抗原,制备负载肿瘤抗原的DC,再将这些DC细胞注入体内 后刺激体内的肿瘤杀伤性淋巴细胞增殖。
五、从OXFORD BIOMEDICA看CDMO企业核心竞争优势
5.1 Oxford BioMedica——全球慢病毒生产的领头羊
Oxfor Biomedica(OXB)是英国一家专业的病毒载体生物技术公司,提供载体制造和开发服务,同时利用其技术平台开发专有候选药物。 公司于1995年成立,2001年上市,主要业务分为三个部分:1)核心技术平台LentiVector:提供慢病毒的CDMO生产,并利用该平台开发 自身基因治疗产品。截止2021年5月31日,公司慢病毒CDMO服务为18个客户提供CDMO服务,包括诺华、BMS、阿斯利康等国际巨头; 同时慢病毒平台已有6个权益产品,通过Licence-out或自主开发的模式进行研发;2)细分技术平台:公司搭建了三个具有IP的病毒载体技 术平台:TRiP系统(慢病毒、腺病毒和AAV载体制造过程中抑制转基因蛋白的表达从而提高病毒产量)、LentiStable平台(慢病毒包装技 术平台)、SecNuc平台(慢病毒、腺病毒和AAV生产中清除残留DNA的技术),供客户使用;3)工艺开发与质量分析服务:公司拥有无 血清悬浮培养工艺技术,可为慢病毒、腺病毒和AAV的工艺开发、IND与商业化阶段的GMP放大生产提供全流程服务。同时公司可为慢病毒 生产提供载体表征、QC和稳定性测试等服务,是全球少有的能提供in-house、GMP、RCL综合测试的公司。
业绩方面,公司2020年实现营收8773万英镑,近年来收入端快速扩大,2015-2020年营收CAGR达40.7%。
5.2 技术平台:LentiVector——全球首个获商业化批准的慢病毒基因递送系统
OXB的LentiVector平台是全球首个获商业化批准的慢病毒基因递送 系统:2017年,诺华的CAR-T产品Kymriah获批后,与OXB签订价 值1亿美金的3年期供应合同,由OXB向诺华提供慢病毒载体,并且 OXB可获得Kymriah的销售收入分成。截止2021年5月31日,公司共 有18个慢病毒载体CDMO项目,2个处于商业化阶段(除诺华的 Kymriah外,还包括阿斯利康的新冠疫苗);1个处于临床III期( Orchard的严重免疫联合缺陷病);4个处于临床I/II期,其余项目为 临床前。
报告节选:
(本文仅供参考,不代表我们的任何投资建议。如需使用相关信息,请参阅报告原文。)
- 细胞基因治疗CDMO行业深度研究:帆竞发,研发生产外包踏浪前行.pdf
- 细胞基因治疗CDMO行业研究 :创新技术细胞基因治疗CDMO未来可期.pdf
- 医药行业专题研究:细胞基因治疗CDMO未来可期.pdf
- 和元生物(688238)研究报告:细胞基因治疗平台型CXO ,加速成长助力“基因药·中国造”.pdf
- 和元生物(688238)研究报告:高速成长的中国细胞基因治疗CDMO“独角兽”.pdf
- 百诚医药公司研究报告:创新药进入收获期,仿制药CROCDMO困境反转.pdf
- 全球医疗保健行业:CDMO行业格局演进,第8期,复苏分化走势持续;新分子领域赢家明确——TIDES和偶联药物前景延伸至2026年(摘要).pdf
- 仙乐健康公司研究报告:CDMO龙头,港股上市布局全球.pdf
- 联化科技公司研究报告:农药稳健增长,医药CDMO前景广阔.pdf
- 凯莱英公司首次覆盖报告:小分子CDMO龙头,多肽与小核酸共筑新增长极.pdf
- 相关文档
- 相关文章
- 全部热门
- 本年热门
- 本季热门
- 1 细胞基因治疗行业-德勤中国细胞和基因疗法市场分析.pdf
- 2 细胞基因治疗CDMO行业深度报告:星火已成燎原势,CGT疗法外包布局正当时.pdf
- 3 细胞基因治疗CDMO行业研究 :创新技术细胞基因治疗CDMO未来可期.pdf
- 4 细胞基因治疗CDMO行业深度研究:帆竞发,研发生产外包踏浪前行.pdf
- 5 医药行业21年中报综述:费用调整、研发为重,结构分化、上游占优.pdf
- 6 细胞基因治疗CDMO行业研究报告:未来已来,关注病毒载体外包生产.pdf
- 7 医药行业细胞基因治疗CDMO深度报告:厚积薄发,搭乘新世代药物发展浪潮.pdf
- 8 医药生物行业细胞基因治疗2021Q2跟踪:行业风口正盛,看好产业链上游及CDMO企业发展.pdf
- 9 医药行业专题研究:细胞基因治疗CDMO未来可期.pdf
- 10 和元生物(688238)研究报告:细胞基因治疗CDMO高速成长,核心能力铸就一体化稀缺平台.pdf
- 1 峆一药业研究报告:募投项目升级释放动能,CDMO业务与高毛利产品共筑未来.pdf
- 2 沙利文:2025中国医药CDMO行业发展洞察蓝皮书.pdf
- 3 药明合联研究报告:ADC浪潮,高壁垒CDMO迎来战略机遇期,首次覆盖给予“买入”评级.pdf
- 4 普洛药业研究报告:华丽蜕变,跻身国内CDMO头部梯队.pdf
- 5 CDMO行业专题报告:礼来新药Orforglipron有望拉动小分子核心公司下一波提速.pdf
- 6 普洛药业研究报告:厚积薄发,已处于国内CDMO领军梯队.pdf
- 7 CXO行业深度跟踪报告:CDMO景气度持续,CRO拐点可期.pdf
- 8 九洲药业研究报告:以技术创新为核心,打造创新药CDMO一站式服务平台.pdf
- 9 普洛药业研究报告:蓄势待发,CDMO业务步入加速增长期.pdf
- 10 医药生物行业专题:ADC研发热情高涨,CDMO需求高景气.pdf
- 1 医药生物行业专题:ADC研发热情高涨,CDMO需求高景气.pdf
- 2 仙乐健康公司研究报告:CDMO龙头,港股上市布局全球.pdf
- 3 凯莱英公司首次覆盖报告:小分子CDMO龙头,多肽与小核酸共筑新增长极.pdf
- 4 九洲药业深度研究报告:小分子CDMO深度绑定大客户,TIDES新兴业务重塑增长预期.pdf
- 5 联化科技公司研究报告:农药稳健增长,医药CDMO前景广阔.pdf
- 6 全球医疗保健行业:CDMO行业格局演进,第8期,复苏分化走势持续;新分子领域赢家明确——TIDES和偶联药物前景延伸至2026年(摘要).pdf
- 7 百诚医药公司研究报告:创新药进入收获期,仿制药CROCDMO困境反转.pdf
- 全部热门
- 本年热门
- 本季热门
- 1 2024年CGT细胞基因治疗上游行业分析:市场规模将突破250亿元,国产替代加速
- 2 细胞基因治疗CDMO行业发展现状和未来投资机会分析
- 3 细胞基因治疗CDMO行业市场环境和上下游产业链分析
- 4 细胞基因治疗CDMO行业市场现状和发展前景分析
- 5 细胞基因治疗CDMO行业竞争格局和商业模式分析
- 6 细胞基因治疗CDMO行业市场现状和未来市场空间分析
- 7 细胞基因治疗CDMO行业竞争格局和市场前景分析
- 8 细胞基因治疗CDMO行业发展现状和商业模式分析
- 9 细胞基因治疗CDMO行业发展现状和未来前景分析
- 10 细胞基因治疗CDMO行业市场规模和竞争格局分析
- 1 2024年CGT细胞基因治疗上游行业分析:市场规模将突破250亿元,国产替代加速
- 2 2026年百诚医药公司研究报告:创新药进入收获期,仿制药CROCDMO困境反转
- 3 2026年仙乐健康公司研究报告:CDMO龙头,港股上市布局全球
- 4 2026年联化科技公司研究报告:农药稳健增长,医药CDMO前景广阔
- 5 2026年凯莱英公司首次覆盖报告:小分子CDMO龙头,多肽与小核酸共筑新增长极
- 6 2025年医药生物行业专题:ADC研发热情高涨,CDMO需求高景气
- 7 2025年九洲药业深度研究报告:小分子CDMO深度绑定大客户,TIDES新兴业务重塑增长预期
- 8 2025年药明合联研究报告:ADC浪潮,高壁垒CDMO迎来战略机遇期
- 9 2025年药明合联研究报告:全球一体化XDCCDMO核心供应商,强资本开支为未来业绩增长增添确定性
- 10 2025年CXO行业深度跟踪报告:CDMO景气度持续,CRO拐点可期
- 最新文档
- 最新精读
- 1 聚焦中国互联网行业:超大盘股四季度业绩展望;关注重点围绕AI智能体OpenClaw、云定价及资本支出(摘要).pdf
- 2 亚太能源行业:上调中国几大石油公司目标价;买入中海油(成本地位领先)、中石油(长期盈亏平衡点下降);调整覆盖范围(摘要).pdf
- 3 政策双周报:“十五五”开局之年,稳总量、优结构.pdf
- 4 中国乘用车行业月度图评:2026年2月_春节期间零售销量疲软符合预期,价格竞争企稳.pdf
- 5 纺织服装行业周报:推荐关注中游困境反转机会.pdf
- 6 易观GEO行业市场分析报告2026.pdf
- 7 源网荷储同类项目投资路径与风险解析.pdf
- 8 正泰安能:向设计要效益:AI自动化设计的实践与回报.pdf
- 9 中国汽车:海外新能源车机遇和可能带来的风险(摘要).pdf
- 10 中国温泉旅游:2025年中国温泉旅游行业发展报告.pdf
- 1 2026年中国医药行业:全球减重药物市场,千亿蓝海与创新迭代
- 2 2026年银行自营投资手册(三):流动性监管指标对银行投资行为的影响(上)
- 3 2026年香港房地产行业跟踪报告:如何看待本轮香港楼市复苏的本质?
- 4 2026年投资银行业与经纪业行业:复盘投融资平衡周期,如何看待本轮“慢牛”的持续性?
- 5 2026年电子设备、仪器和元件行业“智存新纪元”系列之一:CXL,互联筑池化,破局内存墙
- 6 2026年银行业上市银行Q1及全年业绩展望:业绩弹性释放,关注负债成本优化和中收潜力
- 7 2026年区域经济系列专题研究报告:“都”与“城”相融、疏解与协同并举——现代化首都都市圈空间协同规划详解
- 8 2026年历史6轮油价上行周期对当下交易的启示
- 9 2026年国防军工行业:商业航天革命先驱Starlink深度解析
- 10 2026年创新引领,AI赋能:把握科技产业升级下的投资机会
