IDC行业专题报告:钢铁+IDC发展前景展望
- 来源:未来智库
- 发布时间:2020/10/29
- 浏览次数:2380
- 举报
在本篇专题报告中,我们将对钢铁行业转型“钢铁+IDC”路径进行分析探讨,重点回答两个核心问题。(1)分析IDC行业发展现状,未来发展趋势和与钢铁业务的 盈利能力对比,以分析钢铁行业转型的必要性;(2)从政策、资金、能耗和土地四 个方面出发,探讨钢企布局IDC业务的充分性、可行性,并结合钢企自身特点探讨 转型升级具体路径。
一、IDC 行业:市场增速高、空间广,规模化、绿色化、 业态升级、区域统筹进行时,盈利能力好于钢铁行业
(一)全球 IDC 业务市场:总规模高速增长,中国产业信息网预计全球 IDC 业务 2019-2020 年 CAGR 保持 20%以上
全球IDC业务市场总规模高速增长,2014-2018年CAGR为22.0%、中国产业信 息网预计2019-2020年CAGR为20.9%。根据中国产业信息网数据,2018年全球IDC 业务市场规模达到6253.1亿元,2014-2018年CAGR为22.0%,年增长率稳定在 19.3%以上,市场整体呈高速扩张趋势。目前全球IDC业务市场仍处上升期,预计 2020年全球IDC业务市场规模将达到9143.8亿元,2019-2020年CAGR为20.9%,维 持在较高水平。
(二)我国 IDC 业务市场:规模增速超全球水平、云业务为主要增长点, 大型及以上数据中心规模大幅扩张,第三方 IDC 厂商高速成长
1. 我国IDC业务市场规模及结构:全球第二大市场,中国IDC圈预测我国IDC 规模增速约30%,预计2020年起进入新一轮增长期;云服务子市场增速保持50%以 上、是增长主要驱动力
根据中国IDC圈数据,2019年我国IDC业务市场规模占全球比例达20.3%,仅次 于美国、位居全球第二;市场规模增速超全球平均水平,2014-2019年CAGR达33.2%、 但增速边际放缓,预计2020-2022年CAGR达27.0%且增速边际抬升、进入新一轮增 长期。(1)存量:根据中国IDC圈数据,2019年我国IDC业务市场规模达1562.5亿 元,约占全球IDC业务市场总规模的20.3%,仅次于美国位居全球第二。(2)变化 趋势:2014年以来我国IDC业务市场规模逐年快速增长,占全球市场份额稳定上升。 具体而言,2014-2019年CAGR达33.2%,年增长率稳定在27.2%以上,远高于全球 平均增速水平、但增速边际放缓。据中国IDC圈预测,2020年起我国IDC业务市场将 迎来新一轮增长,2020-2022年市场规模CAGR将达27.0%、到2022年超过3200.5 亿元,年增长率逐年上升,行业景气度持续上行。参考广发计算机小组观点,一方 面5G商用促进移动数据流量爆发,大幅提升IDC服务需求;另一方面,云计算等技 术快速发展使数据中心作为数字化基础设施的重要地位凸显,赋予IDC业务新内涵, 助推IDC业务市场规模提速。
传统业务份额约80%,IDC云服务市场年增长率高于50%、是超传统业务两倍, 已成为整体市场规模扩张的核心动力。(1)业务结构:根据中国产业信息网数据, 2018年我国IDC传统业务和IDC云服务市场规模分别占总体规模的80.3%和19.7%。 (2)变化趋势:2014-2018年,IDC传统业务市场规模占比逐年下降、IDC云服务 市场规模占比逐年上升。2015-2018年IDC云服务市场规模CAGR达到68.5%,超IDC 传统业务CAGR 30.3%两倍,年增长率边际走弱但均高于50.0%,成为驱动整体业 务市场增长的核心驱动力。预计未来云服务将成为带动行业提速的重要子板块。
2. 在用数据中心机架规模及结构:总规模2016-2019年CAGR达22.3%但边际 放缓,大型、超大型数据中心机架规模占比约74%,增速超平均水平三倍
在用数据中心机架规模:总规模高速增长,2016-2019年CAGR达22.3%、边际 呈放缓趋势。(1)存量:根据中国产业信息网数据,2019年我国在用数据中心机 架总体规模达227万架。(2)变化趋势:2016-2019年,我国在用数据中心的机架 总规模逐年增长,CAGR达22.3%,整体增速较高但边际增速呈下降趋势。
在用数据中心机架结构:大型、超大型数据中心为主、占比74.0%,近年大型 及以上数据中心规模高速增长、增速超整体水平三倍。(1)规模结构:根据工信部 《全国数据中心应用发展指引(2019)》,截至2018年底我国超大型数据中心、大 型数据中心和中小型数据中心机架规模分别为83.2、84.0和58.7万架,占在用数据 中心机架总规模比例分别为36.8%、37.2%和26.0%,大型数据中心机架规模占比最 大。(2)变化趋势:2016-2018年,中小型数据中心的规模累计减少21.7%,而大 型、超大型数据中心的规模累计增长241.4%,远超总体机架规模累计增长水平82.3%,大规模服务商已逐渐成为增长主力。根据工业和信息化部官方界定,中小型数据中 心标准机架数小于3000;大型数据中心标准机架数3000-10000;超大型数据中心标 准机架数超过10000。标准机架为换算单位,以功率2.5千瓦为一个标准机架。
3. 数据中心区域分布:大型数据中心主要分布于经济发达地区、“北上广”占 比43.2%,未来布局适当向中西部地区倾斜
大型数据中心集聚经济发达地区、“北上广”总计占比43.2%,中西部地区数 据中心机架规模增速领先。(1)现有格局:根据产业信息网数据,2018年我国大 规模数据中心主要分布在IT采纳水平较高、客户更集中、市场需求更旺盛的“北上 广”等经济发达地区。具体而言,广东、上海和北京占比分别为20.8%、12.8%和9.6%, 位列全国前三位,合计占比近五成。部分大型数据中心分布在自然环境适宜和国家 政策利好的内蒙古和贵州等地区。(2)变化趋势:根据工信部《全国数据中心应用 发展指引(2018)》,预计2019年中部地区、西部地区数据中心机架规模增长最快、 超越“北上广”地区,同比增长30.7%、23.6%。
4. 我国IDC业务产业链:IDC服务提供商位于产业链中游
上游:主要包括基础电信运营商和前端服务商(硬件设备制造商、数据中心设 计公司、软件服务开发商、数据中心施工方等),为IDC机房建设提供了网络带宽、 电力、计算机软硬件等资源;为IDC机房稳定运营配置消防、监控、应急发电等设施。
下游:主要是各行业对数据中心服务有需求的企业、机关单位,包括企业、金 融机构、政府机关等。下游需求方既可以直接付费购买服务,也可以通过购买服务 器、租赁机架来获得使用权。
中游:主要由基础电信运营商、网络中立的第三方IDC厂商、IaaS服务商和IT 外包服务商/系统集成商组成。详细情况如下:
(1)电信运营商:电信运营商早在上世纪90年代就开始以托管、外包或者集中 等方式为企业客户提供大型主机管理服务,其天然的网络和带宽资源、显著的品牌 优势、丰富的大客户资源为实现规模经营、低成本高效率经营提供了相对先发优势。 国内主要电信运营商包括中国电信、中国联通和中国移动。
(2)网络中立的第三方IDC厂商:2012年工信部印发《关于鼓励和引导民间资 本进一步进入增值电信业的实施意见》,明确对民间资本开放因特网数据中心业务, 引导民间资本参与IDC业务的经营经营活动。网络中立的第三方IDC厂商可以与不同 的基础电信运营商合作,租用基础电信运营商的托管设施、带宽及光纤等,可提供 多接口的网络接入,能够满足客户的个性化需求,对于市场需求的反应也更加迅速, 与基础电信运营商在业务上形成有效互补。根据经营模式,第三方IDC厂商可分为 批发型和零售型。主流第三方IDC厂商中,光环新网、世纪互联等以提供零售型数 据中心业务为主;数据港、万国数据、宝信软件等以提供批发型数据中心业务为主。
(3)IaaS服务商、IT外包服务商/系统集成商:均对批发型数据中心具有一定 需求;IaaS服务商以租赁数据中心的方式建设其云平台向最终用户提供云服务解决 方案,IT外包服务商或系统集成商向最终用户提供整体IT解决方案,IDC服务作为一 揽子解决方案的构成部分交付给最终用户。
5. 竞争格局:三大电信运营商市占率超七成,第三方IDC厂商占比上升且营收 增速更高、市场格局趋于集中、主流厂商迅速成长
囿于数据的可获得性,我们根据三大运营商、部分美股上市的国内第三方IDC 厂商及SW计算机、SW通信、SW电气设备三个行业板块所有开展IDC业务的上市公 司历年IDC业务收入计算市场份额,以不完全统计数据分析IDC市场竞争格局。
从行业整体市场看,三大电信运营商市场份额超70%,第三方IDC厂商份额占 比上升、业务收入增速更高。(1)结构:根据不完全统计,2019年中国电信、中 国联通、中国移动的IDC业务收入市场份额占比分别为33.6%,24.1%和13.8%,电 信运营商总体市场份额达71.4%,占据市场垄断地位。(2)变化趋势:从市场份额 看,2016-2019年,行业整体竞争格局相对稳定,但第三方IDC厂商市场份额呈上升 趋势,由2016年的27.1%上升至2019年的28.6%。从收入增速看,2017-2019年, 第三方IDC厂商业务收入CAGR为29.1%,高于三大电信运营商IDC业务收入CAGR 26.0%。其中,2017、2018、2019年第三方IDC厂商的IDC业务收入增速分别为29.5%、 34.1%和21.9%,均高于同期电信运营商营收整体增速,但增速差距有所缩小。
从第三方IDC市场来看,CR7占比为75.9%;市场格局趋于集中,6家厂商复合 增速高于市场整体水平。(1)结构:根据纳入统计范围的上市公司IDC收入数据, 2019年第三方IDC市场CR7占比75.9%;市场份额排名前三的第三方IDC厂商为万国 数据、世纪互联和易华录,占比分别为18.6%、17.1%和9.6%。(2)变化趋势:从 市场份额看,根据纳入统计范围的上市公司IDC收入,2016-2019年第三方IDC市场 集中度逐年上升,CR7市场份额由2016年的70.9%上升至2019年的75.9%。从收入 增速看,主流厂商迅速成长。2016-2019年IDC业务收入CAGR超过市场整体水平 (26.9%)的上市公司共6家,分别为科华恒盛、易华录、万国数据、证通电子、宝 信软件和光环新网,CAGR分别为71.7%、69.0%、57.2%、50.1%、32.1%和30.6%。
纳入统计范围的第三方IDC厂商共18家。其中,SW计算机板块共9家,分别为 证通电子、易华录、奥飞数据、首都在线、浙大网新、宝信软件、中科金财、云赛 智联和数据港;SW通信板块共6家,分别为ST高升、ST新海、网宿科技、光环新网、 立昂技术和鹏博士;SW电气设备共1家,为科华恒盛;美股上市共2家,为万国数据 和世纪互联。因统计的不完全性,第三方IDC厂商市场份额实际值高于测算结果。
(三)IDC 发展趋势:数据中心规模化、绿色化趋势显著,长期看新技术 催生“云边”协同新业态、需求驱动区域分布分层化
1. IDC主要业务模式:由基础设施出租向IT资源服务演变 IDC业务模式可大致划分三阶段,目前正围绕云计算技术进行业务转型升级。
2. 规模化发展:全球数据中心总量降、超大型数量增,主要发达国家率先步入 整合升级进程;我国规模数量双增、增速边际走弱,大型及以上为增长主力。
全球范围:数据中心总量降、超大型数据中心数量增,印证规模化发展趋势。 根据Gartner数据,2015-2020年全球数据中心数量整体呈下降趋势,CAGR为-1.3%, 预计到2020年全球数据中心总量将下降至42.2万个。根据Synergy Research数据, 全球由超大规模厂商运营的超大型数据中心数量稳步提升,截至2019Q3达504座, 尚有151座处于规划建设阶段,确保未来这一数量继续上行。全球数据中心总量下降、 超大型数据中心数量上升,印证大型化、集约化的发展趋势。
主要发达国家:率先推进数据中心整合升级。以美国为例,美国数据中心整合 计划始于2010年。2010-2015年,美国先后发布《美国联邦数据中心整合计划 (FDCCI)》、《联邦信息技术采集办法改革法案(FITARA)》,促使1900多个 联邦数据中心关停。2016年,《数据中心优化倡议(DCOI)》出台,对数据中心总 量及规模做出限制。根据中国信通院数据,从过去十年看,系列政策促使美国数据 中心数量减少约7000个,减少约50%,部分服务器利用率从5%提升到65%以上。
我国:处于数据中心规模、数量双增长阶段、增速逐年下降,以大型以上数据 中心为增长主力,规模化发展大势所趋。
(1)规模、数量双增长,增速边际放缓:从规模看,如前文所述,根据工信部 和中国产业信息网数据,2016-2019年我国在用数据中心的机架总规模CAGR达 22.3%;从数量看,2019年底我国在用互联网数据中心总计2213个,CAGR达10.5%, 数量逐年递增但边际放缓。整体来看,我国数据中心规模化进程落后于美国,未达 数量拐点、但已呈现出规模增速高于数量的特征。
(2)大型以上数据中心成为增长主力:如前文所述,2017年我国大型、超大 型数据中心的机架规模增速达68.0%,远超同时段机架总规模增长水平(33.4%)。 数据中心机架分布正向大型及以上数据中心集聚,印证规模化发展趋势。
(3)未来,政策引导下,IDC服务商规模化发展为大势所趋。2015年8月,国 务院印发《促进大数据发展行动纲要》,要求整合分散的数据中心资源,充分利用 现有政府和社会数据中心资源,运用云计算技术,整合规模小、效率低、能耗高的分散数据中心。政策引导下,规模较小、服务低劣的IDC服务商或被淘汰,实力雄厚、 资源充足的大型服务商将迎来更大利好,数据中心规模化已成主要发展趋势之一。
3. 绿色化发展:全球能耗强度年均降幅达20%,我国PUE水平低于全球平均水 平,政策持续推动准入标准提高
IDC为能源密集型行业、年用电量超八成一级行业,预计2018-2025持续上升、 CAGR达14.8%。(1)数据中心全年耗电量远超80%一级行业全行业全年用电量: 根据国家统计局《国民经济行业分类》及Wind各行业用电量数据,2019年数据中心 耗电量约与交通运输、仓储、邮政业全行业用电量相当,高于20个一级行业中16个 一级行业的全行业年用电量(仅次于制造业、电力、燃气及水的生产和供应业、采 矿业),体现出IDC行业高耗能特征。(2)从变化趋势看,根据中国产业信息网数 据,在数据应用需求激增的背景下,预计2018-2025年我国数据中心的耗电量CAGR 将达14.8%,占全社会用电量的比例也将持续增长。预计2025年,数据中心总耗电 量将达到3952亿千瓦时,占全社会用电量的4.1%。巨大的能耗使建设绿色数据中心、 促进能源效率提升成为IDC行业面临的重要任务。
数据中心能耗来源分为IT设施能耗和基础设施能耗,占比约为45%和55%。根 据王继业等《数据中心能耗模型及能效算法综述》和中国产业信息网数据,IT设施 指服务器系统(包含服务器和存储)、网络系统等信息技术设施,能耗约占数据中 心整体能耗的45.0%;基础设施包括冷却系统、供电系统和照明系统,能耗占比分 别为40.0%、10.0%和5.0%。IDC行业广泛使用电能利用效率(Power Usage Efficiency,简称“PUE”)作为衡量数据中心能源利用效率的核心指标。根据《互 联网数据中心技术及分级分类标准》,PUE被定义为数据中心的总输入能耗占输入 到IT设备子系统的总能耗的比值,衡量数据中心用于实现计算功能的有效能耗。
全球:数据服务需求高速增长背景下,数据中心能耗量相对平稳,2019年PUE 约为1.67,能耗强度年均下降20%
(1)需求与能耗增速差距印证全球数据中心能效提升逻辑。根据美国西北大学 学者于2020年2月在Science杂志发表的相关研究,2018年全球数据中心服务需求与 2010年相比增幅超550.0%,而同期数据中心能量消耗总量增长幅度仅为6.0%,需 求与能耗增幅的巨大差距印证能效水平高速提升。
(2)“绝对值+变化率”刻画全球能效水平大幅、持续提升。从绝对值看,根 据美国西北大学学者于2020年2月在Science杂志发表的相关研究和上市公司公告, 2010-2018年,全球PUE平均水平下降0.75,至2019年约为1.67;从变化率看,全 球数据中心能耗强度(单位计算实例消耗的能量)的年均降幅约为20.0%,这是因 为积极的政策引导、核心技术的节能化突破和数据中心运营效率的提高促使能源使 用效率不断升级。
我国:数据中心能效水平不断提升、PUE1.6低于全球水平,政策面驱动能耗准 入及限制门槛不断提高
(1)PUE水平稳步下降至1.6,低于全球水平:根据中国信通院数据,2013年 以前,全国对外服务型数据中心平均PUE在2.5左右,2019年下降至1.6,低于全球 平均水平,数据中心能效水平稳定提升。
(2)中央、地方政策齐发力,准入及改建能耗限制趋严:从国家层面看,根据 2013年2月发布的《关于进一步加强通信业节能减排工作的指导意见》,现行新建 大型数据中心的PUE值准入值为1.5,力争使改造后数据中心的PUE值下降到2.0以 下。根据2019年2月发布的《关于加强绿色数据中心建设的指导意见》,到2022年 我国新建大型、超大型数据中心的PUE值降至1.4以下;力争通过改造使既有大型、 超大型数据中心使PUE值低于1.8。从地方层面看,我国主要发达经济圈核心城市均 出台相关文件,一线城市能耗限制明显趋严,“北上广”地区新建数据中心PUE值 为全国最严格水平、准入门槛设定为1.3。
4. 新技术催生新业态:传统IDC向“云计算+边缘计算”协同转型
2015年,工信部出台《电信业务分类目录(2015年版)》,对互联网数据中心 业务定义进行拓展。除了数据中心租赁、服务托管等传统IDC业务之外,IaaS和PaaS 云计算业务被首次纳入IDC业务范畴。
云计算是一种按使用量付费的模式,提供可用、便捷、按需的网络访问,帮注 用户进入可配置的计算资源共享池(资源包括网络、服务器、存储、应用软件、服 务)。根据基础设施拥有者与算力需求方的关系,云计算可以分为公有云、私有云、 社区云、混合云四种类型。公有云运营商在不同的区域建立多个数据中心,通过虚 拟化和网络将所有的资源整合到巨大的资源池,再通过云平台和互联网向用户提供 服务。按服务模式,公有云市场分为IaaS(基础设施即服务)、PaaS(平台即服务) 及SaaS(软件即服务)三个子市场。
(1)公有云市场进入爆发期:预计2020-2022年我国公有云市场CAGR达36.9%、 超全球两倍,IaaS子市场增长最快;预计2025年85%大型企业将实现应用云化、约 75%寻求外包云服务
市场层面:公有云市场高速增长,预计2020-2022年全球市场CAGR达到18.1%、 我国增速超全球两倍;IaaS市场占比在全球和我国范围内分别为22.4%和63.3%、 均为扩张速度最快的子市场。①全球:从总量看,根据Gartner数据,2019年全球公 有云市场总体规模达1720亿美元,预计2020-2022年CAGR可达18.1%,到2022年 总体规模将突破2832亿美元。从结构看,2019年全球IaaS市场规模占比为22.4%, 预计2022年将增长至26.2%,是增速最快的细分市场。②我国:从总量看,2019年 我国公有云市场整体规模达675.4亿元,同比增速达54.2%,预计2020-2022年CAGR达36.9%,超全球增长水平两倍。从结构看,2019年我国IaaS市场规模达427.8亿元, 占比从2013年的22.1%上升至63.3%,已成为我国公有云第一大子市场。预计未来, 在云计算市场规模高速扩张背景下,IaaS底层基础设施建设需求将进一步提升。
企业层面:到2025年超八成大型企业应用将云化,云服务外包成大势所趋。根 据Gartner预测,到2025年全球85%以上的大型企业将应用云化,与2019年相比上 升42PCT;75%的大型企业将寻求外部专业化云服务,与2019年相比上升35PCT。 云计算能力将成为将企业发展和应用升级的核心竞争力。
从云计算到云计算中心:云计算市场扩张及企业云化需求驱动数据中心“云化” 进程。云计算共享的软硬件、数据资源需依托数据中心进行存储、维运。在云计算 市场高速增长、企业云化需求激增背景下,传统数据中心的租赁维护服务正逐渐转 向基于虚拟化等云计算技术的软件平台与网络平台服务,并将形成更为成熟的按需 供给、促进信息技术和数据资源充分利用的全新业态。
(2)新型信息技术提振边缘计算需求,催生“云边协同”新业态
除云计算外,5G、自动驾驶、人工智能、工业互联网等新兴信息技术快速发展, 创造出大量新业务场景,对数据中心的数据存储容量、采集技术、网络时延、存储 周期、计算能力等提出了更高要求,“云计算+边缘计算”新型数据处理模式应运而 生。
边缘计算是指将IT资源(计算、存储等)从传统的云数据中心向用户侧迁移, 拉近用户和IT资源的物理距离,实现更低的数据交互时延、节省网络流量,从而为 用户提供低延时、高稳定性的IT解决方案,依赖边缘数据中心来完成。
云计算与边缘计算的核心区别体现在架构模式和计算方式。①从架构模式看, 云计算实现了计算服务的集中化,通过虚拟化和网络将所有的资源整合到巨大的资 源池后再按需分发;边缘计算则采用分布式架构,在边缘节点对数据就近处理,减 少了网络带宽资源占用、降低了对云端的依赖性。②从计算方式看,云计算完全在 云端进行,数据被传输到云端进行处理或提取;边缘计算可以发生在边缘设备和云 平台之间的各个节点,数据处理及计算过程可直接在本地进行,赋予了设备在缺少 云中心支持的环境下高效稳定运行的能力。
边缘数据中心与云数据中心可分别满足不同时延、带宽、交互性需求的应用场 景。边缘数据中心和云数据中心分别满足不同应用的业务需求:时效不敏感、带宽 消耗不大、交互性不强的业务可以借助云数据中心完成,而低时延、高带宽、高交 互的应用场景可采用边缘数据中心解决方案。
边缘计算数据中心发展处于初级阶段、具备广阔的需求空间,“云边”协同为 大势所趋。当前边缘基础设施建设部署仍处于初期阶段。根据Gartner预测,2020 年,50%的大型企业将会把边缘计算列入规划;到2022年,50%以上的企业数据会 在数据中心或云之外产生或处理,对边缘数据中心的需求将迅猛增长。未来传统的 数据中心将会向超大规模云数据中心+边缘数据中心进行转移,依靠边缘计算与处于 中心位置的云计算之间的算力协同实现信息资源更高效快捷的共享与分配。
5. 统筹区域分布:短期内仍集聚经济发达城市圈,中长期趋于需求导向的分层 化布局
发达国家:存量数据中心集中分布在经济发达、用户聚集地区。在全球第一大 数据中心市场美国,截止2019年底,数据中心供给主要聚集在北弗吉尼亚(华盛顿)、 芝加哥、达拉斯-沃斯堡等主要城市。
我国:存量大型数据中心主要聚集在北京、长三角、珠三角及其他经济发达地 区。这主要是因为,从需求端看,经济发达地区人口密度较大、网络访问量大,政 府机构、金融机构、互联网企业等数据中心需求方主要集中在一线城市,对于数据 存储计算、访问时延、运维便捷以及安全性有较高要求;从供给端看,经济发达地 区信息通讯基础设施条件优越、网络节点覆盖率高,提供了数据中心厂商发展布局 的有利环境。
发展趋势:预计短期内IDC区位竞争围绕一线城市圈展开,中长期将趋于需求 导向的分层化布局
(1)短期:一线城市圈IDC昂贵紧缺、监管趋严,区域产业协同布局引导叠加 “新基建”红利下,经济发达城市及周边仍是区位竞争主战场
我国一线城市土地、能耗资源昂贵,政策监管趋严。①从能源价格看,“北上 广”经济发达区域平均销售电价显著高于全国及中西部地区水平,开展IDC业务需面 对较高能耗成本。②从政策面看,2013年以来,中央及地方政府相继出台数据中心 能耗指标管控及区域优化政策,制约数据中心投产规模和区位选择,引导数据中心 向土地充足、能源成本较低的中西部地区布局,以实现更合理的地区资源分配及产 业空间规划。
近年来,区域协调发展战略、“新基建”政策下,数据中心资源仍将主要围绕 重点城市圈协同布局。①围绕发达经济圈布局在现阶段具有更高的投资乘数效应和 战略意义。“十九大”以来,我国进入优化经济结构、转换增长动力的攻关期,建 设创新型国家、重点发展新兴产业成为重要目标,区域协调发展战略不断深入。从 IDC战略性布局看,围绕重点区域布局数据中心、实现区域一体化统筹发展,不仅贴 近用户市场、有利于获得更大产业投资收益,并能在一定程度上缓解核心城市资源 紧缺的现状。从政策面看,近年来相关政策不断出台,促进区域信息基础设施建设、 推动数据中心和存算资源协同布局。②2020年以来,“新基建”助推数据中心加速 落地,一线城市能耗指标限制力度或有所下降。以上海市为例:《上海市推进新一 代信息基础设施建设助力提升城市能级和核心竞争力三年行动计划(2018-2020年)》 提出,到2020年新建机架控制在6万个,总规模控制在16万个。根据2020年6月最新 发布的《上海市经济信息化委关于支持新建互联网数据中心项目用能指标的通知》, 2020年上海市共释放数据中心机架指标数36000个、超2019年实际量及规划量,获 批企业数为2019年2倍。“新基建”政策背景下,一线城市指标限制或稍趋宽松。
(2)中长期:结合数据中心“云边”协同的业态发展趋势,数据中心将逐步实 现需求导向的分层化布局。中长期来看,数据中心布局将进一步结合应用场景需求、 客观要素资源进行优化调整。对于时延要求不高、数据处理量较大的大型及超大型 数据中心,将更多布局中西部土地充裕、能源富集区域;对于时延较为敏感、支持 实时应用的大中型数据中心,可围绕主要市场和用户聚集地进行部署;对于时延极 为敏感的边缘数据中心,可按需贴近用户场景重点部署。
(四)IDC 与钢铁盈利能力对比:IDC 业务毛利率水平显著高于钢铁业务
我们将对比IDC业务与钢铁业务的盈利水平,探究钢铁行业转型IDC业务后盈利 能力的整体变化方向,以探讨转型的必要性。在指标口径选取方面,我们使用申万 钢铁板块财务数据反映钢铁行业层面的整体盈利能力;IDC行业方面,我们以IDC业务作为主业的上市公司(万国数据、世纪互联、数据港、首都在线、中科金财、易 华录、奥飞数据、科华恒盛、证通电子、ST高升和宝信软件)历年财务数据计算整 体财务指标,评估IDC业务整体盈利能力。
从毛利率水平看,IDC业务毛利率显著高于钢铁业务。具体而言,2019年IDC 业务销售毛利率为28.6%,高于钢铁板块的11.2%。从2014-2019年来看,IDC业务 历年毛利率稳定在28.0%左右、均显著高于钢铁业务,反映出更稳定、更强的盈利 能力。钢铁行业转型发展IDC业务具备较大的盈利边际改善空间。
二、钢企布局 IDC 展望:政策、资金、土地、能耗铸 造转型升级相对优势,自建、收购形成转型升级双通道
2016 年供给侧结构性改革推进以来,钢铁行业“去产能”、去杠杆、降成本、提 集中度、补短板成效显著,2017-2018 年行业基本面显著向好,钢企盈利大幅提升。 2019 年以来,宏观经济下行压力明显加大。作为典型的强周期性行业,钢铁行业的 发展与宏观经济密不可分。在经济下行周期,钢材需求增速放缓,粗钢产量创历史 新高,致使主要钢材品种均价下跌,原料强势下,钢企盈利大幅回落。
供给侧结构性改革带来的钢铁行业回暖是阶段性的,而非长期趋势性的。从宏 观来看,在新一轮科技产业革命与我国经济“结构性减速”的历史交汇背景下,我 国经济发展亟待转变发展方式、调整经济结构、转换增长动力;从行业面看,随着“十 三五”去产能目标提前完成,供给侧结构性改革已进入深化期。钢铁供给端弹性依旧 较大、难以在短期内实现实质性收缩,宏观经济压力不减加之国内外疫情冲击致使 终端钢需增速放缓,多重因素导致钢铁行业供需格局趋弱。从中长期来看,钢企盈 利状况或将难以持续性改善,成长性不足的发展瓶颈逐渐浮现。对钢企而言,在做 精做强钢铁主业的同时,可适时通过跨行业布局等路径实现转型升级,以迎来新机 遇、发掘新增长点。
我国 IDC 市场成长空间广阔,5G 商用和新基建有望助力产业进入新一轮爆发 期。当前,钢铁行业具备布局 IDC 的历史机遇和要素优势。“钢铁+IDC”的转型升 级路径,一方面有利于钢企提升自身智能化水平,以优化生产服务效率、铸造信息 化时代的核心竞争力;另一方面,也是钢企跨行业开拓新盈利点、培育发展新动能 的前瞻性布局和战略性选择。
在本章中,我们将从政策、资金、能耗、土地四方面探讨分析钢铁行业转型 IDC 的充分性,并结合钢企特点探讨具体可行的转型路径。
(一)政策支持:产业红利叠加“新基建”促 IDC 景气持续上行,政策 助力钢铁制造业与“互联网+”融合发展
1. IDC行业:重点扶持行业享政策持续利好,“新基建”提速数据基础设施布 署进程
政策面:我国密集出台系列产业扶持政策促进IDC行业高速发展。随着互联网、 物联网、云计算、人工智能等新型技术应用不断与传统产业深度融合,“大数据产 业”迅速崛起、前景广阔。作为大数据产业的基础设施,数据中心迎来历史性发展 机遇,产业政策密集出台。
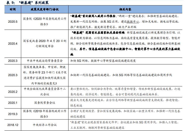
2020年以来,多场会议、多个文件涉及新型基础设施建设(简称“新基建”) 相关内容,数据中心建设正式纳入“新基建”范畴。2018年12月,“新基建”首次 在国家层面文件中被提及。2020年以来,多场会议、多个文件涉及“新基建”建设 发展相关内容。2020年3月4日,中共中央政治局常务委员会召开会议,明确指出“加 快5G网络、数据中心等新型基础设施建设进度”,首次将数据中心明确纳入“新基 建”范畴。2020年5月,政府工作报告明确指出要“加强新型基础设施建设,发展 新一代信息网络,拓展5G应用,建设数据中心”。受益于政策扶植,IDC景气度将 进一步上行。根据中国信息通信研究院测算,2020年数据中心投资有望超过3000 亿元,带动投资近万亿元。
2. 钢铁制造业与“互联网+”融合发展:智能制造提升经营效率,新增长点培育助力转型升级
从钢铁行业看,2016年2月国务院出台《关于钢铁行业化解过剩产能实现脱困 发展的意见》(国发〔2016〕6号,以下简称《意见》),就供给侧结构性改革过程 中钢铁业务产能退出、人员安置、金融支持、资产重估和结构转型等方面提出要求。 其中,《意见》明确提出要“推进智能制造,引导钢铁制造业与‘互联网+’融合发展”, 寻求外延式转型升级路径。此后,钢铁行业与“互联网+”融合发展系列产业政策文 件陆续出台。
总体来看,钢铁制造业与“互联网+”融合发展相关产业政策可分为两个层次。 (1)以实现智能制造和两化深度融合为重点,鼓励搭建钢铁工业互联网平台,汇聚 钢铁生产企业、下游客户、配送商、服务商、贸易商等各方资源,实现共同经营和 生产经营效率提升。(2)鼓励传统钢铁行业与新经济、新产业、新业态协同发展, 通过技术创新、产业融合、发展新兴产业等方式,形成新的经济增长点,推动产业 完成转型升级。
(二)资金来源:钢铁板块现有资金、融资能力满足转型 IDC 行业高资本开支需求
1. IDC行业:资本密集型行业,单机柜投资额12.4-26.0万元/个,回报期不少于 5年,厂商固定资产及在建工程占总资产的比重超三成、资本性支出高速增长
IDC行业为资本密集型行业,全生命周期的总所有成本分为固定资产支出和运 营支出两部分、占比约3:7。(1)固定资产支出(CAPEX):用于工程建设费用、 土建装修、供配电设备、冷源空调暖通系统、机柜设备购置及安装等。当前,行业 处于高速发展期、技术迭代周期较短,数据中心服务商业务要持续发展,必须在新 建、扩建、改建大规模及高规格数据中心中不断投入资本。(2)运营支出(OPEX): 数据中心日常经营运营需要资金规模较大,包括电力采购、技术研发、市场营销等。 根据顾大伟《数据中心建设与管理指南》,固定资产支出只占数据中心基础设施项 目全生命周期成本的20%-30%,运维成本则达到70%-80%。
从项目投入看,数据中心项目普遍投资额较高,建设周期、投资回报期较长。
根据主流第三方IDC厂商部分数据中心项目数据,(1)从投资额看,单位机柜资本 投入处于12.4-26.0万元/个;(2)从建设周期看,每1000个机柜建设周期在2.6-9.6 个月不等;(3)从投资回报期看,数据中心建设到收回成本的时间较长,通常不少 于5年(包含建设期)。整体来看,数据中心项目一次性资本投入较高,项目周期较 长,具有高额、稳定的资金需求。不同厂商、不同数据中心项目的投资规模、项目 周期存在一定差异,主要是受到不同客户类型、建设标准、项目选址、厂商技术及 资源等因素的影响。
从固定资产及在建工程来看,主流第三方IDC厂商中固定资产及在建工程占总 资产的比重基本均在30%以上(首都在线为轻资产运营模式,采用租赁机房的模式 开展IDC和云服务业务,故占比相比其他IDC厂商较低)。其中,数据港固定资产及 在建工程占总资产比重最高,基本稳定在60%左右水平,2019年大幅上升至74.2%。
从资本性支出增速来看,近5年主流第三方IDC厂商资本开支整体呈高速扩张趋 势。其中,龙头厂商万国数据2014-2019年资本性支出CAGR达79%。
备注:此处以IDC业务收入占总营收比例高于90%为标准对第三方IDC厂商进行 筛选,满足这一标准的上市公司包括万国数据、世纪互联、数据港和首都在线。
2. 钢铁行业:现有资金、债权融资空间均处十年内较优水平,股权融资渠道畅 通、募资总额大幅提升
(1)现有资金:钢铁板块货币资金、速动资产均位于十年内高位
钢铁行业现有资金处于近十年较高水平。一方面,受益于供给侧结构性改革及 下游需求阶段性复苏,行业盈利修复显著;另一方面,因新增产能受限,行业未进 入新一轮产能周期,资本开支未明显扩张,盈利好转传导至资金水平。2019年,申 万钢铁板块货币资金达1836.1亿元,速动资产达4661.3亿元,均位于近十年高位。 行业现有资金充裕稳健,为投资布局新业务提供了基础。
(2)融资能力:行业去杠杆成效显著、发债成本低,2019年资产负债率56.5%、 发债平均利率2.6%;股权融资环境宽松,2019年股权募资总额上升286%
债权融资:申万钢铁板块去杠杆成效显著、2019年资产负债率为56.5%,发债 成本为2012年以来最低水平。从资产负债率看,供给侧结构性改革助力钢铁行业加 速去杠杆,盈利改善有效传导至资产负债表端。2019年,申万钢铁板块资产负债率 为56.5%,处于十年内最低位,提前完成“十三五”规划下降至60%的目标。钢铁 行业偿债能力整体向好,存在一定的加杠杆空间。从发债成本看,我们对申万钢铁 板块上市钢企2010-2019年实际发债利率进行测算,2019年申万钢铁板块上市公司 发债平均利率为2.6%,为2012年以来最低水平。从政策面看,2020年7月人民银行 联合银保监会在北京召开金融支持稳企业保就业工作座谈会,提出“要落实有扶有 控的差异化信贷政策,重点支持制造业、战略性新兴产业等,提高制造业中长期贷 款占比”,预计债权融资市场环境更趋宽松。
股权融资:政策面促进股权融资环境宽松向好,行业股权融资募资总额大幅提 升286%。2019年7月国家发改委发布《2019年降低企业杠杆率工作要点》,提出要 “大力发展股权融资,完善交易所市场股权融资功能,改革股票发行制度,提升上 市公司质量;按照投资者适当性原则,有序促进社会储蓄转化为股权投资,拓宽企 业资本补充渠道;鼓励私募股权投资基金等多元化投资主体发展,丰富股权融资市场投资者群体。”政策面为钢企积极开展股权融资、促进自身产业升级铺设良好环 境。受政策面利好影响,2019年申万钢铁板块上市公司股权融资总额达261亿元, 同比上升286%,为2016年以来最好水平,行业股权融资整体环境及表现良好。
3. 申万钢铁板块上市钢企资金状况:马钢股份现有资金最充裕,永兴材料、柳钢股份发债条件较优
(1)现有资金:马钢股份现有资金最为充裕
马钢股份现有资金居行业领先水平。个股层面,2019年申万钢铁板块35家上市 钢企中,货币资金占总资产比例最高的十家分别是马钢股份、本钢板材、武进不锈、 西宁特钢、常宝股份、ST抚钢、三钢闽光、盛德鑫泰、新兴铸管和杭钢股份;速动 资产占总资产比例最高的十家分别为盛德鑫泰、马钢股份、金洲管道、八一钢铁、沙钢股份、武进不锈、三钢闽光、重庆钢铁、新钢股份和常宝股份。以上上市钢企 资金充足程度居行业领先地位,能够较好支撑其未来投资布局新业务。
(2)融资能力:永兴材料、柳钢股份债权融资空间最大
永兴材料、柳钢股份债权融资能力居行业领先水平。2019年,申万钢铁板块35 家上市钢企中,资产负债率最低的十家是永兴材料、武进不锈、杭钢股份、常宝股 份、重庆钢铁、金洲管道、沙钢股份、三钢闽光、甬金股份和鞍钢股份;有息负债 占比最低的十家为柳钢股份、永兴材料、金洲管道、沙钢股份、西宁特钢、中信特 钢、马钢股份、新钢股份、甬金股份和广大特材。以上钢企偿债能力优,具有较好 的债权融资能力。在本报告中,有息负债是指短期借款、一年内到期的非流动负债、 应付短期债券、长期借款、应付债券、长期应付款、应付票据和其他流动负债。
(三)能耗指标:自发电占比高、钢铁业务高能耗特征铸造钢企转型 IDC 核心优势
1. IDC行业:能耗水平超80%一级行业用量、且继续增长,厂商电力开支占比 近五成、能耗指标获取能力受政策制约
(1)电力开支:数据中心耗电量超80%一级行业用电量,电力成本占IDC厂商 成本开支近50%
IDC行业整体电力能耗高企且总量持续上升,电力开支占厂商营运成本50%。 数据中心365×24小时不间断运行的运营特点决定了其庞大的电力消耗。从全行业来 看,如前文所述,2019年我国数据中心耗电量及占全社会耗电量比例约为2.4%,超 80%的国民经济一级行业年用电量,预计到2025年占比上升至4.1%。从厂商来看, 数据中心运营支出的主要组成部分是电费,大约占公司营业成本的50%,费用水平 主要取决于数据中心PUE水平和当地电费价格。以光环新网和数据港为例, 2016-2019年光环新网和数据港的电费成本占IDC业务营业成本比例均保持在 40%-60%范围内。
(2)能耗指标获取能力制约IDC厂商长期规模扩张
除了具备承担高昂电力成本的能力,能否获取能耗指标也是制约IDC厂商扩大 业务规模的关键。如上文所述,我国IDC行业呈绿色化发展趋势,需求集中的一线 城市政策监管趋严、准入门槛提升,能耗指标处于紧平衡状态,成为IDC厂商新建数 据中心、扩大业务规模的重要制约因素。如上文所述,“新基建”政策红利下,预 计一线城市能耗指标供给紧张程度将有所缓解、或实现分批次稳定释放。
2. 钢铁行业:传统高能耗行业、钢厂自发电比例均高于50%,现有能耗水平远 满足转型IDC需求
(1)电力:钢铁行业整体用电水平高于IDC,钢厂自发电比例高于50%
钢铁行业用电量占比高于IDC行业、转型将促进节能化发展,钢厂自发电比例普遍高于50%。从全行业来看,钢铁行业用电量占全社会用电量比例基本在5%-6% 区间内波动,整体高于IDC行业用电水平。因此,一方面钢铁用电规模能满足转型IDC 需求;另一方面,转型IDC业务也助力钢铁行业自身节能化发展进程。从钢厂来看, 根据已公开用电数据的上市公司来看,钢厂综合电耗水平整体较高,自发电比例均 在50%以上,配电系统完善,若转型发展IDC业务具备天然供电优势。
(2)能耗指标测算:钢企现能耗水平可支撑的满载数据中心机柜数超存量水平
作为传统高能耗行业,钢铁生产商已具备的综合能耗水平后超存量水平。囿于 数据的可得性,我们基于申万钢铁板块16家上市钢企的综合能耗数据进行测算,得 到每家钢企现存或历史综合能耗水平能够支撑的满载数据中心机柜数量。从测算结 果看,钢企已具备的综合能耗水平能够支撑的满载数据中心机柜数远超 表2 中第三 方IDC厂商的现有水平。短期来看,钢厂综合能耗水平能够满足其布局IDC业务的需 求;长期来看,钢企能否获取更多能耗指标受政策面影响较大,与IDC厂商的竞争 存不确定性。
(四)土地储备:优质区位、土地要素为城市钢厂转型 IDC 稀缺优势资源
1. IDC行业:核心城市为热门选址地、单个机柜占地4.0-15.6平方米,行业发展 趋势决定未来一线城市土地资源稀缺性
主流第三方IDC厂商数据中心多集聚于核心城市,单位机柜占地面积在4.0-15.6 平方米之间。(1)从主流IDC厂商数据中心分布看,数据中心多分布在核心城市, 主要为一线及新一线城市;(2)从占地面积看,单个数据中心建筑面积与机柜规模 等因素有关,一般不超过10万平方米;单位机柜占地面积在4.0-15.6平方米之间。
经济发达地区、适合大面积数据中心建设的选址必将逐渐成为稀缺的优势资源, 甚至在一定程度上将决定未来区域内IDC厂商的竞争格局。如上文所述,数据中心呈现“云边”协同化、规模化、区域统筹化发展趋势。(1)“云边”协同趋势:致 使下游需求端对时延敏感、支持实时应用的大中型数据中心需求高速上升,急需围 绕主要市场和用户聚集地布局。(2)规模化发展趋势:单个数据中心的机房建设规 模对厂商拿地水平提出了更高要求。(3)区域统筹化趋势:在一线城市土地资源稀 缺的背景下,一线城市政策对于机房选址、建设规模监管趋严。
2. 钢铁行业:多家钢厂坐拥优质区位、搬迁城市钢厂尚余原址用地,可依托土 地资源要素优势培育新增长点
(1)钢企区位:16家分布在“京津冀”、“长三角”地区,6家分布在一线、 新一线城市,土地资源满足IDC需求
核心区位助力多家钢企享IDC紧缺要素优势。从地域分布来看,申万钢铁板块 35家上市钢企中,有3家分布在“京津冀”地区、13家分布在“长三角”地区。从 城市分布来看,2家分布在一线城市,4家分布在新一线城市;其中,分布在一线、 新一线城市的钢厂土地资源充足,满足布局IDC工业用地需求。以上地区及城市的通讯基础设施完善,互联网用户集聚、商业价值高,是数据中心布局理想的选址地。 结合经济发达地区工业用地资源紧缺、审批趋严的发展趋势,在以上地区分布的钢 厂转型IDC具备核心区位优势。
(2)搬迁钢厂土地:转型IDC助力城市钢企盘活原址工业用地
供给侧结构性改革明确提出“盘活土地资源”,迁出或关停的城市钢厂原址工业用地支持布局IDC再分配。2016年2月4日,国务院发布《关于钢铁行业化解过剩产 能实现脱困发展的意见》明确提出“盘活土地资源”。其中,钢铁产能退出后的工 业用地在符合城乡规划的前提下,可用于转产发展第三产业;其中转产为生产性服 务业等国家鼓励发展行业的,可在5年内继续按原用途和土地权利类型使用土地。
原在核心经济圈分布的传统钢企依托自身土地资源优势转型布局IDC业务,有 利于盘活原址工业用地、废旧厂房,化要素优势为新增长动力。
案例一:杭钢股份
2015年底,杭钢股份所处的杭钢集团半山生产基地钢铁生产线全部关停。根据 2019年7月18日《杭州钢铁股份有限公司关于变更部分募集资金投资项目的公告》, 杭钢股份收购杭州杭钢云计算数据中心有限公司(简称“云数据公司”)并以其为 主体投资建设运营杭钢云计算数据中心项目一期。云数据公司原先从事高强度机械 用钢生产加工、钢铁轧制、金属压延业务,自杭钢集团半山基地2015年底关停后处 于转型状态。从土地资源再部署看,杭钢股份充分利用钢厂原址土地、厂房资源优 势,加快自身业务升级和战略转型。(1)根据2019年7月30日《杭钢股份2019年第 二次临时股东大会会议资料》,云数据公司所处的杭钢集团半山基地尚有1700余亩可用地及众多大型工业厂房等丰富资源,可充分利用现有的场地条件,保障项目的 实施。(2)根据2020年7月1日《杭州钢铁股份有限公司关于租赁土地的关联交易 公告》,杭钢股份与杭钢集团于2020年6月29日签署了《土地租赁协议》,公司向 杭钢集团租赁206674平方米的土地,用于分期实施浙江云计算数据中心项目。
案例二:宝信软件
背靠宝武,宝信软件享受独有的土地资源优势。(1)根据2012年9月《宝山钢 铁股份有限公司关于罗泾区域情况的公告》,宝钢股份罗泾厂区宣布停产止亏。根 据2013年7月《上海宝信软件股份有限公司非公开发行A股股票预案》,宝信软件向 宝钢股份在内的不超过十名特定对象非公开发行股票,拟利用闲置的工业厂房建筑 构建宝之云IDC产业基地。宝之云IDC一期至四期项目建设运营均依托宝钢股份罗泾 厂区,占地面积2.82平方公里,并享受厂区工业厂房、公辅配套房屋、供配电、给 排水等资源。(2)根据2020年1月《上海宝信软件股份有限公司合资设立武钢大数 据产业园暨关联交易公告》,宝信软件拟与武钢集团、宝地资产、青山国资共同在 武汉市青山区合资设立武钢大数据产业园有限公司(武钢集团和宝地资产均系公司 实际控制人中国宝武钢铁集团有限公司的全资子公司)。合资公司将投资建设武钢 大数据产业园,IDC中心区规划选址位于武钢集团转型后闲置厂区,总面积135亩, 计划分三阶段建设18000个20A机柜,建成后可成为华中区域单体规模最大的大数据 和云计算中心。背靠宝武集团资源,宝信软件IDC业务迎来走出上海、向全国扩张的 发展加速期。
(五)转型路径:自主探索+收购重组铸造钢企转型 IDC 业务双通道
通过前四节的探讨,我们认为产业政策为钢铁行业转型IDC营造了良好的外生环 境,资金、能耗、土地铸造了显著的内生优势。综合来看,钢企开展IDC业务具备可 行性。在第五节中,我们将结合案例分析,探讨钢企布局IDC业务的具体路径。
总体而言,钢企转型IDC业务的路径主要包括自主探索和收购重组。
1. 自主探索:最大程度盘活要素资源,面临技术、运营、客户资源挑战,适宜 区位优越、能耗及客户资源充足的钢厂,代表为杭钢股份
自主探索能够实现资源的深入整合和灵活的发展路径调整,但要面对技术突破、 运营效率、客户资源等方面的挑战,代表钢企为杭钢股份。自主探索发展IDC业务 的钢企能在最大程度上盘活现有能耗及土地资源,并可按照自身情况和发展思路灵 活调整经营路线。但除资金、能耗、土地外,IDC业务要求服务商具备较高的技术水 平、运营能力和客户资源,在数据中心建设及运营能力方面对进行自主探索的钢厂 提出较高要求。总体而言,自主探索路径更适合地方政策利好、区位优越、土地及 能耗指标充足、具备客户资源的钢企,以杭钢股份为代表。
2. 收购重组:无区位束缚,回报期短,延续技术、品牌、客户优势,但存在收 购审批和业务整合的不确定性,适合区位受限、资金充足的钢企,代表为沙钢股份
收购重组能够打破区位约束、缩短投资回报周期、延续原有技术、品牌、客户 优势,但要面对收购审批和业务整合的不确定性,适合区位欠佳、资金充沛的钢企, 代表为沙钢股份。通过收购重组进入IDC行业的钢企能挣脱自身区位束缚、在较短 的周期内获得投资收益从而实现业务结构转型、并可享有原技术团队、品牌优势及 客户资源。但因为当前国内外投资及经营环境不确定性加剧,收购审批及限制趋严, 提升了交易难度;同时,收购标的的业务和管理能否实现有效整合存在一定不确定 性。总体而言,收购重组路径更适合自身不具备核心区位优势、但资金更充沛的钢 企,以沙钢股份为代表。
三、投资建议:IDC 行业提速叠加供给侧改革深化,钢铁行业迎“钢铁+IDC”转型机遇(略)
IDC 市场正处于高速增长期、市场空间广阔,第三方厂商迅速成长。未来, 数据中心规模化、绿色化趋势显著,新技术将催生“云边”协同新业态,区域分布也 将由集聚经济发达地区向分层化布局过渡。与钢铁业务相比,IDC 业务具备更稳定、 强劲的盈利能力,钢铁行业转型发展 IDC 业务具备较大的盈利改善空间。
综合来看,我们认为区位及土地资源或将成为钢企是否能成功布局 IDC 业务的 核心因素,也影响了钢企布局 IDC 业务的路径选择。横向对比来看,多数钢企资金、 能耗水平均满足甚至大幅超越 IDC 业务的需求,并且存在提高的空间和途径,因此 是否拥有充足的土地资源和优质区位将成为钢企能否成功布局 IDC 业务的核心因素。 同时,区位及土地优势成为决定钢企转型 IDC 路径选择的重要因素。若钢企区位优、 资源充足,则适宜自主探索;若钢企区位欠佳、资金充足,则可选择收购重组。结 合以上多方面因素,建议关注土地区位优、能耗及资金均良好的杭钢股份、马钢股 份、宝钢股份、首钢股份。同时,结合钢企转型 IDC 业务的可行路径分析,建议重 点关注已通过自主探索路径布局 IDC 业务的杭钢股份和拟通过收购重组路径布局 IDC 业务的沙钢股份。
……
(报告观点属于原作者,仅供参考。作者:广发证券,李莎)
如需完整报告请登录【未来智库】www.vzkoo.com。
(本文仅供参考,不代表我们的任何投资建议。如需使用相关信息,请参阅报告原文。)
- IDC:2025上半年中国关系型数据库软件市场追踪报告.pdf
- 世纪互联研究报告:基地型IDC快速扩张,积极布局绿电直连.pdf
- 汉钟精机研究报告:IDC制冷供应链中被忽视的压缩机领先供应商;评级上调至买入.pdf
- 潍柴重机研究报告:船用中速机龙头,AIDC驱动柴发业务高增长.pdf
- AIDC行业深度:发展历程、驱动因素、发展趋势、产业链及相关公司深度梳理.pdf
- 英诺赛科公司研究报告:全球GaN龙头,引领AI数据中心+机器人架构革新.pdf
- 通信·行业专题报告:数据中心互联技术专题,AI变革推动OCS新技术快速发展.pdf
- 绿色数据中心行业洞察:对算力行业的一点思考(2026).pdf
- 金融数据中心新型全栈可观测及智能分析研究报告.pdf
- 2026全球数据中心展望.pdf
- 相关文档
- 相关文章
- 全部热门
- 本年热门
- 本季热门
- 1 军信股份研究报告:垃圾焚烧+IDC 协同先行者,期待项目复制.pdf
- 2 军信股份研究报告:手握长沙核心固废资产,有望成为IDC协同发展先行者.pdf
- 3 数据中心IDC行业深度研究报告:沧海流量,信息基石.pdf
- 4 云计算专题报告:IDC,云端驱动,聚焦一线.pdf
- 5 数据中心IDC行业百页洞见:政策、供需与创新的三重共振.pdf
- 6 数据中心产业链研究报告:数据底座,长期景气.pdf
- 7 数据中心行业深度报告:从财务分析看IDC行业的投资价值.pdf
- 8 IDC行业深度报告:还原IDC行业的真实盈利能力.pdf
- 9 数据中心IDC行业深度研究:现状与趋势.pdf
- 10 IDC软件定义IT基础架构趋势研究.pdf
- 1 军信股份研究报告:垃圾焚烧+IDC 协同先行者,期待项目复制.pdf
- 2 军信股份研究报告:手握长沙核心固废资产,有望成为IDC协同发展先行者.pdf
- 3 IDC行业研究报告:IDC向AIDC升级,展望供需演变.pdf
- 4 IDC行业专题报告:供需格局改善,AIDC开启行业新周期.pdf
- 5 AIDC系列深度分析:海外大厂引领高压直流革命,800V产业化进程有望加速.pdf
- 6 AIDC行业分析:AIDC拨云见日,看AIDC产业发展前景.pdf
- 7 AIDC行业深度:发展历程、驱动因素、发展趋势、产业链及相关公司深度梳理.pdf
- 8 IDC行业专题报告:IDC需求测算逻辑、估值探讨与标的梳理.pdf
- 9 IDC供电模式梳理:算力与电力协同,商业模式变革带来价值重估.pdf
- 10 IDC:2025上半年中国关系型数据库软件市场追踪报告.pdf
- 1 IDC:2025上半年中国关系型数据库软件市场追踪报告.pdf
- 2 新能源行业剖析:行业前瞻洞察系列,太空光伏远期空间巨大,太空数据中心有望推动需求.pdf
- 3 2026年电力设备行业年度展望:数据中心强化电力基建需求,出海仍是企业长期增长驱动力.pdf
- 4 人工智能行业:算力奔腾时代,重构数据中心电源及基础设施架构脉络.pdf
- 5 电新行业:数据中心提振效果显现,美国及中东大储需求高增.pdf
- 6 电力设备新能源行业2026年1月投资策略:AIDC电力设备企业有望受益于数据中心建设浪潮,固态电池产业化提速.pdf
- 7 数据中心液冷行业深度研究报告:AIDC投建带动液冷市场扩容,汽零公司快跑入局.pdf
- 8 SOFC行业深度报告:北美数据中心电力短缺,SOFC迎来快速增长.pdf
- 9 蘅东光北交所新股申购报告:AI数据中心卖水人,稀缺的全球光器件“小巨人”.pdf
- 10 电力设备新能源行业电力AI系列报告五:美国缺电研究,数据中心建设重塑美国电力格局.pdf
- 全部热门
- 本年热门
- 本季热门
- 1 2026年动力新科公司深度研究:上汽红岩出表后轻装上阵,AIDC电源用发动机提供盈利弹性
- 2 2026年中国能建公司研究报告:全球能源建设领军者,布局氢能、IDC第二成长曲线
- 3 2025年IDC行业分析:AI驱动下行业从规模扩张迈向精益增长新阶段
- 4 2025年世纪互联研究报告:基地型IDC快速扩张,积极布局绿电直连
- 5 2025年汉钟精机研究报告:IDC制冷供应链中被忽视的压缩机领先供应商
- 6 中国第三方IDC行业深度分析:2025年市场规模将达3180亿元,智算中心成关键发展方向
- 7 2025年AIDC行业深度:发展历程、驱动因素、发展趋势、产业链及相关公司深度梳理
- 8 2025年光环新网研究报告:IDC领军企业开启AIDC新篇章
- 9 2025年云工场研究报告:立足IDC,“边缘计算+边缘AI”打造新引擎
- 10 2025年IDC行业专题报告:IDC需求测算逻辑、估值探讨与标的梳理
- 1 2026年动力新科公司深度研究:上汽红岩出表后轻装上阵,AIDC电源用发动机提供盈利弹性
- 2 2026年中国能建公司研究报告:全球能源建设领军者,布局氢能、IDC第二成长曲线
- 3 2025年IDC行业分析:AI驱动下行业从规模扩张迈向精益增长新阶段
- 4 2025年世纪互联研究报告:基地型IDC快速扩张,积极布局绿电直连
- 5 2025年汉钟精机研究报告:IDC制冷供应链中被忽视的压缩机领先供应商
- 6 中国第三方IDC行业深度分析:2025年市场规模将达3180亿元,智算中心成关键发展方向
- 7 2025年AIDC行业深度:发展历程、驱动因素、发展趋势、产业链及相关公司深度梳理
- 8 2025年光环新网研究报告:IDC领军企业开启AIDC新篇章
- 9 2025年云工场研究报告:立足IDC,“边缘计算+边缘AI”打造新引擎
- 10 2025年IDC行业专题报告:IDC需求测算逻辑、估值探讨与标的梳理
- 1 2026年动力新科公司深度研究:上汽红岩出表后轻装上阵,AIDC电源用发动机提供盈利弹性
- 2 2026年中国能建公司研究报告:全球能源建设领军者,布局氢能、IDC第二成长曲线
- 3 2026年美国电力行业研究系列二:AI数据中心加剧电力短缺,各类电源需求大增
- 4 2026年通信·行业专题报告:数据中心互联技术专题,AI变革推动OCS新技术快速发展
- 5 2026年电力设备新能源行业电力AI系列报告五:美国缺电研究,数据中心建设重塑美国电力格局
- 6 2026年汽车行业汽零切入数据中心液冷产业链:看好ASIC数据中心增长,重视国产链机会
- 7 2026年新能源行业剖析:行业前瞻洞察系列,太空光伏远期空间巨大,太空数据中心有望推动需求
- 8 2026年机械设备行业数据中心散热专题报告1:CDU液冷泵及冷源关键环节推荐
- 9 2026年电力设备行业年度展望:数据中心强化电力基建需求,出海仍是企业长期增长驱动力
- 10 2026年第5周全球产业趋势跟踪周报:太空数据中心设想发酵,CPU进入涨价周期
- 最新文档
- 最新精读
- 1 聚焦中国互联网行业:超大盘股四季度业绩展望;关注重点围绕AI智能体OpenClaw、云定价及资本支出(摘要).pdf
- 2 亚太能源行业:上调中国几大石油公司目标价;买入中海油(成本地位领先)、中石油(长期盈亏平衡点下降);调整覆盖范围(摘要).pdf
- 3 政策双周报:“十五五”开局之年,稳总量、优结构.pdf
- 4 中国乘用车行业月度图评:2026年2月_春节期间零售销量疲软符合预期,价格竞争企稳.pdf
- 5 纺织服装行业周报:推荐关注中游困境反转机会.pdf
- 6 易观GEO行业市场分析报告2026.pdf
- 7 源网荷储同类项目投资路径与风险解析.pdf
- 8 正泰安能:向设计要效益:AI自动化设计的实践与回报.pdf
- 9 中国汽车:海外新能源车机遇和可能带来的风险(摘要).pdf
- 10 中国温泉旅游:2025年中国温泉旅游行业发展报告.pdf
- 1 2026年中国医药行业:全球减重药物市场,千亿蓝海与创新迭代
- 2 2026年银行自营投资手册(三):流动性监管指标对银行投资行为的影响(上)
- 3 2026年香港房地产行业跟踪报告:如何看待本轮香港楼市复苏的本质?
- 4 2026年投资银行业与经纪业行业:复盘投融资平衡周期,如何看待本轮“慢牛”的持续性?
- 5 2026年电子设备、仪器和元件行业“智存新纪元”系列之一:CXL,互联筑池化,破局内存墙
- 6 2026年银行业上市银行Q1及全年业绩展望:业绩弹性释放,关注负债成本优化和中收潜力
- 7 2026年区域经济系列专题研究报告:“都”与“城”相融、疏解与协同并举——现代化首都都市圈空间协同规划详解
- 8 2026年历史6轮油价上行周期对当下交易的启示
- 9 2026年国防军工行业:商业航天革命先驱Starlink深度解析
- 10 2026年创新引领,AI赋能:把握科技产业升级下的投资机会
