“十四五”规划行业影响展望:零售篇
- 来源:毕马威中国
- 发布时间:2021/06/27
- 浏览次数:2066
- 举报
“十四五”期间零售行业的机遇和重点发展趋势
后疫情时代,中国的消费市场呈现出持续复苏的态势。疫情后中国经济的复苏先是主要由制造业生产、投资和出口来拉动,随着 中国经济的不断复苏,消费及服务业的恢复将发挥更大的作用。 十四五规划建议中明确提出要“全面促进消费”,并针对如何达 成这一目标进行了具体部署,预计“十四五”期间消费及零售市场将快速发展,成为中国经济发展的基石。
中国品牌崛起正当时
“双循环”的新发展格局已经正式纳入“十四五”规划,将成为中国经济高质 量发展的核心框架。经济内循环和构建强大的国内市场是双循环体系建设的关 键,需要一方面通过要素市场改革优化供给侧结构,以创新实现供给升级;另 一方面培育消费新场景和新渠道,激活国内市场,实现消费升级。供需双升级 也将助力中国经济从全球价值链中的“供给”中心升级为“供给-需求”双中心, 从全球价值链的中下游升级为中上游。在这样的背景下,国内消费市场上不再 是“外来和尚好念经”,一切品牌必须切入内循环通道,通过实现本土化,进 入全新的生命周期。中国品牌由于在供需两端所具有的独特优势,将迎来快速 发展期。
从需求端看,“十四五”期间90后和00后将成为消费市场的主力军,这部分消费群体成长于中国经济崛起和信息技术高速发展的时代,一方面对国家文化拥 有更高的自信心,国家的认同感和民族的自豪感赋予这一代消费者更加包容的消费理念;另一方面对于电子产品和网络有天生的认同,勇于尝鲜,个性化表 达成为消费关注点。消费群体的新特征给予了中国品牌巨大的成长空间。
在供给端,疫情影响下一些以往关注于外贸的产业链和供应链开始向服务国货 转移,助力国货品牌提质增效,从Made in China 向Made for China模式转变。 我国数字经济的蓬勃发展也使得众多国货品牌商以数字为驱动更加高效的方式 洞察消费者需求,敏锐地捕捉到新消费趋势下的机遇,通过达人主播带货、短 视频广告、内容营销等方式多平台触及特定消费人群,打造品牌形象,提升品 牌价值。可以预见的是,未来产品品牌的价值将超越渠道品牌价值,中国品牌 的全面崛起指日可待。
直播电商、私域流量、免税经济等新消 费模式和业态蓬勃发展
新冠疫情所催生的宅经济和无接触经济带动了直播电商和以微信为代表的私域 流量渠道等新消费业态和模式的火爆。《建议》中明确提出要“鼓励消费新模 式新业态发展”,随着国家多种鼓励措施的出台,以及新基建和数字经济对零 售业技术的赋能,线上消费场景将进一步丰富,其中最具代表性的包括:
直播电商:2020年的新冠疫情将直播电商这一新消费方式推上了风口浪尖, 仅上半年全国已开展直播电商超过1,000万场。强大的市场效应使得各行各 业纷纷试水直播带货。以直播电商的主播为例,从早期的达人主播,到明星 和知名企业家,再到如今的大小商家开展自播,正逐渐向普惠式的方向发展。 同时,直播带货的商品品类也日益丰富和多样化,除快消品、美妆和农产品 等传统的直播商品外,旅游、理财等服务类商品也正通过直播走向消费者。 直播电商正在从人、货、场三个维度重塑零售业,成为受到社会各界关注的 新商业形态。预计直播电商的整体规模将在2020年突破万亿,达10,500亿 元,在电商行业的渗透率将达到8.6%。预计2021年直播电商将继续保持较 高速增长,规模将接近2万亿元,渗透率达到14.3%。
私域流量:私域流量渠道主要是指基于微信、支付宝或百度智能的在线购 物小程序。与传统电商消费流量不同,商家可以跳过平台,直接与客户进行 交流,本质上是从“平台数字化”转变为“商家数字化”。在传统电商平台 上由于公域流量的获客成本越来越高使得中小商家难以承受,与之相比,私 域流量的获客成本则相对较低。商家无需支付高昂的费用去中心化平台购买 流量,只要经营好自己的私域流量即可实现用户数的裂变式发展,进而降低 获客成本,获得更大的利润。根据《QuestMobile2020微信小程序半年报》 的数据来看,生活服务及移动购物成为各平台布局的热点领域;BAT各平台 特点的差异化在行业分布上得以体现,其中微信小程序覆盖领域更加丰富, 支付宝小程序金融及线下服务场景占比突出,百度智能小程序在移动视频行 业优势明显。
免税经济:由于无需缴纳关税、增值税、消费税等税费,免税商品具有明 显价格优势,成为各国拉动消费、促进旅游业发展的重要政策工具。2020 年3月,《关于促进消费扩容提质加快形成强大国内市场的实施意见》对外 公布,明确要完善市内免税店政策,建设一批中国特色市内免税店,扩大口 岸免税业务,增设口岸免税店。6月印发的《海南自由贸易港建设总体方案》 提出,放宽离岛免税购物额度至每年每人10万元,扩大免税商品种类2。从 7月1日至10月30日,海南离岛免税新政实施四个月免税销售金额达到同比 增长58.8%3。其后百货集团王府井也成功获得免税牌照。除到店消费外, 基于线上零售技术的线上免税业务也发展迅速。近期中免集团推出微信小程 序,而LVMH集团旗下DFS集团近日也收购深圳免税集团旗下电商品牌—— 国免易购22%的股份,试水线上免税业务。
下沉市场空间广阔
下沉市场指三线以下城市、县镇与农村地区的市场,囊括了约200个地级市、 3000个县城和40000个乡镇,占中国总人口的70%左右。近年来随着网络和物 流基础设施的不断完善,“小镇青年”成为消费市场中不可忽视的力量,不仅 购买力强劲,而且规模增长迅速。2017-2019年的数据显示,农村网上零售额 平均增速比全国平均增速高5个百分点以上;2020年Q2移动互联网新增用户中, 下沉市场增量占比达86.6%。《建议》中也明确提出“发展无接触交易服务, 促进线上线下消费融合发展,开拓城乡消费市场” 。
下沉市场长尾效应的显现离不开国家出台的多种鼓励扶持政策,借助电商的快 速发展,国家从精准扶贫、扩大内需和乡村振兴等三个方面对下沉市场进行了 递进式的顶层政策设计。
本地生活服务迎来更多发展机遇
按照世行标准计算,2018年我国中等收入群体已超过4亿人,占比已超过30%。 国务院发展研究中心初步预计到2025年中国中等收入群体规模将超过5.6亿人, 涵盖中国城市人口的一半以上4。“新城市中产”将引领中国整体消费观念由 量到质的改变,一方面必选消费占比将进一步下降,但例如食品、衣着等日常 消费将更加注重健康化和品牌化;另一方面,对服务类消费的需求将进一步扩 大并向品质化、高端化的趋势发展。例如旅游、运动健身、养老、家政等相关 服务消费将有长足发展空间。可以整合多种社区消费服务的本地生活服务平台 将迎来一波流量红利。
社区团购是依托社区和团长社交关系实现商品流通的新零售模式,作为本地生 活服务市场的重要赛道,在2020年新冠疫情的影响下发展火热。疫情期间,居 民减少外出,线下购物渠道受阻,同时信息传达和管理多以社区为单位,社区 统一采购配送等方式得到普及。而社区团购的品类主要以生鲜为主,解决了消 费者每日高频的刚性需求,在疫情期间发展迅速。据商务部数据显示,疫情后 使用社区团购渠道购买生鲜的用户比例比疫情前大涨近10个百分点,占生鲜购 买总量的12%左右。巨大的市场机会吸引互联网巨头纷纷入局社区团购,政府 部门也着手进行多维度监管和积极引导,我们相信社区团购一定会在多方力量 协同下,获得“促内需、保民生、稳就业和强体系”的多角度综合平衡发展。
VALUE模型助力新时代消费者运营
伴随着科技进一步发展,中国消费已经形成了鲜明特色,不同于 全球趋势,新人群、新品牌、新场景和新运营向我们展现了崭新 的新消费景象,而消费者认知、需求和决策链路也发生了深刻的 变化。
而我们的企业并没有做好充分准备,尤其是疫情之后,具备消费 者运营能力且与消费者已经构建了深度的数字化链接的企业表现 出了很强的经营韧性。企业在获客拉新、社交媒体应用、存量客 户挖掘上均做了很多工作,但收效甚微,深度剖析其中根本原因, 绝大部分企业在消费者数据采集、数字化营销互动、个性化体验 等方面还停留在传统思路和做法上,营销资源被大量浪费。
从根本上企业需要认知到消费者价值与企业价值的正相关性,将 消费者运营提升到战略高度,切实行动起来,从价值和体验出发, 补齐自身运营在组织、流程、机制、数据和技术平台层面的短板, 通过数据智能不断优化互动和营销效果,跑通正向循环迭代的管 理路径,为企业奠定了坚实的、能够驱动未来可持续增长的价值 内核。
新经济环境下催生崭新消费形态,包括 新人群、新品牌、新场景、新运营
诸多崭新消费形态的背后,是消费者认 知、需求和决策特征的变化
基于新经济环境下的消费者运营要求, 企业在八大典型场景面临共性痛点
1.多点投放
在各触点无差别投放,且无法有效回流各渠道消费者数据并量化评估投入产出。
目标人群、商品和投放渠道不匹配
缺乏人群的洞察:无差别的用户分析很难用于筛选和定位用户, 对用户特征缺乏深入的洞察和分析;缺乏人群-渠道-商品和内容的匹配:不同投放渠道的人群特征不 同,不同的人群对商品的诉求不同,不同的投放渠道承载的商品 和内容各有侧重。所以不同投放渠道对无差别的人群呈现无差别 的内容素材,既无法匹配用户需求,也无法创造需求。
营销投放的效果和价值缺乏衡量
缺乏消费者追溯机制:对于各个渠道而言,简单的无闭环投放让 不同媒体投放的效果难以衡量,渠道的消费者反馈回流无法获取;各渠道投放的短期和长期效果缺乏衡量:即使当前的媒体投放有 相应的目标人群投放,但是多偏重短期转化,缺乏中长期的消费者心智培养规划。
2.寻找增量
缺乏对线下导购收益管理计划,导购拉新后,开拓新会员的导购缺乏应得长期 权益。
以绩效强压、无实际收益导购缺乏拉新动力
对于导购而言,消费者的后续交易其无法获知且没法获益,所以 对消费者开发维系的动力不强;消费者注册为会员以后,转化其的前线导购的价值被完全稀释;个人利益的损失长远影响到公司利益。
消费者注册后的管理和维系缺乏针对性和持续性
消费者的注册门店≠消费者未来消费和管理的门店;消费者的注册导购员≠未来可持续维护和管理消费者的导购员;需要针对消费者的实际情况建立消费者持续维系的机制。
3.社媒借力
盲从和焦虑导致企业匆忙进入直播社群赛道时缺乏规划,效果事倍功半。
粗放的直播方式
该集团为自己的APP设定了专门的直播频道,并要求各区域有一 定的指标考核,各个区域纷纷响应,但实际收看人数和销售转化 低,人群分析杂乱,直播形式大于实质;直播内容缺乏统筹安排及统一的目标,令消费者心生疑惑,不明 白直播目的,从而让大批的消费者产生投诉甚至是逆反情绪,卸载APP。
社群运营混乱
拉入社群的客群范围广但没有针对性的进行分类,消费者久而久之反而认为受到了打扰,纷纷离开了社群;整体社群运营刻板冷漠,成为了企业一键发送商品链接的载体, 全然忽略了社群之间的纽带,不仅没有获得理想中的口碑传播, 甚至还让消费者产生了负面的品牌印象。
4.有机拉通
消费者触点多但未拉通,各交互场景数据未整合,信息质量影响数据的应用和赋能。
数据分散未打通
用户数据分散在线上、线下渠道,渠道间数据割裂,用户数据片 面不完整;由于京东、天猫等第三方平台的数据很难获取完整信息,对用户 在第三方平台上的行为无法追溯和跟进。
会员数据散、乱、差
会员身份不清,一个消费者的数据散落在多处,品牌间无法利用 会员现有的数据,甚至只能舍近求远,寻求外部的合作;未能根据数据标签分群,进行分群精准营销,无差异性营销效率低效果差。
5.挖掘存量
缺乏会员数字化运营体系,活跃、转化、客单、复购提升均存在很大压力。
有体系但缺真运营
传统会员运营体系,不注重消费者资产收集管理,虽有会员数据, 但没有沉淀成为数据资产,面对有数据无法用的尴尬境地;集团的会员运营缺乏系统工具支撑,较多分析工作仍旧依赖于手 工,表格式的数据分析,耗费大量人工时间,数据准确性无法保障。
数据化运营体系缺失
用户线上数据未能赋能线下运营,用户线上线下体验不一致;会员运营策略传统,虽有积分体系、优惠券等营销手段,但反响平平;业务部门迫于绩效压力,采取降价、高频打扰消费者、施压一线 等方式提高活跃度,造程会员体验性降低、一线反弹等恶性循环。
6.个性体验
体验需求多元化和触点个性差异化导致传统满意度运营失灵,无法提供个性化体验。
投入产出不成正比
小程序、官网都做了UI的优化、线下体验店也有完整的培训体系, 但是仍旧没有让消费者感受到他们需要的个性化体验;触达消费者多次,点击率却很低、投入产出比低;投入营收的10%做体验优化,但是实际回报不尽如人意。
消费者反馈一般
消费者满意度电话回访中对于企业提供的体验反馈较为一般,认 为其他的企业做得更好;从一线得到反馈“消费者很满意”,“体验很好”,但业务增长 落后于其他竞争对手;不知道怎样的体验才是消费者想要的。
7.智慧营销
营销无法在线化闭环,无法进行效果持续迭代优化。
营销投入浪费严重
缺乏消费者洞察,难以精准圈定人群,对消费者多次打扰的同时 营销投入浪费;方式单一,过多依赖折扣、卡券等促销手段而非根据消费者针对 性的权益;没有推送到有效触点;消费者在各渠道场景,如直播、社群等互动时,当希望下单的时 候却没有转化入口,导致消费者的丢失和转化低。
缺乏数据支撑效果迭代优化
消费者浏览某个商品很久、或者触发多次之后没有反馈时没有触 发机制在最快的时间采取任何行动或者措施优化;在消费者持续互动中无法进行内容和手段持续优化,保持互动新 鲜度;没有效果支撑每次活动、内容、触点、客群等维度的交叉分析, 找出效果缺失点,作为流程优化、效果迭代提升的依据。
8.整合联动
没有从集团通盘考虑会员整合运营效果,外部生态联动不足导致消费者运营内忧外困。
内部各品牌各自为敌
各品牌之间、品牌与集团之间的等级、积分、权益无法互通互兑;缺乏以集团为主导的统一的积分商城,实现会员在各品牌之间的 转化,缺乏对会员价值的深度开发;对消费者而言缺乏一致的集团导向的品牌形象和体验。
外部异业合作效果甚微
缺乏行业数据标准、对话机制和互信机制,数据对接和互通困难, 特别是消费者转化的信息无法回流和获取,无法进一步完善消费 者分析;缺乏对自身和合作方利益需求的深度洞察,客群匹配度低;合作多偏重在商品、积分、权益等资源之间的共享,但缺乏针对 性的流量、活跃度提升等方面的联合运营的长效机制和策略。
破局之刃:消费者运营VALUE模型
毕马威消费者运营VALUE模型锻造企业可持续增长的价值内核
从企业级消费者运营角度,需要从未来愿景、创新模式、行动举措、组织活力、 技术赋能五个角度整体思考消费者运营,以确保资源效率一致性提升同时,为 企业商业创新、转型升级和可持续发展奠定价值增长内核
VISION愿景定位
消费者运营价值定位:以生产力为动力、数字化系统为 工具、消费者运营为支点,撬动生产关系的重塑,构建 组织活力、企业价值、灵活利益分配之间的良性循环。
重塑消费者价值衡量标准:建立企业第四张报表,构建消费者资产价值计算模型。
AGILE运营模式
迭代运营模式:构建企业内循环和生态合作外循环的 “双循环”体系。
LEVERAGE行动措施
行动流程和方案:针对消费者生命周期和关键场景构建 触发条件和行动措施。
UNLOCK组织活力
组织机制和技能:“职能为导向”和“消费者生命周期为导向”,构建专业化组织。
ENABAL技术赋能
数据和技术平台:构建业务中台+数据中台的系统架构, 支撑消费者运营业务闭环、数据赋能的横纵向扩展,支持多变业务场景、多类型高频互动。
1.多点投放——量化回流
破局营销模式需要挖掘圈层专属的高效传播渠道,在用 精准营销模式满足用户需求的同时,结合极致的垂直圈 层营销激发圈层的裂变效应,从而进一步创造用户需求。消费者需求日益粉尘化,关注个性、垂直的体验,需要企业明确品牌定位,链接消费圈层,精准 深度进行消费者运营。
2.寻找增量——高效拉新
“以人定绩效”,驱动全渠道会员运营,赋能前线人员开拓转化消费者。
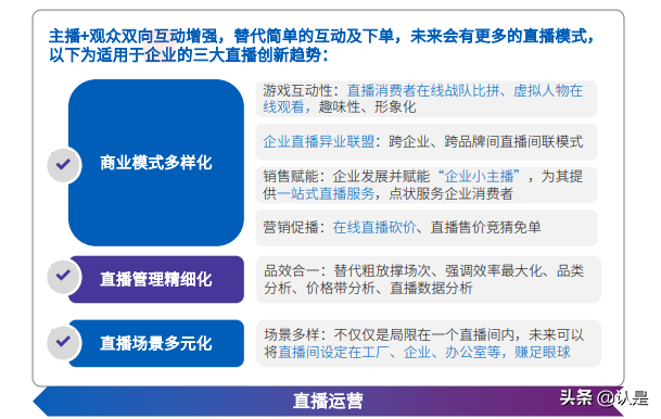
3.社媒借力——丰富内容
改变粗放式的拉人建群模式,发挥社群的销售及精准交 流属性,强化主播+观众双向互动,精细化直播管理和多元化场景提高直播运营效果。
粗放式的拉人建群模式,将会得到的颠覆,“社群的销售及精准交流属性” 将凸显,五大趋势如下:
垂直化:传统社群的“人堆人”造成了多度的消息打扰以及失焦,未 来的社群会更细分垂直,类似于“差异群体各自的分会场”,精细导流至不同直播间。
门槛化:社群的提质增效,伴随社群门槛的提升,社群的质量不仅在 于社群人数,而是对忠实、活跃的拥护者的运营。
温度化:增强社群中人和人的纽带关系,“社群温度化” 不止是卖 货,更是交流平台,自发口碑推荐。
链条化:通过各种模式的优惠,吸引会员粉丝间的无限裂变,形成社 群的人人链条,任何一个节点可自成链条。
精细化:企业以往只将重心寄托在系统中的会员,而忽略了这些线上 的社群人,未来针对社群人的精细化分析也是重中之重。
4.数据拉通——一致体验
全面拉通用户数据,形成账号统一、消费者唯一的One ID, 充分盘活用户数据资产。
账号统一,消费者唯一:统一账号管理,通过统一用户ID;便于识别分散在不同系统的同一用户管理。
数据整合分析,无界拉通:规范数据标准,打通数据,数据建模管理;进行统一数据整合分析;完善用户标签;丰富用户360视图。
数据应用,赋能业务:数据资产化、业务化,赋能全链路各环节;运营人员,基于数据进行精准性营销触达;一线人员,深度了解用户,提供针对性服务。
5.挖掘存量——深耕链接
有温度的会员运营拉近和消费者之间的距离,避免生硬运营带来的抗拒疏远。
避免导致资源浪费的“伪个性化体验”,阶段性因地制宜,让消费者成为“品牌挚友”。
个性页面:页面设计: 页面设计A/B testing 迭代,符合页面浏览习惯;
旅程设计:消费者页面旅程流畅,吻合差异组别特征;
基础统计学算法:消费者常用功能、 常浏览商品模块前置等(逻辑回归、 时间序列 等)。
链条贯通:体验贯穿: 全链条一致体验,下单 -物流配送通知-个性化包装送达 -售后心声聆听;
打破“渠道 2 墙”: 企业对渠道划分不应让消费者产生感知,才是真的全渠道融合体验。
体验下沉:1对1下沉: 下沉式社群个性化运营消费者,以消费者数据、 标签为基础, 0距离提供服务(一对 1发券、活动推广、品牌生活化渗透);
定制需求满足: 消费者个性化服务及商品需求分析、 收集、触达完成。
个性洞察:精准算法(深度学习算法): 告别粗犷推送,以物找人(结合购物周期、物品连带需求预测、人群组偏好对照等)
大数据运用: 基于大数据收集,建立消费者、 商品、消费偏好关联,执行触达。
智能体验:专属店铺: 建立消费者专属虚拟店铺, “一人一 店”;
虚拟3D购: 在线虚拟店铺360度全景扫描点击购物, 虚实结合。
智联交互:物联感知: 物联设备数据反馈、预测消费者需 求,提示消费者下单 (智能化妆柜、智能米缸);
虚拟操控: 门店语音虚拟控制试戴。
7.智慧营销——精准迭代
借助自动化营销工具精准触达消费者,并根据回流反馈和效果,迭代目标客群、优化流程、触点选择和营销内容。
8.整合联动——多边系统
异业合作不只是消费者的共享和资源互通,而需要进一 步考虑到品牌调性、消费群、合作目标是否“门当户对”。
报告链接:“十四五”规划行业影响展望:零售篇
(本文仅供参考,不代表我们的任何投资建议。如需使用相关信息,请参阅报告原文。)
- 2026年新消费行业年度策略:新消费三大引擎,AI+消费、情绪经济、新质零售.pdf
- 顾家家居公司研究报告:零售破局突围,海外精耕致远.pdf
- 2025年南宁写字楼零售市场报告.pdf
- 食品饮料行业:首推零售连锁变革主线,肉牛公司直接受益牛价上涨.pdf
- 商贸零售行业周报:老铺黄金调价幅度超预期,巩固品牌高端调性.pdf
- 中国五矿“十四五”助力乡村振兴发展报告.pdf
- 中国经济史研究:中国发展来时路,从“十一五”到“十四五”.pdf
- 银行业分析:上市银行“十四五回望”之信贷结构变迁.pdf
- 银行业分析:上市银行“十四五回望”之资负结构与息差变迁.pdf
- 银行业专题报告:上市银行“十四五回望”之市占率变迁.pdf
- 相关标签
- 相关专题
- 相关文档
- 相关文章
- 全部热门
- 本年热门
- 本季热门
- 1 超市行业-Costco商业模式深度解析及其对中国零售行业发展的启示.pdf
- 2 2020消费品生态全链路数智化转型白皮书.pdf
- 3 商贸零售行业深度研究:零售该有的模样.pdf
- 4 2020社交零售白皮书.pdf
- 5 中国零售地产与消费行业市场2024年度研究报告.pdf
- 6 购物中心专题报告:被低估的稳定现金流资产.pdf
- 7 餐饮行业深度报告:剖析餐饮零售化全景,实现5万亿到15万亿跃升.pdf
- 8 毕马威中国零售行业数字化分析2019.pdf
- 9 2020中国新零售行业研究报告-沙利文研究院
- 10 尼尔森零售行业研究方法培训.pptx
- 1 即时零售行业深度报告:即时零售万亿高成长赛道,平台模式三国杀开拓长期增量.pdf
- 2 即时零售行业研究:电商的增量引擎,拥抱下沉市场新蓝海.pdf
- 3 2025中国零售渠道演变趋势-Nielsen.pdf
- 4 戴德梁行:2025年四季度天津写字楼与零售物业市场报告.pdf
- 5 2025中国零售分销体系白皮书.pdf
- 6 20251128-美团-即时零售行业发展报告2025.pdf
- 7 德勤-中国消费品和零售行业纵览2025:挖掘消费结构升级中的增长新机遇.pdf
- 8 即时零售平台对比拆解深度分析:谁将赢下“最后一公里”?.pdf
- 9 招商银行研究报告:深耕零售“因您而变”,价值再造与日俱新.pdf
- 10 2024-2025年中国百货零售业发展报告.pdf
- 1 戴德梁行:2025年四季度天津写字楼与零售物业市场报告.pdf
- 2 消费零售行业通往2026:中国消费零售市场十大关键趋势.pdf
- 3 2025年第四季度大连写字楼和零售物业市场报告.pdf
- 4 2025Q4重庆写字楼与零售市场概况.pdf
- 5 2025年第四季度沈阳写字楼和零售物业市场报告.pdf
- 6 顺丰同城深度研究报告:“外卖大战”点燃即时零售“万物到家”新征程,内外双飞轮看顺丰同城——解码顺丰系列(21).pdf
- 7 2025年下半年济南写字楼和零售物业市场报告.pdf
- 8 2025Q4成都写字楼与零售市场概况.pdf
- 9 2025年第四季度西安写字楼和零售物业市场报告.pdf
- 10 名创优品公司深度报告:从零售到全球IP运营平台的跃迁.pdf
- 全部热门
- 本年热门
- 本季热门
- 1 2026年顾家家居公司研究报告:零售破局突围,海外精耕致远
- 2 2026年食品饮料行业:首推零售连锁变革主线,肉牛公司直接受益牛价上涨
- 3 2026年第9周商贸零售行业周报:老铺黄金调价幅度超预期,巩固品牌高端调性
- 4 2026年第7周商贸零售行业周报:马年春节消费稳健恢复,老铺黄金宣布2月底调价
- 5 2026年石基信息深度报告:泛酒店PMS全球化推动,餐饮零售受益于阿里生态
- 6 2026年商贸零售行业投资策略之二:新消费的二次演绎?
- 7 2026年圣贝拉公司研究报告:全球领先的家庭护理集团,服务+零售+AI三轮驱动
- 8 2026年汇嘉时代公司研究报告:新疆零售龙头,创新转型价值重估
- 9 2026年零售行业纵览跨境之三:鉴往知来,再看跨境当下投资机会
- 10 2026年第5周银行业周报:信贷延续对公强零售弱,被动资金流出边际收敛
- 1 2026年顾家家居公司研究报告:零售破局突围,海外精耕致远
- 2 2026年食品饮料行业:首推零售连锁变革主线,肉牛公司直接受益牛价上涨
- 3 2026年第9周商贸零售行业周报:老铺黄金调价幅度超预期,巩固品牌高端调性
- 4 2026年第7周商贸零售行业周报:马年春节消费稳健恢复,老铺黄金宣布2月底调价
- 5 2026年石基信息深度报告:泛酒店PMS全球化推动,餐饮零售受益于阿里生态
- 6 2026年商贸零售行业投资策略之二:新消费的二次演绎?
- 7 2026年圣贝拉公司研究报告:全球领先的家庭护理集团,服务+零售+AI三轮驱动
- 8 2026年汇嘉时代公司研究报告:新疆零售龙头,创新转型价值重估
- 9 2026年零售行业纵览跨境之三:鉴往知来,再看跨境当下投资机会
- 10 2026年第5周银行业周报:信贷延续对公强零售弱,被动资金流出边际收敛
- 1 2026年顾家家居公司研究报告:零售破局突围,海外精耕致远
- 2 2026年食品饮料行业:首推零售连锁变革主线,肉牛公司直接受益牛价上涨
- 3 2026年第9周商贸零售行业周报:老铺黄金调价幅度超预期,巩固品牌高端调性
- 4 2026年第7周商贸零售行业周报:马年春节消费稳健恢复,老铺黄金宣布2月底调价
- 5 2026年石基信息深度报告:泛酒店PMS全球化推动,餐饮零售受益于阿里生态
- 6 2026年商贸零售行业投资策略之二:新消费的二次演绎?
- 7 2026年圣贝拉公司研究报告:全球领先的家庭护理集团,服务+零售+AI三轮驱动
- 8 2026年汇嘉时代公司研究报告:新疆零售龙头,创新转型价值重估
- 9 2026年零售行业纵览跨境之三:鉴往知来,再看跨境当下投资机会
- 10 2026年第5周银行业周报:信贷延续对公强零售弱,被动资金流出边际收敛
- 最新文档
- 最新精读
- 1 2026年中国医药行业:全球减重药物市场,千亿蓝海与创新迭代
- 2 2026年银行自营投资手册(三):流动性监管指标对银行投资行为的影响(上)
- 3 2026年香港房地产行业跟踪报告:如何看待本轮香港楼市复苏的本质?
- 4 2026年投资银行业与经纪业行业:复盘投融资平衡周期,如何看待本轮“慢牛”的持续性?
- 5 2026年电子设备、仪器和元件行业“智存新纪元”系列之一:CXL,互联筑池化,破局内存墙
- 6 2026年银行业上市银行Q1及全年业绩展望:业绩弹性释放,关注负债成本优化和中收潜力
- 7 2026年区域经济系列专题研究报告:“都”与“城”相融、疏解与协同并举——现代化首都都市圈空间协同规划详解
- 8 2026年历史6轮油价上行周期对当下交易的启示
- 9 2026年国防军工行业:商业航天革命先驱Starlink深度解析
- 10 2026年创新引领,AI赋能:把握科技产业升级下的投资机会
