医药行业2021年中期策略报告:人口结构演变铸造医药长期牛市
- 来源:东吴证券
- 发布时间:2021/05/28
- 浏览次数:1155
- 举报
一、2021年上半年回顾
医药板块跑赢市场基准,子行业分化加速
自年初截至2021年5月20日,申万医药指数上涨8%,跑赢沪深300指数8.48个百分点,在28个申万一级子行业中排名 第八位。二级子行业来看,生物制品涨幅最大,为16.91%,其次为医疗服务(+15.04%)、中药(+11.87%)和医疗 器械(+9.94%);化学制药和医药商业则分别下跌3.04%和6.60%,分化进一步加剧。
医药板块市盈率略高于历史均值,市值占比上升
截至2021年5月20日,估值来看,医药行业PE(TTM)为41倍,略高于历史平均值39倍。二级子行业来看,医疗服务 (96倍)、生物制品(59倍)和化学制药(40倍)的市盈率最高,中药(32倍)、医疗器械(32倍)和医药商业 (17倍)的市盈率最低。截至2021年5月20日,医药行业市值约9万亿,占全部A股的市值从2011年的4%提升至10%;2021年一季度公募基金 重仓医药行业的比例为12.85%,如果扣除主动医药基金及指数基金,重仓比例为10.42%,环比小幅度降低。
从疫情中恢复,医药制造业营收及利润同比大幅增长
基本面看:受疫情的影响,去年国内Q1医药制造业营收及利润总额基数较低,今年同比增长较大:2021Q1国内医药制造业 营业收入和利润总额累计同比增长33.5%和88.7%,相比2019Q1的年平均复合增长率分别为4.69%和23.45%,表 明医药制造业已从疫情影响中走出,实现高增长。 PDB样本医院药品数据方面,2020年受疫情影响,2020Q1、Q2、Q3和Q4,样本医院药品销售同比增速分别为25.0%、-17.0%、-6.4%和-5.2%,样本医院药品销售同比增速下滑幅度逐季度收窄。
二、疫苗:国内新冠疫苗21Q2兑现在即
全球疫情防控形式依然严峻,国内疫情零星抬头
从全球疫情进展来看,2021年1月开始全球每日新增病例持续下降,预计主要是海外疫苗接种以及美国防控措施加强所 致,美国和欧洲等地区每日新增确诊病例持续下降,以美国为例,其每日新增确诊病例从2021年初的约25万人下降至最 近约5-6万人。
2021年3月开始,全球每日新增病例出现明显拐点,4月底期间每日新增病例接近90万人。而新增病 例主要来自东南亚地区,预计主要是印度等国家疫情爆发所致,2021年4月底,印度每日新增确诊病例超过40万人,全 球疫情防控形式依然严峻。国内方面,疫情依然呈现零星爆发趋势,如2020年7月北京、2021年初河北等地、2021年4 月云南、2021年5月安徽等地出现新增本土病例,表明国内疫情防控形式依然较为严峻。
国内外已上市多款新冠疫苗
截止目前,海外已有辉瑞/BioNtech、Moderna、阿斯利康/牛津大学、强生等公司的新冠疫苗获批上市,整体 来看,辉瑞/BioNtech、Moderna等mRNA新冠疫苗保护率较高,分别为95%和94%。国内方面,康希诺生物 的保护率为65.28%,科兴生物的保护率为50.65%(巴西数据),国药集团保护率分别为79.34%(北京所)和 72.51%(武汉所),以上4款新冠疫苗均在国内获批上市,此外智飞生物和康泰生物已在国内获得紧急使用授 权。
国内新冠疫苗接种加速
新冠疫苗接种方面,国外目前接种疫苗数量最多的是美 国,截止5月20日,美国接种剂次 接近2.8亿剂,至少接种1剂的人数超过1.6人,占美国 总人口的比例约48.2%;从接种比例来看,目前接种比 例最高的国家是以色列,目前接种比例62.8%,但整体 来看,海外较多发展中国家和欠发达地区接种疫苗较 少,未来将存在巨大的接种需求。
三、PD1为代表肿瘤免疫治疗面临局限性,进入2.0时代
PD-(L)1为肿瘤免疫1.0时代的基础,且竞争已经进入白热化阶段
目前国内上市的PD-(L)1单抗形成了4+4的格局,即4款进口产品,分别来自BMS、默沙东、阿斯利康及罗氏,还有4款国内 产品,分别来自恒瑞医药、百济神州、信达生物及君实生物。在研适应症方面,恒瑞、百济、信达、君实 四小龙也在争分夺秒地 拓展新的适应症布局。
恒瑞医药布局了肺、肝、淋巴等8个部位的肿瘤;百济神州布局肺、肝、鼻咽等7个部位的肿瘤;信达生物布局了肺、肝、结 直肠癌等8个部位的肿瘤;君实生物布局了肺、肝、肾等10个部位的肿瘤。可以看出,它们均选择了“大小适应症同步开发” 的策略。一方面,患者基数大的主要癌种是必争之地,如肺癌、胃癌、肝癌、食管癌四大高发癌种;另一方面,它们也在研 发竞争对手尚少的小癌种方面,寻求差异化的竞争。
PD-1/L1方案渗透率的提升主要体现在PD-1/PD-L1在不同瘤种中的扩展, 以及同一个瘤种中从后线向前线(包括围手术期) 的适应症增加; PD-1/L1方案渗透率的提升一方面得益于治疗方案的改进,如各类联用方案的尝试。
多家企业积极布局PD-(L)1抗体的开发以及联合用药的临床布局,我们认为未来PD-(L)1抗体作为免疫调节剂,将在企业研 发管线布局的战略地位中逐渐凸显,由治疗“主角”向“配角”的演变将协同其他创新靶点市场放量。
关注创新药企在肿瘤免疫疗法中的差异化布局,肿瘤免疫2.0时代旨在提高疗法响应率
微卫星高度不稳定(MSI-H)和错配修复功能缺陷(dMMR)会出现在各种实体瘤中,在整个实体瘤中的比例大概占到5%,以 子宫内膜癌、结直肠癌和胃腺癌最高。2017年5月24日,FDA批准PD-1抑制剂帕博利珠单抗用于治疗MSI-H/dMMR实体瘤患者, 瘤种覆盖结直肠、宫颈癌、小细胞肺癌等15个不同部位的恶性肿瘤。
肿瘤免疫疗法中,MSI-H/dMMR是特殊且重要的一类适应症,存在MSI-H/dMMR的肿瘤患者,其肿瘤DNA修复机制存 在缺陷,但是,肿瘤细胞携带的突变越多,越能被自身免疫系统特异性识别的新生抗原越多,免疫系统特异性杀伤肿瘤 细胞的概率越大。
拥有MSI-H/dMMR的患者对于肿瘤免疫疗法拥有更高的响应率,创新药企业更容易在该类患者中获得更多的受益,如 何通过肿瘤免疫疗法的布局使该类患者获得更高的生存获益,是创新药企未来的核心战略之一。
肿瘤免疫2.0时代到来,创新药物研发新趋势。纵观美国生物医药行业,生物 科技子板块占比从90年代的4%提升至最高达25%,近十年二级市场表现十分 亮眼。研发支出通常与创新药物产出和市值呈正比,在创新药领域资本市场更 加青睐研发实力强,研发投入高的Biotech公司。中国Biotech领域涌现出一 批优质标的,一方面它们产品越来越多的受到跨国药企认可,另一方面,它们 多元化的研发模式吸引着资本和外资企业在国内的布局。我们认为,随着创新 药物研发的发展,肿瘤作为最大的临床未被满足需求的疾病领域,将成为各类 Biotech公司的研发焦点。随着PD-(L)1抗体在临床上的运用,新的问题和挑 战不断涌现。肿瘤免疫 2.0时代将继续重点在以下领域继续开拓:PD-1/PDL1抑制剂联合抗血管药物的研发趋势和新靶点和新功能单(双)抗的研发。 (PD-(L)1经治耐药患者的治疗方案、增加瘤种的响应率)。除了Biopharma之 外,新的专注于平台型开发的公司也将成为肿瘤免疫2.0时代的中坚力量。
四、康复医疗欣欣向荣,黄金赛道空间广阔
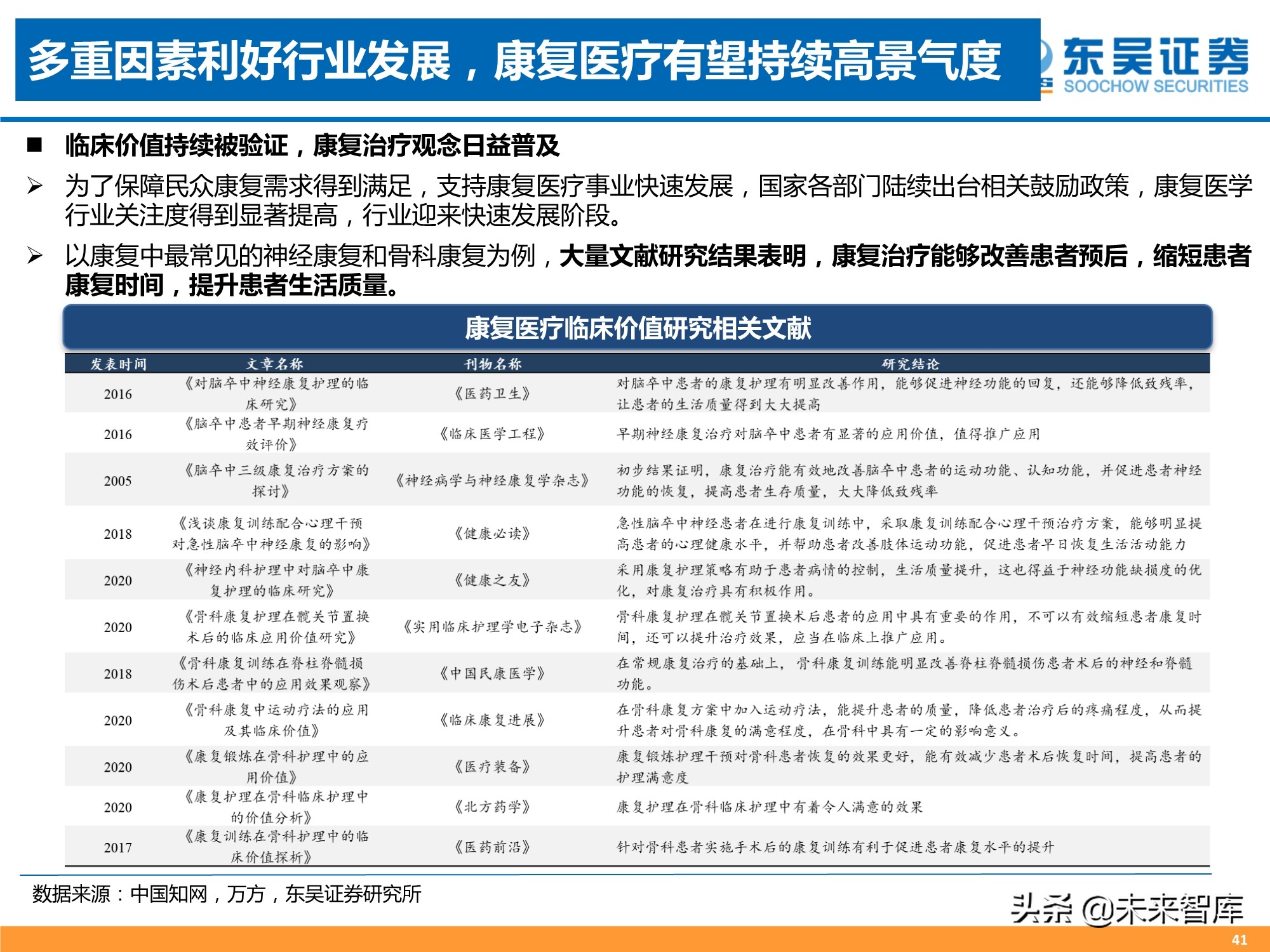
多重因素利好行业发展,康复医疗有望持续高景气度
老龄化现象日益严重,康复医疗市场需求持续旺盛。老年人群体是康复医疗的主要客户群体之一,除了身体机能普遍下降之外,各类与年龄相关性疾病发病率也随 之增加。以康复医疗中常见的神经康复和骨科康复为例。神经康复中脑卒中康复最为主要。由于脑卒中愈后存 活人群中大多留有不同程度的残疾,对脑卒中愈后存活人群积极开展康复治疗极为关键。
器械+服务市场规模持续增长,千亿市场孕育广阔机会
康复医疗需求旺盛,器械+服务市场规模持续增长。康复医疗行业按照产业链划分,上游主要是各类康复医疗器械生产企业,下游则以终端服务机构为主,包括各 级医疗机构、养老机构和月子中心等。
康复医学:覆盖领域广泛,技术推动行业发展
康复医学覆盖病种领域广泛,涉及到神经系统、骨科、心血管、呼吸、感官、智力、精神等多类疾病,其中最 主要的细分领域包含神经康复、骨与关节康复、心肺康复、疼痛康复、烧伤康复、产后康复、老年康复和儿童 康复等。康复医学对应的患者人群主要包括术后康复群体、老年人群体、慢性病患者群体、残疾人群体、儿童康复群体、 产后恢复群体等。康复医疗的治疗手段多样,最常见的包括物理疗法、运动疗法、生活训练、言语训练、心理咨询等多种手段, 从而消除或减轻功能障碍,使患者在体格、精神、社会、职业上得到康复。
报告节选:
报告链接:医药行业2021年中期策略报告:人口结构演变铸造医药长期牛市
(本文仅供参考,不代表我们的任何投资建议。如需使用相关信息,请参阅报告原文。)
- 青山资本:2025年度研究报告-老,无所“依”.pdf
- 从人口结构解析日本货币政策钝化.pdf
- 人口结构对资产价格的影响.pdf
- 人口结构与组织绩效的分析.docx
- 深圳主城区居民人口结构与购买行为习惯调研报告.pptx
- 2025年中国带状疱疹疫苗行业洞察报告-头豹.pdf
- 欧林生物公司研究报告:破伤风疫苗龙头,金葡菌疫苗全球创新.pdf
- 2025年疫苗行业纵览:产品批签发同比下降,多款重磅产品获批上市.pdf
- 成大生物公司研究报告:狂犬疫苗龙头,粤民投赋能打造第二增长曲线.pdf
- 欧林生物公司研究报告:超级细菌疫苗全球领跑者,金葡菌疫苗商业化在即.pdf
- 中国医药行业:全球减重药物市场,千亿蓝海与创新迭代.pdf
- 医药生物·生物制品行业创新药盘点系列报告(25):IgA肾病药物已进入商业化兑现期.pdf
- 产业深度:2026年医药产业政策展望,“两会”绘蓝图,“十五五”新征途.pdf
- 医药生物行业:IBD行业报告(三)——研发路径愈发清晰,中国创新药公司有望深度参与.pdf
- 医药行业省级统筹制度推进,支付能力“升格”:医保省级统筹提速,医药中长期投资新起点.pdf
- 相关文档
- 相关文章
- 全部热门
- 本年热门
- 本季热门
- 1 银发经济:中国人口结构变化对经济的影响.pdf
- 2 人口结构变化对消费习惯的影响.pdf
- 3 人口结构转变带来的机遇和挑战:从第七次人口普查结果审视投资方向
- 4 人口结构变化:2030年的世界.pdf
- 5 银发经济专题报告:人口结构转变,银发经济崛起.pdf
- 6 德勤 至2030年世界65岁以上人口亚洲将占六成,催生新的业务增长机遇.pdf
- 7 中国七十年人口变迁与K12阶段学生数量演变趋势.pdf
- 8 亚洲人口结构大转变背后的投资机会:老龄化、空巢青年和女性的未来.pdf
- 9 宏观观察:人口结构变化视角下我国未来消费新趋势.pdf
- 10 医药行业2021年中期策略报告:人口结构演变铸造医药长期牛市.pdf
- 1 青山资本:2025年度研究报告-老,无所“依”.pdf
- 2 云顶新耀深度系列报告(二):mRNA平台赋能,肿瘤疫苗+In vivo CAR_T打开成长天花板.pdf
- 3 2025Q1疫苗行业纵览:疫苗批签发同比下降,国内肿瘤疫苗研发起步.pdf
- 4 医药行业产业链数据库之疫苗批签发:2025Q1带疱及九价HPV等核心品种批签发承压,期待后续修复.pdf
- 5 摩熵咨询:2025年中国带状疱疹疫苗行业分析报告.pdf
- 6 2025年1-6月疫苗行业纵览:狂犬、HPV疫苗批签发同比增长,多款重磅产品获批上市.pdf
- 7 中慧生物_B公司深度报告,立足疫苗创新赛道,独家产品放量打开增长空间.pdf
- 8 生物股份深度报告:非瘟疫苗有望破局,重塑领先优势与成长动力.pdf
- 9 成大生物公司研究报告:狂犬疫苗龙头,粤民投赋能打造第二增长曲线.pdf
- 10 生物股份公司深度报告:非瘟亚单位疫苗全球首发在即,创新龙头成长动能强劲.pdf
- 1 云顶新耀深度系列报告(二):mRNA平台赋能,肿瘤疫苗+In vivo CAR_T打开成长天花板.pdf
- 2 中慧生物_B公司深度报告,立足疫苗创新赛道,独家产品放量打开增长空间.pdf
- 3 生物股份深度报告:非瘟疫苗有望破局,重塑领先优势与成长动力.pdf
- 4 成大生物公司研究报告:狂犬疫苗龙头,粤民投赋能打造第二增长曲线.pdf
- 5 生物股份公司深度报告:非瘟亚单位疫苗全球首发在即,创新龙头成长动能强劲.pdf
- 6 欧林生物公司研究报告:超级细菌疫苗全球领跑者,金葡菌疫苗商业化在即.pdf
- 7 欧林生物公司研究报告:破伤风疫苗龙头,金葡菌疫苗全球创新.pdf
- 8 2025年全球疫苗生产与采购市场格局报告(英文版).pdf
- 9 2025年疫苗行业纵览:产品批签发同比下降,多款重磅产品获批上市.pdf
- 10 2025年中国带状疱疹疫苗行业洞察报告-头豹.pdf
- 全部热门
- 本年热门
- 本季热门
- 1 大消费行业市场现状和发展前景分析
- 2 大消费行业市场现状和未来市场空间分析
- 3 大消费行业竞争格局和市场前景分析
- 4 大消费行业发展现状和未来投资机会分析
- 5 大消费行业竞争格局和商业模式分析
- 6 大消费行业市场环境和上下游产业链分析
- 7 2024年从人口结构解析日本货币政策钝化
- 8 大消费行业市场现状和未来发展空间分析
- 9 大消费行业市场现状和商业模式分析
- 10 大消费行业发展现状和相关产业链分析
- 1 2026年欧林生物公司研究报告:破伤风疫苗龙头,金葡菌疫苗全球创新
- 2 2025年疫苗行业纵览:产品批签发同比下降,多款重磅产品获批上市
- 3 2026年成大生物公司研究报告:狂犬疫苗龙头,粤民投赋能打造第二增长曲线
- 4 2026年生物股份深度报告:非瘟疫苗有望破局,重塑领先优势与成长动力
- 5 2026年生物股份公司深度报告:非瘟亚单位疫苗全球首发在即,创新龙头成长动能强劲
- 6 2025年云顶新耀深度系列报告(二):mRNA平台赋能,肿瘤疫苗+In vivo CAR_T打开成长天花板
- 7 2025年全球疫苗市场分析:区域制造与采购格局的重塑与挑战
- 8 2025年康华生物公司研究报告:人二倍体狂犬疫苗龙头创新升级,上实系国资入主开启增长新篇章
- 9 2025年1-6月疫苗行业纵览:狂犬、HPV疫苗批签发同比增长,多款重磅产品获批上市
- 10 2025年Q1疫苗行业纵览:疫苗批签发同比下降,国内肿瘤疫苗研发起步
- 1 2026年欧林生物公司研究报告:破伤风疫苗龙头,金葡菌疫苗全球创新
- 2 2025年疫苗行业纵览:产品批签发同比下降,多款重磅产品获批上市
- 3 2026年成大生物公司研究报告:狂犬疫苗龙头,粤民投赋能打造第二增长曲线
- 4 2026年生物股份深度报告:非瘟疫苗有望破局,重塑领先优势与成长动力
- 5 2026年生物股份公司深度报告:非瘟亚单位疫苗全球首发在即,创新龙头成长动能强劲
- 6 2025年云顶新耀深度系列报告(二):mRNA平台赋能,肿瘤疫苗+In vivo CAR_T打开成长天花板
- 7 2025年全球疫苗市场分析:区域制造与采购格局的重塑与挑战
- 8 2026年中国医药行业:全球减重药物市场,千亿蓝海与创新迭代
- 9 2026年医药生物·生物制品行业创新药盘点系列报告(25):IgA肾病药物已进入商业化兑现期
- 10 2026年产业深度:2026年医药产业政策展望,“两会”绘蓝图,“十五五”新征途
- 最新文档
- 最新精读
- 1 2026年中国医药行业:全球减重药物市场,千亿蓝海与创新迭代
- 2 2026年银行自营投资手册(三):流动性监管指标对银行投资行为的影响(上)
- 3 2026年香港房地产行业跟踪报告:如何看待本轮香港楼市复苏的本质?
- 4 2026年投资银行业与经纪业行业:复盘投融资平衡周期,如何看待本轮“慢牛”的持续性?
- 5 2026年电子设备、仪器和元件行业“智存新纪元”系列之一:CXL,互联筑池化,破局内存墙
- 6 2026年银行业上市银行Q1及全年业绩展望:业绩弹性释放,关注负债成本优化和中收潜力
- 7 2026年区域经济系列专题研究报告:“都”与“城”相融、疏解与协同并举——现代化首都都市圈空间协同规划详解
- 8 2026年历史6轮油价上行周期对当下交易的启示
- 9 2026年国防军工行业:商业航天革命先驱Starlink深度解析
- 10 2026年创新引领,AI赋能:把握科技产业升级下的投资机会
