先进军机产业专题报告:美军F35战机全景剖析
- 来源:未来智库
- 发布时间:2020/10/03
- 浏览次数:2223
- 举报
四代机跨代优势显著,彰显大国军事实力
现代空战核心力量,美国领先中俄随后
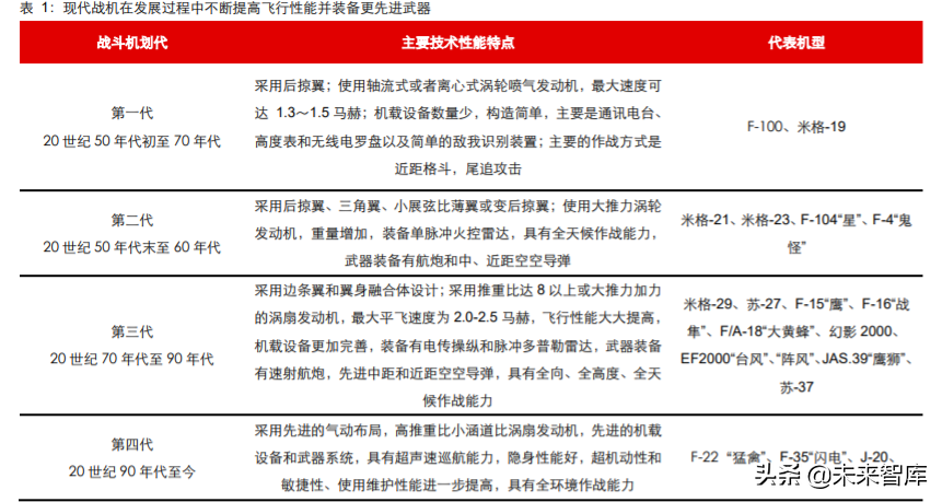
四代机作为现代空军的核心力量,是取得制空权的关键环节。世界战斗机发展历程,按 照年代、速度、机载设备、武器等参数的不同来划代。根据我国划代法,当代战斗机可 分为四代。朱里奥·杜黑《制空权》中指出,现代化战争中,赢得制空权的一方将享有 决定性的优势,制空力量薄弱的一方将在还未做好准备的情况下将被迅速击败。四代机 相比于三代机和二代机,具备跨代作战优势。
先进技术助力四代机战力跃升,中美俄率先完成研制。四代机被定义为具有“4S”标准的 最先进一代战斗机,该标准包括隐身、超音速巡航、超机动性和超视距攻击和信息能力。 4S 标准使四代机在远距离不被敌军侦测到的情况下即可快速完成先敌打击,并在近距 离空战中凭借速度与机动性优势提高生存能力与杀伤力。目前为止仅美、中、俄三国成 功研制了 F-22、F-35、J-20 和 Su-57 等四代机,其他国家尚处于追赶阶段,如日本的 心神战斗机和韩国的 KFX201 目前尚处于研究验证阶段。
美国战机研制能力领先中俄,F-35 战机是唯一量产四代机。从 1953 年美国一代机 F-100 首飞成功,到 1997 年美国四代机 F-22 顺利首飞,美国在各代机研制与首飞进程上均领 先苏俄和中国。美国 F-22 战斗机是全球首个四代战斗机型号,于 2005 年开始服役, 2011 年停止生产,共生产了 187 架标准型,仅供美军使用。美军第二款四代机 F-35 联 合攻击战斗机于 2006 首飞,十年后开始服役,目前 F-35 已成为是世界上仅有的仍在大 批量生产的四代机。
F-35 碾压三代机,牵引体系化作战模式
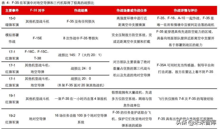
F-35 在军事演习中碾压三代机,展现出极强的综合对抗能力。根据外媒相关报道,在 2015-2019 年的多次演习中,F-35 获得了高于 15:1 的战损比,特别是在几次军演的 具体行动中在大量击落敌机和地空导弹的情况下,自身完全没有损失。
F-35 在实战中表现出色,在各项作战任务中均达成目标。根据中国军网报道,以色列 空军在今年 2 月将 F-35 率先投入实战。F-35 攻击了位于叙利亚境内的二十多个伊朗目 标,五个叙利亚的地空导弹连被摧毁,而 F-35 自身却毫发无损。在此之后,美国海军 陆战队、空军及英国空军也在实战中使用 F-35 完成预期的作战任务,但从未被击落。 相比之下,三代机在作战中时常出现被二三代机或防空武器击落的情况。
F-35 是网络中心战的关键节点,实现与不同机型的协同作战。信息、航空和航天技术 的相互融合是未来空军的发展趋势,网络战及信息战也将成为空战中必不可少的要素。 F-35 借助通信网络和隐身性能、先进机载设备等方面带来的态势感知与信息获取优势, 可以在未来体系化空战中形成协同打击能力。根据知网文献及美国国会的《F-35 Joint Strike Fighter (JSF) Program》,F-35 的未来作战模式是配合三代机、F-22 战机或武库 机搭配作战,这种模式可以在现代体系化空战中进行优势互补,最大限度发挥战斗力。
联盟合作研制 F-35,巩固美国军事地位
F-35 具备多领域作战能力,服役于美军多个军种。F-35 战斗机是由洛克希德马丁公司 生产的多用途战斗机,在空军、海军和海军陆战队均有服役。2001 年 10 月 26 日,洛 克希德马丁竞争团队的 X-35 击败波音团队,改称为 F-35 联合打击战斗机,目前已经具 备初始作战能力(IOC)与全面作战能力(FOC)。三种型号 F-35A、F-35B 和 F-35C 分别交付美国空军、海军陆战队和海军,可执行多种作战任务。
F-35 军售加强美国与盟友间的军事绑定,巩固其国际战略地位。F-35 研制的初衷是为 了保持美军在全球军事技术竞争中的领先地位并提升美国及其军事盟国之间的紧密关 系。F-35 计划包括 13 个国际客户,其中 8 个为伙伴国家,5 个为外国客户。美国拟通 过 F-35 来控制国际市场、F-35 合作国及潜在客户国军事实力,促使美国主导联合多国 的空中作战行动协同达到新的局面。F-35 计划使参与国的防御体系更加现代化,实现 区域性的战斗同盟,同时加强与全球主要盟友的经济、工业和安全联系。
全球各级合作伙伴国共同参与 F35 全产业链的研制生产。F-35 的客户根据出资金额不 同可以分为伙伴合作国、安全合作国和国际客户三类,五个等级。F-35 计划覆盖了全 球 10 个以上国家的 1500 多个国际供应商,除了洛马外还涵盖了如诺斯洛普格鲁曼、 普惠、BAE 系统等全球排名前 10 的军火商。
F-35 全球订单饱满,规模生产交付提速
换装扩编双重叠加,打造爆款全球化战机
F-35 或将成为美国战斗机扩编与换装的主力军。美国在上世纪 80 到 90 年代经历了三 代机的采购高峰期,从 2013 年左右开始,美国停止了最后一种三代机 F/A-18 的采购, 通过国防部联合战术空中作战(TACAIR)资本重组计划,仅采购四代机 F-35。美国空 军部长希瑟·威尔逊认为,当今世界在快速创新的对手的推动下,美国空军在 2025 年至 2030 年期间的作战中队应该比目前的空军多 25%。美国空军协会主席斯宾塞也在相关 采访中称,美军需要足够数量的 F-35 战机替代现有的老化机队,并宣称 F-35 战机 编制建设将是美国国防安全的关键。因此我们认为美军会在未来加大 F-35 的采购力度 以满足扩军与换装的需求。
F-35 潜在客户众多,超过 20 个国家具有采购需求。F-35 潜在客户或将覆盖大部分美国 盟友国,包括 19 个目前装备战斗机的北约同盟国和澳大利亚等三个 F-35 的伙伴或合作 国,以及 JSF 国会报告中披露的 F-35 其他潜在客户,如日本、韩国等四国。在老旧机 型生产线几乎全部停止的情况下,预计 F-35 将替换美国盟国的现役战斗机、攻击机和 战斗轰炸机。
现役 F-35 近 400 架,全球订单超 3000 架
F-35 服役数量近 400 架,美国盟友均有部署。根据 World Air Forces 2020 的数据,包 括美国在内的全球 9 个国家拥有 F-35 共 397 架,其中美国占 70%以上,澳、日、韩三 国 F-35 数量合计占到总数的 10%左右。
F-35 全球订单超 3000 架,日澳为前两大海外客户。根据洛马官网数据,全球已经有 3283 架 F-35 订单,其中美国订购了约 2500 架,大约占全部总量的 75%。海外用户中, 日本和澳大利亚分别是前两大用户,均订购了 100 架以上,韩国也订购了 40 架,三国 订单数占总数的约 10%。
规模效应显现,年交付量有望达到 170 架
受益于规模效应,F35 造价逐年降低。F-35 的平均造价从最初的 2.3 亿美元下降至最新 的 0.91 亿美元,因此 F-35 赢得更多订单,从而牵引产量增加。第一批次 F-35A 的造价 高达 2.79 亿美元,第二、四批次的 F-35B 和 F-35C 分别降至为 2.26 亿美元和 1.96 亿 美元,三者在最近批次的造价分别为 0.779 亿美元,1.013 亿美元,0.944 亿美元,分 别下降 72%,55%和 51%。根据《F-35 Block Buy An Assessment of Potential Savings》, 造价的大幅下降主要源于制造成本的改善和大规模量产,F-35 价格的降低使得美国和 更多国际客户加大订单量。
F-35 已具备全速生产条件,2022 年有望年交付 170 架以上。战机低速生产阶段会生产 最低限度数量的产品,随着技术和制造成熟度不断提高,战机会进行初始作战使用及评 审(IOT&E)测试,通过后才可结束低速生产阶段。2019 年 12 月 31 日洛马披露,F-35 已经具备全速生产的条件,并且在 2019 年超额完成预期目标,全年共交付 134 架。洛 马于 2020 年 3 月 3 日披露,公司成功交付第 500 架 F-35。官方预测在未来的几年 F-35 的交付仍会保持较为稳定的增长态势,2022 年全年交付数将达到 170 架以上。
F-35 加速部署亚太,我国航空防务亟待提升
印太战略不断推进,350 架 F-35 或将部署
美国由亚太战略转向印太战略,强化自身在亚洲的主导权。特朗普政府上台后提出了印 太战略,将“亚太”纳入到更广的范围“印太”。与之前“亚太战略”的区别在于美国开始 拉拢印度,发展美印防务安全关系,希望借助印度来制衡中国的迅速崛起,同时美国还 希望通过盟友分担责任的方式,实现以低成本维护美国在亚洲地区的利益以及主导权。
美国希望以印太战略为纲领建立联合部队,加强与盟友间的联盟合作关系。2017 年, 特朗普在越南举行的 APEC 峰会上宣布了美国对自由开放的印度太平洋的愿景,认为要 通过力量实现和平并采取有效的威慑措施,就需要一支多国家联合部队,从一开始就赢 得任何冲突。目前美国正在加强和发展联盟和伙伴关系,使其成为网络安全架构。
F-35 全球化部署,预计 2025 年印太地区国家交付量将突破 350 架。洛马披露目前 F-35 在全球 20 个军事基地有所部署,其中美国 11 个,在澳、日、韩部署的共有 4 个,其中 日韩的 F-35 军事基地距我国仅 450-900 公里。目前这四个基地部署了本国的 36 架和 美军的 16 架 F-35。此外,澳日韩三国还拥有 287 架 F-35 的订单,加上美军部署在日 韩军事基地的数十架 F-35,未来印太地区 F-35 总数预计将超过 350 架,形成 20 个以 上的空战中队。并且随着 F-35 的技术成熟、生产工艺改善,未来的订单交付时长将有 望缩短。澳日韩三国中,韩国已经确定在 2021 年交付完成全部订单,日本的 F-35 开始 交付时间晚于澳大利亚。按照 8 年的平均交付所需时间估计,我们分析预测,到 2025 年澳日韩三国的 F-35 将完成交付并部署。
应对复杂局势,我国军机现代化进程加快
未来十年我国有望新增各类型军机约 5200 架,其中四代战机占比提升空间大。世界正 处于百年未有之大变局,面对错综复杂的形势,我国需要持续投入国防建设,打造一支 世界一流的空军是大势所趋。我国目前的固定翼作战飞机、作战支援飞机和军用直升机 分别仅为 1603 架、602 架与 1005 架,二代战斗机仍然约占战斗机总数的一半,四代 机占比极低,但近年来三四代机的比例都在提高。而美国相应的三类军机总数分别有 3260 架、3415 架和 5728 架,美国二代战斗机已经全部淘汰,四代机占比超过 15%, 且近年来仍在不断上升。我们分析预测,未来十年我国扩编补装和换新一共将新增约 5200 架各类军机,其中四代战斗机 524 架,占全部战斗机和战术攻击飞机新增量的 10%。
我国正在构建现代化武器装备体系,多款新型战机已集中亮相并且开始交付部队。《新 时代的中国国防》白皮书指出,我国逐步形成以高新技术装备为骨干的武器装备体系。 15 式坦克、052D 驱逐舰、歼-20 战斗机、东风-26 中远程弹道导弹等装备列装部队。 目前我国最新的两款四代机歼-20 与鹘鹰都已正式亮相,歼-20 已经于 2017 年正式列装 部队,在 17 年和 19 年两度在阅兵中亮相。
航空防务装备产业链全景剖析及重点推荐
航空防务装备产业链包括原材料、零部件、分系统和整机总装等诸多环节,我国战斗机 研制与总装主要由中航工业集团研究设计所和生产企业来完成,分系统、零部件和原材 料等环节随着军工市场逐步开放,更多地是由军工国企和民企共同参与完成。我们持续 建议重点关注航空发动机、航电系统、机电系统和主机厂等环节的产业投资机会。
航发动力:航空发动机主导者步入快车道
公司是我国军用航空发动机产业唯一的全寿命周期垄断者,型号周期拐点已至有望从投 入期步入收获期。航空发动机是军工高值消耗品赛道之一,公司是国内唯一的制造生产 涡喷、涡扇、涡轴、涡浆等全系列军用航空发动机企业,是多个机型发动机唯一国产供 应商。军用领域,公司受益于我国军机的加速列装和发动机国产化替代,我们预计未来 十年军用航发市场空间约 6300 亿元;民用领域,公司掌握核心机技术,引领 3.5 万亿 元的民用航发大市场。随着军方急需的多款国产航空发动机型号相继完成设计定型并且 叠加步入产能爬坡期,航发产业已经进入高景气的新发展阶段,公司依托垄断地位未来 有望独享业绩增长红利。
国睿科技:雷达行业领头羊业绩反转在即
公司是我国雷达行业领先企业,已完成国睿防务、国睿信维资产注入,未来几年业绩有 望维持稳健增长。机载雷达是军工高值消耗品赛道之一,公司原有业务包括四大板块, 分别为雷达整机及系统(主要是气象雷达、空管雷达)、轨道交通系统、微波器件、特 种电源。雷达业务触底回升,气象和空管雷达公司均有中标;轨交业务稳定增长,随着 自主 CBTC 工程化应用毛利率有望抬升;微波器件业务需求有望延续增长,营收较快增 长且利润率或将有所改善。注入资产中,国睿防务主营业务为国际化经营为导向的雷达 产品的研制、生产、销售和相关服务,产品涵盖十四所已获得出口许可的全部外销型号 以及对应的内销型号;国睿信维主营业务为工业软件的研发、销售及服务,主要产品包 括工业管理软件、工程软件两大类工业软件;2020 和 2021 年两公司合计业绩承诺分别 为 3.93 亿元和 4.43 亿元。
中航电子:盈利持续改善,平台价值突显 我国航空电子系统的唯一上市平台。公司作为中航工业集团旗下航空电子系统产业发展 平台,是国内航空电子领域的领军者。随着我国军机航电装备的升级和民用大飞机配套 国产化的推进,公司航空业务前景广阔。同时,公司发挥核心技术转化,积极拓展非航 空业务布局。此外,在国企改革的大趋势下,公司受托管理集团五家航电系统核心院所 资产,长期有望受益于集团资产整合。
中航机电:业绩稳健增长,资产整合可期
我国航空机电系统的唯一上市平台,内生稳健增长,改革释放活力。公司作为中航工业 集团旗下航空机电系统产业化发展平台,是国内航空机电领域的领先企业。航空机电系 统是飞机的“血液和肌肉”,公司军品业务受益于军机加速列装和机电系统价值量占比 提升,民品业务受益于民用大飞机上量和机电系统国产化替代。公司内生增长稳定,平 台地位明确,未来资产整合可期,业绩有望得以改善。
中航沈飞:战斗机龙头公司进入高景气期
我国唯一上市的战斗机主机厂,“十四五”或迎来高增长。公司 2017 年完成重大资产重 组,置入沈飞集团 100%股权,沈飞集团被誉为“中国歼击机的摇篮”,核心产品为航 空防务装备。公司主要机型歼 15、歼 16 加速交付列装,业绩有望持续加速增长。此外, 公司是唯一实施股权激励的军工主机厂,2020 年进入第一期解锁,公司经营水平和盈 利能力有望提升。
(报告观点属于原作者,仅供参考。报告来源:长江证券)
如需完整报告请登录【未来智库】www.vzkoo.com。
(本文仅供参考,不代表我们的任何投资建议。如需使用相关信息,请参阅报告原文。)
- 战斗机外贸专题报告:高强度竞争中异军突起,中国战斗机迎来新机遇.pdf
- 军工贸易专题报告:从枭龙、歼10C到FC~31,中国战斗机出口逐步跻身军贸主流市场.pdf
- 中航沈飞(600760)研究报告:需求与变革同频共振开启公司长期成长空间.pdf
- 2022年军工行业投资策略:航空航天高景气,优选高增长龙头.pdf
- 中航沈飞专题研究报告:战斗机龙头,业绩高增长可期.pdf
- 飞机租赁行业跟踪报告:飞机交易市场韧性犹存,国际航线进一步修复.pdf
- 渤海租赁动态报告:纯粹的飞机租赁龙头企业.pdf
- 飞机租赁行业跟踪报告:飞机供需错配延续,发动机价值攀升.pdf
- 中银航空租赁公司研究报告:资产负债双重改善的头部飞机租赁商.pdf
- 飞机租赁行业跟踪报告:飞机订单积压量仍在历史高位,飞机供给趋紧.pdf
- 中航高科研究报告:军机+民机+航发共振景气度持续提升,航空高性能复合材料龙头行稳致远未来可期.pdf
- 超卓航科(688237)研究报告:军机延寿医生,精准锚定航空后市场.pdf
- 西部超导(688122)研究报告:高端航空钛合金龙头,受益军机列装+国产航空发动机放量.pdf
- 航空锻造行业深度报告:军、民机共振,航空锻造行业持续高景气可期.pdf
- 北摩高科(002985)研究报告:军机刹车制动龙头,民航耗材国产替代加速推进.pdf
- 相关文档
- 相关文章
- 全部热门
- 本年热门
- 本季热门
- 1 大国重器:战斗机行业深度解析.pdf
- 2 航天军工新材料行业深度研究:下游需求浪潮已至,新材料乘势而起
- 3 先进军机产业专题报告:美军F35战机全景剖析.pdf
- 4 2022年军工行业投资策略:航空航天高景气,优选高增长龙头.pdf
- 5 军工贸易专题报告:从枭龙、歼10C到FC~31,中国战斗机出口逐步跻身军贸主流市场.pdf
- 6 中航沈飞专题研究报告:战斗机龙头,业绩高增长可期.pdf
- 7 中航沈飞(600760)研究报告:需求与变革同频共振开启公司长期成长空间.pdf
- 8 战斗机外贸专题报告:高强度竞争中异军突起,中国战斗机迎来新机遇.pdf
- 9 中国商飞公司市场预测年报2020-2039.pdf
- 10 国产大飞机和航空发动机产业深度研究与投资逻辑.pdf
- 1 渤海租赁研究报告:聚焦飞机主业,飞机租赁龙头新起航.pdf
- 2 飞机租赁行业跟踪报告:飞机制造商交付量不及预期,飞机需求仍然旺盛.pdf
- 3 中银航空租赁研究报告:飞机租赁行业景气向上,机队管理+成本优势共筑壁垒.pdf
- 4 飞机租赁行业跟踪报告:飞机需求持续旺盛,飞机订单积压量仍在历史高位.pdf
- 5 飞机租赁行业跟踪报告:飞机订单积压量仍在历史高位,飞机供给趋紧.pdf
- 6 飞机租赁行业跟踪报告:国际航线运力和需求快速恢复,制造商产能仍不足.pdf
- 7 中银航空租赁公司研究报告:资产负债双重改善的头部飞机租赁商.pdf
- 8 飞机租赁行业跟踪报告:飞机供需错配延续,发动机价值攀升.pdf
- 9 飞机租赁行业跟踪报告:飞机长期需求强劲,供应链挑战下飞机供给仍然受阻.pdf
- 10 中银航空租赁首次覆盖报告:航空景气度上行+降息周期双重受益的飞机租赁龙头.pdf
- 全部热门
- 本年热门
- 本季热门
- 1 2024年中航沈飞研究报告:核心战斗机主机厂,新机型内装+军贸打开新空间
- 2 战斗机外贸行业市场现状和未来市场空间分析
- 3 战斗机外贸行业发展现状和未来投资机会分析
- 4 战斗机外贸行业市场环境和上下游产业链分析
- 5 战斗机外贸行业竞争格局和市场前景分析
- 6 战斗机外贸行业市场现状和发展前景分析
- 7 战斗机外贸行业竞争格局和商业模式分析
- 8 战斗机外贸行业市场格局和商业模式分析
- 9 战斗机外贸行业发展现状和竞争格局分析
- 10 战斗机外贸行业市场现状和未来发展空间分析
- 1 2026年飞机租赁行业跟踪报告:飞机交易市场韧性犹存,国际航线进一步修复
- 2 2026年渤海租赁动态报告:纯粹的飞机租赁龙头企业
- 3 2026年飞机租赁行业跟踪报告:飞机供需错配延续,发动机价值攀升
- 4 2026年中银航空租赁公司研究报告:资产负债双重改善的头部飞机租赁商
- 5 2026年飞机租赁行业跟踪报告:飞机订单积压量仍在历史高位,飞机供给趋紧
- 6 2025年飞机租赁行业跟踪报告:飞机长期需求强劲,供应链挑战下飞机供给仍然受阻
- 7 2025年飞机租赁行业跟踪报告:飞机需求持续旺盛,飞机订单积压量仍在历史高位
- 8 2025年中银航空租赁研究报告:飞机租赁行业景气向上,机队管理+成本优势共筑壁垒
- 9 2025年飞机租赁行业跟踪报告:飞机制造商交付量不及预期,飞机需求仍然旺盛
- 10 2025年江航装备研究报告:机载环控设备核心供应商,大飞机、无人反无开启新成长
- 最新文档
- 最新精读
- 1 聚焦中国互联网行业:超大盘股四季度业绩展望;关注重点围绕AI智能体OpenClaw、云定价及资本支出(摘要).pdf
- 2 亚太能源行业:上调中国几大石油公司目标价;买入中海油(成本地位领先)、中石油(长期盈亏平衡点下降);调整覆盖范围(摘要).pdf
- 3 政策双周报:“十五五”开局之年,稳总量、优结构.pdf
- 4 中国乘用车行业月度图评:2026年2月_春节期间零售销量疲软符合预期,价格竞争企稳.pdf
- 5 纺织服装行业周报:推荐关注中游困境反转机会.pdf
- 6 易观GEO行业市场分析报告2026.pdf
- 7 源网荷储同类项目投资路径与风险解析.pdf
- 8 正泰安能:向设计要效益:AI自动化设计的实践与回报.pdf
- 9 中国汽车:海外新能源车机遇和可能带来的风险(摘要).pdf
- 10 中国温泉旅游:2025年中国温泉旅游行业发展报告.pdf
- 1 2026年中国医药行业:全球减重药物市场,千亿蓝海与创新迭代
- 2 2026年银行自营投资手册(三):流动性监管指标对银行投资行为的影响(上)
- 3 2026年香港房地产行业跟踪报告:如何看待本轮香港楼市复苏的本质?
- 4 2026年投资银行业与经纪业行业:复盘投融资平衡周期,如何看待本轮“慢牛”的持续性?
- 5 2026年电子设备、仪器和元件行业“智存新纪元”系列之一:CXL,互联筑池化,破局内存墙
- 6 2026年银行业上市银行Q1及全年业绩展望:业绩弹性释放,关注负债成本优化和中收潜力
- 7 2026年区域经济系列专题研究报告:“都”与“城”相融、疏解与协同并举——现代化首都都市圈空间协同规划详解
- 8 2026年历史6轮油价上行周期对当下交易的启示
- 9 2026年国防军工行业:商业航天革命先驱Starlink深度解析
- 10 2026年创新引领,AI赋能:把握科技产业升级下的投资机会
