医药生物行业10月投资策略:三条主线,创新、DRGs和服务
- 来源:未来智库
- 发布时间:2020/10/13
- 浏览次数:757
- 举报
报告摘要:
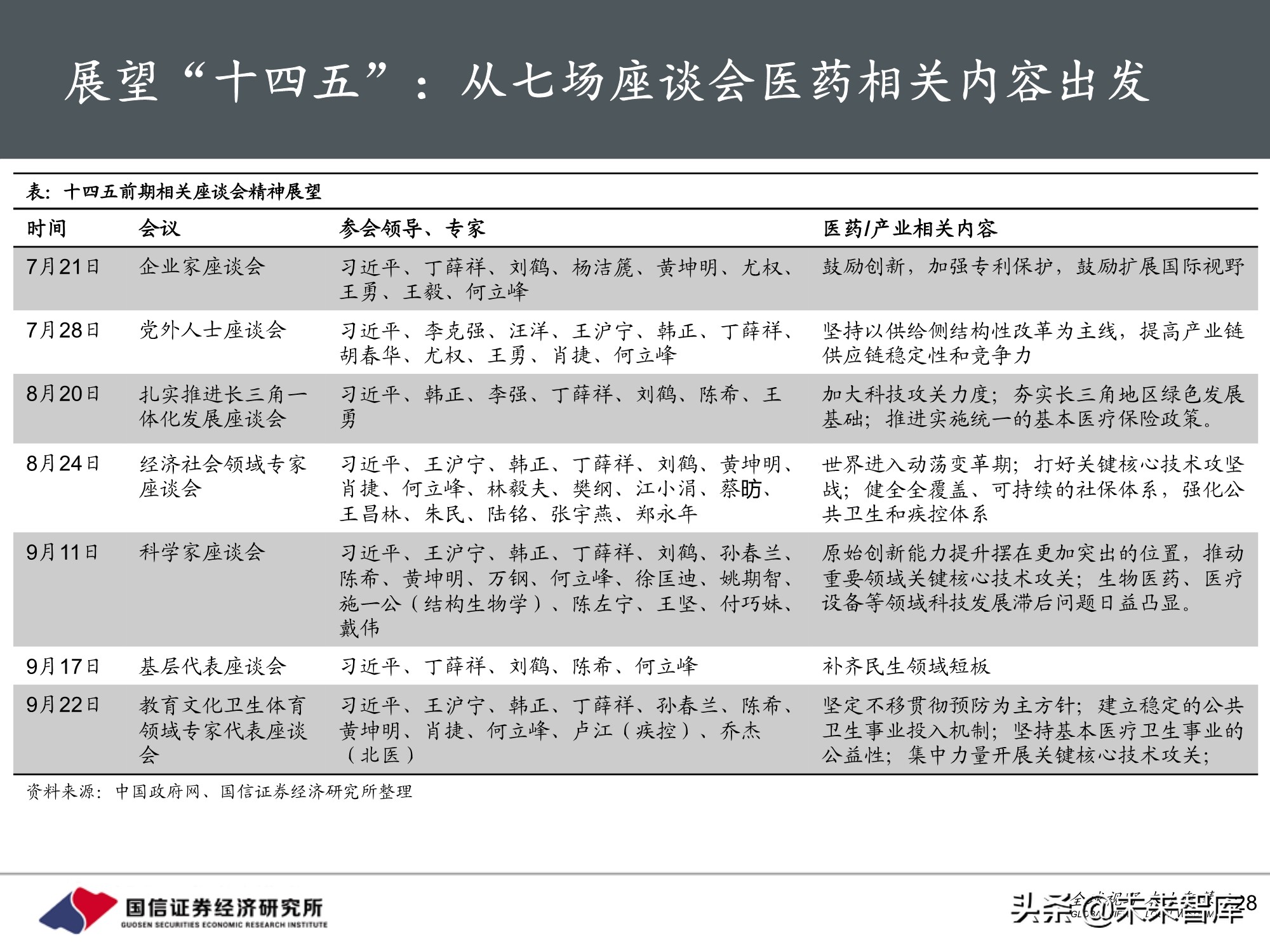
1、10月策略:三条主线:创新、DRGs和服务
医药板块在9月震荡筑底,回调明显。经历了自去年年底以来整体的低利率环境以及疫情在全球扩散的催化下,医药生物行业经 历了一轮大涨,但自9月以来医药板块持续回调,资金流出,整体表现弱于大盘,符合我们先前的三个判断,主要是受1)宏观确 定性的降低;2)流动性边际变化;3)医改进一步深化,加大反腐、降价、支付方式等的改革力度。
第二波疫情袭来,把握医药投资三条主线。1) 医药工业中的高质量创新和具备全 球竞争力的标的;2)“DRGs相关”受益板块;3)薪酬制度改革下医疗服务赛道的崛起。
2、主线一:高质量中国创新撑起未来,逐鹿全球
创新药申报、审评及上市加速。自2015年药政进行大刀阔斧地改革以来,药物审评审批进程加快,药企加速创新转型,2017-19年的 1类化学药和生物制品的申请受理数量不断增加,支撑了近些年国产创新药地蓬勃发展,CDE突破性疗法认定、优先审评审批、附条 件批准上市、认可海外临床数据等政策的出台加快了具有临床价值的新药上市,逐步与海外发达国家市场接轨。
生物医药板块研发投入不断加大。2015-2019年医药生物板块研发支出CAGR达到31%,2019年研发支出近530亿,占整体营收的比 例为6.62%,相较2015年已经有了长足的进步。研发投入的加大是创新的基础,正从医保扩容的“提量”快速转变为以一致性评价和 创新药上市为主线的“提质”过程,医药市场正转变为以卫生经济学为依托的“产品”>“销售”的科学体系。高质量的中国创新方能 支撑医药企业行稳致远,逐鹿全球。
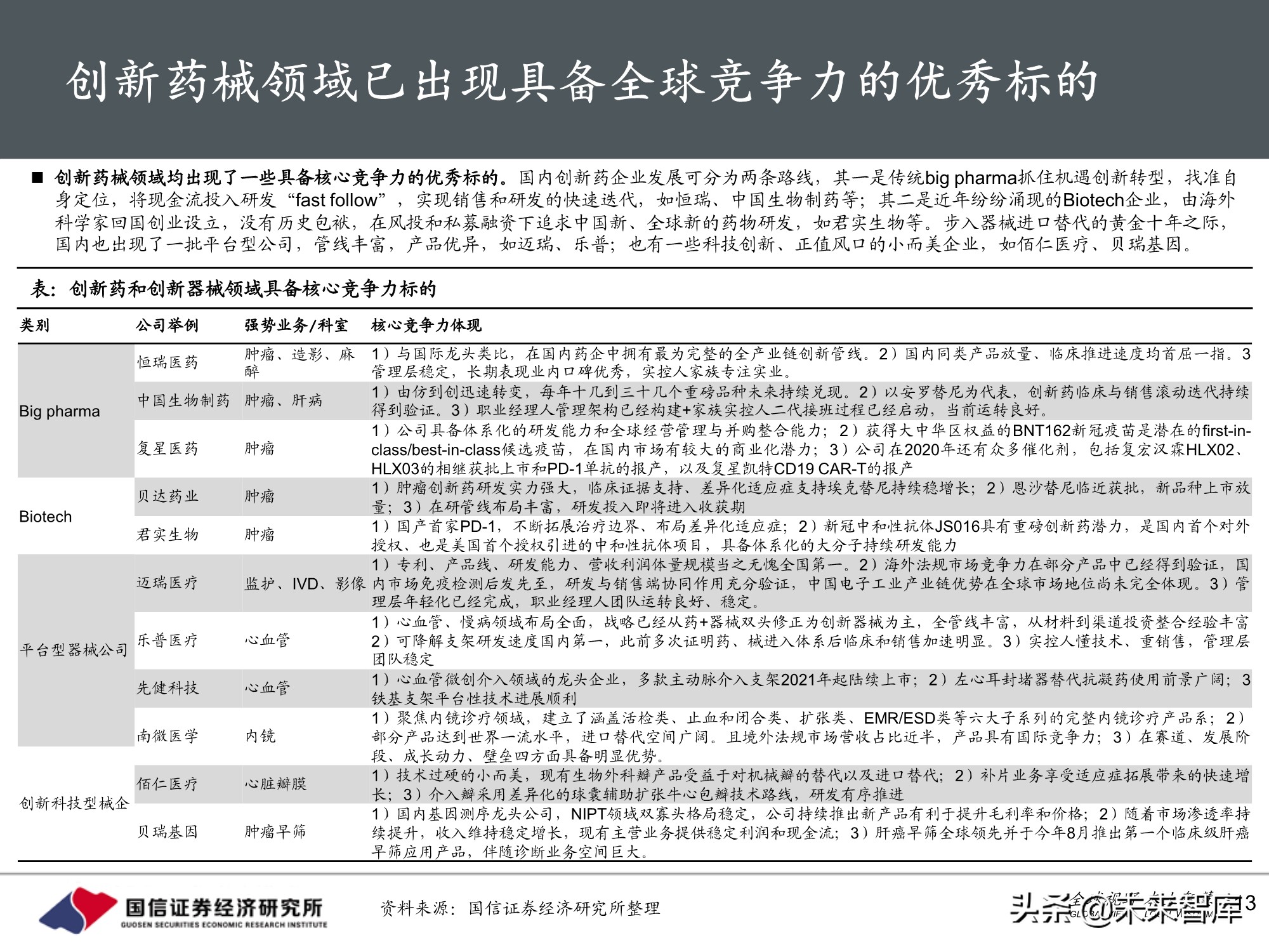
从“me-too”和“me-better”到“fast-follow”到“first-in-class”和“best-in-class”。长久以来在药物和器械领域 国内以进口产品为标杆,国产是“廉价低质”的代名词。但随着医药创新转型不断深化,目前在多个领域国内厂商正在追 赶并有所突破,如饱和式研发的PD-1领域,风生水起的生物类似物,百花齐放的冠脉支架和心脏瓣膜,以及国产厂家在基 因测序、化学发光等领域打破垄断,实现进口替代。尽管仍有差距,但国内厂商的崛起使得在部分医药领域可以实现药物 经济学和社会福利的平衡,惠及更多国人的同时做大市场,凸显赛道价值,乃至出海打开国际市场的天花板。
创新药械领域均出现了一些具备核心竞争力的优秀标的。国内创新药企业发展可分为两条路线,其一是传统big pharma抓住机遇创新转型,找准自 身定位,将现金流投入研发“fast follow”,实现销售和研发的快速迭代,如恒瑞、中国生物制药等;其二是近年纷纷涌现的Biotech企业,由海外科学家回国创业设立,没有历史包袱,在风投和私募融资下追求中国新、全球新的药物研发,如君实生物等。步入器械进口替代的黄金十年之际, 国内也出现了一批平台型公司,管线丰富,产品优异,如迈瑞、乐普;也有一些科技创新、正值风口的小而美企业,如佰仁医疗、贝瑞基因。
国内外多家企业研发了多种类型的新冠疫苗,主要技术路线包括RNA、腺病毒载体、全病毒灭活、重组蛋白等,每一类都有多个候选疫苗平行进行饱和式研发。不仅有国家队参与,还有民营疫苗公司如沃森、复星等加入。我们认真分析了目前已公开发表的临床前和临床早期研究论 文,初步总结:RNA疫苗大多能提供较高的体液免疫和较好的细胞免疫,腺病毒载体疫苗能提供细胞免疫、两针法能加强体液免疫,全病毒灭 活疫苗较为安全、体液免疫较好但缺乏细胞免疫,含佐剂蛋白疫苗可同时提供体液免疫和细胞免疫。此外有多个候选疫苗在动物模型中激发了T 细胞免疫记忆,这为新冠疫苗具有长期保护力的判断提供了初步证据。
国内疫苗行业正处于转变期,重磅品种不断获批上市且快速放量,部分品种开始“走出去”。万泰生物授权赛诺菲进行新型轮状病毒疫苗(主要 用于预防A型轮状病毒引起的儿童腹泻)开发、生产及商业化。预付款及里程碑款总金额6800万美金,其中包括1000万美金预付款及5800万美元 里程碑付款;商业化后视销售产品品种给予净销售额1%或2%的许可费。万泰生物的9价HPV疫苗也已经开展III期临床,预计2025年上市。此外 还有13价肺炎结合苗(沃森生物、智飞生物),多联苗(康泰生物-百白破-IPV-Hib五联苗、麻腮风-水痘四联苗)等重磅品种值得期待。
3、主线二:“DRGs相关”受益板块和个股
DRG付费试点启动,2021年启动实际付费。早在2015年的《国务院办公厅关于全面实施城乡居民大病保险的意见》就已经明确提出推进按病种付费等 支付方式改革。2017年6月,国务院办公厅发布《关于进一步完善基本医疗保险付费方式改革的指导意见》,明确提出要实现以病种付费为主的复合式付费方式,到2020年按项目付费明显减少,同时在深圳和新疆的克拉玛依、福建的三明尝试DRG收付费改革。2018年12月,国家医保局发布《关于申 报按疾病诊断相关分组付费国家试点的通知》,筛选确定试点城市。2019年6月,国家医保局、财政部、国家卫生健康委、国家中医药局发布发布通 知,确定北京、天津、上海等30个城市作为DRG付费国家试点城市。目前各试点城市正模拟运行,2021年将启动实际付费。
合理分组是DRG运行的关键,非特殊病例将被分入内科、外科手术操作和外科非手术操作三类。DRG是一种按病组打包的定额付费支付方式,病人治 疗费用“一口价”打包收费后,大处方、大检查、滥用耗材等行为,都会增加医院的成本,而不是提高利润,因此DRG付费会使医院在保证医疗质量 的前提下,尽量减少支出、降低成本,提高效率。中国版DRGs(CHS-DRG)将所有住院病例划分为376个核心疾病诊断相关组(ADRG),包括167 个外科手术操作组、22个非手术室操作组及187个内科诊断组。当一个患者的结算清单或病案进入分组流程中,首先判断其是否是特殊分组,然后参照 各MDC的主诊表将非特殊分组病例按其主要诊断归入各主要诊断大类;再依据病例的手术操作和主要诊断,按照外科手术操作、非手术操作和内科诊 断ADRG顺序,将病例分入各ADRG;最后将病例的全部其他诊断与MCC、CC表比对,比对成功的其他诊断,查找其对应的MCC/CC排除表。
终末期用药、急症抢救、门诊用药不受DRGs影响。大多数疾病的终末期如癌症会出现多个并发症,无法使用DRG分组;急症抢救、门诊用药在现行的 治疗路径中也都是按用药需求或人头付费,均不受DRGs推行的影响。
消费类品种在医保体系外,不受DRGs影响。生长激素对儿童身高增长有效,能促进骨骼、内脏和全身生长,促进蛋白质合成,影响脂肪和矿物质代 谢,在人体生长发育中起着关键性作用,不可替代且具有时间窗口。目前有粉针、水针和长效三种剂型,根据其他基因工程药物经验,长效产品由于 依从性优势往往能够达到3-4倍短效产品销量(估计为30亿左右空间),生长激素作为一种儿科用药,给药时间长达半年以上,依从性优势更加凸显。 除生长激素外,辅助生殖用药也是消费属性强的品类,促卵泡生成素(FSH) )又称卵泡刺激素,是一种糖蛋白,由脑垂体合成并分泌的激素。在女 性,FSH的功能是促进卵泡发育和成熟,及协同促黄体生成素(LH)促使发育成熟的卵泡分泌雌激素和排卵,参与正常月经的形成,随着不孕不育人 数的增加,刺激对辅助生殖的需求。
自费接种的二类苗市场重磅品种相继上市。2016年前,国内二类苗市场主要由一些同质性高、竞争格局差、价格低的品种组成,疫苗市场增长停滞。 2017年后重磅品种相继上市,包括进口的2价、4价、9价HPV疫苗,13价肺炎结合苗,五价轮状病毒疫苗和国产的四价流感疫苗这些独家大品种上市 后迅速放量,价格也较高。行业未来的两大推动力在于产品升级和产品渗透率的提升。产品升级包括从单苗到多联苗的升级(百白破-Hib四联苗), 从单价苗到多价苗的升级(五价轮状病毒疫苗)以及从多糖苗到结合苗的升级(肺炎球菌结合苗)。产品渗透率的提升来源于市场教育以及个人收入 提升带来的个人支付意愿的提升,以及政策的支持(包括财政补助、个人医保账户支付、二类苗转一类苗等)。
海外DRGs推行下ICL快速崛起。第三方独立医学实验室具有检测质量高、项目齐全、成本低的优势,海外渗透率远高于中国, 海外尤其是在医保控费DRGs 推行后, 第三方检测迅速发展,美国两大行业巨头 LabCorp 和 Quest 通过连锁和收购布局全国并逐渐向海外扩张、 不断推动研发深度推出特检 新项目, 并和 CRO 合作拓展业务新领域, 二者业务体量及增速都相对稳定, 目前营收规模在百亿美元。 中国市场上金域医学和迪安诊断形成寡头格 局,国内第三方检验医学中心的渗透率仍低,随着医保控费压力, 按病种付费逐步推行,检验科将成为医院的成本端而非利润端,医院有动力将检验业 务外包给第三方,将极大地推动第三方独立医学实验室的发展。中国检验科流通和服务领域已到政策推动集中度提升的关键时点,龙头企业必将受益。
IVD将成为医院诊疗服务的成本端,存在一定降价压力,同时也会成为国产厂商进口替代的机遇。2019年《中国体外诊断行业年度报告》中指出国内 IVD市场规模在900亿元以上,增长率在15%,其中进口占比55%。全国很多公立医院检验科对试剂耗材的遴选采用打包配送模式,在DRG模式下,病 人所做的化验和检查将会成为诊疗服务的成本而非收益,从而倒逼医院降低成本,控制耗材成本。且目前国内体外诊断检查采取按方法学付费,在方法 学确定(如免疫组化、酶免、化学发光等)后,不同的试剂盒所收取的检查费相同。我们通过比较国内不同省份和日本、美国的生化、发光和分子代表 性检测项目进行对比。国内医疗服务价格由各地物价部分制定,各省甚至各地市的价格水平都有所差异,普遍来说国内IVD价格为日本和美国的70%和 40%水平。考虑到不同国家的相对收入水平,中国的检验服务价格水平存在下降空间,DRGs可能成为IVD领域加速进口替代的一大机遇。
技术脱钩风险下,稀缺上游国产技术将成为构建经济“内循环”的“大国重器”。2019年5月15日美国商务部以国家安全为由,将华为公司及其70家附 属公司列入出口管制“实体名单”。美国在半导体芯片领域所掀起的技术封锁和出口管制让国内认识到产业链各环节国产化的重要性,经济全球化背 景下所依赖的海外设备、专利技术、软件系统都面临脱钩的风险,因此稀缺的国产技术将成为“大国重器”。华大智造:国产基因测序仪的先行者。 在基因检测的上游设备、试剂、耗材等供应环节,已经呈现典型的寡头垄断竞争格局。2017年之后,借助于HiSeq系列测序仪升级和推广,Illumina不 断蚕食其他厂商的份额,形成一家独大的局面。2018年Illumina全球份额已增长至84%,稳居第一;LifeTech和罗氏的市场份额也在5%以上,中国约有 十数家家企业参与测序设备制造,其中竞争力较强的企业华大智造(华大基因)已经拥有了数个系列的测序仪和NGS工作站。
海外疫情扩散下原料药生产停摆,产能加速向国内转移。专利药原料药是指用于制造原研药(专利药)的医药活性成分,主要是满足原创跨国制药公 司及新兴生物制药公司的创新药在药品临床研究、注册审批及商业化销售各阶段所需,其中也包含用于生产该原料药但需要在法规当局监管下的高级 中间体。随着全球产业分工及跨国制药公司的业务模式转变,专利药原料药的外购市场将进一步扩大,通过提供定制研发和定制生产,在一段时间内 与药企有较好的捆绑性,可以实现不错的利润。由于疫情扩散影响,海外很多竞争厂商停摆,以专利药原料药为首的一条龙CMO服务开始加速向中国 转移。并以专利药原料药为中心,开始向上游CRO和CDMO延伸,同时下游向成药环节靠拢,促成全球产业链的资源整合。
4、主线三:公立医院薪酬、绩效改革下医疗服务的机遇
公立医院员工薪酬主要包括岗位工资、薪级工资、绩效工资和津贴补贴。“基本工资”占总收入不到20%,是事业单位编制身份的象征,与级别挂钩,在医生退休后在工资单上的比例会升高到 90%以上。“绩效工资” 每个医院按照自己的绩效分配原则自 主制定,根据每个科室业务特色的不同,会有明显的区别。大多 数公立医院有绩效分配委员会,将每个科室的绩效费用分配到不 同的科室;每个科室都有相关人员,根据每个医生级别和职务的 不同,乘以不同的系数,将奖金分配到各人。
“以药养医”模式下存在灰色收入。工资单外的收入,原先主要 为以药品回扣、红包为主的灰色收入,在安全无效的“神药”盛 行的年代会占到医生收入的很大一部分,通过当时数十万的医药 代表流向医生,尽管不合规合法,但也是对医生收入过低的纠偏 。目前工资外收入逐渐多元化,如多点执业、飞刀出诊等所收取 的费用。
薪酬绩效改革试点已在全国近3000家医院开展。全国已有2800 多家公立医院开展薪酬制度改革试点,上海、福建、安徽、江苏 、浙江、青海6省(市)已全面推开薪酬制度改革。目前,除福 建三明公立医院实行全员目标年薪制外,其他地区仍 以岗位绩 效工资制为主体:薪酬分为基本工资( 岗位工资、薪级工资) 、绩效工资及国家规定的津贴补贴三部分构成; 其中,绩效工 资由各医院按照绩效考核办法分配执行,各试点公立医院可根据 实际可调整绩效工资内部结构。
报告节选:
(报告观点属于原作者,仅供参考。作者:国信证券,谢长雁、陈益凌、朱寒青)
如需完整报告请登录【未来智库】。
(本文仅供参考,不代表我们的任何投资建议。如需使用相关信息,请参阅报告原文。)
- 医药生物·生物制品行业创新药盘点系列报告(25):IgA肾病药物已进入商业化兑现期.pdf
- 医药生物行业:IBD行业报告(三)——研发路径愈发清晰,中国创新药公司有望深度参与.pdf
- 医药生物行业新兴生物技术专题报告:小核酸药物方兴未艾,海外创新与国内崛起共振.pdf
- 医药生物行业深度报告:融资与出海双轮驱动,CXO迎来景气度修复与全球化新周期.pdf
- 医药生物行业跟踪周报:两会将创新药列为新兴支柱产业,26年BD出海再提速.pdf
- 中国医药行业:全球减重药物市场,千亿蓝海与创新迭代.pdf
- 产业深度:2026年医药产业政策展望,“两会”绘蓝图,“十五五”新征途.pdf
- 医药行业省级统筹制度推进,支付能力“升格”:医保省级统筹提速,医药中长期投资新起点.pdf
- 医药行业2025年业绩预告快报总结暨投资策略展望:创新产业链处于较高景气度,医药先进制造实现海外突破.pdf
- 医药行业靶蛋白降解:下一代颠覆性治疗范式迎来商业化元年.pdf
- 国新健康(000503)研究报告:数字医保领航者,DRGDIP业务空间广阔.pdf
- 医保支付专题报告:DRG,革故鼎新,改革驶入快车道.pdf
- 医药生物行业10月投资策略:三条主线,创新、DRGs和服务.pdf
- 医疗信息化行业深度报告:DRGs+PBM,医疗信息化新机遇.pdf
- 相关文档
- 相关文章
- 全部热门
- 本年热门
- 本季热门
- 1 2019年度中国医药市场发展蓝皮书.pdf
- 2 2020年医药行业投资策略:好赛道,好公司(75页PPT).pdf
- 3 医药行业最新研究报告:市场与政策、创新药、医疗器械(77页).pdf
- 4 医药行业深度报告及政策新形势下的医药投资策略2020(168页).pdf
- 5 国内创新药行业发展回顾与2020年展望(294页).pdf
- 6 医药行业189页深度解析2021年投资策略.pdf
- 7 中国医疗改革的历史、现状、未来和产业链影响(100页PPT).pptx
- 8 2020医药行业洞察与竞争指引(117页PPT).pptx
- 9 2019年医药医疗政策大盘点:医保局、药监局、卫建委.pdf
- 10 2020年医药生物行业深度研究报告(95页).pdf
- 1 医药生物行业专题:新靶点有望开启精准降脂治疗新篇章-联用治疗成为降脂趋势,新型药物崛起.pdf
- 2 医药生物行业:2025 ASCO年会摘要总结——关注国产双抗、ADC等创新分子.pdf
- 3 医药生物行业专题报告:CD38单抗,MM放异彩,开辟自免新蓝海.pdf
- 4 医药生物行业小核酸深度报告:靶向递送技术不断涌现,心血管和代谢等慢病领域小核酸有望展现巨大潜力.pdf
- 5 医药生物行业生命科学服务专题:海外公司Danaher&Merck.pdf
- 6 医药生物行业深度报告:“十五五”谋篇新蓝图,脑机接口进入产业化快车道.pdf
- 7 医药生物行业深度报告:引领医疗革命,CGT成长空间广阔.pdf
- 8 医药生物行业疾病专题报告:双抗在自免领域潜力大,重点关注靶点选择及临床前优化.pdf
- 9 医药生物之干细胞疗法行业分析:政策扶持,研发提速,产业迎来发展机遇.pdf
- 10 医药生物行业深度报告:创新药投资手册,从盈利到BD爆发,创新药如何投资?.pdf
- 1 医药生物行业小核酸深度报告:靶向递送技术不断涌现,心血管和代谢等慢病领域小核酸有望展现巨大潜力.pdf
- 2 医药生物行业深度报告:“十五五”谋篇新蓝图,脑机接口进入产业化快车道.pdf
- 3 医药生物行业脑机接口专题报告——技术突破与商业化共振,关注脑机接口未来产业.pdf
- 4 医药生物行业医疗器械2026年度策略:把握出海陡峭曲线,卡位AI医疗商业化落地.pdf
- 5 医药生物行业跟踪周报:“十五五”聚焦脑机接口,抢占全球科技高地,建议关注,微创脑科学、翔宇医疗、美好医疗等.pdf
- 6 医药生物行业:“政策引导&技术支持”助力AI医疗崛起,蚂蚁阿福或成C端应用范例.pdf
- 7 医药生物行业2026年1月投资策略:继续推荐创新药及产业链.pdf
- 8 医药生物行业双周报2026年第1期总第150期:脑机接口推荐性标准立项促进行业规范化《第四批鼓励仿制药品目录》发布.pdf
- 9 医药生物行业专题:小核酸突围,大服务赋能——CXO行业系列专题报告(3).pdf
- 10 医药生物行业深度报告:实体瘤TCE疗法报告二,SCLC、mCRPC治疗中大放异彩,有望突破多靶点、泛癌肿的临床应用.pdf
- 全部热门
- 本年热门
- 本季热门
- 1 2026年医药生物·生物制品行业创新药盘点系列报告(25):IgA肾病药物已进入商业化兑现期
- 2 2026年医药生物行业:IBD行业报告(三)——研发路径愈发清晰,中国创新药公司有望深度参与
- 3 2026年医药生物行业新兴生物技术专题报告:小核酸药物方兴未艾,海外创新与国内崛起共振
- 4 2026年医药生物行业深度报告:融资与出海双轮驱动,CXO迎来景气度修复与全球化新周
- 5 2026年第10周医药生物行业跟踪周报:两会将创新药列为新兴支柱产业,26年BD出海再提速
- 6 2026年医药生物行业:IBD行业报告(二)——市场空间有望提升,多通路联合抑制有望大幅提升疗效
- 7 2026年医药生物行业3月月报:重点关注Q1业绩预期、积极把握主题机会;手术机器人专题,政策打通商业化瓶颈、千亿市场驶向发展快车道
- 8 2026年第9周医药生物行业跟踪周报:2026版基药目录调整在即,利好拟纳入目录的中药标的
- 9 2026年医药生物行业专题:海外制药企业2025Q4&全年业绩回顾——2026会是下一个BD大年吗?
- 10 2026年第7周医药生物行业跟踪周报:FDA创新药审评政策再松绑,利好创新药板块
- 1 2026年医药生物·生物制品行业创新药盘点系列报告(25):IgA肾病药物已进入商业化兑现期
- 2 2026年医药生物行业:IBD行业报告(三)——研发路径愈发清晰,中国创新药公司有望深度参与
- 3 2026年医药生物行业新兴生物技术专题报告:小核酸药物方兴未艾,海外创新与国内崛起共振
- 4 2026年医药生物行业深度报告:融资与出海双轮驱动,CXO迎来景气度修复与全球化新周
- 5 2026年第10周医药生物行业跟踪周报:两会将创新药列为新兴支柱产业,26年BD出海再提速
- 6 2026年医药生物行业:IBD行业报告(二)——市场空间有望提升,多通路联合抑制有望大幅提升疗效
- 7 2026年医药生物行业3月月报:重点关注Q1业绩预期、积极把握主题机会;手术机器人专题,政策打通商业化瓶颈、千亿市场驶向发展快车道
- 8 2026年第9周医药生物行业跟踪周报:2026版基药目录调整在即,利好拟纳入目录的中药标的
- 9 2026年医药生物行业专题:海外制药企业2025Q4&全年业绩回顾——2026会是下一个BD大年吗?
- 10 2026年第7周医药生物行业跟踪周报:FDA创新药审评政策再松绑,利好创新药板块
- 1 2026年医药生物·生物制品行业创新药盘点系列报告(25):IgA肾病药物已进入商业化兑现期
- 2 2026年医药生物行业:IBD行业报告(三)——研发路径愈发清晰,中国创新药公司有望深度参与
- 3 2026年医药生物行业新兴生物技术专题报告:小核酸药物方兴未艾,海外创新与国内崛起共振
- 4 2026年医药生物行业深度报告:融资与出海双轮驱动,CXO迎来景气度修复与全球化新周
- 5 2026年第10周医药生物行业跟踪周报:两会将创新药列为新兴支柱产业,26年BD出海再提速
- 6 2026年医药生物行业:IBD行业报告(二)——市场空间有望提升,多通路联合抑制有望大幅提升疗效
- 7 2026年医药生物行业3月月报:重点关注Q1业绩预期、积极把握主题机会;手术机器人专题,政策打通商业化瓶颈、千亿市场驶向发展快车道
- 8 2026年第9周医药生物行业跟踪周报:2026版基药目录调整在即,利好拟纳入目录的中药标的
- 9 2026年医药生物行业专题:海外制药企业2025Q4&全年业绩回顾——2026会是下一个BD大年吗?
- 10 2026年第7周医药生物行业跟踪周报:FDA创新药审评政策再松绑,利好创新药板块
- 最新文档
- 最新精读
- 1 2026年中国医药行业:全球减重药物市场,千亿蓝海与创新迭代
- 2 2026年银行自营投资手册(三):流动性监管指标对银行投资行为的影响(上)
- 3 2026年香港房地产行业跟踪报告:如何看待本轮香港楼市复苏的本质?
- 4 2026年投资银行业与经纪业行业:复盘投融资平衡周期,如何看待本轮“慢牛”的持续性?
- 5 2026年电子设备、仪器和元件行业“智存新纪元”系列之一:CXL,互联筑池化,破局内存墙
- 6 2026年银行业上市银行Q1及全年业绩展望:业绩弹性释放,关注负债成本优化和中收潜力
- 7 2026年区域经济系列专题研究报告:“都”与“城”相融、疏解与协同并举——现代化首都都市圈空间协同规划详解
- 8 2026年历史6轮油价上行周期对当下交易的启示
- 9 2026年国防军工行业:商业航天革命先驱Starlink深度解析
- 10 2026年创新引领,AI赋能:把握科技产业升级下的投资机会
