私人银行业专题报告:私行业务百舸争流,谁主沉浮
- 来源:未来智库
- 发布时间:2020/10/27
- 浏览次数:3259
- 举报
1. 国内私人银行业务潜力较大
1.1. 国内私行业务起步较晚
私人银行(Private banking)指以高净值客户为对象(资产百万美元以上),向其提供集 传统商业银行、资产管理、投资银行等为一体的综合银行服务。按照银监会 2011 年 9 月 30 日颁布的《商业银行理财产品销售管理办法》,私人银行客户是指个人在银行的金融 资产达到 600 万元人民币及以上的商业银行客户。一般而言,商业银行根据客户金融资产 规模,将私人银行客户分为高净值客户、超高净值客户、极高净值客户,其资产等次分别 为 600 万~2000 万、2000 万~1 亿、1 亿以上。
通常认为私行起源于瑞士。在 16 世纪的欧洲,大量法国经商贵族由于教派纷争被驱逐出 境,前往奉行和平中立治理政策的瑞士日内瓦。当时的日内瓦已经建立了相对完备的法律 制度和社会信用体系,许多有钱人在这里经商,随着越来越多的财富保护需求,瑞士当地 银行开展了私人银行业务,为欧洲的皇室成员、贵族提供家族式的管家服务,由此在瑞士 产生了真正意义上的私人银行。18 世纪私人银行传入美国,二十世纪美国经济的崛起创 造了大量的富裕人群,以 JP 摩根和花旗银行为代表的美国银行为富裕的人群管理其巨额财 富,私人银行业务在美国得以兴盛。20 世纪中期亚洲地区经济腾飞,私人银行开始被引入, 新加坡凭借政府的强力支持、完善的城市建设、配套完善的法律法规政策、严格的保密制 度、优惠的低税率政策及人才建设和培养,形成独特的新加坡私行模式。
中国私行业务起步较晚。2005 年 9 月,瑞士友邦银行在上海开展私人银行业务员,正式拉 开了国际银行进驻中国市场的序幕。随后,花旗银行、法国巴黎银行、德意志银行等外资 银行相继跟进,开设私人银行业务。国内银行私人银行在 2007 年正式起步。2007 年 3 月,中国银行与其战略投资者苏格兰皇家银行合作在北京、上海两地设立私人银行部。2008 年 3 月,中国工商银行获得银监会首张私人银行业务专营牌照。2009 年 7 月,银监会发布 《关于进一步规范商业银行个人理财业务投资管理有关问题的通知》,在全国的范围内开 放私人银行牌照的申请,允许建立私人银行专营机构,大行、股份行纷纷开展了私人银行 业务。
私行业务监管逐步完善。私人银行监管主要包括市场准入、合规性、风险管理、金融消费 者保护和破产保护 5 个方面,监管部门围绕这 5 个方面制定了一系列监管政策。
1.2. 国内高净值人群规模扩张,财富传承需求增加
全球高净值人群规模攀升,中国居全球第二。高净值人群是私人银行业务的目标客群,根 据 Wealth-X 发布的全球数据看,可投资资产规模在 500-3000 万美元之间的高净值人群主 要集中在美国,2019 年美国符合条件高净值人数达 96.91 万,YoY+15.9%;中国居美国之 后,高净值人数达 25.98 万,YoY+11.8%。可投资产规模从地区看主要分布在北美、欧洲 和亚洲地区,三个地区高净值人群可投资规模总和占世界比重超过 90%。
中国高净值人数和资产规模保持较快增长。根据《2019 年中国私人财富》调查数据,截止 2018 年中国高净值(此处数据为可投资资产规模 1000 万人民币以上)人数达 197 万,预 计 2019 年能突破 200 万,个人可投资资产超过 5000 万人数占比为 16.24%。可投资资产规 模与高净值人群增长趋势一致,18 年达 61 万亿。
国内高净值人群主要分布在沿海地区,地域分布逐渐均衡。2018 年山东省首次突破 10 万 人大关,与江苏、浙江、上海、广东、北京成为国内第一梯队区域。江、浙、沪、粤、京 五省高净值人群及其可投资产规模占全国比重下降:2018 年五省高净值人群占比为 43%, 较 16 年下降 4%;可投资产规模占比 59%,较 16 年下降 3%,区域差异进一步缩小。
高净值人群财富主要来源于自主创业,金融服务业人群较多。私人银行客户的财产来源以 是否家庭继承划分,数据显示全球高净值人群中仅有 4.7%是继承方式获得,84.8%人群是依 靠自己创业。从职业结构看,私行男性客户从事金融银行业的高净值人数较多(23.80%), 女性客户在非营利组织工作的比重最高(20.5%)。
中国创富一代企业家和企业管理层是目前中国主要高净值人群。我国私人银行客户主要财 富来源是创业、工资与投资,其中通过创办公司获得财富的占比达 39%;职业结构中,19 年企业高管层为主的高净值人群占比首次与创富一代企业家持平(36%),企业管理人员 占比逐渐扩大,意味着职业结构逐渐开始向多元的方向转变。
中国高净值人群投资理念日趋成熟,财富传承需求凸显。改革开放之后国内经济快速增长, 创富一代在此大背景下完成了个人财富积累,随着高净值人群主体创富一代的衰老(2018 年新财富 500 富人榜中超过四分之三的企业家年龄在 50 岁以上),财富管理的核心需求 由创造转向传承:2019 年有 21%私行高净值(资产超过 1000 万人民币)客户和 25%的超 高净值(资产超过 1 亿人民币)客户把财富传承作为财富管理目标,较 17 年上升 3%/4%。 财富传承观念向年轻化发展。根据《2019 中国私人财富报告》调查数据,超过 50%高净值 受访者已经开始准备财富传承的安排,在准备传承的超高净值人群中,33%是 40 岁以下, 传承观念年轻化趋势明显。
2. 国际私行业务模式成熟
2.1. 国际私行模式专业化程度更高
私人银行主要盈利模式:顾问咨询模式和经纪商模式。私人银行业务比普通的零售业务利 润率更高,一种盈利方式是每年按所管理客户资产市价收取一定比例的资产管理费,费率 依照管理资产的规模不同而不等,即顾问咨询模式,代表银行是瑞士宝盛;另一种盈利模 式是私行不对整体管理的资产收取费用,而是对客户每一笔购买或出售的交易中收取手续 费用,即经纪商模式,典型银行有摩根士丹利、摩根大通、高盛等。
欧洲传统私人银行多采用顾问咨询模式,是由文化背景、客群特征和产品类型决定的。从 文化背景和服务内容来看,西欧有浓厚的贵族宫廷文化,因此在欧洲的私人银行服务更加 体现高品质贵族生活模式,包括高雅艺术品,私人俱乐部等服务,这种服务方式的成本要 求私行无法采用仅仅收取手续费的方式,而是对资产进行综合收费。从客群来看,西欧许 多富裕人士的财产来源是家族继承,投资风格偏向保守,主要财富管理需求是保值,因此 采用统一收取资产管理费的模式能保证私行收益。
北美私行多采用经纪商模式。北美受到淘金文化、冒险文化的影响,整体财富管理环境比 较追求高收益高风险的投资机会,对私行产品非常强调创新,因此在有大量财富增值需求 的环境之下,私行更倾向于采用经纪商模式增加利润。北美的客群与西欧也不同,创业文 化的鼓励之下,高净值群体中创富一代占有很大的比重,因此在私行业务选择中更加青睐 财富的积累。我国目前也主要采用收取手续费的模式。
国际主流私人银行组织模式分为三大类:独立型私人银行(纯私人银行)、投行型私人银 行、全能型私人银行。私人银行的组织结构是由其管理模式和职能决定的,在主流的三种 模式下私人银行在银行体系中独立运作,经营自主性较强。其中,独立型私人银行发源于 欧洲,一般历史悠久较为传统,核心业务收入主要来自私人银行财富管理,这些机构主要 针对富裕人士,通过与客户建立信任关系为客户提供全方位服务。通常客户经理是客户的 唯一联系人,负责客户关系的各个方面。
独立型私行业务模式的特点是:1)以客户关系为核心,通过私人理财服务不断巩固客群; 2)具有税务法律筹划、财务咨询专业能力较强的咨询团队,人力投资占比高;3)私行体 系成熟,但成本管控能力弱于较其他两类私行。目前该模式下的银行主要集中在瑞士,包 括宝盛、百达等——我们以宝盛为例分析独立型私行的运营模式。
深耕咨询的纯私人银行,AUM 同类最高。瑞士宝盛于 1890 年成立,是专注于全球高端个 人客户、家族企业财富管理传承等私人银行业务的大型私人银行集团,配置有全球最优质 的咨询顾问团队,坚守“以客为尊”的服务理念。截止 2019 年末,宝盛管理客户资产总规模达 4261 亿法郎,较上年末同比增长 11.50%。SCORPIO PARTNERSHIP 排名数据显示, 宝盛管理资产总额(3883 亿法郎)在 2017 年位列全球第 11 位;根据《亚洲私人银行家》 最新报告,宝盛于 2019 年以 1302 亿美元的私人银行资产规模位列亚太区第五,在纯私人 银行机构中最高。
通过并购整合带来优质人力资本和业务发展新机遇。2005 年,宝盛像许多其他中型瑞士私 人银行一样,发现自己面临成本问题和管理资产规模增长瓶颈。在 2005 年 9 月,宝盛宣 布以 56 亿瑞士法郎从瑞银收购了全球最大的基金管理公司 GAM 和三家独立运营的瑞士私 人银行。在这次并购当中,宝盛获得以下优势:1)GAM 丰富的产品资源;2)更高的利 润率(被收购私行的利润大约是宝盛私人银行的三倍)3)大量新的高级管理人员和业务 专家从瑞银调任。通过此次收购,宝盛成为瑞士最大的纯私人银行。宝盛业务收入主要来 自咨询和财富管理费用。从宝盛收入结构来看,2019 年咨询管理收入总额 14.29 亿,较 18 年同比增长 0.6%,占总佣金手续费收入比重 66.8%。
投行式私人银行是将投资银行业务与私行业务相互合作协同,吸引并更好的服务高净值客 户。投资银行市场与私人银行业务之间的协同作用已显著增强,在投行型私行模式下,投 资银行借助其丰富的人才、市场资源以及产品研发经验从事私人银行业务,同时私行业务 也可以为投行招揽更多高净值客户。根据 BCG 公司调查,私人银行会在客户公司首次公开 募股之前向其所有者和高级管理人员进行营销:加入投行的会议组跟客户初步沟通,雇用 专业人员来筛选私行潜在客户,以将其招募到私行客户组中。因此,投行型私行模式下私人银行在搭建新客户关系方面具有优势。
投行型私行模式的特点是:1)私人银行热衷于利用投资银行的产品,将复杂的高利润产 品交叉销售到私人银行客户群中,提高私人银行的利润率,并为投资银行带来额外的收益; 2)在主要发行业务和二级市场中,投资银行热衷于利用私人银行的客户群,拓宽融资业 务通道;3)与没有私人银行业务的竞争对手相比,可以降低获客成本;4)大量稳定的私 人银行业务收入会提高投行交易操作中的风险承受能力。我们以摩根士丹利、高盛及摩根 大通这类美国投资银行为例,分析投行式私行运营模式。
摩根士丹利的投行和财富管理业务收入是营收中的两大支柱。从业务结构来看,摩根士丹 利投资银行类业务净收入占比达 48.67%,财富管理收入比重为 42.35%,两大业务类型营收 占比超过 90%,是其业务收入的主要支撑。在投行式私行模式下,通过产品交叉和客群分 享,实现双方互赢。
投行式私人银行市场集中度高,财富管理规模较大。投行型私人银行在市场中数量不多, 但是财富管理规模可观。根据 SCORPIO PARTNERSHIP 于 2017 年发布的排名数据,摩根 士丹利总资产管理规模为 2.22 万亿,位列全球第二;摩根大通和高盛分别位列全球 8/9, 资产规模达 0.526/0.458 万亿。从摩根大通管理资产流量情况来看,AUM+AUS 总额从 2009 年 1.7 万亿增至 2019 年 3.2 万亿,财富管理税前收入增长 1.7 倍至 19 亿。
全能式私人银行将各业务单元合作协同,成本收入比较低。全能式私人银行模式下,集团 同时经营如零售银行、投资银行等多种业务,私人银行作为其业务单元之一,能够充分利 用集团的品牌和规模优势,与其他业务单元相互合作以实现内部协同效应。此私行模式的 特点是:1)客群基数大,业务的整合与协同能在更广泛的客户群中摊销成本;3)产品种 类丰富,能为私行客户提供更完善的一站式服务;3)品牌优势突出,吸收资产规模大, AUM 更高——根据 SCORPIO PARTNERSHIP 资管规模排名数据,全能式私行在全球前 10 位私人银行中占据过半席位。全能型私行在全球市场份额较大,典型的有美国花旗、美洲 银行,瑞士瑞银集团和瑞士信贷,德国德意志银行等。我们以美国花旗银行为例分析全能 式私行运营模式。
花旗银行以综合性团队面向高净值客户。私人银行以团队为单位来服务私人客户,反映了 高净值客户经理角色的日益复杂性,也是为了满足客户对专业性的要求。某些程度上说, 私人银行家旨在模仿家族办公室理念,让超富裕人士拥有自己专门的顾问团队,获得全面 的财富管理解决方案。对于全能型私人银行而言,建立基于团队的高净值客户服务模式是 一种有效利用其母公司其他部门资源的方法,还有助于将客户关系“制度化”,从而减少 银行对单个客户经理的依赖。
剥离资产管理业务,专注私人客户业务,成本收入比较低。传统观点认为资产管理和分销 相结合会产生强大的协同作用。人们认为客户重视“一站式服务”,在 2005 年 6 月,花 旗集团宣布出售其大部分资产管理业务,以换取 Legg Mason 的经纪交易商私人客户业务。 花旗集团剥离资管业务规模为 4,370 亿美元,使 Legg Mason 以 8,300 亿美元的资产管理规 模成为当时全球第五大资产管理公司。作为交换,Legg Mason 为花旗集团提供约 1400 名 经纪人,壮大花旗的咨询顾问团队(交换后共 14000 名专家顾问,包括 500 名私人银行家), 为其私行业务发展提供坚实的基础。花旗银行作为全能式私行模式的典型集团,成本收入 比明显低于相似资产管理规模下的其他模式银行,19 年成本收入比仅为 56.5%,低于纯私 人银行模式下的宝盛 20.4 pct。
花旗财富管理业务涉猎广泛,家族理财服务体系化程度高。花旗作为全能型私行具有较强 的产品创新和研发能力,所提供服务分为投资管理、智富管理、财富管理和私享家四类, 涵盖了金融产品投资、理财咨询、财富规划和财富传承一系列全方位服务。此外,作为全 球性金融集团可以利用其环球优势为客户提供随时随地的便捷服务,这也是国外大型私行 的优势所在。花旗的私享家服务模块主要针对家族财产管理传承,从资产安全保障,到税 务法务的筹划,以及分配传承,满足家族财富管理的各种需求,整个服务已经比较成熟和 体系化。
花旗集团在联合投资领域特别活跃。联合投资是很大程度上只限于最富有的客户的领域, 在这里,私人银行将自己的资本与一个或多个客户的资本一起投资,可以在不信任的环境 中,为客户提供更多的安全感,并确保更紧密的客户关系。拥有 1 亿美元或以上资产的客 户可以使用花旗集团私人资本合伙人(Citigroup Private Capital Partners),包括私募股权 交易,对冲基金,公司投资和单一房地产交易等。
2.2. 国际私行服务和产品体系更全面
全球高净值客户主要资产配置方向是权益类和流动性资产。全球来看,持有资产数越多的客群越倾向于选择权益类投资,高净值人群(总资产 500-3000 万美元)权益比重为 28.4%, 超净值客群(总资产 3000 万美元以上)权益资产配置比重达 57.4%。我国高净值人群对单 一类型资产依赖度下降,配置逐渐多元化。国内来看,最大单一资产配置占比较 17 年下 降 2pct 至 24%,各类资产配置比重相对均衡,19 年权益类资产配置较 17 年回升至 19%, 银行理财产品受资管新规影响 19 年下滑 14pct 至 12%,多元化配置趋势明显。
全球高净值客户将服务质量和品牌作为选择财富管理机构的重要标准。根据全球范围统计 调查数据,高净值客户在选择财富机构时会优先考量其私行服务质量以及集团的声誉,对 全球覆盖度和产品广度重视程度较低。中国对团队专业程度的信赖首次超过品牌效应。我 国高净值人群逐渐意识到团队专业能力的重要性,开始降低对定制化服务和品牌的要求, 2018 年“团队专业”的提及率首次超过“品牌”成为客群选择财富机构的首要标准。
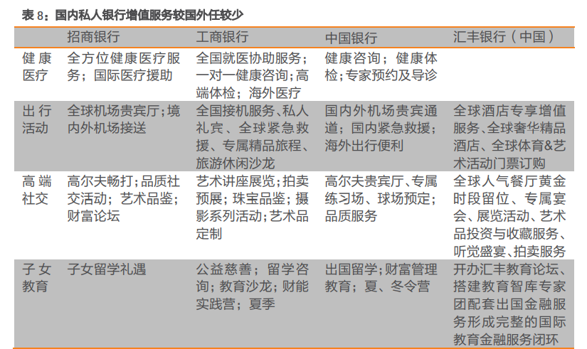
国外私行服务范围广泛,产品种类丰富。私人银行起源于 16 世纪欧洲,最传统的私行由 家族控制所有,在国外已经历经百年历史,服务范围和产品类型也日趋完善多元。私行主 要内容是财富的保值、增值与传承,在了解客户信息的基础上为客户提供财富咨询建议、 规划方案等服务。国外私行服务内容全面,尽可能满足客户的各类财富管理需求,包括资 产管理与金融产品投资;保险、税务、慈善事业规划;艺术品、古董名画、赛马投资;家 族生意、资产传承、财产继承等一系列家族理财服务。总体来说,国外私行服务具有服务 范围广,产品全种类,服务呈体系化的特点。
国内私行业务发展迅猛,服务体系逐渐完善。我国私人银行发展历史较短,随着国内经济 发展势头高涨,国内已经形成了相当规模的富人阶层,高净值人数迅速增加,为私行业务 国内发展打下基础。国内私行产品服务发展迅猛,目前主体服务范围已经与国际接近,在 资产安全、财富创造以及传承方面均有所囊括。以工行、建设银行为代表的大行服务内容 较全面。建设银行的服务内容基本涵盖了主要私行业务,主要分为资管与服务、特殊服务 与非金融服务。资产管理中包括常规投资咨询以及财富传承,国内财富传承服务咨询规划 为主,没有形成体系化的产品服务链条,随着国内传承需求的增加还在不断推进中。
服务内容主体相似,产品创新力能力有待提升。相比国外的私行业务,我国在近 10 年已 经建立起涵盖财富保值、增值与传承的主体框架,但尚有差异之处:1)服务内容总体偏 重投资产品的提供,理财服务集中于资产配置,风险管等方面,对私人税务筹划、家族信 托方面涉猎较少;2)境外资产配置较少,环球服务能力较弱;3)产品种类比较单一,债 券、保险、基金较多,信托、结构化产品较少,但发展速度快——2019 年亚洲-太平洋地 区高净值人群所持有金融资产中,另类投资品(包括结构化产品)比重已达 13.7%;4)产 品创新能力不足,同质化程度高,与国外结合个案差异提供不同产品的方式,还有差距。
3. 国内私行业务蓬勃发展
3.1. 上市银行私行业务增长平稳
国内私行客户数量增长受疫情影响不大。从公布私行数据的 15 家上市银行 20 年中报来看, 疫情对私行客户增长影响不大,1H20 国内上市银行私行客户数量超 82 万户,较 19 年末 增长 8.92%,具体来看,宁波银行、工行及平安银行客户数量增长较多,分别为 28.43%、 17.07%及 16.7%;招行私行门槛最高为 1000 万,客户数量超 9.1 万户。
招行私行资产管理规模及户均资产规模最高。截至 1H20,已公布数据的 16 家上市银行私 人银行 AUM 合计达 12.36 万亿元,较上年末增长 11.59%。其中,招行私行 AUM 最高为 2.49 万亿元,较年初增长 11.94%,仍是唯一私行 AUM 超 2 万亿元的银行;其次是工行, AUM 为 1.8 万亿,较年初增长 17.7%;上半年 AUM 增长较快的有宁波和平安银行,分别增 长了 28.36%及 25.8%。从户均资产管理规模来看,招行也明显领先于其他行,1H20 为 2743 万元,反映出其私行客户质量较好。
3.2. 国内私行以部门而非独立运行
私人银行是零售生态链的顶端。零售银行是我国商业银行面对利率市场化和金融脱媒化进 行改革的重要出路之一,而私人银行则被认为是必争“高地”。私人银行相比于其他零售 业务市场增长率更快、回报率更高,作为零售金融高端客户服务皇冠中的明珠和中资商业 银行的朝阳产业,私人银行业务在“大零售”战略模式中快速发展,打造私行品牌有力地 补充了传统零售业务在品牌塑造、服务升级和专业队伍等方面的不足。
私行运营模式主要以大零售模式为主。相对于零售银行面向大众客户销售标准化产品的运 营模式,私人银行更加重视以高净值客户为中心进行个性化定制的运营模式。国内银行私 人银行业务主要有两种运营架构模式:
(1) 事业部模式:私人银行独立设立为总行下的一个事业部,各地中心统一归属事业 部管辖,事业部能够独立的进行产品研发和对外提供服务。
(2) 大零售模式下的地域式管理模式:总行私人银行部归属于零售金融总部,同时各 分行的私人银行中心隶属各分行的零售银行部,私人银行中心进行当地的私行客 户拓展和运营,同时向各分行汇报。国内大部分银行私行采取此模式,如工行、 中行。
私行客户享受定制化金融产品服务。私人银行投资类产品主要围绕现金货币、固收类、股 票类、另类投资及海外投资针,对客户的投资品种更多,满足客户的各种投资需求,
私行在利差缩小的市场趋势下增加了资产管理类的创收源头。资管新规出台以前私人银行 主要以自营理财产品为主、代销产品为辅。据中国银行业协会和清华大学发布的《中国私 人银行行业发展报告(2018) ——暨中国家族财富管理与传承白皮书》,2018 年预期收益 型产品占据了各家私人银行总收入的 80%以上,净值型产品收入占比低于 20%。资管新规 出台后各家商业银行成立理财子公司,推动理财产品净值化转型,权益类理财产品规模扩 大,私行代销自家理财子公司净值型产品有望提升推动代销收入占比提升。
私行投入高、回报更高。除财富管理外私人银行业务更注重非金融服务,为客户提供全面 有效的解决方案,非金融服务主要覆盖品质生活、健康医疗、旅游商务、子女教育、社交 平台等各个方面。非金融增值服务投入高,但回报更高,一方面可以增加获客,另一方面 是增加客户粘性,利用相对较低的成本挖掘存量高端客户快速积累私人银行客户规模和资 产,据麦肯锡《中国私人银行的下一个十年》报告,全球领先私人银行的成本收入比往往 高达 70-80%,但其 ROE 可以达到 20% 以上。国内私行近些年也不断提升增值服务,但与 国际领先的标杆私行的增值服务差距仍较大未来仍有较大提升空间。
国内银行私行普遍采用“1+N”服务模式。传统私人银行对客户的服务大多采用一对一投 资顾问专属服务核心金融产品的专业性、差异性不显著综合服务能力亟待加强。目前国内 领先的私人银行普遍采用“1+N”服务模式依托私行专业团队为客户涵盖多元化资产配置、 跨境资产组合、财富传承、法律税务咨询的一揽子财富管理服务。
3.3. 招行大零售战略下私行发展迅猛
招商银行私行业务国内领先。招商银行私人银行部 2007 年 8 月 6 日在深圳开业,为在招 商银行金融资产达 1000 万元的高端财富人士提供专属服务,是国内第二家开展私人银行 业务的银行。2007 年 12 月私人银行北京中心开业,随后在上海、哈尔滨、深圳、天津等 73 个境内城市相继成立私人银行中心,2016 年 4 月,招行私人银行纽约中心成立,开始 私行的海外扩张,目前已在 6 个境外城市设立私人银行中心,国内外私人银行中心合计达 84 家。经过 10 多年发展,招行私人银行业务已然成为国内私行领域的龙头,1H20 私行资 产管理规模(24,974 亿元)和户均管理规模(2743 万元)均遥遥领先。截至 1H20,招行 私人银行客户门槛 1000 万元,为国内上市银行最高,其客户规模仍保持快速增长,1H20 达 91034 户。
招行采用大零售垂直模式的运营架构。招行是零售典范行,实行以大零售为主体的“一体 两翼”战略,总行私人银行部设立在零售金融总部下,各分行设立私人银行中心。招行私 行采用大零售垂直管理模式,在大零售模式下对客户进行垂直管理,利润中心在分行,但 客户管理权归属于私人银行部,私人银行中心不仅可以共享分行零售资源,还可以加强总 行私人银行部的支持,发挥自身和母行的各项资源优势,共同为客户服务。
零售战略下私行发展迅猛。招行私行资产管理规模在 11 年-14 年都与工行相差不大,15年快速提升,超越工行,此后几年拉开与工行、建行的差距。招行 15 年私行客户较年初 增长 49.12%,AUM 较年初增长 66.37%,这主要得益于招行的零售金融发力,不断深化客 户经营、强化自主获客,推进私人银行业务全面升级,打造综合金融服务平台。
构建开放式的产品平台,投资产品齐全。招行私行推出开放式产品平台,大部分平台产品 引入市场上该领域最专业的机构提供优质资产,构建现金管理类、固定收益类、权益类、 另类投资类和财富保障类 5 大类 30 个子类的产品体系,目前在架产品超 5000 只。除了投 资产品外,招行还为私行客户提供综合金融服务,为客户家庭提供家族信托、全权委托、 法律、税务咨询等各个方面。
首次推出全权委托服务模式。招行 2013 年在厦门签订国内首单真正意义上的私人银行家 族信托,2014 年推出全权委托业务是国内首家开展全权委托业务的私人银行。全权委托模 式主要针对更高资产人群,招行私行全权委托服务起点资金为 3000 万元,而家族信托业 务的起点资金更是高达 5000 万元。基于客户对私人银行的信任,客户与私人银行签订合 同,将固定的资产全权委托给私人银行打理。招行私行特有的大零售制+垂直管理,私人 银行中心从分支行的获客能力提升,同时对私行客户的服务质量有保障,私人银行部的战 略也得以执行和落实,构建了比较全面的产品平台和完善的增值服务体系,构成了其核心 竞争力。
3.4. 平安集团业务整合带来私行发展新机遇
平安借助集团综合金融优势发力私行业务。平安银行私人银行业务于 2013 年 11 月 8 日正式启动,通过综合金融、全球配置、家族传承三大客户价值主张,明确“多渠道、多产品” 的业务发展模式,搭建起为金融资产达 600 万元高净值客户服务的体系:发挥平安集团在 产品、渠道、平台等方面的综合金融优势,为客户提供一揽子金融解决方案;通过“全球 配置”融合跨平台全球化金融产品,协同专业合作伙伴,在全球金融投资、税务规划、移 居留学、不动产投资等方面提供专业投资解决方案;全面搭建以家族信托规划、保障传承 规划为主体的金融服务和咨询平台,帮助家族企业实现物质财富的顺利传承。
平安私行将细分事业部内嵌到大零售条线内。平安银行运营架构独具特色,不同于其他银 行在大零售制与事业部制之间的选择,平安设立细分事业部,选择零售银行条线作为切入 点,将私行、信用卡、零售业务等事业部内嵌到大零售条线内,向客户事业部制发展。在 这种管理模式下,私人银行独立进行产品研发客户开发和风险管理,职能更加健全;还可 以共享零售资源,解决了与零售行争夺客户资源的问题。
私行业务借力平安信托整合,反超交行。受益于集团的业务整合,2018 年平安集团将平安 信托财富管理业务无偿并入平安银行。在合并之前,平安银行的私行业务与平安信托的私 人财富管理业务存在部分重叠,合并后丰富了私行产品的同时也带来新客户资源,提升团 队综合实力。从年平安私行业务建立之初至今,已经取得了较为显著的增长,2019 年私行资产管理规模(7339.41 亿元)首次超过交通银行(6092 亿元),根据亚洲私人银行家的 排名,平安私行目前位居国内第六。截至 1H20,平安私人银行客户规模较年初增速为 16.7%, 达 5.11 万户。
将家族传承服务升级为家族办公室服务。平安银行充分利用 AI 科技和集团全牌照综合金融 优势推动投资顾问和家族办公室的 1+N 模式的团队建设:1 个 PB(Private Banker,私行 金融顾问),N 个不同金融领域的专家团队,结合开放式的产品平台进行线上线下服务, 实现私行服务半径与专业程度的最优化。家族办公室的服务范围更广,涵盖投资管理、资 产规划、财富传承、顶层法律架构设计、企业治理、继承人教育、慈善公益等全方位服务。 凭借 1+N 服务模式,综合金融及科技优势,平安银行私人银行首单亿元级家族办公室服务 在广州分行正式签约,并通过现金+金融产品模式,成功帮助客户落地规模超 1 亿元的家 族信托。
4. 投资建议:私行业务发展潜力大,推荐招行与平安
品牌效应是私人银行的核心经营壁垒,专业团队建设或将成为新的竞争优势。高净值群体 将品牌作为选择私人银行最重要的标准:私行品牌的建立可以通过历史的积累,逐渐深入 人心;AUM 也可以通过并购快速扩张,迅速占领市场树立品牌。根据亚洲私人银行发布的 中国 TOP10 私行排行名单,近三年入围银行没有发生变化,总 AUM 规模保持平稳增加— —可见不论哪种方试,品牌建立之后都能为私行业务提供稳定的支持,拓宽护城河。值得 注意的是,2019 年“专业程度”首次超过“品牌”成为选择私行的最关键标准,私人银行 对专业团队的建设与配置或将成为新的着力点。
私行业务规模效应与协同效应特征共同实现对银行的业绩贡献。私人银行业务在前期需要 在人力、技术、宣传等方面投入大量的成本,因此具有较高的进入门槛;在有一定的业务 基础之后,随着规模的扩大,品牌效应的显现,降低边际获客成本,能带来较高的边际收 益,提升银行业绩。此外,针对同一家公司,可以提供融资、公司理财、高管私人财富管 理等一系列全方位服务,巩固客户关系的同时为银行带来额外的收益。
招商银行私人银行规模位居中国银行业第一。截至 1H20,招商银行私人银行管理资产规 模 2.5 万亿元,在已公布数据中超过第二名工商银行将近 37%,领先优势尽显。资产管理、 私人银行、财富管理三者相辅相成,招商银行(在网点下沉不及 6 大行)在此方面取得 如此成绩,未来或成具备全球影响力银行。除招行外,平安银行借力集团业务整合,私行 业务发展迅猛(AUM 已反超交行)。
……
(报告观点属于原作者,仅供参考。作者:天风证券,廖志明、朱于畋)
如需完整报告请登录【未来智库】。
(本文仅供参考,不代表我们的任何投资建议。如需使用相关信息,请参阅报告原文。)
- 中介中断了吗?黑山银行业利差水平分析.pdf
- 银行自营投资手册(三):流动性监管指标对银行投资行为的影响(上).pdf
- 银行业上市银行2026Q1及全年业绩展望:业绩弹性释放,关注负债成本优化和中收潜力.pdf
- 中国银行业:在业绩期需要关注的5大主题.pdf
- 上海现代服务业联合会荣续智库:2025年银行绿色金融行业ESG白皮书.pdf
- 平安私人银行2024年第三季度投资策略报告.pdf
- 私人银行资产管理体系及产品介绍.pptx
- 平安私人银行2024年第一季度投资策略报告.pdf
- 中国私人银行发展报告(2023)暨私行服务高质量发展专题研究(精华版).pdf
- 我国私人银行业务发展的探讨.docx
- 相关标签
- 相关专题
- 相关文档
- 相关文章
- 全部热门
- 本年热门
- 本季热门
- 1 中国银行中国经济金融展望报告(2022年第3季度):“三重压力”倍增,政策全力稳定宏观经济大盘.pdf
- 2 麦肯锡银行业深度洞察:敏捷银行,打破边界,组织创新(204页).pdf
- 3 麦肯锡银行业深度报告:新常态和数字化时代的风险管理(186页).pdf
- 4 中国工商银行金融科技研究院:商业银行生物识别技术应用实践及趋势分析.pdf
- 5 2019开放银行与金融科技发展研究报告.pdf
- 6 招商银行-镍行业深度报告之产业链篇:乘风而起,资源为王.pdf
- 7 中国银行业理财市场年度报告(2024年).pdf
- 8 中国银行业理财市场年度报告(2023年).pdf
- 9 麦肯锡如何让风险管理成为银行的竞争力(180页).pdf
- 10 金融行业-毕马威银行理财子公司展望报告.pdf
- 1 德意志银行-亚洲宏观洞察:《静待转机》.pdf
- 2 非银行业深度报告:稳定币赛道研究.pdf
- 3 区域经济与银行股系列专题报告:山东省三项动能支撑,基建+产业升级+新兴,金融需求持续性强.pdf
- 4 2025商业银行数据经营管理实践报告.pdf
- 5 对等关税对我国银行业影响:息差额外压力,资产质量稳健,投资价值凸显.pdf
- 6 招商银行研究报告:深耕零售“因您而变”,价值再造与日俱新.pdf
- 7 商业银行数据要素:金融产品与业务探索研究报告.pdf
- 8 2025年客户体验管理:存量时代银行的核心竞争力白皮书.pdf
- 9 中国银行间市场交易商协会:2024年中国债券市场发展报告.pdf
- 10 杭州银行研究报告:创金融深化布局,资产质量长期优异.pdf
- 1 A股量化择时研究报告:金融工程,AI识图关注中药、银行和红利.pdf
- 2 招商银行研究院House View(2026年2月):国内经济圆满收官,黄金长牛逻辑未变.pdf
- 3 银行业2026年理财资产配置展望:2026钱往何处,理财真净值化时代的攻守之道.pdf
- 4 银行理财资产配置专题分析:固收+理财现状、竞争格局与配置策略.pdf
- 5 金融行业周报(20251214):公募销售新规落地,政银绑定深化下银行扩表动能有望复苏.pdf
- 6 宁波银行深度报告:迈向新台阶,2026年基本面与业绩双改善.pdf
- 7 非银行金融行业保险机构资产负债行为系列报告之一:从2025年以来上市险企资产端看权益投资新变化,二十问二十答.pdf
- 8 非银金融行业:非银行情也许迟到,不会缺席.pdf
- 9 银行业:毕马威金融服务2026年十大趋势.pdf
- 10 ETF周报:上周光伏、酒、银行ETF逆势上涨.pdf
- 全部热门
- 本年热门
- 本季热门
- 1 2026年银行自营投资手册(三):流动性监管指标对银行投资行为的影响(上)
- 2 2026年银行业上市银行Q1及全年业绩展望:业绩弹性释放,关注负债成本优化和中收潜力
- 3 2026年银行业投资思考:徽商银行进入港股通
- 4 2026年银行业资负观察:同业自律的影响推演
- 5 2026年银行业资负跟踪:淡化数量型目标,强调利率调控和结构性支持
- 6 2026年银行业投资观察:风偏逐渐企稳,输入型通胀对长期利率影响加大
- 7 2026年银行业跨境流动性跟踪:回报率驱动弱化,“安全差”支撑跨境回流持续
- 8 2026年非银行金融行业深度研究:资本市场范式转移,险资放量、券商扩表、公募重塑
- 9 2026年长沙银行公司研究报告:资产质量拐点,PB_ROE重估
- 10 2026年银行业经营展望:择股篇,政策底迈向业绩底,绩优股领衔价值重估
- 1 2026年银行自营投资手册(三):流动性监管指标对银行投资行为的影响(上)
- 2 2026年银行业上市银行Q1及全年业绩展望:业绩弹性释放,关注负债成本优化和中收潜力
- 3 2026年银行业投资思考:徽商银行进入港股通
- 4 2026年银行业资负观察:同业自律的影响推演
- 5 2026年银行业资负跟踪:淡化数量型目标,强调利率调控和结构性支持
- 6 2026年银行业投资观察:风偏逐渐企稳,输入型通胀对长期利率影响加大
- 7 2026年银行业跨境流动性跟踪:回报率驱动弱化,“安全差”支撑跨境回流持续
- 8 2026年非银行金融行业深度研究:资本市场范式转移,险资放量、券商扩表、公募重塑
- 9 2026年长沙银行公司研究报告:资产质量拐点,PB_ROE重估
- 10 2026年银行业经营展望:择股篇,政策底迈向业绩底,绩优股领衔价值重估
- 1 2026年银行自营投资手册(三):流动性监管指标对银行投资行为的影响(上)
- 2 2026年银行业上市银行Q1及全年业绩展望:业绩弹性释放,关注负债成本优化和中收潜力
- 3 2026年银行业投资思考:徽商银行进入港股通
- 4 2026年银行业资负观察:同业自律的影响推演
- 5 2026年银行业资负跟踪:淡化数量型目标,强调利率调控和结构性支持
- 6 2026年银行业投资观察:风偏逐渐企稳,输入型通胀对长期利率影响加大
- 7 2026年银行业跨境流动性跟踪:回报率驱动弱化,“安全差”支撑跨境回流持续
- 8 2026年非银行金融行业深度研究:资本市场范式转移,险资放量、券商扩表、公募重塑
- 9 2026年长沙银行公司研究报告:资产质量拐点,PB_ROE重估
- 10 2026年银行业经营展望:择股篇,政策底迈向业绩底,绩优股领衔价值重估
- 最新文档
- 最新精读
- 1 聚焦中国互联网行业:超大盘股四季度业绩展望;关注重点围绕AI智能体OpenClaw、云定价及资本支出(摘要).pdf
- 2 亚太能源行业:上调中国几大石油公司目标价;买入中海油(成本地位领先)、中石油(长期盈亏平衡点下降);调整覆盖范围(摘要).pdf
- 3 政策双周报:“十五五”开局之年,稳总量、优结构.pdf
- 4 中国乘用车行业月度图评:2026年2月_春节期间零售销量疲软符合预期,价格竞争企稳.pdf
- 5 纺织服装行业周报:推荐关注中游困境反转机会.pdf
- 6 易观GEO行业市场分析报告2026.pdf
- 7 源网荷储同类项目投资路径与风险解析.pdf
- 8 正泰安能:向设计要效益:AI自动化设计的实践与回报.pdf
- 9 中国汽车:海外新能源车机遇和可能带来的风险(摘要).pdf
- 10 中国温泉旅游:2025年中国温泉旅游行业发展报告.pdf
- 1 2026年中国医药行业:全球减重药物市场,千亿蓝海与创新迭代
- 2 2026年银行自营投资手册(三):流动性监管指标对银行投资行为的影响(上)
- 3 2026年香港房地产行业跟踪报告:如何看待本轮香港楼市复苏的本质?
- 4 2026年投资银行业与经纪业行业:复盘投融资平衡周期,如何看待本轮“慢牛”的持续性?
- 5 2026年电子设备、仪器和元件行业“智存新纪元”系列之一:CXL,互联筑池化,破局内存墙
- 6 2026年银行业上市银行Q1及全年业绩展望:业绩弹性释放,关注负债成本优化和中收潜力
- 7 2026年区域经济系列专题研究报告:“都”与“城”相融、疏解与协同并举——现代化首都都市圈空间协同规划详解
- 8 2026年历史6轮油价上行周期对当下交易的启示
- 9 2026年国防军工行业:商业航天革命先驱Starlink深度解析
- 10 2026年创新引领,AI赋能:把握科技产业升级下的投资机会
