如何管理企业数字用户资产:2021智能用户运营实战手册
- 来源:易观数科
- 发布时间:2021/05/25
- 浏览次数:890
- 举报
一、序言
欢迎进入数据智能时代 连接…… 开始同步……
人们忙着追捧最新款的折叠 5G 手机,一键下单购物 APP 上智能推荐的心仪商品, 不管是周末宅家刷新番,还是工作日打卡办公,物联网体系下的智能家居、办 公设备构筑起我们数字化、智能化的全新生活图景。
无论是来自互联网对各行业改造后个人享受的便捷,还是从交通、金融、教育 以及政府不断深入的数字化改造升级,智慧城市网络正在全面完善,曾经概念 中的“数字社会”成为我们可以眼见耳闻的事实。
我们生存的世界,通过文字、声音、图片、视频等记录存储,这还仅仅是处于 信息化的阶段,当今天的社会不断打破线上线下的边界,个人爱好、群体意识、 舆论走向、交通出行、产业动向,都通过数据形式在我们生存的现实和虚拟世 界中不断流动往复。
无论是企业还是个体,都成为社会大数据这张巨大密布网络下的一个个细胞。 可以形象化地将我们生存的世界比拟为一座规模不可及的数据富矿,作为数据 细胞的企业和个人,都是数据矿工,投身于源源不断的贡献数据和发掘数据价 值的过程中。不管是原生互联网企业,还是不断进化中的传统企业,今天的企 业正在逐步进化成数据企业,包括企业的运营管理数据和销售利润数据,以及 开始逐步重视起来的用户资产数据。
无论是产品或服务,更多的是面向消费个体。描绘消费者的用户画像和用户行 为偏好数据,也成为企业产品开发、用户运营和营销推广的决策依据。
从简单的流量分析管理,到今天形成以行为分析、运营触达、用户画像为主要 构成的精细化数字用户运营,可以说数字化企业已经进入了全新的阶段。基于 这几年的数字化行业服务经验,易观数科形成了包括易观方舟在内的一系列的 产品工具、服务和解决方案,同时易观数科还推出了“智能用户运营”方法论, 引导更多转型期的企业快速走上数据驱动的智能运营之路。
数字化、智能化的大门已经打开,你们准备好启程了吗?
二、流量时代:智能用户运营
1.从流量到留量的智能用户运营
数字用户资产是企业的核心资产。如何激活数字用户资产,实现数据驱动下的精益成长, 完成“从流量到留量”的转变,成为企业经营的重中之重。
“留量”概念的核心,是要以今天已经拥有的用户作为核心资产去经营。只有经营好现 存的用户,才有可能通过后续社会化营销和口碑营销进一步做裂变。所以新的留量概念, 跟传统的流量红利不一样的是:它不是以产品为中心,而是以用户为中心,所有一切都 是为了你的用户,把用户打上标签,定义用户价值,然后进行精细化运营。就好像我们 今天看一支股票,它其实代表了一种有价格的证券资产,会上升和下跌。每个上市公司 都需要经营好自己的证券,那对于每一家企业来讲,怎么经营好自己的用户资产也是个 核心命题。
1.1流量变成留量,把握变化中的稳定性
要理解重构,就需要先看懂环境,企业之所以能够获得用户的信赖,是因为他们之间存在着一个共性点,那就是对用户体验的重视。但是这样的用户体验是很难培养的,当前早已不是 卖方主导的市场,在当下这样一个注重用户、注重流量、注重日活等一系列运营指标的 环境下,用户的重要性已经不可同日而语。因此企业能做的,就是选择面向用户的持续不断地精细化运营,培养企业与用户之间的『亲密关系』。
新的留量核心概念是要以今天已经拥有的用户作为核心资产去经营。只有经营好现存的 用户,才有可能通过后续社会化和口碑的营销进一步做裂变。所以新的留量概念与传统 的流量红利的理念差别在于,它不是以产品为中心,而是以用户为中心,将用户打上标 签,定义用户价值,然后进行精细化运营。在这样的环境下,数字用户资产就是一家企 业最重要的核心资产。如何经营好这些数字用户资产,如何最大化每一份资产中的价值, 仍然是当下的核心命题。
1.2数字用户资产是企业核心资产
易观数科认为,在企业实现用户资产数字化的进程中,可以大致分为三个阶段:
业务数据化阶段。这是当前绝大多数企业所处的阶段,标准是能不能同用户建立全 面的数字触点,这些数字触点之上能否进一步承载业务的发展;
数据资产化阶段。基于属性、习惯、场景等因素对不同群体用户打上不同的标签, 根据第一阶段所产生的数据来进行用户的精细运营;
资产业务化阶段。将所有资产进行货币化,包括用户。上文所提到的拼多多就是非 常典型的将用户实现资产化的范例。基于易观对国内行业的观察,目前国内走到数据资 产化阶段的企业不超过 3%,走到资产业务化阶段的企业更是凤毛麟角。
1.3灵活运用公域和私域,让流量围着业务转
就需要企业加大对用户 的洞察力度,具备较深的流量池做后备军。因为只有当企业具备了在公域下的数字用户 洞察能力,才能更具针对性地将这部分公域用户转变为私域用户,并通过建立亲密关系 来维系粘性。
但建立亲密关系是需要过程的,需要对用户行为及日常轨迹进行记录,并分层打上标签。对企业而言,不可能所有用户都十分清楚自己需要什么不需要什 么。恰恰相反,有很多用户并没有发现自己的潜在需求。这就需要企业通过对用户的深 度洞察来激励其发现潜在需求,并通过后续运营手段将其转化为自身的用户。
2.企业数字用户资产管理三部曲
易观数科认为,数字用户资产是今天这个时代最重要的资产之一,而且正变得日益重要。 当我们在讲数字用户资产的时候,首先需要讲讲什么叫数字资产。
很多涉及企业管理的朋友,会从中看到一些很熟悉的功能及模块,其实所 有这些系统产生的数据都会变成数字资产。数据资产化是一个大势所趋,而在这里面跟 用户相关的数据,我们称之为“数字用户资产”。
数据资产在今天逐渐成为企业的第四张报表,对于从盘点到价值评估,再到对数据的优 化构成数字用户资产管理三部曲,企业应该具备一整套解决方案。
2.1盘点
在盘点过程中,要明确三方面:数据业务属性体系、标签分类体系、数据资产版图。数 据业务属性即是某类型的数据来自于某项业务流程,划分了数据的业务属性,就可以对 该类数据进行标签分类,从而形成资产版图。和常规的固定资产盘点一样,企业可以一 眼看清楚我们有什么类型的数据资源。
2.2 评估
接下来开始对数据资产进行评估。对于数字资产的评估,有以下几个指标:连接度、流 动度、贡献度。连接度用来衡量数据的连接使用情况以及实际使用频度;流动度是数据 从接入、清洗到存储、应用、更新的完整清晰闭环链路;数据的贡献度从数据对业务的 赋能成效、价值衡量来判断。
2.3治理
通过对数据资产的价值评估,我们找出了最富有价值的数据,此时数据成为了一笔待使 用的价值物料。然而数据的价值不具有永恒性,它应当是流动性的,在数据池循环的过 程中,对企业而言,这便是一个流动着的成本中心。因此,需要对数据的使用进行治理 和管控,达到高效低成本的效果。
3.用户成长路径规划及管理
围绕着服务对象的完整服务过程,在传统营销领域被称为“客户生命周期”,而相较于 运用数字用户的互联网领域企业来说,现在大家更倾向于命名为“用户生命周期”。简 单来说,就是用户从第一次使用 APP/网站/小程序等,到最后一次打开及流失的过程, 称为“用户生命周期”。
用户生命周期价值 LTV(Life Time Value)也许比生命周期显得更为重要。让用户能 在生命周期中产生商业价值,这才是我们围绕用户做运营的最终目的,也是商业价值的 显现。这里需要特别说明一点,商业价值不仅仅是指电商广告游戏等赚钱的模式,也体 现在信息和数据这些无形且很难量化的应用于商业的数字用户资产上。
3.1用户成长路径规划:不同生命周期运营重点
智能用户运营主张“在恰当的时刻,给恰当的人,推送恰当的消息”。第一步就是针对 恰当的人,那么我们该如何去识别不同阶段的用户?首先应该先定义用户的生命周期, 按照我们运营策略期望达到的目标,将用户划分为 5 个阶段:
激活:激活用户,让潜在的用户及流量实现从访客到用户的转变,通常指用户完成 下载注册,并真正使用过产品的核心功能;
转化:让用户完成转化动作,如首次购买、首次发布信息等;
留存:提高用户的留存率,让用户更喜欢使用产品,花更多时间用产品;
唤醒:对沉睡的活跃用户采用挽回措施,引导其回到产品中,重新活跃;
召回:让已经流失的用户重新回到网站或者 APP,推荐一些新功能或者产品亮点, 吸引用户重新喜欢产品。
3.2不同阶段的用户运营重点是什么?
3.2.1激活阶段,如何让更多人愿意激活产品,关键在于产品价值引导,如何让用户最短时间内发现产品 的 Aha moment,让用户感觉到价值。如何提升用户的激活率?提升用户激活率的核心方法就是扫除用户到达核心功能的障 碍,以及让用户更早的、更容易的到达核心功能点,有如下几个方法:减少干扰项;鼓励前进的方法;
3.2.2转化阶段,相对激活而言,促进转化是用户生命周期成熟度前进一步。如何促进用户产生更多 的转化动作?在激励用户向下一步行动的过程中,我们有很多种办法,比如:新手优惠券;优化转化流程;
3.3.3留存阶段,在所有让用户留下的原因里,核心一定是产品足够优秀。一款优秀的产品可以做到让用 户每天打开,甚至每天打开很多次,但是对于非现象级 的产品,我们如何提高用户的留存率?让用户更愿意进行打开 APP 或回到网站?
除了将产品做到极致,找到用户最爱使用的功能点也很重要,我们可以通过两种方式发 现用户喜爱的功能点:第一种是通过给关键功能埋点的方式,第二种是利用用户行为分 析工具的留存分析模型,进行不同功能之间的留存判断,根据这两种方式洞察到用户喜 欢的功能点。
3.3.4唤醒阶段
沉睡用户的唤醒是用户运营的重要环节。如何唤醒这些沉睡用户?整个唤醒流程可以划分为两部分:第一部分,识别用户。做沉睡唤醒运营需要优先对沉睡进行定义,这也就是用户识别的部分。可以 基于用户行为和用户属性,精准、快速地找到你要找的人,并对他们触发相应的内容。第二部分,唤醒内容。一次成功的运营活动,是将正确的内容发送给恰当的人,实现内 容打开率的最大化。
3.3.5召回阶段
不同的运营人员 对流失的判定标准不同,但是召回动作却有很多相似。针对已长期不活跃的用户,被判 定为产品流失,召回策略跟唤醒一致。
还是要分为触达和内容两部分,触达如用户已卸载了 APP,但还可以选择短信、公众号 等方式进行触达。此外,我们还可以选择重定向。易观方舟的智能用户运营可打通头条、 广点通等投放平台,基于重定向的方式唤起用户重新下载,当然要针对性的给予召回内 容,也是可以召回成功的重要因素。
总结:用户成长中的不同阶段,有不同的运营重点,目标是一致的——就是给正确的人 发送正确的内容,通过内容的方式进行用户运营是最有效的运营方式。
三、精细化用户运营体系搭建
1.精细化用户分群分层管理——注册用户精细分群分层
在用户运营的过程中,用户分群分层的作用很明显,它帮助我们把用户分成各个 层级和群体,然后我们根据各个层级和群体的不同,制定出更精准、更有针对性的运营 策略。在这里有几个概念需要明确,即「用户画像」、「用户分层」、「用户分群」, 为了保持概念的准确性,在此我们进行简单解释。
用户画像:一般包含用户的人本属性,如身份特征、行为特征、消费特征、心理特征、兴趣爱好、 渠道属性。
用户分层:我们结合用户在产品上所处状态作为用户分层的依据,比如我们最常见的 RFM 模型,依托于用户最近一次购买时间、消费频次以及消费金额,通过衡量用户价值 与用户创利能力,对用户进行分层。
用户分群:相较于用户分层,用户分群更加聚焦于用户行为表现,比如易观方舟推出的智能用户运 营的 ARGO 成长模型。
2.智能用户运营ARGO成长模型
基于用户精细化分层分群下的精细化、智能化运营管理,结合基于行业业务场景实践的 方法论总结,数据智能服务平台易观数科总结提炼出了更适合当下数字时代下的全新用 户运营管理模型——智能用户运营 ARGO 成长模型。
智能用户运营 ARGO 成长模型,以用户为中心,通过量化用户旅程中关键场景的关键行 为,对用户进行生命周期阶段的划分以及人群的细分,针对用户生命周期的不同阶段、 不同细分人群,制定的运营目标,并通过工具和手段为不同用户人群提供差异化的服务 来实现运营目标。
2.1ARGO 成长模型和 AARRR 模型的区别
增长黑客提到的海盗模型 AARRR,是帮助大家理解从获取、激活、留存、营收到推荐的 用户生命周期 5 个阶段,是寻求增长的思维指导。而 ARGO 成长模型是基于增长乏力甚 至增长停滞的新阶段(也是我们常听到的存量阶段),提出的如何针对用户不同生命阶 段,落实到具体的业务操作层面,教大家如何实施具体的运营策略,在保证业务运营目 标完成的同时,不断提升用户全生命周期价值 LTV。
从寻求用户增长的流量,到精细化深度运营的质量,ARGO 成长模型是思维方法论,也 是具体的行动指导书。
2.2ARGO 成长模型解读
易观方舟提出的智能用户运营 ARGO 成长模型,是为了解决用户运营的具体业务挑战而 设计,帮助企业设计用户运营目标及策略,从 Acquisition 获客转化、Retention 活客 粘客再到 Growth 创造价值,构建起 Open 开放的用户运营平台。易观方舟站在用户视角, 将运营重点放在用户旅程对应阶段的个性化需求上,即在正确的时间实施正确的运营策 略及触达动作,追求用户运营效率和收益的最大化。
智能用户运营,是从识别用户旅程的关键行为开始,我们可以分别从用户和企业两种视 角,进行业务运营目标设计,从而不断满足用户的需求和体验。用户视角包括了从构建 用 户从新增、活跃、流失、召回到再次激活的全过程,而企业视角则对应业务成长需 求,可以划分为获客转化、活客粘客、创造价值三大阶段,在每个具体阶段,又通过“用 户度量 ——用户细分——用户触达”3 步,形成智能用户运营的工作闭环。
3.基于业务场景的数据分析
数据分析是一个比较大的话题,作为互联网人,我们关注的最多的往往是用户行为数据 分析。其对象是用户行为的业务结果,是解开上面纷繁复杂场景的一个钥匙。那么,什 么样的用户行为对我们的业务是有价值的?让我们将这个问题作为大前提,再来一起看看这六个策略构成的套路。
第一脉:了解业务。首先要了解业务状态,产品靠什么变现?靠什么打动用户,让他们体验到价值?
第二脉:制定标准。假设已经了解了业务背景,接下来就得看看对于业务的好坏衡量是否有一个 统一的标准。
第三脉:规划策略。有了这个标准之后,就要看优化有没有策略?
第四脉:计划执行。策略的第二层,用什么方法做优化?
第五脉:建立信心。建立信心从 A/B 测试开始。
第六脉:全面上线。在全部上线之后,还要进行监控,看看效果是否 OK。
4.数据运营指标体系搭建
4.1如何明确分析目标?
分析目标与 KPI 是息息相关的,数据分析与洞察其实有很多应用场景,最常见的用武之 地就是提高我们的绩效,或者说我们希望提高 KPI 绩效才会借助数据分析的手段。是什 么决定了你的绩效成绩?可能是销售线索、可能是订单量,也可能是新注册用户数,这 个可度量的绩效,就是我们进行数据分析的目标。
4.2如何制定指标体系?——常规的指标体系包含第一关键指标、一级指标、二级指标等。
第一关键指标,又叫北极星指标,是与我们数据分析目标最相关的指标。需要注意的是,第一关键指标虽然是最重要的,但也并不是唯一的,比如电商网站,我们关注订单量的同时也关注新用户注册量;而且第一关键指标也不是恒定的,会随着业务变化而改变,如何判断一个指标是不是第一关键指标?有一条判断标准就是:如果我们改善这个指 标,产品的长期业绩是否被提高?
4.3制定你的指标体系
制定指标体系是开始进行分析用户行为/数据化运营的重要环节。先明确第一关键指标, 然后明确一级指标来贡献第一关键指标,明确二级指标来贡献一级指标,在制定指标体 系的过程中,尽可能保证指标体系的上级贡献原则,当然也许会有一些在体系外的业务 特殊指标存在,只要对产品变得更好有帮助、有价值的指标,我们也可以放入指标体系。
为了更清晰地理解指标体系的搭建,我们以最日常的电商行业场景为例。
5.数据分析埋点方案规划
5.1什么是需求梳理?
需求梳理是对需要实现的目标进行整理,这里描述的需求特指在涉及行为数据分析的业 务中所需要实现目标的整理。
5.2如何做需求梳理?
在做需求梳理之前,我们需要对需求做要素的衡量,即衡量需求的 SMART 要素。
第一是具体(Specific)。这是指每一个需求都必须是具体的,比如希望查看用户 的 DAU、想了解用户注册转化率等,这都是非常明确的需求;然而如果用户需要一个指 标体系,或希望提升业务增长,那这些需求就不具体且无法衡量了。
第二是可衡量(Measurable)。目标没有衡量就没有意义,在这里我们更多的是衡 量是否能在工具中以某种形式实现,比如以配置概览的形式实现需求,以 SQL 或其他形 式实现需求等。
第三是可达成(Attainable)。根据目前自身具备的条件,判断需求是否为可达成 的目标。行为工具产品主要以行为数据为主,因此需求也往往基于行为分析,如果客户 存在财务分析、库存分析等类似需求,易观技术团队则会评估是否可以转化成行为的方 式进行计算。
第四是务实(Realistic)。需求是无穷尽的,但资源确是有限的,合适的需求是满 足当前及未来一段时间内,分析、挖掘所需达到的目的。希望一次建立未来所需的所有 数据采集是不可能的,所以需求梳理务实于当下所需要的做的分析,既能节省成本,又 能促进当下业务发展。
第五是时间阶段(Time Phrase)。时间是限制需求的重要因素,对于时间紧、上线 要求快的项目,梳理需求时,必须考虑需求实现时间的影响。
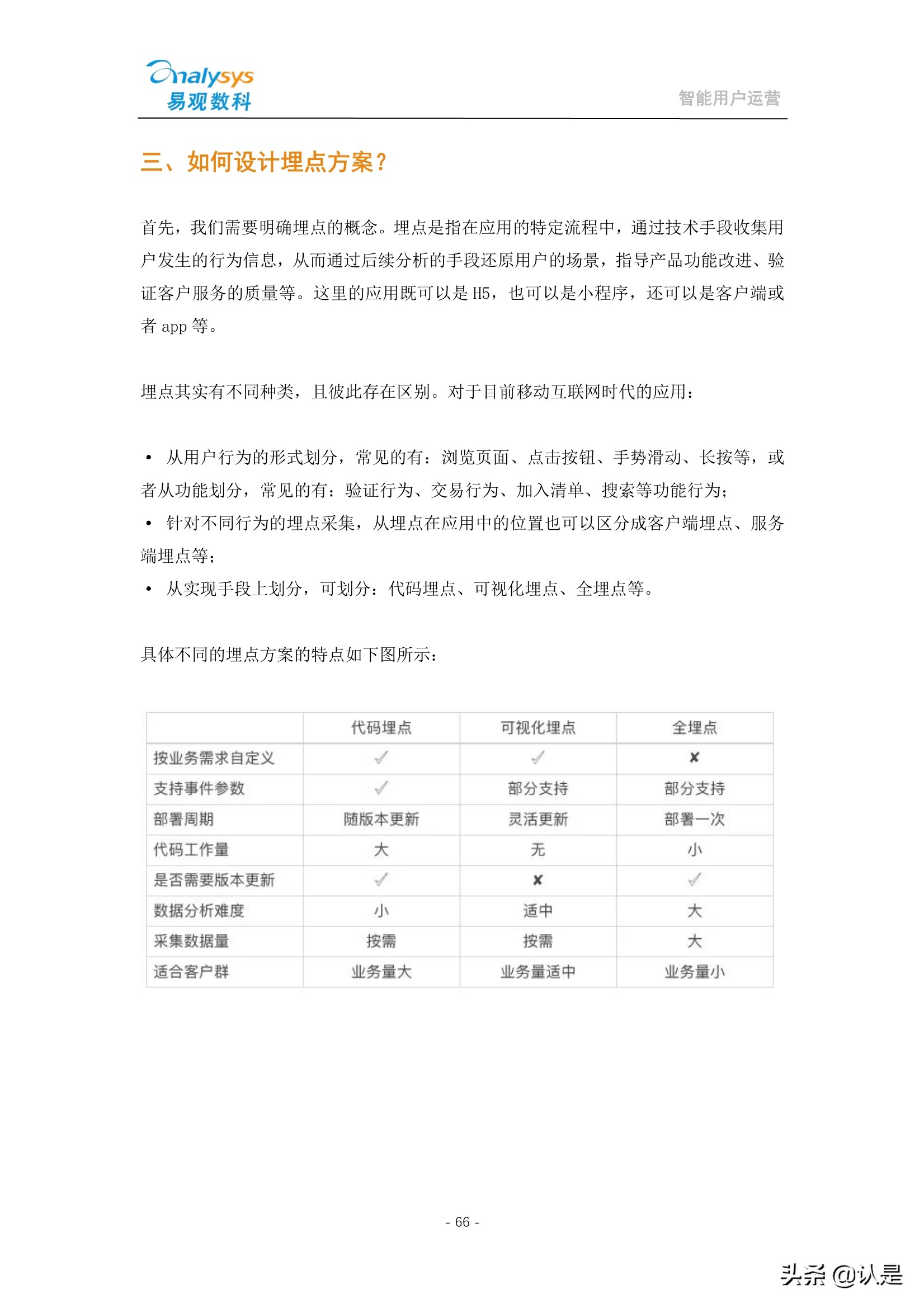
5.3如何设计埋点方案?
埋点是指在应用的特定流程中,通过技术手段收集用 户发生的行为信息,从而通过后续分析的手段还原用户的场景,指导产品功能改进、验 证客户服务的质量等。
具体不同的埋点方案的特点如下图所示:
5.4为什么埋点说很重要?
在这里简单举个例子,比如我们有方案 A 和方案 B,两个方案拿到的数据如上图所示。 如果想要还原用户当时做行为的场景,哪个数据会更符合我们需求?哪个方案可以把用 户当时行为的场景想象得更清楚一些?
5.5如何实现埋点设计?
每一份埋点就像一个产品,而设计师的工作就像产品经理的工作,所以参考一个产品的 实现流程一样,当设计一份埋点方案时,不是直接开始设计,而是从用户的需求开始, 具体的需求我们可以参考:收集各部门的需求;需求梳理文档;需求解读;埋点方案设计。
5.6如何选择埋点时机?
一般的纯前端交互行为,如:下拉框选择、按钮点击等,选择在①处埋点即可。
业务行为多选择在后端埋点;如评论、点赞、购买、提交订单、支付等行为选择在③ 处更为合适,其次选择前端 ④ 处埋点。
前端、后端都可以获取数据时,有资源情况下,建议优先选择③处埋点。
四、智能用户运营实践场景应用
1.自动化运营工作流,构建智能运营引擎
对运营人员来说,与运营活动所要实现的明确目标相比,相应的运营策略要显得更加多 样复杂。就用户触达而言,“给合适的人,在合适的时机,通过合适的方式,推送合适 的内容”是我们的目标,如果用户点击消息后完成转化行为,以上“4 个合适”可以说 就已经得到了实现。
1.1复杂运营策略的精确执行者
Workflow 即自动化工作流,可以将复杂、长期的运营策略简化为一系列具有逻辑关系 的运营活动,系统将会自动判断活动中的各个节点状态,并根据预设的触发条件来运行 下一步将要执行的动作。
1.2创造型运营人员的不二助手
运营人员若长期将大部分的时间与精力花在复杂运营策略的琐碎执行上, 策略的实施效果将难以保障。效率低下的同时,运营人员的创造意志也会被层出不穷的 琐碎问题日益消磨下去。
在必 要知识的学习、策略制定与改进、效果分析等方面,运营人员有更大的空间来强化自己 的细节意识与创造能力。Workflow 作为智能用户运营工具的利器,在解放运营人员时 间和精力的同时,可充分发挥运营人员的创造性,加速运营策略迭代,以更加高效的方 式搭建起企业与用户之间的桥梁。
1.3运营策略的科学管理者
借助于 Workflow,企业即运营人员可将已经验证有效的用户运营策略长期沉淀下来, 在自动化执行中,结合环境变化与特点,对策略效果展开监测与分析,进而展开优化和 改进,保持企业稳定的前进状态。
1.4快速上手的便捷式运营工具
易用性是 Workflow 的核心要素。Workflow 内置了丰富的组件,通过组件间的组合,可以满足大多数用户运营场景。同 时随着产品的快速迭代,组件可以无限扩展。根据组件的作用不同,产品内将它们分成 了 3 部分,分别是用户类组件、触达通道类组件及条件判断类组件。
2.巧借用户触达手段,打破用户留存瓶颈
2.1推送到达率从 30%提升至 80%,找准 4 个“合适”
所谓 4 个“合适”,就是在合适的时间,以合适的方式,向合适的用户,发送合适的信息。无论是哪种类型的通知,只有进行精细化地推送,即“在合适的时候,给合适的人群, 推送合适的内容”,才能在不打扰用户、给用户带来价值的同时,有效延伸产品价值。
2.2短信营销 4 个“合适”,提高用户召回效果
找准用户分群后,易观方舟为运营人员设置了立即发送、定时发送、基于用户行为的发 送等时机进行选择,实现合适的时机。
2.3如何巧用 APP 弹窗?完成用户转化“关键一击”
APP 弹窗是一种基于 APP 内部环境进行内容推送的方式,按操作环境可以分为两种,即 模态弹窗与非模态弹窗,“模态”指的是一种提供高度集中的操作环境的状态。
3.利用EDM邮件营销,提升品牌号召效果
观方舟智能用户运营产品套件,融合了智能分析、智能画像和智能运营 3 大组件。具 体到 EDM 营销这件事上,我们可以简单拆解它的解决思路: 用户分群+个性化内容+服务商接入+数据反馈。
4.企业内容运营,高效深挖用户教育潜能
整天妄想着通过内容引爆用户增长,却在内容管理上捉襟见肘,时时跟不上步伐;时刻 被阅读量、点击率牵动着神经,但访问高峰期、忠实用户群、浏览跳出点、内容转化率 等这些更有利于优化页面信息与发布时间的具体指标,又该如何把握?
4.1内容管理,高效运营利器
信息资源越来越丰富,运营中需要管理、发布的内容也越来越多。今天的内容管理不再 仅仅局限于创作环节,而是进化成了基于 CMS(CMS 全称 Content Management System, 即内容管理系统)展开的数字化内容运营及管理方式。
可以发现,运营过程中若借助 CMS,就能及时抢抓热点,及时汇总梳理内容观点,将庞 杂的内容素材进行系统管理。对于每天为内容牵肠挂肚的小编来说,一个功能完善的内 容管理平台,就是行走在内容创作及运营领域的江湖利器。
4.2一站式内容管理
内容模板方面,易观方舟现内置易企秀 H5 编辑器,提供海量模板、丰富组件,支持对 素材的格式、位置、效果进行自定义,具体包括文本、图片、背景、音乐、形状、组件、 表单、特效等;操作方面,支持灵活增删、人员协作、在线预览。系统还内置多种 EDM 邮件模版,方便运营人员快速创作内容,在注册、促活和召回等用户生命周期阶段和用 户进行实时互动。
4.3结合渠道与反馈,全流程智能运营
内容生产创作仅仅是内容运营活动的开始,合理选择用户触达方式,并通过数据反馈进 行内容优化,才是数据驱动内容营销/运营的核心阶段。结合 CMS 内容管理+智能化触达 的易观方舟智能用户运营平台,能够帮助运营人进行智能化的触达通道匹配,通过“智 能路由”功能,在其他渠道补发首次触达失败的用户。
报告节选:
详见报告原文。
报告原文:2021智能用户运营实战手册
(本文仅供参考,不代表我们的任何投资建议。如需使用相关信息,请参阅报告原文。)
- 2025年管理穿透在数据运营工作中的开发实践及其应用思考报告.pdf
- 全国公共数据运营年度发展报告(2023).pdf
- 浙数文化研究报告:数字文化筑基,数字技术+数据运营向新.pdf
- 数据运营实践白皮书.pdf
- 智慧公路大数据运营中心解决方案.pptx
- 嘉法帮:2026企业运营管理及日常风险防范法律风险白皮书.pdf
- 产品综合成本管理流程.doc
- 战略单品营销策略(3P).doc
- 战略单品市场策略(3P).doc
- 战略单品经营分析报告(5P).doc
- 腾讯元宝近半年营销策略与社媒热度梳理-数说故事.pdf
- 腾讯营销洞察:腾讯服饰行业营销白皮书(2026版).pdf
- 一知智能:2026AI营销行业白皮书.pdf
- 阿里妈妈经营蓝宝书年货节特辑-阿里妈妈数字营销.pdf
- 2026回归真实:重塑社交营销的价值共鸣研究报告-奥美.pdf
- 相关标签
- 相关专题
- 相关文档
- 相关文章
- 全部热门
- 本年热门
- 本季热门
- 1 2021智能用户运营实战手册.pdf
- 2 数据运营全流程手册.pdf
- 3 公共数据运营模式研究报告.pdf
- 4 运营必备11大数据分析模型.pdf
- 5 全国公共数据运营年度发展报告(2023).pdf
- 6 汽车数字化转型下的数据运营白皮书.pdf
- 7 浙数文化研究报告:数字文化筑基,数字技术+数据运营向新.pdf
- 8 数据运营实践白皮书.pdf
- 9 2022年大数据运营管理中心.docx
- 10 智慧园区一网统管大数据运营和监管服务平台建设方案.pptx
- 全部热门
- 本年热门
- 本季热门
- 1 2024年浙数文化研究报告:数字文化筑基,数字技术+数据运营向新
- 2 2023年数据要素专题报告:公共数据运营驱动数据要素价值释放
- 3 2023年德生科技研究报告 深耕民生领域二十余年,数据运营实现商业闭环
- 4 如何管理企业数字用户资产:2021智能用户运营实战手册
- 5 2025年中国医院运营管理数据化转型分析:数据资源建设成高质量发展核心驱动力
- 6 餐饮门店运营管理手册(附完整docx案例下载)
- 7 运营管理财务部运营手册(附完整docx案例下载)
- 8 人力资源运营管理规章制度(附完整docx案例下载)
- 9 高绩效运营管理培训之精益生产基础(附完整pptx案例下载)
- 10 商业运营管理制度:如何打造一个高效的商业运营管理系统?(附完整docx案例下载)
- 1 2025年中国医院运营管理数据化转型分析:数据资源建设成高质量发展核心驱动力
- 2 2026年AI营销之GEO行业深度:行业框架、市场分析、产业链及相关公司深度梳理
- 3 2025年合作伙伴营销分析:精细化运营驱动品牌增长新周期
- 4 2028年人工智能驱动的销售与营销革命:70%的AI成熟企业将客户体验作为首要投资标准
- 5 2025年从复杂到清晰:首席营销官如何重新开拓市场以建立竞争优势(英译中)
- 6 2025年全球合作伙伴营销行业分析:高效链接策略撬动品牌增长新引擎
- 7 欧洲营销行业2026年趋势分析:72%企业计划增加预算,AI技术将重塑竞争格局
- 8 2025年圣贝拉研究报告:高效圈层营销,灵活预订控费
- 9 2025年亚太营销增长分析:创意实效成品牌突围核心引擎
- 10 2025年中国营销智能体行业分析:AI驱动下市场规模将突破千亿
- 最新文档
- 最新精读
- 1 2026年中国医药行业:全球减重药物市场,千亿蓝海与创新迭代
- 2 2026年银行自营投资手册(三):流动性监管指标对银行投资行为的影响(上)
- 3 2026年香港房地产行业跟踪报告:如何看待本轮香港楼市复苏的本质?
- 4 2026年投资银行业与经纪业行业:复盘投融资平衡周期,如何看待本轮“慢牛”的持续性?
- 5 2026年电子设备、仪器和元件行业“智存新纪元”系列之一:CXL,互联筑池化,破局内存墙
- 6 2026年银行业上市银行Q1及全年业绩展望:业绩弹性释放,关注负债成本优化和中收潜力
- 7 2026年区域经济系列专题研究报告:“都”与“城”相融、疏解与协同并举——现代化首都都市圈空间协同规划详解
- 8 2026年历史6轮油价上行周期对当下交易的启示
- 9 2026年国防军工行业:商业航天革命先驱Starlink深度解析
- 10 2026年创新引领,AI赋能:把握科技产业升级下的投资机会
