智能电表专题研究报告:新标准下量价齐升,支撑电网双碳转型
- 来源:中泰证券
- 发布时间:2021/06/11
- 浏览次数:1700
- 举报
1 智能电表:能源互联网量测关键元件
智能电表:智能电网和能源互联网高级量测体系的基础元件之一,承担电能数据采集、计量、传输和处理的功能,支 撑智能电网和能源互联网实现用电负荷管理、分布式能源计量、电网运行调度、电力市场交易和电能质量监测等环节。
全球电表发展已历经三个阶段:电表起源于19世纪,发展超过100年,已大致经历感应式电表、电子式电表、智能电表三个阶段
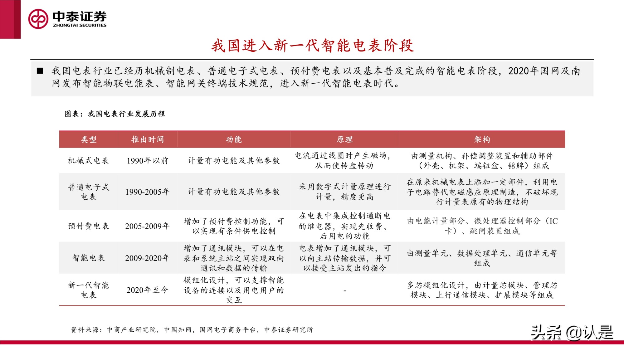
我国进入新一代智能电表阶段:我国电表行业已经历机械制电表、普通电子式电表、预付费电表以及基本普及完成的智能电表阶段,2020年国网及南 网发布智能物联电能表、智能网关终端技术规范,进入新一代智能电表时代。
分类:智能电表一般分为单相智能表和三相智能表,前者接一根火线和一根零线,对应220V电源,一般用于居民用户;后者 接三根火线和零线,可对应220V及380V电源,可用于工业用户、商户等。
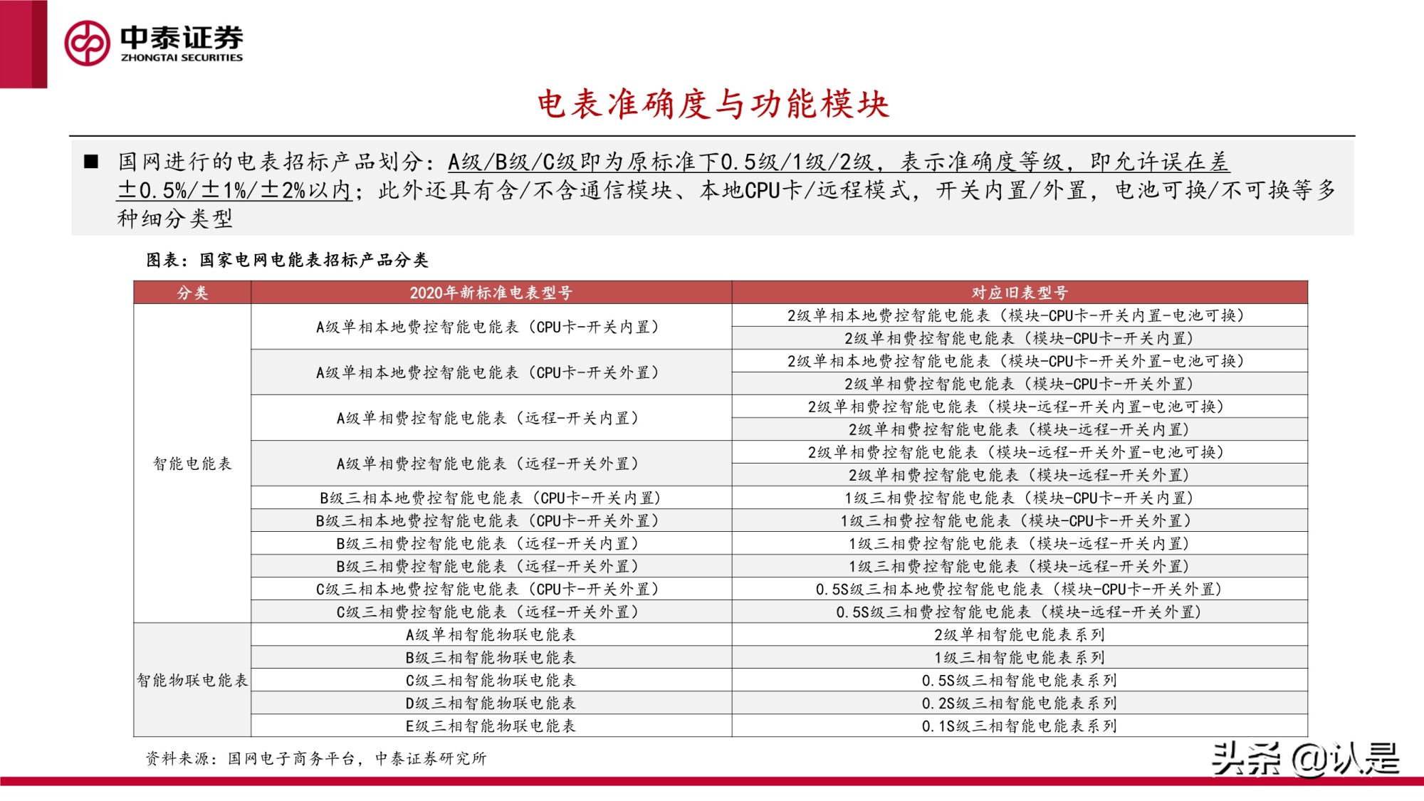
国网进行的电表招标产品划分:A级/B级/C级即为原标准下0.5级/1级/2级,表示准确度等级,即允许误在差; ±0.5%/±1%/±2%以内;此外还具有含/不含通信模块、本地CPU卡/远程模式,开关内置/外置,电池可换/不可换等多 种细分类型。
2 电表周期:2021有望高增
自2009年国家电网开始部署使用智能电表,我国智能电表发展主要经历了四个阶段:
1)智能电表大规模铺设阶段(2009-2015):智能电网规划开始实施,国家电网智能电表招标金额逐年上涨,智能电 表行业进入快速发展期。2010-2015年国家电网智能电表招标数量约7000万只/年,整体招标金额(智能电表与信息采 集装置)约170亿元/年,维持在较高水平。
2)智能电表全覆盖目标接近完成,招标下滑阶段(2016-2017):国网用户覆盖率全面提升,智能电表招标下降,进 入行业调整期。2016年国家电网累计实现用户采集4.1亿户,采集覆盖率达到95%,智能电表 招标量开始下滑;2017年国家电网智能电表覆盖率达99.03%,招标量下滑至3700万只。
3)旧表更换周期到来,需求回暖阶段(2018-2019):智能电表工作周期一般为6-8年,2018年起2010年开始大规模铺 设的电表产品陆续进入集中更换期,国家电网智能电表招标量显著回暖,增速回归较高水平。
4)电表标准过渡,招标波动阶段(2020-):2020年国网电表招标量同比下滑29%至5210万只,主要由于疫情影响、国 网人事变动、电表新标准处于过渡期等因素。随着2020年8月电表新标准落地,叠加疫情缓解带来积压更换需求的释 放,2021年智能电表需求有望加速回暖。
智能电表竞争格局:智能电表市场集中度较低。参与智能电表及用电信息集中采集招标的企业数量较多,近年来整体维持在70家以上,集 中度较低,2013年以来CR3维持在11%-13%水平。
3 新标准智能电表支撑新型电力系统建设
新一代智能电表支撑电网双碳转型
碳中和大背景下,充电桩与数据中心等大规模接入、电改持续深化、终端能源电气化加速等因素使得负荷侧迎来严峻 挑战,原有智能电表与采集系统难以满足用户侧多元化互动需求。新一代智能电表采用多芯模组化设计理念,包含计 量、管理、时钟、存储等多个芯片,结构上可实现模组插拔升级、多元化配置,并搭载用电客户状态实时监测、用电 安全隐患分析、信息交互、节能及有序管理等功能。
2020版智能电表新标准发布
2020年8月国网发布智能电表、智能物联电表通用技术规范。表型方面,新标准将电表分为智能电能表和智能物联电 能表两大类,1)智能电能表共有10款产品,与旧型号相比,新标准取消了不带通信模块、电池不可换的表型;2)2) 智能物联电能表共有5款产品,对应旧型号中智能电能表系列。
新标准下,智能电表产品在以下方面进行了较大调整:
1)标准适应性方面,新标准智能电能表向IR46靠拢,智能物联表完全适应IR46标准。
2)通讯方式升级,通讯协议仅支持698,不再支持645。
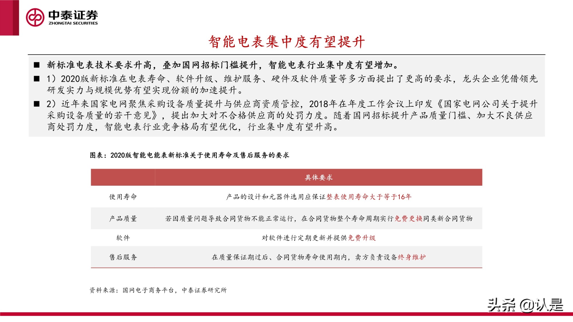
3)使用寿命提升,要求产品的设计和元器件选用应保证整表使用寿命大于等于16年。
4)合同条款方面,对质保服务、软件升级、终身维护提出新要求。
2020版智能电表与智能物联表对比:智能电能表(2020版)在2013版智能电能表基础上设计,对IR46标准进行了部分适应,作为符合IR46标准的低配版表 型应用,对显示内容、冻结数据、费率支持数、事件记录和事件告警等功能提出了优化要求。智能物联网电表做为高配版表型,在标准适应性层面完全符合IR46标准要求,完全采用模组化设计,分计量模组、管 理模组、和扩展模组,产品功能设计更加丰富。
4 2021第一批已验证主流企业订单高增
2021第一批电能表招标金额同比近翻倍增长,全年招标金额有望高增。根据国网电子商务平台,从金额上来看,2021 年第一批电能表及用电信息采集设备招标金额合计101亿元,较2020年第一批招标金额接近翻倍增长;从数量上来看, 2021年第一批电能表及用电信息采集设备招标数量合计3745万只,较2020年第一批招标数量同比增长46%。
新标准下智能电表价格上新台阶。新标准发布以来,2020年第二批A级单相智能电表均价升至205元/只(+28%),新推 出的A级单相智能物联电能表中标均价高达775元/只;2021年第一批招标项目中,智能电表单价基本维持2020年第二批 的较高水平。
新标准+新兴电力系统建设,智能电表量价齐升,需求空间有望高增。2020新标准框架下电表价值量显著提升,叠加 旧表更新需求及新型电力系统建设背景下新表替换需求,量价齐升有望驱动国网智能电表招标金额大幅增长。参考 2010-2015年国网智能电表招标数据,假设未来三年招标量维持在7500-8000万只/年,按照近两批国网电能表中标均价 测算,2021-2023年国网智能电表年化需求空间将分别达208/247/288亿元。
5 风险提示
电网投资下滑风险。电网投资规模直接影响智能电表等电网设备投资规模,过去三年电网投资有所波动,未来如果电网投资出现下滑,电 表招标金额可能出现调整,从而影响电表公司企业订单与业绩。
智能电表安装进度不及预期风险。2020新标准下电表有望支撑电网“双碳”转型与新型电力系统建设,如果未来新型电力系统建设与投资不及预期,则 新标准电表安装进度可能放缓。
竞争加剧风险.。电表企业参与者较多,份额较为分散,未来如果竞争加剧,可能导致价格下滑或份额波动,从而导致电表企业订单不 及预期。
报告节选:
报告链接:智能电表专题研究报告:新标准下量价齐升,支撑电网双碳转型
(本文仅供参考,不代表我们的任何投资建议。如需使用相关信息,请参阅报告原文。)
- 开发科技公司研究报告:全球智能电表维持稳定增长,公司市场地位稳步提升.pdf
- 煜邦电力深度报告:智能电表稳健向上,储能+低空打开成长空间.pdf
- 扩大净零增长:南亚、东南亚和东亚太阳能和风能增长的基准(英文).pdf
- 林洋能源研究报告:智能电表国内外稳健增长,光伏电站逐渐起量.pdf
- 电表行业专题报告:智能电表出口需求持续,欧亚非拉有望夯实新增长.pdf
- 南方电网:分布式智能电网背景下的配用电关键技术展望.pdf
- 科陆电子:美的系能源企业,聚焦智能电网和新型储能业务.pdf
- 基于东软载波胶州工业园区智能微电网项目的深度剖析.pdf
- 开发科技研究报告:深耕海外计量表的隐形冠军,受益全球智能电网建设浪潮.pdf
- 2025智能电网:多源电力系统的高效选型白皮书.pdf
- 天津大学&石河子大学-能源行业:第九届IEEE能源互联网与能源系统集成国际会议.pdf
- 朗新集团研究报告:聚焦能源数字化+能源互联网,盈利、增长双改善.pdf
- 朗新科技研究报告:能源数字化+能源互联网双轨并行,助力新型电力系统建设迎腾飞机遇.pdf
- 面向能源互联网的微平衡调度交易.docx
- 2022年能源互联网数字孪生系统及其应用方案(完整版).pptx
- 相关标签
- 相关专题
- 相关文档
- 相关文章
- 全部热门
- 本年热门
- 本季热门
- 1 智能电表专题报告:泛在时代为智能电表赋能.pdf
- 2 林洋能源研究报告:智能电表国内外稳健增长,光伏电站逐渐起量.pdf
- 3 智能电表专题研究报告:新标准下量价齐升,支撑电网双碳转型.pdf
- 4 智能电网产业专题研究:从海外智能电网建设看“双碳”带来的投资机会.pdf
- 5 智能电表行业之东方电子(000682)研究报告:智能电表,东方电子的另一张王牌.pdf
- 6 智能电表行业专题报告:智能电表享海内外双升红利.pdf
- 7 林洋能源(601222)研究报告:智能电表稳健发展,储能光伏破浪前行.pdf
- 8 通信行业深度研究及2022年度策略:双碳与元宇宙,能源革命与信息革命的一体两面.pdf
- 9 复旦微电专题研究报告:享智能电表迭代周期,迎FPGA国产化之时.pdf
- 10 林洋能源(601222)研究报告:智能电表稳健发展,储能光伏破浪前行.pdf
- 1 煜邦电力深度报告:智能电表稳健向上,储能+低空打开成长空间.pdf
- 2 扩大净零增长:南亚、东南亚和东亚太阳能和风能增长的基准(英文).pdf
- 3 开发科技公司研究报告:全球智能电表维持稳定增长,公司市场地位稳步提升.pdf
- 4 晨泰科技研究报告:智能电网与新能源双轮驱动,存量替换与政策红利共塑增长.pdf
- 5 基于东软载波胶州工业园区智能微电网项目的深度剖析.pdf
- 6 2025智能电网:多源电力系统的高效选型白皮书.pdf
- 7 科陆电子:美的系能源企业,聚焦智能电网和新型储能业务.pdf
- 8 华南理工大学:2025分布式智能电网技术体系研究报告.pdf
- 9 晨泰科技研究报告:智能电网与新能源双轮驱动,存量替换与政策红利共塑增长.pdf
- 10 开发科技研究报告:深耕海外计量表的隐形冠军,受益全球智能电网建设浪潮.pdf
- 全部热门
- 本年热门
- 本季热门
- 1 2026年开发科技公司研究报告:全球智能电表维持稳定增长,公司市场地位稳步提升
- 2 2026年煜邦电力深度报告:智能电表稳健向上,储能+低空打开成长空间
- 3 2025年林洋能源研究报告:智能电表国内外稳健增长,光伏电站逐渐起量
- 4 智能电表市场前景广阔:全球CAGR预计6%增长
- 5 2024年智能电表行业专题报告:智能电表享海内外双升红利
- 6 2024年钜泉科技研究报告:智能电表芯片龙头企业,多点布局乘网而行
- 7 2023年智能电表出口专题分析:看好海外增长持续性
- 8 2023年钜泉科技研究报告 智能电表芯片研发设计企业
- 9 2023年电力设备行业分析 智能电表板块2022年收入稳增
- 10 2023年林洋能源研究报告 智能电表业务起家,积极推进光伏和储能业务
- 1 2026年开发科技公司研究报告:全球智能电表维持稳定增长,公司市场地位稳步提升
- 2 2026年煜邦电力深度报告:智能电表稳健向上,储能+低空打开成长空间
- 3 2026年科陆电子公司研究报告:美的系能源企业,聚焦智能电网和新型储能业务
- 4 智能电网产业市场调查及投资分析:千亿市场加速智能化布局
- 5 智能电网行业发展历程、竞争格局、未来趋势分析:三大确定性趋势重塑能源格局
- 6 2025年开发科技研究报告:深耕海外计量表的隐形冠军,受益全球智能电网建设浪潮
- 7 智能电网产业市场前景、规模预测、产业链分析:2025年市场规模预计突破1.2万亿元,分布式能源与数字技术驱动变革
- 8 智能电网行业市场规模及下游应用占比情况分析:市场规模突破1200亿元,配电与用电环节占比超58%
- 9 智能电网产业发展前景预测及投资战略研究:市场规模将突破3万亿元,复合增长率达15%
- 10 智能电网产业发展前景预测及投资分析:市场规模将突破2.5万亿元,复合增长率达15.8%
- 最新文档
- 最新精读
- 1 2026年中国医药行业:全球减重药物市场,千亿蓝海与创新迭代
- 2 2026年银行自营投资手册(三):流动性监管指标对银行投资行为的影响(上)
- 3 2026年香港房地产行业跟踪报告:如何看待本轮香港楼市复苏的本质?
- 4 2026年投资银行业与经纪业行业:复盘投融资平衡周期,如何看待本轮“慢牛”的持续性?
- 5 2026年电子设备、仪器和元件行业“智存新纪元”系列之一:CXL,互联筑池化,破局内存墙
- 6 2026年银行业上市银行Q1及全年业绩展望:业绩弹性释放,关注负债成本优化和中收潜力
- 7 2026年区域经济系列专题研究报告:“都”与“城”相融、疏解与协同并举——现代化首都都市圈空间协同规划详解
- 8 2026年历史6轮油价上行周期对当下交易的启示
- 9 2026年国防军工行业:商业航天革命先驱Starlink深度解析
- 10 2026年创新引领,AI赋能:把握科技产业升级下的投资机会
