孩子王专题报告:母婴零售龙头,数字化提供强中台
- 来源:华创证券
- 发布时间:2021/09/08
- 浏览次数:2258
- 举报
一、公司介绍和股权结构
(一)孩子王定位中高端大店,十年发展成龙头
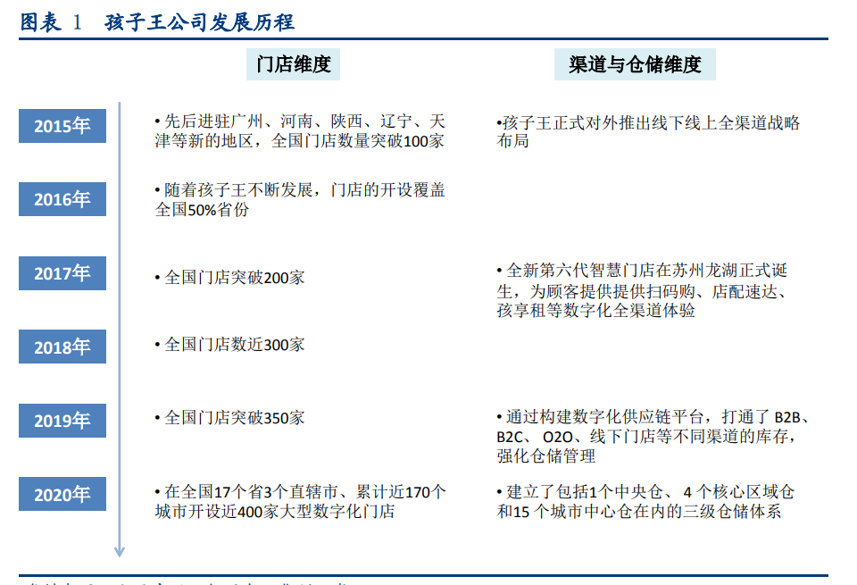
砥砺奋进十余年,终成母婴行业零售龙头。2009年孩子王创立于南京江苏,是一家专注于为准妈妈及0-14岁儿童提供一站式成长服务的母婴零售企业。2010年,孩子王开始走出江苏,先后布局安徽、西南、上海等市场。2012年,孩子王获得了来自美国华平投资集团总额为5500万美元的股权投资。在资本的助力下,孩子王加快了建设数字化平台的步伐。2015年,孩子王开始推出全渠道布局。2016年,孩子王成功挂牌新三板,正式成为母婴零售行业第一股;2018年在新三板摘牌,转战创业板上市。 截至2020年末公司拥有直营门店434家,平均单店面积约3000平方米,最大单店面积超过7000平方米。目前覆盖20个省市,170+个城市,会员数超4000万。
中高端母婴零售定位,产品销售与To B服务、To C服务“三开花”。公司定位于中高端母婴专营连锁商,门店一般布局在城市的购物中心shopping mall的2-3楼母婴与儿童专区,临近分布儿童鞋服与玩具零售。主营业务分为四大板块:母婴商品销售、母婴服务(To C)、供应商服务以及广告平台(To B),2020年各板块占收入的比重分别为88.40%,2.66%,6.21%和1.83%。
母婴商品:经营产品涵盖了婴幼儿食品、纸制品、保健品、棉纺品、洗护用品、玩具、文教智能、车床椅等品类,SKU超5万个,其合作品牌包括惠氏、雅培、贝因美、花王、好奇、乐高等国内外知名品牌。自营为主(占比96-98%)+联营为辅(占比2-4%)模式,代销与经销均存在。20年贡献88.40%营收,达73.86亿元。
此外,公司还提供母婴服务:童乐园、互动活动、育儿服务等各类母婴童服务及黑金会员服务,以进一步满足母婴家庭不同阶段的多元化需求。20年贡献2.66%营收,达2.22亿元。
随着门店逐步拓展,会员数达4200万,公司加成供应商服务收入:为供应商提供会员开发、互动活动冠名、线上线下推广以及数字化工具服务。20年贡献6.21%营收,达5.19亿元。
自有APP以及腾讯广点通系统提供广告投放,形成广告收入。截至2020年,孩子王APP拥有超过3300万用户,月活跃用户数超过190万人。公司为品牌提供入驻机会,收取平台服务收入(类似淘宝等平台收取广告及佣金费用),合计20年母婴商品销售贡献1.83%营收,共计1.53亿元。
(二)股权结构稳定,公司管理层经验丰富
股权结构稳定,实际控制人汪建国持有公司近半股份。公司的控股股东为江苏博思达,持股比例为28.35%,由汪建国全资持有。2020年3月18日,为巩固汪建国及江苏博思达对公司的控制地位,汪建国、江苏博思达、南京千秒诺与南京子泉签署了《一致行动协议》,保证公司持续高效决策。截至2021Q1,孩子王联合创始人兼董事长汪建国通过其全资持有的江苏博思达以及其一致行动人南京千秒诺、南京子泉间接控制公司46.25%的股份。
管理团队成熟,拥有丰富的连锁渠道运作经验。公司董事长汪建国于1998-2009年任江苏五星电器有限公司董事长兼总裁,2006-2009年任美国百思买集团亚太区副总裁,积累了丰富的连锁零售企业管理经验。董事徐卫红、沈晖、吴涛是五星电器的原核心人物,与汪建国共同出资创办孩子王,自公司成立起一直在担任公司重要职务,管理经验丰富。
二、母婴行业稳定增长,下沉+线上成为新亮点
(一)母婴市场享受“精细化育儿”红利,尚且稳定增长
泛母婴行业规模近3万亿,渐趋成熟。根据我们在《生育率变化下的母婴市场:复盘、对标与自己的路》中测算预测,中国0-6岁母婴市场规模从2015年的1.31万亿增加到2020年的2.74万亿,CAGR为15.67%;2020年产品需求达到1.85万亿,以孕妇产品与婴童食品为主。其中,孕妇产品0.86万亿、婴童食品0.47万亿、婴童服装0.32万亿、纸尿裤等易耗品0.21万亿。服务需求为0.89万亿,以婴童教育与娱乐出行为主,其中,教育0.27万亿、娱乐及出行0.23万亿、医疗保健0.09万亿、丽人0.12万亿、金融服务0.18万亿。
人均收入水平稳定增长,促进消费能力升级。改革开放以来,我国经济持续健康快速发展,居民人均可支配收入不断提高。根据国家统计局的数据显示,2020年我国居民人均可支配收入达到3.22万元,较2014 年的2.02万元增长了59.61%,CAGR为8.10%。居民收入水平的提高为母婴行业的消费提供了经济基础。同时,城镇居民是高端婴童产品和服务的主要消费群体,近年来我国城市化进程不断加快,城镇化率快速提升,2020年城镇化率达到63.89%,较2019年提升3.29pct,较2010年提升14.21pct。随着城镇人口规模的拓展和消费能力的提升,母婴消费需求不断扩大。
消费者观念升级,精细化育儿扩宽母婴消费领域。近年来,我国家庭结构的变化及新生代家庭群体的更迭使得育儿理念发生代际转变。计划生育政策实施以来,我国现代家庭规模较以往缩小。同时,80-90后父母群体的消费观念和习惯有所改变,除关注母婴商品的品牌、质量和安全外,还关注母婴专业特色服务(如婴童早教、婴童成长领域等),对专业化、个性化的需求不断提高,愿意购买更有品牌、更高端的商品和服务,消费观念的转变进一步推动了市场规模的增长。
(二)零售店格局分散,趋势走向“下沉”与“线上”
母婴零售店布局分散,大多数门店的规模较小,大型连锁店呈现区域性发展。在全国约20万家母婴店中,74%的门店面积在50-200平方米之间。从收入上看,81%的门店月销量不足50万元,月销量在50-100万之间的占13%,超过100万以上的仅占6%,大多数门店的生意规模较小。根据CBME2019年对全国母婴企业抽样调查的数据显示,全国母婴连锁门店数量大于100家的仅占4.12%,近半数母婴连锁企业门店数小于5家。除了行业规模最大的孩子王覆盖了全国20个省(市)之外,其他规模较大的母婴连锁店呈现区域性发展。乐友总部在北京,主要覆盖华北、东北地区;爱婴室总部位于上海,主要覆盖华东地区。
未来趋势是下沉与线上,但均是“经营长坡”。首先,由于低线城市普遍出生率高,0-6岁婴童数量占全国的比重保持在70%以上,母婴市场规模巨大,再加上中高端家庭占比不断提升,母婴消费大幅增长,线下店下沉速度加快。下沉店铺具有同店增长快、毛利率高的优点,但从远期来看,随着低线城市母婴店密度提升、线上渗透率的提升,毛利率提升的空间有限,低线城市同店的持续提升或许难以为继。其次,在全品类母婴产品销售额中,线上渠道销售额增速最快,目前线上渠道销售占比30%,增速达到25-30%左右,销售增速领跑全渠道。但线上大多数母婴消费集中在综合性电商品牌,由于综合性电商品牌内容丰富、优势明显,能满足购买者“多快好省”的要求,购买者对综合性电商品牌信任感强,依赖度高。
孩子王是当前国内规模最大的母婴连锁企业,母婴电商Top1。2020年孩子王营业收入达83.55亿元。此外全国知名连锁店100家以上、年营业收入超过10亿元的企业还包括爱婴室、乐友、爱婴岛、丽家宝贝等。其中,爱婴室2020年营业收入达22.56亿元。
三、孩子王:门店持续扩张,母婴商品销售延展至服务变现
(一)经营情况:从门店走向全域,从商品走向服务
抓住机遇快速扩张,母婴零售龙头地位稳固。公司在2018/2019/2020年末分别拥有门店259/352/434家;实现营收66.7亿/82.4亿/83.6亿元,同比增长分别为27.4%/23.6%/1.4%。2020年受疫情影响大,但公司毛利率与净利率相对平稳,3年毛利率均为30%,略有小幅提升;2018/2019/2020年公司实现净利润2.8/3.8/3.9亿元,净利率分别为4.1%/4.6%/4.7%。
根据公司招股书披露,2021年H1公司营收约42-46亿,同比增长9.29-19.61%;预计净利润1.44-1.54亿元,同比下滑13.18%-7.15%,主要系新租赁准则的影响,若剔除此项影响,预计公司上半年净利润同比增加2.49%-8.52%。
截至2020 年末,公司434家数字化实体门店覆盖20个省(市)、131个城市,公司会员人数超过4,200 万人。随着公司持续扩大门店数量以及覆盖地区,完善前端平台与中后端物流仓储建设,规模效应逐渐显现,内生经营效率逐年提升;公司品牌认知度不断增强,公司与供应商的合作逐渐演变成对供应商赋能;对黑金会员提供高质量的母婴育儿顾问服务,形成消费者与供应商的正向反馈循环。
母婴商品销售、母婴服务与供应商服务“三开花”。母婴商品销售收入占比逐步下降,但仍为主要收入来源;供应商服务收入、广告收入增长快。从收入结构上看,公司收入以母婴商品销售为主,2018/2019/2020年母婴商品销售收入分别为61.52亿/74.11亿/73.86亿元,占比分别为92%/92%/88%。2020 年受疫情影响,公司To C业务母婴商品和母婴服务收入有所下降,而To B供应商服务、广告服务等收入持续上升,同比增幅超过20%。
孩子王深耕大店模式,门店主要集中在大型综合购物中心内,依赖购物中心客流量。门店多开立于万达广场、万象城等大型购物中心,平均单店面积约3000平米左右(最大单店面积超过7000 平米)。大型购物中心具有客流量大、辐射力强的优势,大店模式所具备规范化的管理和相对舒适的购物环境,在品牌推广、引领及活动开展方面也享有天然的优势,能满足客户的多元化需求和“一站式”的购物体验。但同时,大店深居购物中心内部,对选址规划和购物中心客流的持续性有较高要求。
以线下活动为社交载体,通过会员趣味社交以提高进店率。公司在提供丰富的母婴商品及儿童游乐场等服务的基础上,以育儿顾问与会员情感为纽带,以线下活动为社交载体,通过举办包括新妈妈学院、爬爬赛、成长印记在内的各类互动活动,为新家庭构建多样化的互动社区,形成集购物、游乐、益智、社交于一体的多元化综合体,进而增强客户粘性,提高进店率。
孩子王较早引入早教、摄影等母婴行业周边服务商户,撬动母婴服务市场。公司利用充分利用大店资源,借助品牌优势和会员体系优势,与第三方专业机构合作,将线下门店部分场地转租给早教、摄影等母婴行业周边服务商户,以打造全场景的业务生态体系,撬动母婴服务市场。此外,公司通过场地租赁获得租金收入,招商业务毛利率呈现上升趋势。
1、母婴必需品销售相对坚挺,综合毛利率持续提升
奶粉、纸尿裤、洗护用品及零食辅食等必需品占比大。上述四类商品销售2018/2019/2020年合计占比80%/84%/87%,占比逐步提升。2020年上述商品销售收入分别为奶粉42.74亿、纸尿裤9.62亿元、洗护6.76亿元、零食辅食5.18亿元, 占同期商品销售收入的比重分别为58%/13%/9%/7%。
疫情影响内衣家纺、文教智能产品需求,其增速大幅下滑,外服童鞋则持续下滑。内衣家纺2020年的增速下降76.80pct至-32.34%;文教智能2020年的增速下降了67.95pct 至-26.39%。外服童鞋2020年的收入增速相比于2019年-18.93%仅下降了6.20pct,下降幅度较小,主要是因为公司在2018年-2019年间,为加快外服童鞋类商品的库存消化速度,加大对此类商品的促销力度,打折降价以去库存,此外,公司还对部分外服童鞋类商品调整了经营模式,导致外服童鞋类商品整体收入持续下降,收入增速平缓下降。
对比看,孩子王综合毛利率稳定缓慢上升,爱婴室2019年毛利率快速提升,近两年略高于孩子王,主要系增加自有品牌并通过并购实现“下沉”。2017-2020年,孩子王毛利率分别为30.06%、30.11%、30.34%和30.53%,毛利率整体较为稳定,逐年改善 。但2019年爱婴室的毛利率反超孩子王,2020年爱婴室的毛利率也比孩子王高1.0pct,我们认为主要原因是1)爱婴室通过改善产品结构和增加自有品牌的占比,实现了综合毛利率的小幅提升。爱婴室自有品牌主要包含棉纺品、纸制品、洗护类产品,2019年贡献营收2.3亿元,同比增长29.72%,而该年度母婴商品销售仅增长15%;自有品牌占比提升至9.97%,较上一年+1.08pct;但孩子王自有品牌占比较低,根据在新三板披露的数据2015-2016年孩子王自有品牌占比仅2.4-2.7%;2)下沉,爱婴室2019年完成对重庆泰诚18家门店的并购,重庆地区的门店毛利率均高于其他地区,较爱婴室上海地区毛利高+6.71pct;我们也曾在《生育率变化下的母婴市场:复盘、对标与自己的路》中提出,越下沉毛利越高,此处也有印证。
从具体业务上看,母婴商品销售贡献主要毛利(占7成),但毛利率持续下滑;供应商服务贡献的毛利逐年增加,毛利率较高且基本维持稳定。2018/2019/2020年母婴商品贡献的毛利占比分别为79.26%/72.11%/67.37%,毛利率分别为25.50%/23.78%/22.82%,均呈现下降趋势。随公司品牌知名度的提升、全渠道战略的推广以及会员体系的完善,供应商更愿意与公司开展全方位的合作, 2018/2019/2020供应商服务贡献的毛利分别为2.34亿/4.10亿/5.08亿元,而此类业务的毛利率相对较高,基本稳定在96%以上,所以综合毛利率缓慢提升。母婴服务贡献8-10%毛利,广告与平台贡献4%左右毛利。
对比三种营收来源的毛利率变动情况,爱婴室的产品销售毛利率并没有出现下滑,稳定在27%左右,孩子王产品销售毛利率逐年下滑,我们认为主要系调整服务结构,更多引导向高毛利的供应商服务与广告进行转化。
2、必需品毛利相对低,服务与可选消费毛利高
从母婴产品结构看,低毛利高周转的奶粉、纸尿布作引流利器,内衣家纺、外服童鞋、文教智能产品实现高毛利。从公司2020年母婴销售商品毛利结构来看,奶粉贡献毛利比重最大,2020年占比高达60.6%,纸尿裤、洗护用品及零食辅食类占比分别为12.2%、11.72%和7.8%。整体与商品收入结构较吻合,必需品毛利率在20-23%左右,可选品(如服装、文教智能等)毛利相对高,可达40-50%。
1)低周转、市场集中度不高品类,零售店议价权相对强,能实现较高毛利;高周转、品牌集中度较高品类,零售商毛利率空间有限。从各品类毛利率来看,较高的品类依次是内衣家纺、外服童鞋、文教智能、营养保健,2020年毛利率分别为54.85%、54.17%、43.38%和29.76%;而奶粉和纸尿裤的毛利率最低,仅为18.62%和21.2%,这两类恰是市场集中度较高的品类,根据Euromonitor数据,奶粉CR5达52%,纸尿裤CR5达36%。 2)高频必需品相对周转也较高,公司18-20年平均存货周转率为6.5/6.39/5.91次,而奶粉、纸尿裤、洗护用品与车床椅存货周转均高于公司平均水平,相比之下,内衣家纺与童装童鞋属于市场集中度最低的品类,以童装为例CR5仅13%,也是孩子王周转最低的两个品类。
对比两大母婴店的线上商城价格,我们发现同一SKU中,非标品,孩子王或更有价格优势,标品化程度更高的奶粉、纸尿裤与营养保健产品,爱婴室则更有价格优势。对比各品类毛利率,爱婴室在奶粉类、纸尿裤、零食类与车床类的毛利率也同样高于孩子王。我们认为一方面是单一品类高定价带来的毛利率优势,另一方面是自有品牌带来的差异化产品与定制化需求。孩子王仅在内衣家纺与玩具品类的毛利率高于爱婴室,我们认为,此品类相对非标,孩子王线下门店面积大数量多,能够承接的SKU展示数量多,议价权更高,相对毛利率更高。
3、自有品牌:棉纺品、洗护产品与玩具作为主要选项
我们认为,自有品牌的意义在于增强渠道毛利率弹性与长期竞争力,渠道有大量消费者购买数据与习惯,更适合迎合消费者需求完成C2M定制。在食品与车床品类,爱婴室拥有差异化的自有品牌,如20年在主辅食品类中开发婴幼儿无盐无添加面条品类;洗护与棉纺类产品,爱婴室与孩子王均有自有品牌,但爱婴室自有品牌数量更多,营收占比更高,突出自有品牌性价比优势,提升综合毛利率弹性。
孩子王现共有4个自有品牌:内衣家纺品牌“初衣萌”、“植物王国”;洗护品牌“贝特倍护”;玩具品牌“慧殿堂”。根据孩子王新三板历史资料,2016年也存在纸尿裤自有品牌“宝乐适”、另一玩具品牌“凌动”(后未出现在新招股书中)。公司披露,孩子王根据市场调研与育儿顾问反馈需求,自主或外包设计开发新产品,制定质量标准与成本结构,“招标式”选择优质代工厂OEM生产。
爱婴室建设16个自有品牌,除奶粉外各品类均有涉及;同时向上并购上游,深化产业链布局。2019年爱婴室已拥有超过16 个自有品牌和4 个授权代理品牌,主要集中在婴幼儿服装、湿巾、洗护液、纸尿裤等领域,包括棉纺类的AYS Simple、车床类的比波、用品类的亲蓓等。18年投资并购高端保健营养品公司富诺健康,占其总股本4.6%;20年收购皇室玩具中国区总代理上海稚宜乐,拥有皇室玩具无限期品牌代理及知识产权使用授权,根据Euromonitor数据,皇室在低集中度的传统玩具市场排名Top8,市占率0.8%,在细分的婴幼儿玩具市场市占率3.5%,2020年销售规模约5.5亿元。
自有品牌战略实施的充分不必要条件在于品牌毛利率高于渠道加价率,根据中国连锁经营协会数据,60%以上的零售商自有品牌均高于零售商综合利润率,25%远高于零售商综合利润率(10%以上);虽然大多数零售店的自有品牌均定位于性价比,爱婴室除了收购的皇室玩具定价稍高外,其他均以性价比为主,孩子王的所有自主品牌较竞品均有价格优势。除此之外,部分带有门店背书的自有品牌在贡献利润之余,承担了零售商的品牌宣传角色。自有品牌成为零售商与线上平台差异化的亮点,也为消费者提供可靠的性价比产品。
4、孩子王费用率逐年改善,数字化优势彰显
期间费用率逐年改善,研发费用率提升,销售费用率下降。随着孩子王门店数量逐年增加、管理成本提升以及数字化研发等成本支出提高, 17-20年孩子王期间费用逐步从14.95亿增至21.40亿元。公司经营效力提升,期间费用率整体呈现下降趋势, 17-20年期间费用率分别为
28.55%/26.58%/25.35%/25.6%,降幅明显(20年受疫情影响)。同期爱婴室费用率却持续上升,两者综合费用率差距逐渐缩小。
销售费用持续改善,店铺数量支撑品牌。孩子王销售费用率17-20年从22.60%下降至19.36%,主要原因系:一方面,孩子王新开门店逐步向低线城市渗透,且单店店面逐步降低,从18年店均3074平米逐步降至20年店均2519平米;另一方面,随着品牌效应增强,公司对商场物业的议价能力提升。其次,2020年执行新收入准则,将运输费用调整至营业成本列,使得销售费用率略有下降。同期爱婴室销售费用率持续上升,主要系对销售业务骨干实施股份激励计划及新开门店增加人工成本、房租物业等费用所致。
工资费率持续改善,依赖于研发提高系统信息化水平。孩子王销售人员工资费率17-20年从8.99%逐步降至7.83%,相反爱婴室从6.5%逐步提升至8.3%,我们认为主要系孩子王持续投入软件研发,进一步提高人效。公司尤其注重对互联网平台、客服管理、物流管理等系统的开发,17-20年累计投入研发费用近2.5亿元,截至披露招股书已经拥有84项软件著作权,涉及门店与电商运营。研发费用率从17年0.26%逐步提升至19年1.27%,20年优化了研发人员的结构,2020年研发费用率下降至1.04%,根据公司披露的相关信息系统的研发预算,预计后续将再投入5000万元的研发费用,往后研发费用率将持续下降,以系统维护为主。
(二)门店层面:孩子王大店模式全国性布局
门店数量持续增加,直营门店全国性布局,以华东、西南为主。截至2020年末,孩子王共有门店434家直营数字化门店,覆盖江苏、安徽、四川、浙江等全国20个省市、131个城市。门店数量从20014年的62家,增长至2020年的434家,门店复合增速38.31%。在华东地区有223家直营门店,占比超5成;西南地区、华中地区分别开设65家、64家,合计占比3成,华北18家直营门店,占比4%。截至2020年末,孩子王运营18个月以上的成熟门店共计283家,占比65%,2018-2020年调整退出店铺分别仅3/2/3家,占比小。
华东、西南、华中门店贡献8成收入,与门店数匹配。2020年华东地区主营业务收入44.07亿元(占比53.23%,略高于门店数占比,店效高于其他地区),西南地区、华中地区、华北地区主营营业收入分别为12.75亿元(占比15.40%)、9.24亿元(占比11.16%)、3.25亿元(占比3.93%)。
华东、西南、华北地区成熟门店较多,单店营收均接近2000万/年,持续经营门店贡献95%以上收入,持续经营门店的单店收入小幅下滑,2019年/2020年持续经营门店营收分别变动-2%/-26%;相比爱婴室2019年可比店销售额+2.74%,2020年可比店-17%,孩子王受线下客流趋减与疫情影响大,其次是公司还处于快速拓店阶段,季度开店带来波动。
单店店效受制于高额租金与人力,但坪效整体相对稳定。孩子王单店贡献营收2800万元/年左右,公司门店坪效均值在0.75万元/平方米左右。17-20年坪效略有下滑,分别为0.75、0.79、0.78、0.69万元/平方米。主要系2019年公司净增加的94个门店主要集中在第四季度开业,影响当期门店坪效。2020年受疫情影响门店收入减少,但门店数量持续增加,门店坪效进一步下降。
数字化后发优势逐步显现,人效呈现上升趋势。孩子王年均人效大致在62-73万元,除疫情影响20年外,人效逐年提升。17-20年,公司员工数量分别为8,440/9,822/11,357/13,272人,其中销售人员占比80%以上,20年年末有10962人。17-19年人效从62.03万元上升至72.58万元, 20年员工数量增加,但受疫情影响收入增幅减缓,整体人效下降至62.96万元。相比于爱婴室,孩子王在坪效、人效方面均不具有优势。我们认为主要原因是孩子王采用大店模式,且加快布局低线城市、非成熟门店占比3成以上,拖低了坪效、人效。
对比日本西松屋与阿卡佳单店模型,西松屋门店数最高,截至20年末在日本布局1006家街边与社区店。孩子王与阿卡佳均定位大店,单店模型相似度高,单店年均贡献3000万元以上营收,100万元以上净利润,孩子王单店面积是阿卡佳面积2倍,所以店均销售人员也是阿卡佳的1.5-1.8倍。孩子王店均面积2500-3000平米,17年店均3000平米左右,降至20年店均2500平米左右,回溯阿卡佳发展历程,其店均面积也是从2006年2500平方米逐步降至1500平米,在核心商圈完成布局后,均开始拓展向下沉市场与次中心商圈。
单店效益层面:各家的毛利率相差不大,由于店型与选址差异带来OP margin差异。1)西松屋毛利率偏高,我们认为主要系规模效应与自有品牌的支撑,其次,西松屋全球采购降低成本。2)单店租金费率,西松屋偏高,近10年租金费率均10-11%,其余各家租金费率均7-8%;西松屋由于小店占主,所以水电运输及折旧费率比较低,且品牌方支付给西松屋1.5~1.7%的运输费用;3)单店人力费率,阿卡佳偏高,由于雇员质量高,所以人效也是四家母婴店中最高的。西松屋综合OP margin最高,平均可达11.8%,但由于总部费用较高,摊销后净利率仅2.5%。孩子王OP margin仅次于西松屋,达到8-9%,摊销总部费用后净利率4.5%。
四、线上线下全域运营,数字化与信息化提供强中台
(一)渠道:线上线下全域运营,电商新秀
“线上+线下”全渠道增强客户体验:门店线下销售与扫码购为主,电商为辅。随着互联网消费模式的革新,公司扫码购、电商平台渠道占比持续提高。其中,扫码购渠道占比由2017年的10.6%上升到2020年的52.3%,成为主要的销售渠道。门店线下销售占比从2017年的85%持续下降至2020年的41%,是公司第二大销售渠道,本质扫码购与线下销售均为线下场景产生销售。电商平台销售实现的业务收入占比缓慢上升,从2017年的4.83%上升到2020年的6.65%,作为直营门店和扫码购渠道的补充,为消费者提供更方便的全渠道购物体验。根据招股书披露,孩子王APP在Trustdata母婴电商类APP位居第一。
孩子王线上渠道优势显著,电商平台实现的业务收入占比较高。2017-2020年,孩子王电商平台商品销售收入分别为2.4亿/2.8亿/3.9亿/4.9亿元,占同期商品销售收入的比重分别为4.8%/4.6%/5.2%/6.7%;爱婴室17-20年电子商务平台销售额分别为0.2亿/0.45亿/0.8亿/1.2亿元,占同期商品销售收入的比重分别为1.2%/2.3%/3.3%/5.6%。孩子王线上销售额和占比均高于爱婴室,但爱婴室线上销售收入增长快。2017-2020年孩子王电子商务平台销售额CAGR为20%,低于爱婴室线上55%的增长。
(二)私域会员体系:重度会员下的单客经济模式
以会员服务为核心,增加客户黏性。在线下渠道方面,公司以实体门店为载体,以提供育儿顾问服务和举办互动活动为手段,与顾客建立良好关系。在线上渠道方面,利用APP、小程序、公众号等工具,实现大数据的精准营销,为顾客提供良好的消费体验,并通过提供线上互动场景,满足顾客的社交需求,增强客户黏性。
会员规模增速明显,会员渗透率高。18-20年孩子王累计会员数量分别为2400万/3300万/4200万人,同比增长分别为108%/38%/27%,会员数量和增速明显优于爱婴室。仅2020年一年,新增会员数量达到900万,而当年出生人口为1200万人,粗略计算,若一个会员代表一个家庭则会员渗透率高达75%,若2个会员代表一个家庭,则渗透率近4成。最近一年的活跃用户超1000万人。同时推出付费会员黑金PLUS,截至20年末累计黑金会员规模超70万人,单客年产值达普通会员10倍左右。
大多数消费者均会注册成为公司会员,会员消费占比98%以上,会员人均消费千元以上。18-20年会员订单金额分别为81.98亿/98.49亿/104.81亿元,占全年销售额的比重分别为97.8%/98.1%/98.4%,会员销售额和占比均高于爱婴室。其中,单笔会员订单金额为2000-15000元的占比超五成。2018-2020年,会员人均额分别为1123.91元/1169.52元/1108.28元,稳定在1100元以上。但同期消费会员占比分别为30.39%/25.52%/22.52%,呈现下降趋势,会员消费转化率有待提升。
黑金会员进一步增加用户粘性,提高单客产值。2018年5月孩子王推出付费会员黑金PLUS会员,并推出孕享卡(399 元/年)和成长卡(199 元/年)两类付费会员卡,以满足客户对个性化服务的需求,进一步提高单客产值。2018-2020年公司黑金会员数量分别为27.9万/72.8万/77.0万人,付费会员会费收入分别为0.33亿/0.97亿/1.17亿元,人均会费收入117/134/152元,即孕享卡(399元/年)占比稳步提升;2020年付费会员单客年产值达到普通会员的10倍左右。
根据孩子王APP显示,2021年9月1日起孩子王对会员进行13个月成长值计算,月初累计计算会员等级,分为L1-L8兑换不同等级优惠券。
(三)信息系统:构建全渠道数字化平台,提升经营管理效率
注重提升数字化水平,实现全运营流程的数字化工具覆盖。截止2020年,公司初步搭建了包括5大前台系统、3大中台系统、7大后台系统,涵盖大约7000+个子系统模块,1300+个数字化生产工具,实现了“用户、员工、商品、服务、管理”等生产要素数字化在线。
用户数字化:搭建用户前端系统实现全渠道互通,分析用户数据紧追顾客需求。随着数据化水平的不断提升,公司自主开发了APP、小程序、微商城、社群工具、智慧门店五大系统。其中,孩子王APP、小程序、微商城为线上平台化产品;智慧门店是利用云POS、门店扫码购等系统,提升门店的数字化水平,进而增强用户在线下门店的购物体验。此外,公司利用数字化技术,在全渠道服务过程中完成了用户数据的采集,并结合400+个基础用户标签构建了1000+个用户画像模型,深入挖掘用户需求,赋能公司业务发展。
员工数字化:“育儿顾问”模式结合数字化工具实现精准营销。公司建立了强大的育儿顾问团队,截止2020年,公司拥有近4,700 名持有国家育婴员职业资格的育儿顾问。育儿顾问为顾客提供婴幼儿商品推荐、产后护理、育儿指导等一站式育儿服务,由此提升顾客的消费体验。此外,利用公司自主开发的“人客合一”APP及其他数字化工具,育儿顾问在前端用户信息收集和分析的基础上,充分了解顾客的行为特征和购物服务需求,实现精准营销。
管理数字化:搭建以业务、数据为主,AI为辅的中台技术构架,提升整体业务运转效率。其中,业务中台以服务用户为核心,通过团购、统一支付、库存、交易、促销、扫码购等在内的11个模块连接前后端系统,支撑公司业务的灵活运转;数据中台覆盖了公司信息系统产生的95%以上的数据,处理后的数据能为业务中台输出智能营销、销量预测和智能补配货等应用,实现数据驱动业务智能;AI中台则利用人工智能技术,全面提升了用户、数据和应用层面的作业效率和质量。
以仓储物流作业为例,全面打通多方数据,提高仓储管理效率。利用自动补货系统,公司能根据门店商品配置情况、供应商参数等数据构建数字化补货模型,自动生成补货建议,形成采购或配送订单,采购订单随后被推送到KWMS仓储管理系统和供应商协同系统平台,供应商在接到订货指令后筹备货源并向相应配送中心预约送货。信息管理系统的应用避免出现门店、仓库库存不足或分配不均衡的情况,提高了整体采购效率。
(五)物流周转中心:三级仓储体系,改善门店配送半径
中央仓-区域仓-城市中心仓,与快递合作形成高效物流体系。截至2020年末,孩子王已在南京自建了1个全自动化中央仓(负责全国区域仓、华东地区);在武汉、成都、天津、佛山等地设有 4 个核心区域仓(覆盖华中、华北、华南和西南区域),仓储面积在2,000-8,000 平方米,一般保证一周配送3 次;在盐城、常州、郑州等地设有15个城市中心仓(负责就近完成该区域的支线仓配业务,可根据门店需求保证日配)。与EMS、顺丰、京东等主流快递公司建立长期稳定合作关系。
三级仓储体系+数字化管理有效加强存货周转,供应链管理效率优势明显。母婴零售店平均存货周转天数为2-3个月,但门店配送需要周配或月配。以相对高频易耗的奶粉为例,虽然品牌的存货周转平均在70天左右,但经销商配货则需周配。孩子王存货周转天数60天,仅为爱婴室的一半,二者对于供应链的管理效率存在显著差异。我们认为差异来源于仓储物流能力的差异,过去的母婴零售店均地区化布局,但孩子王在全国范围建立了三级仓储体系。同时,孩子王启动数字化较早,对供应链各环节进行数字化管理。
爱婴室仓储体系为总仓为主的双层结构, 91%的货物由总仓配送,9%为分仓配送(福州仓库与南通仓库)。截至2020年末,公司即将建成并投入使用嘉善II期仓库,为互联网销售使用。
复盘海外母婴零售公司,我们认为加强供应链、物流管理是提升经营效率的重要手段。以Mothercare与西松屋为例:1)Mothercare盲目进行全球零售业务扩张,增大货品周转难度,最终存货积压,门店被迫打折,压低整体毛利率。Mothercare全球化布局导致货物周转难度加大,依靠MGB全球货物调配系统频发事故。2003年MGB对加盟商的发货延迟影响了终端销售;2017年仓库改造减少上架SKU;2018年,因滞销不得已而对所有商品打折销售,毛利率跌至2%。2)西松屋立足日本市场,前端集中开店,供应链层面全球化采购。日本国土面积有限,但西松屋密集地开设了1000多家门店。逐步对各地区集中开店策略不仅形成了区域性垄断地位,也降低了供应链、物流的管理成本。
剔除异常年份Mothercare的存货周转还好于西松屋,Mothercare存货周转天数平均为50天,西松屋平均周转逐步攀升至100天,报表披露最初的存货周转为50天,我们预计系西松屋建立了物流中心以减缓前端门店压力。但是Mothercare前端门店全球分散,增加了Mothercare存货风险。
五、风险提示
出生率增速下滑,线下购物中心客流下滑等。
(本文仅供参考,不代表我们的任何投资建议。如需使用相关信息,请参阅报告原文。)
- 只言消费-母婴零售消费分级:高端产品与平价用品的渠道分流研究.pdf
- 爱婴室研究报告:深耕母婴零售,拓展高达基地.pdf
- 商贸零售行业2025年度策略报告:政策引领与内需回暖,头部企业的求变与扩张之路.pdf
- 孩子王(301078)研究报告:深耕单客经济,数字化持续赋能,母婴零售龙头未来可期.pdf
- 孩子王专题报告:母婴零售行业龙头,积极推进全渠道策略.pdf
- 数字化跃迁2026年全球美容行业态势前瞻报告-尼尔森IQ.pdf
- 化工行业数字化转型分享-埃森哲.pdf
- 锅圈公司首次覆盖报告:供应链+数字化为基抢滩下沉,“大店+品类+品牌”拓展迈步第二个万店目标.pdf
- 京东工业公司研究报告:专注于供应链数字化领域的创新者.pdf
- 制造业数字化转型发展报告(2025年).pdf
- 孩子王首次覆盖报告:国内母婴童龙头,三扩战略开启新周期.pdf
- 孩子王研究报告:母婴龙头,焕新求变.pdf
- 孩子王研究报告:“三扩”战略行稳致远,场景为锚布局AI.pdf
- 孩子王研究报告:母婴行业龙头位置稳固、数字化赋能重塑增长曲线.pdf
- 孩子王研究报告:单客经济驱动成长,母婴龙头地位持续强化.pdf
- 相关标签
- 相关专题
- 相关文档
- 相关文章
- 全部热门
- 本年热门
- 本季热门
- 1 母婴零售行业深度研究:服务长尾需求,渠道价值凸显.pdf
- 2 孩子王专题报告:母婴零售行业龙头,积极推进全渠道策略.pdf
- 3 孩子王专题报告:母婴零售龙头,数字化提供强中台.pdf
- 4 孩子王(301078)研究报告:深耕单客经济,数字化持续赋能,母婴零售龙头未来可期.pdf
- 5 商贸零售行业2025年度策略报告:政策引领与内需回暖,头部企业的求变与扩张之路.pdf
- 6 爱婴室研究报告:深耕母婴零售,拓展高达基地.pdf
- 7 只言消费-母婴零售消费分级:高端产品与平价用品的渠道分流研究.pdf
- 8 2024城市全域数字化转型暨第十四届智慧城市发展水平评估报告.pdf
- 9 智慧城市白皮书(2021).pdf
- 10 中国智慧城市长效运营研究报告(2021).pdf
- 1 只言消费-母婴零售消费分级:高端产品与平价用品的渠道分流研究.pdf
- 2 苏州规划公司深度研究报告:拟收购东进航科,与低空数字化先锋军共建城市立体规划新蓝图——华创交运低空60系列研究(二十五).pdf
- 3 【信创纵横智库】2025年央国企信创数字化研究报告.pdf
- 4 中国建筑业企业数字化研究报告(2024)-北京中建协认证中心.pdf
- 5 教育部:2024年中国高校数字化发展报告.pdf
- 6 数据突围:AI时代汽车全域营销实战手册.pdf
- 7 猫酷科技&先锋数聚:2024-2025商业地产数字化白皮书.pdf
- 8 泰格医药:2024年数字化去中心化临床试验行业发展现状调研分析报告.pdf
- 9 药师帮研究报告:运用数字化拥抱医药下沉市场,业绩渐入收获期.pdf
- 10 2024年中国人力资源数字化行业研究报告.pdf
- 1 华设集团公司研究报告:国内领先数字化设计龙头,全方位立体布局低空业务.pdf
- 2 集团型国企总部数字化转型白皮书.pdf
- 3 钢铁行业数字化转型场景图谱(2025版).pdf
- 4 中国电机工程学会:配电网数字化评价指标-2025.pdf
- 5 破局与创新-2025年人才管理数字化应用趋势调研报告-中智咨询.pdf
- 6 制造业数字化转型发展报告(2025年).pdf
- 7 国家互联网信息办公室:数字化绿色化协同转型发展报告(2025).pdf
- 8 化工行业数字化转型分享-埃森哲.pdf
- 9 京东工业公司研究报告:专注于供应链数字化领域的创新者.pdf
- 10 2026年网络安全趋势研究报告-技术发展篇.pdf
- 全部热门
- 本年热门
- 本季热门
- 1 2024年中国母婴零售市场消费分级研究:高端产品份额突破30%背后的渠道变革
- 2 2025年爱婴室企业分析:母婴零售巨头的创新与突破
- 3 2025年孩子王企业分析:母婴零售龙头的多线扩张与AI融合之路
- 4 2025年爱婴室研究报告:深耕母婴零售,拓展高达基地
- 5 2023年孩子王研究报告 深耕母婴零售行业十余年
- 6 母婴零售行业发展趋势研究
- 7 2023年孩子王研究报告 母婴零售龙头企业,经营体系多元化
- 8 孩子王专题报告:母婴零售行业龙头,积极推进全渠道策略
- 9 孩子王专题报告:母婴零售龙头,数字化提供强中台
- 10 2026年锅圈公司首次覆盖报告:供应链+数字化为基抢滩下沉,“大店+品类+品牌”拓展迈步第二个万店目标
- 1 2024年中国母婴零售市场消费分级研究:高端产品份额突破30%背后的渠道变革
- 2 2025年爱婴室企业分析:母婴零售巨头的创新与突破
- 3 2025年孩子王企业分析:母婴零售龙头的多线扩张与AI融合之路
- 4 2026年锅圈公司首次覆盖报告:供应链+数字化为基抢滩下沉,“大店+品类+品牌”拓展迈步第二个万店目标
- 5 2026年京东工业公司研究报告:专注于供应链数字化领域的创新者
- 6 2026年华设集团公司研究报告:国内领先数字化设计龙头,全方位立体布局低空业务
- 7 2025年数字化绿色化协同转型发展分析:双化协同如何重塑中国经济增长新动能
- 8 2025年配电网数字化分析:41项关键指标揭示行业转型路径与未来前景
- 9 2025年ESG与数字化双轮驱动:安永大中华区可持续发展路径分析
- 10 2025年配电网数字化分析:41项评价指标引领行业智能化转型新篇章
- 1 2026年锅圈公司首次覆盖报告:供应链+数字化为基抢滩下沉,“大店+品类+品牌”拓展迈步第二个万店目标
- 2 2026年京东工业公司研究报告:专注于供应链数字化领域的创新者
- 3 2026年华设集团公司研究报告:国内领先数字化设计龙头,全方位立体布局低空业务
- 4 2025年数字化绿色化协同转型发展分析:双化协同如何重塑中国经济增长新动能
- 5 2025年配电网数字化分析:41项关键指标揭示行业转型路径与未来前景
- 6 2025年ESG与数字化双轮驱动:安永大中华区可持续发展路径分析
- 7 2025年配电网数字化分析:41项评价指标引领行业智能化转型新篇章
- 8 2025年雅葆轩公司研究报告:PCBA电子制造服务“小巨人”,受益于汽车电子智驾需求和工控数字化转型
- 9 2026年孩子王首次覆盖报告:国内母婴童龙头,三扩战略开启新周期
- 最新文档
- 最新精读
- 1 2026年中国医药行业:全球减重药物市场,千亿蓝海与创新迭代
- 2 2026年银行自营投资手册(三):流动性监管指标对银行投资行为的影响(上)
- 3 2026年香港房地产行业跟踪报告:如何看待本轮香港楼市复苏的本质?
- 4 2026年投资银行业与经纪业行业:复盘投融资平衡周期,如何看待本轮“慢牛”的持续性?
- 5 2026年电子设备、仪器和元件行业“智存新纪元”系列之一:CXL,互联筑池化,破局内存墙
- 6 2026年银行业上市银行Q1及全年业绩展望:业绩弹性释放,关注负债成本优化和中收潜力
- 7 2026年区域经济系列专题研究报告:“都”与“城”相融、疏解与协同并举——现代化首都都市圈空间协同规划详解
- 8 2026年历史6轮油价上行周期对当下交易的启示
- 9 2026年国防军工行业:商业航天革命先驱Starlink深度解析
- 10 2026年创新引领,AI赋能:把握科技产业升级下的投资机会
