有色金属锂行业专题报告:国内硬岩型锂矿全梳理
- 来源:国信证券
- 发布时间:2021/07/11
- 浏览次数:3040
- 举报
一、中国锂资源储量和供应是全球市场重要的组成部分
全球锂资源储量丰富。美国地质调查局USGS最新数据显示,全球锂资源储量约为2105.5万金属吨,折合碳酸锂当量LCE(Lithium Carbonate Equivalent)超过1亿吨,根据2020年全球大约40万吨LCE供给量和需求量来测算,资源储量的静态保证年限超过200年。除 此之外,锂资源量规模远大于资源储量。另外随着锂产业发展,发现的锂资源也是越来越多,所以从资源端的角度来说,全球锂资源储 量是不缺的。锂资源禀赋的状态和分布、开发的方式和提取技术的不同,会影响到锂资源开发的规模和成本,所以全球具备经济开采价 值的资源有限。
全球锂资源储量分布和供应集中度高。USGS最新数据显示,智利、澳大利亚、阿根廷、中国、美国5个国家储量占比达到85.73%。锂 资源供应方面,2020年澳大利亚产量约21.3万吨LCE,全球市场占比达48.66%;智利产量约9.6万吨LCE,占比21.90%;中国产量约 7.5万吨LCE,占比17.03%;阿根廷产量约3.3万吨LCE,占比7.54%;巴西产量约1万吨LCE,占比2.31%;这5个国家产量占比合计达 到97.45%,所以全球锂资源供应非常集中。
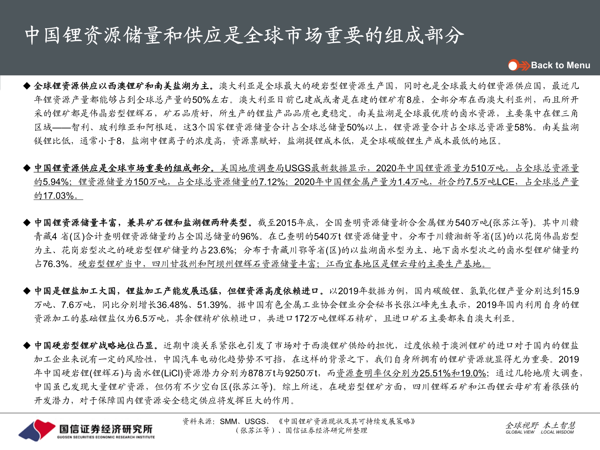
全球锂资源供应以西澳锂矿和南美盐湖为主。澳大利亚是全球最大的硬岩型锂资源生产国,同时也是全球最大的锂资源供应国,最近几 年锂资源产量都能够占到全球总产量的50%左右。澳大利亚目前已建成或者是在建的锂矿有8座,全部分布在西澳大利亚州,而且所开 采的锂矿都是伟晶岩型锂辉石,矿石品质好,所生产的锂盐产品品质也更稳定。南美盐湖是全球最优质的卤水资源,主要集中在锂三角 区域——智利、玻利维亚和阿根廷,这3个国家锂资源储量合计占全球总储量50%以上,锂资源量合计占全球总资源量58%。南美盐湖 镁锂比低,通常小于8,盐湖中锂离子的浓度高,资源禀赋好,盐湖提锂成本低,是全球碳酸锂生产成本最低的地区。
中国锂资源供应是全球市场重要的组成部分。美国地质调查局USGS最新数据显示,2020年中国锂资源量为510万吨,占全球总资源量 的5.94%;锂资源储量为150万吨,占全球总资源储量的7.12%;2020年中国锂金属产量为1.4万吨,折合约7.5万吨LCE,占全球总产量 的17.03%。
中国锂资源储量丰富,兼具矿石锂和盐湖锂两种类型。截至2015年底,全国查明资源储量折合金属锂为540万吨(张苏江等)。其中川赣 青藏4 省(区)合计查明锂资源储量约占全国总储量的96%。在已查明的540万t 锂资源储量中,分布于川赣湘新等省(区)的以花岗伟晶岩型 为主、花岗岩型次之的硬岩型锂矿储量约占23.6%;分布于青藏川鄂等省(区)的以盐湖卤水型为主、地下卤水型次之的卤水型锂矿储量约 占76.3%。硬岩型锂矿当中,四川甘孜州和阿坝州锂辉石资源储量丰富;江西宜春地区是锂云母的主要生产基地。
中国主要锂矿床类型分为硬岩型和卤水型
中国主要锂矿矿床类型划分为内生硬岩型和外生卤水型两个大类。其中,硬岩型锂矿包括花岗伟晶岩型、花岗岩型、云英岩型与碳酸盐黏 土型锂矿,卤水型锂矿细分为盐湖卤水型及地下卤水型锂矿。目前已经开发利用的锂矿资源中,以花岗伟晶岩型、花岗岩型与盐湖卤水型 为主,这3种锂矿床规模较大,其他类型规模相对较小。
中国是锂盐加工大国,锂盐加工产能发展迅猛,但锂资源高度依赖进口。以2019年数据为例,国内碳酸锂、氢氧化锂产量分别达到15.9 万吨、7.6万吨,同比分别增长36.48%、51.39%。据中国有色金属工业协会锂业分会秘书长张江峰先生表示,2019年国内利用自身的锂 资源加工的基础锂盐仅为6.5万吨,其余锂精矿依赖进口,共进口172万吨锂辉石精矿,且进口矿石主要都来自澳大利亚。
中国硬岩型锂矿战略地位凸显。近期中澳关系紧张也引发了市场对于西澳锂矿供给的担忧,过度依赖于澳洲锂矿的进口对于国内的锂盐 加工企业来说有一定的风险性,中国汽车电动化趋势势不可挡,在这样的背景之下,我们自身所拥有的锂矿资源就显得尤为重要。2019 年中国硬岩锂(锂辉石)与卤水锂(LiCl)资源潜力分别为878万t与9250万t,而资源查明率仅分别为25.51%和19.0%;通过几轮地质大调查, 中国虽已发现大量锂矿资源,但仍有不少空白区(张苏江等)。综上所述,在硬岩型锂矿方面,四川锂辉石矿和江西锂云母矿有着很强的 开发潜力,对于保障国内锂资源安全稳定供应将发挥巨大的作用。
二、四川省锂辉石资源
四川省锂辉石资源丰富但开采难度相对较高
四川省锂矿资源禀赋好。四川省锂辉石矿分布集中,矿石品位较高, 平均品位约1.30%-1.42%,与全球最重要的原材料供应地澳洲锂辉 石矿品位相当,并且伴生或共生有多种有益组分可综合利用。四川 省锂辉石资源主要分布于金川-马尔康成矿区和康定-道孚成矿区, 代表锂矿有“甲基卡”和“可尔因”。
川地自然条件较为恶劣,锂矿资源开采利用难度较大。甘孜州、阿 坝州锂辉石矿多分布于因高强度农林牧业开发导致山地植被覆盖条 件差与水土严重流失的高海拔地区,受自然条件恶劣与矿山基建薄 弱影响,开发分散粗放、集中度较低。
甘孜州政策支持锂产业发展。2020年11月,甘孜州政府公示《四川 省甘孜藏族自治州锂产业发展规划(2019-2025)环境影响报告书》, 规划以大甲基卡矿业园作为锂资源核心开发区、甘眉工业园和成甘 工业园作为锂资源深加工的主要承载地,形成“一核心,两基地” 锂产业布局。随着项目逐渐投产以及相关政策对于加快发展国内锂 矿的支持,未来有望进一步提升四川省锂矿资源的利用效率。
四川省主要锂辉石矿山汇总
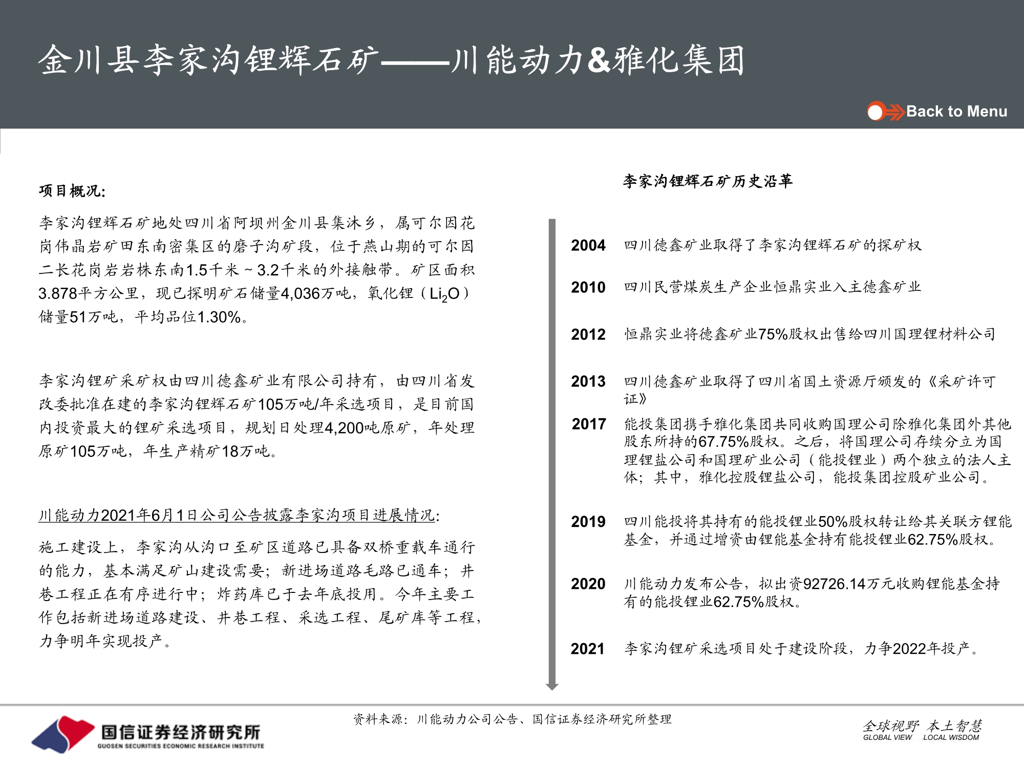
四川省主要锂辉石矿中,目前在产的只有康定市甲基卡锂辉石矿和金川县业隆沟锂辉石矿。其中甲基卡锂矿在60多平方千米范 围内发现花岗伟晶岩等脉体498条,其中工业锂矿体114条,探明Li2O储量92万吨,是国内最大的锂矿资源基地;金川县业隆 沟锂矿生产规模为40.5万吨/年,氧化锂资源量11.15万吨,目前处于产能爬坡期当中。金川县李家沟锂辉石矿目前在建105吨/ 年采选项目,预计2022年投产。四川省其余锂矿目前均无开采预期,雅江县措拉锂辉石矿处于缓建+设计优化过程中,雅江县 德扯弄巴锂辉石矿尚未开始,马尔康县党坝锂辉石矿处于停产状态。
三、江西省锂云母资源
江西省锂云母资源储量丰富,且已实现规模化生产
江西省是国内的锂矿资源大省。中国拥有亚洲储量最大的锂云母矿, 江西宜春地区,现探明可利用氧化锂总储量约250万吨,具有“亚洲 锂都”美誉,其中宜春钽铌矿可开采氧化锂储量约为110万吨。宜春 锂云母矿资源分布主要集中于两个区域:宜丰-奉新矿区,包括宜丰县 花桥乡、同安乡及奉新县上富镇等;新坊矿区,即江钨所属的宜春钽 铌矿所在地。事实上,宜春市的矿山含有大量未详勘地区,未来还具 有很大的增储潜力。
锂云母提锂技术优化,实现规模化生产。江西省宜春市政府依托丰富 的锂云母资源,建立了国内首个锂电新能源高新技术产业化基地,并 将沿着“锂矿资源-碳酸锂-锂电池材料-锂电池-锂电汽车”的全产业链 全力推进。近年来,国内云母提锂企业逐步形成成熟的锂云母提锂技 术,其中硫酸盐焙烧分解置换工艺的突破,较好的解决了石灰石烧结 法、硫酸焙烧法等传统提锂方式生产电池级碳酸锂时存在的工艺流程 长、能耗高、对生产设施要求高等问题,实现了从锂云母矿中高效、 经济提取电池级碳酸锂的目标。此外,该工艺可以实现锂云母资源的 综合利用,在提锂过程中可以同时生产出可循环利用或对外出售的副 产品,从而进一步提升经济效益。 锂云母原矿品位通常为0.3-0.6%;锂云母精矿采选后Li2O含量通常为 2.0-3.5%。
江西省主要锂云母矿山汇总
宜春市矿业有限公司在江西省锂云母资源当中扮演着至关重要的角色,公司于2013年元月8日正式挂牌运营,是宜春市人民政府为整合收储全市 范围内的锂矿资源而专门组建的直属市政府的国有独资公司,是宜春市行政区域内唯一的锂矿资源收储经营企业。公司按照“统一政策、统一管 理、统一开发、统一经营”原则收储经营管理开发锂矿资源,以确保全市锂电产业长期有效的锂资源供应保障。
宜春市矿业有限公司分别在袁州区、宜丰县、奉新县、高安市组建了四个独立法人的全资子公司,负责各自行政区内锂矿资源收储、经营、管理; 目前公司已经成功收购、控制了氧化锂含量(Li2O)0.4%以上的锂矿山18个:宜丰县花桥乡白水洞高岭土矿、奉新县郭家含锂瓷石矿、奉新县塘下 含锂瓷石矿、奉新县富华瓷石矿、高安市伍桥瓷石矿、高安市联合丁家瓷石矿、高安市华峰瓷土矿、高安市高华瓷土矿、奉新县上富镇金峰硅矿 厂、奉新县上富镇金港钾长石矿、奉新县联盟陶瓷土矿、宜丰县花桥乡大港瓷土矿、宜丰县第一瓷矿、宜丰县同安乡同安瓷矿、宜丰县同安乡党 田瓷矿、宜丰县同安乡鹅颈瓷矿、宜丰县同安乡东槽瓷土矿、宜丰县同安乡东槽鼎兴瓷土矿。
除了宜春市矿业掌握的锂矿资源之外,其他资源掌握在少数矿业公司手中:1)宜春钽铌矿(414矿),所属企业是江钨控股集团,该矿是宜春市 开发较早、体量最大的云母矿山;2)化山瓷石矿,所属企业是永兴材料,矿产权面积达1.87平方公里,累计查明控制的经济资源量矿石量4500 多万吨,目前仅对0.38平方公里的土地进行详勘,还有进一步增储的空间;3)白水洞高岭土矿,所属企业是宜春市矿业&永兴材料,矿权面积 0.7614平方公里,累计查明控制的经济资源量矿石量730.74万吨;4)狮子岭锂瓷石矿,所属企业是江特电机,狮子岭矿是茜坑矿山的一部分, 矿权面积0.1114平方公里,储量为1402.8万吨(332+333)。
报告节选:
(本文仅供参考,不代表我们的任何投资建议。如需使用相关信息,请参阅报告原文。)
- ABB:有色金属行业电气应用方案.pdf
- 北矿检测公司研究报告:有色金属检测权威地位铸就壁垒,金属涨价+仪器国产化驱动成长空间.pdf
- 有色金属行业周报:中东冲突扰动加剧,建议关注黄金与电解铝.pdf
- 有色金属行业1970年代大通胀复盘:大宗和有色启示录.pdf
- 有色金属行业周报:中东冲突扰动全球铝供给,铝价高波震荡运行.pdf
- 荣续智库:2026年新能源汽车行业ESG白皮书(电池类).pdf
- 新能源汽车行业ESG白皮书(电池类).pdf
- 新能源汽车行业ESG案例白皮书.pdf
- 2026年新能源汽车行业ESG白皮书(氢能・甲醇・生物质・天然气・太阳能类).pdf
- 2025新能源汽车安全认知报告.pdf
- 有色金属锂行业分析:国内锂资源开发提速,新疆锂矿详细梳理.pdf
- 有色金属锂行业专题研究:从锂矿供给看锂价持续性.pdf
- 有色金属锂行业深度报告:全球盐湖提锂的变革.pdf
- 有色金属锂行业深度研究报告:欧美锂资源详情与评估.pdf
- 有色金属锂行业研究框架.pdf
- 相关文档
- 相关文章
- 全部热门
- 本年热门
- 本季热门
- 1 有色金属铝行业专题研究报告:全方位梳理电解铝产业链.pdf
- 2 有色金属行业专题报告:高质量发展推动,新质有色迎机遇.pdf
- 3 钛金属行业专题报告:高端装备核心关键材料.pdf
- 4 77页ppt全方位解读稀土.pdf
- 5 锂资源121页深度研究报告:战略级赛道、历史性机会.pdf
- 6 有色金属行业158页深度研究报告:上下两个半场.pdf
- 7 铜行业深度报告:碳中和大潮势不可挡,铜需求打开新的成长空间.pdf
- 8 稀土产业深度报告:碳中和重塑稀土需求,工业维生素成为必需品.pdf
- 9 有色金属行业专题报告:全球电建新周期,拉动铜铝硅钢消费高增长.pdf
- 10 有色金属行业2021年投资策略:全面牛市开启.pdf
- 1 有色金属行业二季度行业策略:关税浪潮后,铜市影响几何?.pdf
- 2 有色金属行业分析:全球制造业PMI走弱,基本金属偏弱运行.pdf
- 3 有色金属行业分析:海外中重稀土价格大幅上行.pdf
- 4 有色金属行业分析:海外补库预期提升,国内稀土价格上行.pdf
- 5 有色金属行业2024年年报及2025年一季报综述:贵金属主升浪带动业绩大增,工业金属静待需求复苏.pdf
- 6 有色金属行业2024年报及2025一季报点评报告:避险情绪提振贵金属价格,小金属战略性凸显.pdf
- 7 有色金属行业板块2024和25Q1业绩总结:金铜铝板块盈利大增,能源金属板块盈利大幅下滑.pdf
- 8 2025年有色金属行业分析-联合资信.pdf
- 9 有色金属行业2024年&2025Q1总结:盈利继续改善,风物长宜放眼量.pdf
- 10 有色金属行业2025年一季度机构配置综述:Q1持仓回升,Q2内需为锚.pdf
- 1 有色金属行业2026年投资策略:黄金仍将稳步上行,库存周期将迎主升浪.pdf
- 2 金属新材料行业周报:美联储降息如期落地,宽松预期助力有色金属向上.pdf
- 3 有色金属行业2026年年度策略:供需重塑与资源再定价.pdf
- 4 有色金属行业战略性矿产系列报告:铀,天然铀价值重估,长牛征程进行时.pdf
- 5 有色金属行业2026年度策略.pdf
- 6 有色金属行业硬质合金及刀具系列二:从德国玛帕看刀具行业“隐形赢家”如何获益于新能源汽车行业发展.pdf
- 7 2025年12月基金投顾投端跟踪报告:投顾组合调仓频率抬升,黄金和有色金属ETF受青睐.pdf
- 8 有色金属行业2026年投资策略:资源大周期,把握金属全面牛市.pdf
- 9 有色金属行业金属新材料高频数据周报:碳酸锂价格一周上涨8.4%.pdf
- 10 宏观周度述评系列:贵金属和有色金属继续上行背后.pdf
- 全部热门
- 本年热门
- 本季热门
- 1 2026年北矿检测公司研究报告:有色金属检测权威地位铸就壁垒,金属涨价+仪器国产化驱动成长空间
- 2 2026年第10周有色金属行业周报:中东冲突扰动加剧,建议关注黄金与电解铝
- 3 2026年有色金属行业1970年代大通胀复盘:大宗和有色启示录
- 4 2026年有色金属行业有色月跟踪:美国关键矿产战略持续演进,关注重点品种价值重估
- 5 2026年有色金属铝月度报告:地缘扰动未歇;政策预期犹存
- 6 2026年上期有色金属指数解析:期货指数与股票指数有何差异?
- 7 2026年第9周有色金属行业周报:中东冲突升级,利好黄金与军工战略金属
- 8 2026年第9周有色金属行业周报:地缘扰动再起,看多贵金属避险价值
- 9 2026年第9周有色金属行业周报:美伊军事冲突开启,关键战略资源+贵金属价值提升
- 10 2026年第9周有色金属行业周报:津巴布韦暂停锂精矿出口,能源金属迎布局机会
- 1 2026年北矿检测公司研究报告:有色金属检测权威地位铸就壁垒,金属涨价+仪器国产化驱动成长空间
- 2 2026年第10周有色金属行业周报:中东冲突扰动加剧,建议关注黄金与电解铝
- 3 2026年有色金属行业1970年代大通胀复盘:大宗和有色启示录
- 4 2026年有色金属行业有色月跟踪:美国关键矿产战略持续演进,关注重点品种价值重估
- 5 2026年有色金属铝月度报告:地缘扰动未歇;政策预期犹存
- 6 2026年上期有色金属指数解析:期货指数与股票指数有何差异?
- 7 2026年第9周有色金属行业周报:中东冲突升级,利好黄金与军工战略金属
- 8 2026年第9周有色金属行业周报:地缘扰动再起,看多贵金属避险价值
- 9 2026年第9周有色金属行业周报:美伊军事冲突开启,关键战略资源+贵金属价值提升
- 10 2026年第9周有色金属行业周报:津巴布韦暂停锂精矿出口,能源金属迎布局机会
- 1 2026年北矿检测公司研究报告:有色金属检测权威地位铸就壁垒,金属涨价+仪器国产化驱动成长空间
- 2 2026年第10周有色金属行业周报:中东冲突扰动加剧,建议关注黄金与电解铝
- 3 2026年有色金属行业1970年代大通胀复盘:大宗和有色启示录
- 4 2026年有色金属行业有色月跟踪:美国关键矿产战略持续演进,关注重点品种价值重估
- 5 2026年有色金属铝月度报告:地缘扰动未歇;政策预期犹存
- 6 2026年上期有色金属指数解析:期货指数与股票指数有何差异?
- 7 2026年第9周有色金属行业周报:中东冲突升级,利好黄金与军工战略金属
- 8 2026年第9周有色金属行业周报:地缘扰动再起,看多贵金属避险价值
- 9 2026年第9周有色金属行业周报:美伊军事冲突开启,关键战略资源+贵金属价值提升
- 10 2026年第9周有色金属行业周报:津巴布韦暂停锂精矿出口,能源金属迎布局机会
- 最新文档
- 最新精读
- 1 2026年中国医药行业:全球减重药物市场,千亿蓝海与创新迭代
- 2 2026年银行自营投资手册(三):流动性监管指标对银行投资行为的影响(上)
- 3 2026年香港房地产行业跟踪报告:如何看待本轮香港楼市复苏的本质?
- 4 2026年投资银行业与经纪业行业:复盘投融资平衡周期,如何看待本轮“慢牛”的持续性?
- 5 2026年电子设备、仪器和元件行业“智存新纪元”系列之一:CXL,互联筑池化,破局内存墙
- 6 2026年银行业上市银行Q1及全年业绩展望:业绩弹性释放,关注负债成本优化和中收潜力
- 7 2026年区域经济系列专题研究报告:“都”与“城”相融、疏解与协同并举——现代化首都都市圈空间协同规划详解
- 8 2026年历史6轮油价上行周期对当下交易的启示
- 9 2026年国防军工行业:商业航天革命先驱Starlink深度解析
- 10 2026年创新引领,AI赋能:把握科技产业升级下的投资机会
