汽车半导体行业深度分析报告
- 来源:控安研究院
- 发布时间:2021/07/15
- 浏览次数:2073
- 举报
01 半导体行业概况
半导体芯片产业链
半导体是计算机、通信、电子产品等核心组成部分,半导体产业基本上就是现代IT产业的基础。一般来说, 半导体产业链主要分为四个环节,分别是产品设计 → 制造 → 封装 → 成品测试。
半导体产业历史沿革
历史上半导体产业共经历过三次大的产业转移,涉及的国家和地区主要有美国、日本、韩国、中国大陆以 及中国台湾地区。
半导体产业市场集中度
从产业链环节来看,美国在EDA 软件、半导体设备等领域竞争力突出;从芯片产品来看,美国在微处理器 领域处于绝对领导地位,并在无线通讯芯片、模拟、逻辑、MCU、存储器等多个领域具备较强竞争力。
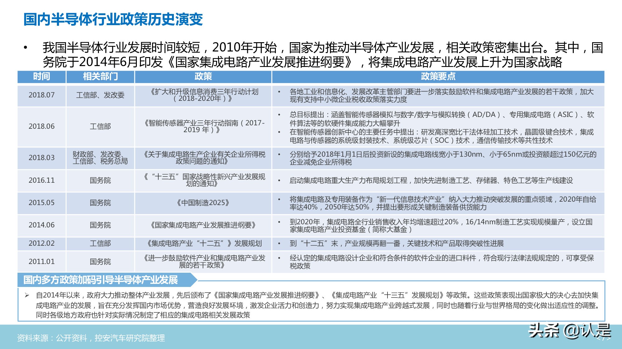
国内半导体行业政策历史演变
我国半导体行业发展时间较短,2010年开始,国家为推动半导体产业发展,相关政策密集出台。其中,国 务院于2014年6月印发《国家集成电路产业发展推进纲要》,将集成电路产业发展上升为国家战略。
国内半导体产业逐步突围
政府利用丰富的政策手段和资源调配来全方面支持大陆半导体行业的发展,大陆集成电路不仅产业规模迅 速扩大,还涌现出大量优秀企业,未来在这种全方位发展机制下中国半导体产业还会继续快速发。
半导体基本分类
按国际通行的半导体产品标准方式进行分类,半导体可以分为四类:集成电路、分立器件、传感器和光电 子器件,这四类可以统称为半导体元件;其中集成电路是半导体产业最大的市场,市场份额占比超过80%。
02 半导体行业分析
半导体设计
芯片设计流程:主要可分为前端设计与后端设计,其中前端设计(也称为逻辑设计)主要涉及芯片的功能设 计,后端设计(也称为物理设计)主要涉及工艺有关的设计,使其成为具备制造意义的芯片。
芯片设计核心软件EDA:在芯片设计的环节中,EDA等设计软件是必不可少的工具。设计者使用硬件描述语言(Verilog HDL)完 成设计文件,通过EDA软件自动逻辑编译、化简、分割、综合、优化、布局、布线和仿真。
半导体制造
芯片制造流程:一块芯片的诞生需经历重重考验,从设计到制造再到封装测试,每一关都需用到大量的设备和材料。而在 半导体加工的过程中,集成电路制造更是半导体产品加工工序最多、工艺最为密集的环节。
硅片制造:硅片又称硅晶圆片, 是制作集成电路的重要材料,通过对硅片进行光刻、离子注入等手段,可以制成集成 电路和各种半导体器件。
芯片制程:芯片的制程就是用来表征集成电路尺寸的大小的一个参数。随着摩尔定律*发展,制程从0.5μm一直发展 到现在的10nm、7nm、5nm。目前,28nm是传统制程和先进制程的分界点。
半导体材料
半导体制造工艺所需材料:半导体产业链可以大致分为设备、材料、设计等上游环节、中游晶圆制造,以及下游封装测试等三个主要 环节。半导体材料是产业链上游环节中非常重要的一环,在芯片的生产制造中起到关键性的作用。
细分占比:从材料所属环节来看(以2017年数据为参考),晶圆制造材料占比59%,封装材料占比41%; 晶圆制造 材料中,硅片依然占据绝对核心,占比达到31%;封装材料中,封装基板占据核心地位,达到40%。
硅片市场竞争格局:目前,经历20年时间的发展,全球主要的半导体硅片厂商已经从20多家逐渐兼并为由日本、德国、韩国以 及中国台湾共五家知名企业所主导的局面。
半导体设备
芯片制造相关设备:半导体集成电路设备主要包括硅片制造设备、晶圆加工处理设备、封装设备和测试设备等,由于集成电路 制造工序复杂、流程较长,不同环节所需设备各不相同,且技术难度及价值量也存在明显差异 硅片 制造 拉单晶 单晶炉 磨外圆 滚圆机 切片 切片机 研磨 研磨机 倒角 倒角机 抛光 抛光机 清洗 清洗设备 检。
全球半导体设备市场竞争格局:由于坚实的技术壁垒和客户壁垒,半导体制造设备的市场基本都被海外企业占据,几家国际企业占据全球 90%以上的市场份额
03 汽车半导体技术
汽车半导体
汽车半导体按种类可分为功能芯片MCU、功率半导体(IGBT、 MOSFET等)、传感器及其他。在传统燃 油汽车中,MCU价值量占比最高,为23%;在纯电动车中,MCU占比仅次于功率半导体, 为11%。
汽车控制器ECU
ECU,电子控制器单元,它的用途就是控制汽车的行驶状态以及实现其各种功能。主要是利用各种传感器、 总线的数据采集与交换,来判断车辆状态以及司机的意图并通过执行器来操控汽车。
车载控制器ECU基本结构
车载控制器ECU是以单片机为核心而组成的电子控制装置,具有很强的运算和逻辑判断功能,ECU是汽车 电子控制系统的控制中心;车载控制器ECU主要由输入电路、单片机和输出电路三部分组成。
车载芯片
早期汽车电子以ECU为主,随着汽车向智能化方向发展,传统的分布式架构难以满足需求,由中心化架构 DCU等逐步替代。此外,由于车载芯片需要同时处理大量数据,形成了以GPU等为核心的车载主控芯片。
功能芯片与主控芯片
传统汽车的功能芯片仅适用于发动机控制、电池管理、电机控制等局部功能,尚无法满足高数据量的如智 能驾驶领域相关运算。随着汽车智能化水平的不断提高,具备AI计算能力的主控芯片诞生。
功能芯片指ECU、TCU、VCU等各功能部件控制器中负责具体控制功能的MCU(微处理器),承担着设 备内多种数据的处理诊断和运算,通常有8位、16位、32位甚至64位等型号。
主控芯片指在智能座舱控制器、自动驾驶控制器等关键控制器中承担核心处理运算任务的SOC(系统级芯 片),按应用主要可分为车载SOC和车控SOC,内部集成了CPU、GPU、NPU、ISP等一系列运算单元。
车载嵌入式系统集成
嵌入式系统具有体积小、低功耗、集成度高等优点,这就决定了它非常适合应用于汽车工业领域。另外, 随着汽车技术的发展以及微处理器技术的不断进步,使得嵌入式系统在汽车电子技术中得到了广泛应用。
片上系统SOC
SoC称为系统级芯片,也称为片上系统,意指它是一个产品,是一个有专用目标的集成电路,其中包含完 整系统并有嵌入软件的全部内容。
SoC系统由硬件和软件两大部分组成。硬件包括嵌入式处理和外围设备,软件包括应用软件和操作系统; 软件通过数据结构、算法和通讯协议实现汽车电子控制策略,硬件为软件提供了运行平台,执行具体控制
汽车芯片应用领域
从应用的角度,汽车上小到胎压监测系统TMPS、摄像头,大到整车控制器、自动驾驶域控制器,都离不 开各式各样的芯片,可以说汽车的智能化就是芯片的智能化。
04 汽车芯片技术发展趋势
车载芯片技术发展趋势总览
随着自动驾驶技术的发展以及需求的不断提高,车载芯片技术也在不断演进,主要体现在芯片类型、芯片 集成度、芯片算力、芯片能耗比、车规符合性、功能安全以及信息安全等几大方面。
车载芯片类型
随着ADAS功能渗透率越来越高,传统CPU算力将无法胜任,在自动驾驶领域GPU取代CPU、FPGA作为 GPU的有效补充成为了主流方案。随着自动驾驶的定制化需求提升,未来定制化ASIC专用芯片将成为主流。
从技术架构上来看,车载芯片可分为四类芯片:CPU(中央处理器)、GPU(图形处理器)、FPGA(现 场可编程门阵列)以及ASIC(专用集成电路)。
车载芯片集成度
随着车辆的电子化程度逐渐提高,ECU占领了整个汽车,这对电子电气架构带来了巨大的挑战。以域为单 位的DCU集成化架构是当前最佳解决方案,将取代传统的分布式架构,车载芯片SoC集成度将越来越高。
车载芯片算力
随着汽车智能化程度越来越高,需要处理的传感器数据也变得越来越多,传统CPU的算力已不再够用,车 载芯片整体向着算力更强的AI芯片方向发展,并且伴随着自动驾驶需求的变化也在不断增强。
车载芯片能耗比
由于芯片类型的不同导致芯片架构、制造工艺等也不完全相同。总体来看,车载芯片计算能耗比(消耗单 位瓦数可以完成多少运算量):ASIC>FPGA>GPU>CPU。
车载芯片车规符合性/功能安全/信息安全
入局车规级芯片壁垒高,车规级芯片的突破是自动驾驶实现大规模落地的必要条件;作为系统级车载芯片, 其对应控制器功能安全等级应达到ASIL-D;搭载网络安全模块也逐渐成了车载芯片发展的新趋势。
报告节选:
报告链接:汽车半导体行业深度分析报告
(本文仅供参考,不代表我们的任何投资建议。如需使用相关信息,请参阅报告原文。)
- 2026年封装测试行业投资策略(半导体中游系列研究之十三):先进封装大时代,本土厂商崭露头角.pdf
- 上海新阳公司研究报告:平台型半导体材料公司,有望受益新一轮存储扩产.pdf
- 半导体行业ESG发展白皮书:同“芯”创未来.pdf
- 半导体行业周报:半导体产业链景气度结构性攀升,Agentic AI带动CPU价值重估.pdf
- 半导体行业3月投资策略:建议关注半导体生产链及周期复苏的模拟功率板块.pdf
- 闻泰科技研究报告:ODM有望趋势性扭亏为盈,汽车半导体周期启动在即.pdf
- 纳芯微(688052)研究报告:国产替代+新能源双线助力,汽车半导体未来可期.pdf
- 汽车半导体行业深度报告:电动化智能化双轮驱动,车载半导体拾级而上.pdf
- 半导体行业专题报告:汽车半导体产业趋势探讨.pdf
- 汽车半导体行业深度报告:需求爆发叠加国产加速,汽车芯片十年腾飞期开启.pdf
- 中国汽车:海外新能源车机遇和可能带来的风险(摘要).pdf
- 艺恩报告:智驾未来:AI重塑汽车消费新纪元.pdf
- (懂车帝)汽车以旧换新消费洞察白皮书.pdf
- 汽车行业轮胎月度跟踪(3):26出海加速拐点年,短期重视产能进度、关注原材料等弱化扰动项——产能、订单、销量&库存、成本4项(更新至2603).pdf
- 卡倍亿公司研究报告:汽车线缆龙头乘势而上,多元布局打开长期成长空间.pdf
- 相关文档
- 相关文章
- 全部热门
- 本年热门
- 本季热门
- 1 半导体行业深度分析及投资框架(184页ppt).pdf
- 2 半导体金属行业深度报告:镓、钽、锡将显著受益于半导体复苏.pdf
- 3 集成电路产业链全景图.pdf
- 4 中国半导体行业173页深度研究报告:牛角峥嵘.pdf
- 5 百页报告深度解析中国自主可控行业全景图.pdf
- 6 半导体设备产业重磅报告:探寻半导体设备全产业链的发展机遇.pdf
- 7 半导体行业深度研究:详解全球半导体制造行业发展格局.pdf
- 8 硬核电子科技产业研究:半导体、5G、人工智能(111页).pdf
- 9 芯片行业深度分析报告:探究全球半导体行业巨擘.pdf
- 10 半导体行业新材料深度报告:硅片、光刻胶、靶材、电子特气等.pdf
- 1 2025第三代半导体产业链研究报告.pdf
- 2 功率半导体行业分析报告:技术迭代×能源革命×国产替代的三重奏.pdf
- 3 半导体先进封装系列专题报告:传统工艺升级&先进技术增量,争设备之滔滔不绝.pdf
- 4 北方华创:平台化半导体设备龙头,受益于下游资本开支扩张&国产化率提升.pdf
- 5 半导体行业专题报告:突围“硅屏障”——国产晶圆技术攻坚与供应链自主化.pdf
- 6 半导体行业研究.pdf
- 7 半导体设备行业深度报告:新工艺新结构拓宽空间,国产厂商多维发展突破海外垄断.pdf
- 8 半导体先进封装行业深度研究报告:AI算力需求激增,先进封装产业加速成长.pdf
- 9 半导体设备行业深度分析:驱动因素、国产替代、技术突破及相关公司深度梳理.pdf
- 10 光刻机行业深度研究报告:半导体设备价值之冠,国产替代迎来奇点时刻.pdf
- 1 北方华创:平台化半导体设备龙头,受益于下游资本开支扩张&国产化率提升.pdf
- 2 2026年半导体设备行业策略报告:AI驱动新成长,自主可控大时代.pdf
- 3 半导体行业投资策略:AI算力自主可控的全景蓝图与投资机遇.pdf
- 4 半导体行业:EDA工具,贯穿芯片落地全流程,国产企业蓄势待发.pdf
- 5 半导体行业:模拟IC回归新周期,国产龙头的成长空间与路径(更新).pdf
- 6 半导体行业先进封装与测试专题报告:先进封装量价齐升,测试设备景气上行.pdf
- 7 半导体与半导体生产设备行业深度报告:新旧动能切换供给竞争转势,碳化硅衬底进击再成长.pdf
- 8 半导体行业存储设备专题报告:AI驱动存储扩容,设备环节确定性凸显.pdf
- 9 半导体行业分析手册之二:混合键合设备,AI算力时代的芯片互连革命与BESI的领航之路.pdf
- 10 天承科技深度研究报告:国产PCB专用化学品龙头,布局半导体电镀业务打开成长空间.pdf
- 全部热门
- 本年热门
- 本季热门
- 1 2026年封装测试行业投资策略(半导体中游系列研究之十三):先进封装大时代,本土厂商崭露头角
- 2 2026年第10周半导体行业周报:半导体产业链景气度结构性攀升,Agentic AI带动CPU价值重估
- 3 2026年半导体行业3月投资策略:建议关注半导体生产链及周期复苏的模拟功率板块
- 4 2026年TMT行业海外龙头TMT公司业绩启示:资本开支进一步上行,半导体表现占优趋势或延续
- 5 2026年半导体行业2月份月报:半导体行业涨价蔓延未止,关注AI驱动下细分赛道结构性机会
- 6 2026年第9周半导体行业周报:台积电营收创历史新高,T_glass供不应求
- 7 2026年半导体行业深度:海外模拟IC龙头业绩验证拐点,结构性复苏主线清晰
- 8 2026年度半导体设备行业策略:看好存储与先进逻辑扩产,设备商国产化迎新机遇
- 9 2026年半导体零部件行业深度报告:高景气上行+国产替代共振,看好零部件大级别行情
- 10 2026年半导体行业业绩跟踪专题报告:行业整体景气上行,存储、设备、晶圆代工需求火热
- 1 2026年封装测试行业投资策略(半导体中游系列研究之十三):先进封装大时代,本土厂商崭露头角
- 2 2026年第10周半导体行业周报:半导体产业链景气度结构性攀升,Agentic AI带动CPU价值重估
- 3 2026年半导体行业3月投资策略:建议关注半导体生产链及周期复苏的模拟功率板块
- 4 2026年TMT行业海外龙头TMT公司业绩启示:资本开支进一步上行,半导体表现占优趋势或延续
- 5 2026年半导体行业2月份月报:半导体行业涨价蔓延未止,关注AI驱动下细分赛道结构性机会
- 6 2026年第9周半导体行业周报:台积电营收创历史新高,T_glass供不应求
- 7 2026年半导体行业深度:海外模拟IC龙头业绩验证拐点,结构性复苏主线清晰
- 8 2026年度半导体设备行业策略:看好存储与先进逻辑扩产,设备商国产化迎新机遇
- 9 2026年半导体零部件行业深度报告:高景气上行+国产替代共振,看好零部件大级别行情
- 10 2026年半导体行业业绩跟踪专题报告:行业整体景气上行,存储、设备、晶圆代工需求火热
- 1 2026年封装测试行业投资策略(半导体中游系列研究之十三):先进封装大时代,本土厂商崭露头角
- 2 2026年第10周半导体行业周报:半导体产业链景气度结构性攀升,Agentic AI带动CPU价值重估
- 3 2026年半导体行业3月投资策略:建议关注半导体生产链及周期复苏的模拟功率板块
- 4 2026年TMT行业海外龙头TMT公司业绩启示:资本开支进一步上行,半导体表现占优趋势或延续
- 5 2026年半导体行业2月份月报:半导体行业涨价蔓延未止,关注AI驱动下细分赛道结构性机会
- 6 2026年第9周半导体行业周报:台积电营收创历史新高,T_glass供不应求
- 7 2026年半导体行业深度:海外模拟IC龙头业绩验证拐点,结构性复苏主线清晰
- 8 2026年度半导体设备行业策略:看好存储与先进逻辑扩产,设备商国产化迎新机遇
- 9 2026年半导体零部件行业深度报告:高景气上行+国产替代共振,看好零部件大级别行情
- 10 2026年半导体行业业绩跟踪专题报告:行业整体景气上行,存储、设备、晶圆代工需求火热
- 最新文档
- 最新精读
- 1 2026年中国医药行业:全球减重药物市场,千亿蓝海与创新迭代
- 2 2026年银行自营投资手册(三):流动性监管指标对银行投资行为的影响(上)
- 3 2026年香港房地产行业跟踪报告:如何看待本轮香港楼市复苏的本质?
- 4 2026年投资银行业与经纪业行业:复盘投融资平衡周期,如何看待本轮“慢牛”的持续性?
- 5 2026年电子设备、仪器和元件行业“智存新纪元”系列之一:CXL,互联筑池化,破局内存墙
- 6 2026年银行业上市银行Q1及全年业绩展望:业绩弹性释放,关注负债成本优化和中收潜力
- 7 2026年区域经济系列专题研究报告:“都”与“城”相融、疏解与协同并举——现代化首都都市圈空间协同规划详解
- 8 2026年历史6轮油价上行周期对当下交易的启示
- 9 2026年国防军工行业:商业航天革命先驱Starlink深度解析
- 10 2026年创新引领,AI赋能:把握科技产业升级下的投资机会
