私域流量行业深度报告:私域流量何以火爆?
- 来源:光大证券
- 发布时间:2021/06/26
- 浏览次数:2364
- 举报
一、什么是时下电商最火爆的概念私域流量
私域流量是由公域、它域引流、可自由触达的、以“IP化”方式聚集、具有耐受性的流量。相对于公域流量依靠平台背书、买一次性流量,私域流量可 反复使用而不增加成本,且可自己掌控用户。
二、为什么说电商核心资产私域流量可以解决公域流量的痛点
公域流量痛点一:流量红利殆尽,传统电商遇瓶颈
私域流量兴起的背景之一是流量增速见顶,公域流量红利和传统电商发展遇到阻力。互联网红利消退,流量增速放缓。2017.3至2019.3中国移 动互联网月活跃用户规模的整体增幅为10%,而2019.3至2021.3的整体增幅下滑8pct至2%;2020年网购用户 增速由2019年的16%回落至10%;淘宝、天猫等传统电商 GMV 近两年增幅呈现下降态势,公域流量红利衰退, 传统电商发展遇阻。
公域流量痛点二:公域流量昂贵,获客成本高涨
用获客成本=市场及销售费用/年度活跃用户测算获客成本,阿里系电商获客成本从2017年43元/人增长到2020年81 元/人,增长近88%;用获客成本=市场及销售费用/新增年度活跃用户测算获客成本,阿里系电商获客成本从2018 年278元/人增长到2020年929元/人,增长近234%;拼多多和美团相比阿里和京东获客成本较低,拼多多从2018年 的77元/人增长到2020年203元/人,增长近64%,美团则从2017年的214元/人增长到2020年347元/人,增长约 62%。中心化电商平台获客成本提升推动公域流量日益昂贵,转嫁到商户身上的经济负担加重。
公域流量痛点三:对用户控制力不足,粘性差,留存差
公域流量代表性平台信息获取方式、沟通渠道与算法逻辑导致平台赋予商家的控制力较弱,用户 忠诚度较低。对用户流量中心化程度越低——>粉丝价值越高 阶层流动性越低——>粉丝价值越高。
半私域流量场景:电商SaaS帮助内容商家绕过传统电商平台与客户对接
内容平台的商家可通过电商SaaS自建交易平台,绕过主流电商渠道实现与消费者直接对接交易,进行私域 流量经营 。除抖音断外链后,快手等内容平台基于投入产出比的考虑仍将把大部分订单交易导入主流电商平台实现 落地。淘宝/天猫/京东/拼多多等主流电商仍然是内容电商大趋势下举足轻重的产业链环节。主流电商平台 不仅仅提供了商品展示与交易的基础功能,而且营造了高效率的履约及用户体验生态,竞争壁垒较高。但有赞/魔筷/微盟等第三方平台接入,打破主流电商平台的垄断,帮助商家完成用户沉淀,增加对用户的 运营能力,从而降低获客成本,参与同传统电商平台的份额抢占。
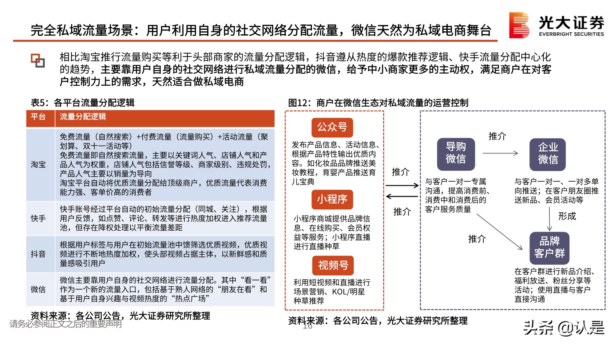
完全私域流量场景:用户利用自身的社交网络分配流量,微信天然为私域电商舞台
相比淘宝推行流量购买等利于头部商家的流量分配逻辑,抖音遵从热度的爆款推荐逻辑、快手流量分配中心化 的趋势,主要靠用户自身的社交网络进行私域流量分配的微信,给予中小商家更多的主动权,满足商户在对客 户控制力上的需求,天然适合做私域电商。
三、私域流量从哪些渠道演变而来
多场景下公域引流是私域流量重要来源之一。公域平台拥有巨大的流量池,是私域流量重要来源之一 从主流公域平台的情况来看,其月活跃用户均达到亿级人次。其中电商公域平台月活较高,天猫&淘宝2021 年第一季度月活高达9.3亿,拼多多2020年第四季度月活为7.2亿;短视频平台中,抖音2020年3月月活为 5.2亿,快手2020年年度月活达4.8亿;根据艾瑞咨询,抖音和快手在2021年2月11日-2月17日统计期内人均 单日使用时长分别为101.5分钟、90.9分钟;并且各平台月活CAGR可观,抖音、快手均在50%以上。
四、如何经营好私域流量以促成并提升电商变现
私域流量价值拆解
私域电商本质上是为扩大电商收入服务,因此参考电商价值测算公式GMV=流量×转化率×客单价× 复购频次进行价值拆解。
价值提升一:产品质量和购物体验奠定私域流量变现基础
渠道红利的变迁不会改变的原理:消费者对产品质量和购物体验的要求不会降低 。内容电商归根究底仍然需要遵循电商卖货的基本原则;商品性价比、售后体验、货源稳定性等电商核心经营 要素在内容电商时代不会被稀释;粉丝对主播的信任与喜爱会在中短期带来一定的质量/体验容忍度,但消费者在中长期必然会趋于理性而选择 商品性价比更高、售后体验更好、货源更稳定齐全的主播及店铺。
价值提升二:服务商助力,前端实现规模化效应,后端具备传统电商商家的服务能力
除了交易平台与内容平台以外,内容电商生态下存在着各类MCN/代运营/广告代理等服务商。在内容电商崛起的过程中,服 务商作为一个整体承担了内容提供、履约售后、主播孵化等各个环节的工作,是内容电商产业链中不可或缺的部分。
五、从国外SaaS公司环境与模式看国内公司的可为和难为
对标企业一:Salesforce
Salesforce 成立于 1999 年,总部设在美国旧金 山,2004 年在纽交所上市,公司最初以提供客 户关系管理(CRM)软件服务起家;经历 20 多年的发展,公司逐步从服务中小客户 起家到大企业客户主导,从单一产品发展到平 台+应用,面向企业提供涵盖销售、客服、营销 等一系列以客户为中心的 360 度全方位服务。 Salesforce 客户覆盖金融服务、医疗保健与生 命科学、通讯技术、零售、消费品、媒体等多 个行业。此外,针对规模不同的企业, Salesforce 均推出了针对性的服务产品,满足 个性化需求。
对标企业二:Shopify
Shopify 是全球领先的电商 SaaS 服务商。Shopify 成立于 2004 年,总部位于加拿大渥太华。2015 年Shopify 在美国上市,2019 年Shopify 收入达到 15.8 亿美元,GMV 排名在北美仅次于亚马逊,在美国电商SaaS 市场 份额达 31%,是电商 SaaS 领域的领头羊;专注电商 SaaS 十余年,目前形成“SaaS+增值服务”双核驱动的业务模式。SaaS订阅服务上,Shopify 帮助 各类零售商搭建电商独立站,打通线上销售渠道,提供销售界面搭建、订单管理、客户管理、营销推广、在线 支付等一站式服务;增值服务主要包括支付、融资、物流、仓储等服务,将业务向企业的经营层面延伸,是公 司收入的主要来源。
国内行业困局之一:搜索引擎的特性培育用户搜索习惯,制约品牌官网私域流量获取
Google 是海外线上消费市场重要的商品搜索流量入口,并能将可观的流量导入由Shopify构建的品牌官网;百度最初构成国内大众最主要搜索习惯时,网页搜索界面上商品、购物相关的词条大量被淘宝等电商平台的 广告占据,对应商品品牌的网站难以得到曝光和关注,基本没有来源搜索引擎的流量;消费者网上购物直接进入中心化电商平台搜索的习惯被培养起来,平台基本建立能不断增强流量的正循环。
国内行业困局之二:商家缺乏对私域流量运营的能力,续约率较低
其一,商家对私域流量的认知不足,将购买工具类产品同收入增量简单划等号, 冲动购买后的结果是续签率较低;
其二,商家对SaaS产品的应用和流量运营能力尚缺乏,在连通线上线下店铺经 营方面的素养教育不足。微盟/有赞也对此开设相关培训课程提供增值服务;
其三,中小企业本身死亡率高造成小微商家续签率极低。 2018年6月14日在第十 届陆家嘴金融论坛上,央行行长易纲称 “美国的中小企业的平均寿命为8年左右, 日本中小企业的平均寿命为12年,我国中小企业的平均寿命为3年左右”中小企 业的平均寿命较短导致尾部商家续签率较低,流失率一直处于较高位。
六、国内新阶段SaaS赛跑开启,微盟有赞整装而发引领风骚
挑战:传统电商平台也逐步加强内容社交模板的建设
阿里不仅仅是内容电商领域壁垒最高的交易平台,而且正通过淘宝直播、有好货等内容化产品逐渐打造出体系内的 内容平台,内容电商大趋势下公司在交易与内容两端同时受益;2018年淘宝直播异军突起之后,淘宝及天猫APP的内容化持续迭代:例如在商品详情页面中已添加“直播中”“推 荐”“帮我选”等内容及社交功能;有好货、天猫点评、淘宝人生、天猫农场等内容及社交模块也相继上线;2020年全年淘宝直播实现GMV超过4000亿元,2020年天猫双11期间GMV达4982亿元,同比增长85.6%。
互联网巨头入局中游,各SaaS企业发力拓展智慧零售,赛程初期参与者众多
互联网巨头入局SaaS电商,与有赞微盟的合作前景较为明朗。微盟成为腾讯千帆计划首届理事会成员,有赞成为首批进入 “SaaS甄选”的SaaS服务商。未来互联网巨头与第三方厂商有望在电商SaaS开展更深入的合作,实现互利共赢;腾讯云、阿里云本处于电商SaaS产业链的上游,提供技术支持,如今入局中游,不仅降低了企业自建、定制或购买SaaS的选择 成本,同时其也抢占SaaS电商的线下渠道资源,给有赞微盟等其他SaaS电商企业带来了竞争压力;在新零售方向,各SaaS企业纷纷发力,专注打造差异化的SaaS新零售业务服务,初期市场竞争相对较大,SaaS服务带给商家的 性价比成为决定性因素。
机遇一:线下门店信息化建设市场潜力较大,线下垂直领域拓展方式多样
互联网流量红利天花板逐渐显现,但线下门店信息化建设市场潜力较大,当前可拓展线下垂直领域,释放线下 市场巨大潜力。积极影响:一方面线下门店可以提供区别于抖音小店、快手小店等纯线上站点的差异化服务;另一方面线下门 店具有厚实的客户积累,大客资源相比线上更为丰富,有利于促成SaaS电商客户结构改善;策略:线下门店信息化建设可从地理位置、商品销售、客户服务、会员消费等方面提供服务,例如通过小程序 将线上流量存载到线下,拓展门店辐射范围;线下门店小程序扫码,进行社群运营,提升销售转化率和复购率。
机遇二:新零售产业快速发展,消费场景转变,直播电商行业渗透率提升空间大
消费场景由图文转向视频直播,直播电商行业渗透率提升空间大,保持高速增长。根据KPMG与阿里研究院 的研判,2020年直播电商市场规模达10,500亿元,渗透率为8.6%;2021年直播电商规模将达到19,950亿元, 渗透率达到14.3%;2022年直播电商规模将达到31,835亿元,渗透率将达到19.0%。
机遇三:去中心化平台创造新流量节点,渗透率快速提升
淘宝、京东等电商模式已稳定多年,互联网人口红利逐渐消耗,线上零售市场增速放缓,平台内店铺的饱 和加剧中心化平台内部竞争性,而以社交为标签的去中心化平台帮助商家自己成为流量节点,从逐渐头部 化的竞争红海中逆袭,去中心化渗透率稳步上升;2020年新冠疫情的影响使得客户对于数字化运营的需求进一步提升,商家积极寻求微信等去中心化平台建 立与用户的直连通道,去中心化电子商务市场的发展稳健。
报告节选:
报告链接:私域流量行业深度报告:私域流量何以火爆?
(本文仅供参考,不代表我们的任何投资建议。如需使用相关信息,请参阅报告原文。)
- 腾讯控股研究报告:私域流量撬动电商杠杆.pdf
- 如何沉淀私域流量,打造企业数据资产?营销自动化,让营销更高效,让增长自然而然.pdf
- 微盟集团(2013.HK)研究报告:垂类行业数字化转型领导者与私域流量掘金者.pdf
- 直播营销课件:微信直播私域流量增长案例.pptx
- 快手(W-1024.HK)研究报告:私域流量社区具有网络效应,中小创的价值或被低估.pdf
- 极兔速递_W首次覆盖报告:全球化成长型物流企业,享中国电商出海红利.pdf
- 网经社:2025年度中国跨境电商投诉数据与典型案例报告.pdf
- 化妆品行业「卷发棒美国市场」研究报告:数据驱动的跨境电商品牌化转型市场指南.pdf
- 宠物零食行业「狗狗零食美国市场」研究报告:数据驱动的跨境电商品牌化转型市场指南.pdf
- 「运动相机行业美国市场」研究报告:数据驱动的跨境电商品牌化转型市场指南.pdf
- 2026新春重磅报告_SaaS的解构与IaaU时代的创投机遇.pdf
- 2025年软件和SaaS行业研究报告.pdf
- 聚水潭公司研究报告:进入盈利释放期的稀缺SaaS公司、海外与AI应用助力突破远期天花板.pdf
- 金蝶国际公司研究报告:企业SaaS服务领军者,AI赋能重构管理软件.pdf
- 迈富时研究报告:营销SaaS龙头,AI加速平台化转型.pdf
- 相关文档
- 相关文章
- 全部热门
- 本年热门
- 本季热门
- 1 短视频行业深度报告:从抖音爆发探究私域流量变现的可能边界.pdf
- 2 私域流量爆款案例库(178页).pdf
- 3 私域流量白皮书:2021私域运营趋势
- 4 疫情下的私域流量机遇:私域流量白皮书.pdf
- 5 私域流量白皮书系列第六期:私域案例实操手册
- 6 私域流量深度研究:流量大势合久必分,用户思维日趋重要.pdf
- 7 中国有赞深度报告:品牌私域流量诉求增强,电商SAAS高增无虞.pdf
- 8 私域流量行业深度报告:私域流量何以火爆?.pdf
- 9 2019中国私域流量现状剖析及发展前景预判分析报告.pdf
- 10 私域电商崛起:2021见实私域流量白皮书
- 1 电商平台一次性塑料减量管理规则操作指南.pdf
- 2 解数咨询2025银发经济下的电商产品创新.pdf
- 3 2024年直播电商高质量发展报告.pdf
- 4 2025年Q1抖音电商季度增长报告.pdf
- 5 2025上半年中国农产品电商发展报告.pdf
- 6 即时零售行业研究:电商的增量引擎,拥抱下沉市场新蓝海.pdf
- 7 2025年电商发展报告- 星图数据.pdf
- 8 阿里巴巴研究报告:以长期主义经营电商,跨境与云支撑新增长.pdf
- 9 跨境电商物流行业分析报告:剖析美国关税政策调整对跨境电商物流的影响.pdf
- 10 2025抖音电商节盟计划招商方案.pdf
- 1 中国电商行业:四季度业绩前瞻;首选推荐阿里巴巴和拼多多.pdf
- 2 2026年中国跨境电商行业WMS白皮书.pdf
- 3 2025年跨境电商行业平台治理体系创新白皮书.pdf
- 4 电商行业:2025年飞瓜抖音电商生态与营销投放报告.pdf
- 5 宝宝零食品类电商消费趋势.pdf
- 6 2025年中国跨境电商营销行业报告:―站式营销服务兴起.pdf
- 7 互联网行业2026年投资策略:AI、游戏和电商出海、外卖边际缓和是关键变量.pdf
- 8 物流行业:顺丰旺季业务结构优化,电商快递龙头份额提升.pdf
- 9 小红书电商“新春市集”专场:年货节家居饰品行业指南趋势解读与商家实战策略.pdf
- 10 2025年头发护理电商消费趋势.pdf
- 全部热门
- 本年热门
- 本季热门
- 1 2024年腾讯控股研究报告:私域流量撬动电商杠杆
- 2 如何沉淀私域流量,打造企业数据资产?:营销自动化,让营销更高效,让增长自然而然
- 3 快手研究报告:私域流量社区具有网络效应,中小创的价值或被低估
- 4 2021年营销数智化趋势洞察报告:深链经营孕育品牌发展新商机
- 5 餐饮行业之九毛九专题报告:酸菜鱼独占鳌头,火锅赛道初试牛刀
- 6 私域流量行业深度报告:私域流量何以火爆?
- 7 SaaS专题报告:私域流量大潮兴起,商业SaaS千亿市值可期
- 8 私域流量深度研究:流量大势合久必分,用户思维日趋重要
- 9 短视频行业深度报告:从抖音爆发探究私域流量变现的可能边界
- 10 2026年极兔速递_W首次覆盖报告:全球化成长型物流企业,享中国电商出海红利
- 1 2026年极兔速递_W首次覆盖报告:全球化成长型物流企业,享中国电商出海红利
- 2 2026年东方甄选公司研究报告:从直播电商向全渠道品牌零售商的跨越转型
- 3 2025年互联网行业2026年投资策略:AI、游戏和电商出海、外卖边际缓和是关键变量
- 4 2025年传媒行业AI商业化系列深度报告之二:AI电商的星辰大海
- 5 2026零售行业策略:线上掘金AI电商产业机遇,线下业态分化看变革
- 6 2026年工业B2B电商分析:数字化转型如何解决75%买家偏好的自助采购需求
- 7 2025年物流行业:顺丰旺季业务结构优化,电商快递龙头份额提升
- 8 2025年电商内容种草数字化解决方案分析:数据驱动下营销效率的全面革新
- 9 2025年TikTok Shop全球电商分析:社交电商GMV突破414亿美元的新纪元
- 10 2025年双11电商消费维权分析:退款问题占比近20%背后的服务挑战与转型信号
- 1 2026年极兔速递_W首次覆盖报告:全球化成长型物流企业,享中国电商出海红利
- 2 2026年东方甄选公司研究报告:从直播电商向全渠道品牌零售商的跨越转型
- 3 2025年互联网行业2026年投资策略:AI、游戏和电商出海、外卖边际缓和是关键变量
- 4 2025年传媒行业AI商业化系列深度报告之二:AI电商的星辰大海
- 5 2026零售行业策略:线上掘金AI电商产业机遇,线下业态分化看变革
- 6 2026年工业B2B电商分析:数字化转型如何解决75%买家偏好的自助采购需求
- 7 2025年物流行业:顺丰旺季业务结构优化,电商快递龙头份额提升
- 8 2025年电商内容种草数字化解决方案分析:数据驱动下营销效率的全面革新
- 9 2025年TikTok Shop全球电商分析:社交电商GMV突破414亿美元的新纪元
- 10 2025年双11电商消费维权分析:退款问题占比近20%背后的服务挑战与转型信号
- 最新文档
- 最新精读
- 1 2026年中国医药行业:全球减重药物市场,千亿蓝海与创新迭代
- 2 2026年银行自营投资手册(三):流动性监管指标对银行投资行为的影响(上)
- 3 2026年香港房地产行业跟踪报告:如何看待本轮香港楼市复苏的本质?
- 4 2026年投资银行业与经纪业行业:复盘投融资平衡周期,如何看待本轮“慢牛”的持续性?
- 5 2026年电子设备、仪器和元件行业“智存新纪元”系列之一:CXL,互联筑池化,破局内存墙
- 6 2026年银行业上市银行Q1及全年业绩展望:业绩弹性释放,关注负债成本优化和中收潜力
- 7 2026年区域经济系列专题研究报告:“都”与“城”相融、疏解与协同并举——现代化首都都市圈空间协同规划详解
- 8 2026年历史6轮油价上行周期对当下交易的启示
- 9 2026年国防军工行业:商业航天革命先驱Starlink深度解析
- 10 2026年创新引领,AI赋能:把握科技产业升级下的投资机会
