平台经济反垄断监管的影响与展望专题研究报告
- 来源:方正证券
- 发布时间:2021/07/14
- 浏览次数:1679
- 举报
1. 反垄断的基本背景
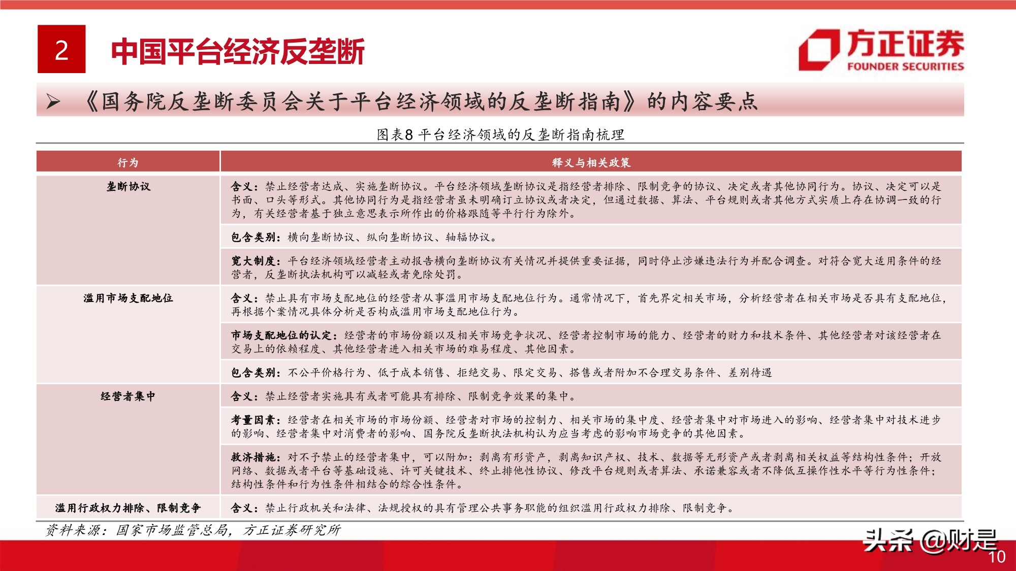
垄断行为与反垄断的政策工具
反垄断是政府或国际组织对垄断行为采取的干预手段。根据我国的 反垄断法,垄断行为包括经营者的垄断协议、滥用市场支配地位、 经营者集中;行政机关和相关组织滥用行政权力排除、限制竞争。 反垄断的政策工具大致可以分为通知整改、罚款、技术共享、征税 (如针对数据垄断的数字税)、企业拆分等方式。数字税是针对数 据垄断的新趋势,企业拆分可能对企业竞争力产生负面影响。
反垄断的重要意义与政策目标
垄断同时影响公平和效率。《中华人民共和国反垄断法》第一条提到“保护市场公平竞争,提高经济运行效率,维护消费者利益和社会公共利 益,促进社会主义市场经济健康发展”。国务院关于平台经济领域的反垄断指南第一条提到“保护市场公平竞争,促进平台经济规范有序创新 健康发展,维护消费者利益和社会公共利益”。
在效率方面,值得关注的一点是垄断能力有可能会抑制巨头企业的研发创新动力,部分科技巨头如阿里巴巴、京东、谷歌和亚马逊的研发费用 占总收入的比重在疫情之后出现了下滑。
反垄断目的是反对经营者的“违法垄断行为”,而不是反对垄断状态或地位。依法发展平台经济具有重要的意义,2020年中央经济工作会议和 2021年政府工作报告均提出“国家支持平台企业创新发展、增强国际竞争力”。
2. 中国平台经济反垄断:强化反垄断和防止资本无序扩张
金融科技反垄断:主要目的是防范金融风险,银行仍占电子支付主导
金融反垄断旨在防范金融风险与资本无序扩张。2021年1月21日,央行公开《非银行支付机构条例(征求意见稿)》,对市场支配地位做出若干规 定。微信与支付宝虽在第三方支付市场占有较大份额,但若以电子支付市场为总体,则银行仍为电子支付的绝对主导机构,市占率达89%以上。非 银行金融支付机构份额不足11%(2020年份额升至10.86%,此前不足10%)。 2021年4月12日,央行副行长潘公胜回应再次约谈蚂蚁集团情况,蚂蚁的五大方面整改内容包括:一是纠正支付业务不正当竞争行为(断开支付宝 与“花呗”“借呗”等其他金融产品的不当连接);二是打破信息垄断(依法持牌经营个人征信业务,保障个人和国家信息安全);三是蚂蚁集 团整体申设为金融控股公司;四是严格落实审慎监管要求;五是管控重要基金产品流动性风险,主动压降余额宝余额。
反垄断背后是巨头的马太效应:人口上限决定流量增长上限,份额竞争愈发重要
人口基数决定了网民规模及其对应流量的上限,随着我国人口增速下滑, 互联网流量存在天花板,互联网巨头着力争夺市场份额。2019年,全国人 口自然增长率降至3.34‰,为1961年以来新低。2020年,微信与QQ的合并 月活用户(Combined MAU)达到12.3亿人,同比增长降至5.17%,若参考第 七次人口普查数据,已占全国人口的86.77%。 2020年1月《<反垄断法>修订草案(公开征求意见稿)》首次建议增加认 定互联网领域市场支配地位的因素,2020年9月国反垄发〔2020〕1号《经 营者反垄断合规指南》专门指出“网络平台经营者可以参考本指南,制定 本平台内经营者合规管理制度”。国反垄发〔2021〕1号《关于平台经济 领域的反垄断指南》则专门明确了平台经济领域中垄断协议、滥用市场支 配地位,经营者集中和滥用行政权力排除、限制竞争等方面的具体规章。
3. 反垄断的短期影响:巨头反垄断事件与股票走势
我国平台经济领域反垄断对互联网巨头股价的影响
2020年以来,平台经济领域的反垄断政策或法规相继出台。 2020年11月10日,国家市场监督管理总局《关于平台经济领域的反垄断指南(征求意见稿)》发布。
2021年2月7日,《国务院反垄断委员会关于平台经济领域的反垄断指南》发布。
2021年4月13日,国家市场监督管理总局召开互联网平台企业行政指导会,34家平台企业参会。
总体而言,假如控制其他因素不变,反垄断事件理论上存在短期利空影响,但上市公司的股价长期表现取决于基本面整体。
反垄断对阿里巴巴(美股)股价的短期影响
2015年11月3日,京东向国家工商总局实名举报阿里巴巴强迫商家“二选一”,阿里股价当日跌幅1.08%,次日上涨2.35%。
2019年11月5日,监管总局召开“规范网络经营活动行政指导座谈会”,指出“二选一”违法,阿里巴巴当日涨幅1.29%,次日涨幅1.19%。
2020年12月14日,市场监管总局对阿里巴巴投资收购银泰商业案作出行政处罚,阿里股价当日跌幅3.22%,次日跌幅0.36%;12月24日,市场监 管总局对阿里巴巴实施“二选一”等涉嫌垄断行为立案调查,阿里股价当日跌幅13.34%,下一交易日涨幅0.16%。
2021年2月7日,关于平台经济领域的反垄断指南发布,周一2月8日跌幅1.16%;2021年3月12日,监管总局对阿里旗下的银泰商业收购开元商业 案进行反垄断处罚,当日跌幅3.71%;4月10日,监管总局对阿里案作出行政处罚决定,周一4月12日股价大涨9.27%;4月13日,监管总局召开互 联网平台企业行政指导会,阿里当日股价跌幅0.87%,次日跌幅1.1%;2021年4月30日,监管总局对阿里旗下弘云久康与上海云鑫设立合营企业 案进行反垄断处罚,阿里股价当日跌幅1.38%;2021年7月7日,阿里因违法实施经营者集中被罚款,股价当日跌幅1.70%。
4. 反垄断的长期影响(经营战略、行业格局、ESG建设与企业全球化)
经营战略:核心业务整改调整,科技创新是长期趋势
关于平台经济的反垄断监管强化将对巨头公司的经营战略和合规制度产生深远影响。比如互联网平台企业发展出的一种商业模式是先“烧钱” 迅速抢占市场,然后通过“二选一”或“大数据杀熟”等垄断方式获取利润。但关于平台经济领域的反垄断指南等法律法规已经明确定义了违 法垄断行为,一些违法垄断行为将被反垄断机构重点监管,平台经济公司在消费者选择权、市场定价、收购兼并等方面更加审慎。同时,根据 阿里巴巴“二选一”反垄断案的行政处罚书,完善企业内部合规控制制度是一项重要内容,这也将深刻影响平台经济公司的合规重塑。
行业格局:电商平台对商家控制力减弱,利好竞争对手,行业格局或将变化
反垄断监管强化的背景下电商平台对于商家的掌控能力减弱,行业竞争格局或将变化。关于平台经济领域的反垄断指南指出限定交易属于滥用 市场支配地位的一种。“要求平台内经营者在竞争性平台间进行‘二选一’”、 “平台经营者通过屏蔽店铺、搜索降权、流量限制、技术障碍 、扣取保证金等惩罚性措施实施的限制” 等行为未来可能成为反垄断监管的重点,商家从而有更多的平台可以选择,或将对行业的竞争格局产 生一定影响。
ESG建设:重视反垄断或将成为企业ESG建设的一部分
国际投资者越来越重视ESG投资。ESG即环境、社会和公司治理(Environment、Social Responsibility、Corporate Governance),这是一套 不同于财务指标的企业评价标准,而ESG投资也越来越受到全球范围内投资者的重视。
巨头重视ESG的例子:腾讯重视可持续社会价值。2021年4月19日,腾讯发布《推动可持续社会价值创新》,宣布了“扎根消费互联网,拥抱产 业互联网,推动可持续社会价值创新”的大战略,在企业发展事业群CDG下成立了可持续社会价值事业部SSV,将首期投入500亿元用于可持续社 会价值创新。
企业全球化:企业的全球化战略应考虑海外反垄断风险
目前国内互联网平台企业海外布局有限,受海外反垄断的影响不大;但是,平台企业发展到一定体量之后,会有自身特定的全球化战略目标。
从目前全球反垄断的强监管趋势来看,未来平台经济巨头企业的国际化战略需要充分考虑海外的反垄断政策风险。
防止外国平台经济巨头影响本国企业的一个例子是美国和欧洲的税收博弈。由于欧洲本土能与FAAG抗衡的数字经济巨头较少,因此欧洲的数字 反垄断呈现针对美国高科技企业的特征。从2019年法国征收数字税开始,欧洲一些国家各自出台数字税法案效仿。2021年6月七国集团峰会,七 国集团财长会通过了全球税收改革方案,各国财长同意最低税率为15%,方案明确提出“跨国公司不仅需要在总部所在地纳税,还需要在其运营 的业务所在国纳税”。
5. 反垄断背景下中国平台经济巨头的财务报表
庞大体量与雄厚财力或可提升垄断能力
互联网时代马太效应明显,中国平台经济巨头企业财力雄厚,财富效应或可提升垄断能力。 从近五年营业收入看,阿里、腾讯、京东、美团营收持续上升,且年复合增速均超30%。在FY2021和2020年,阿里与京东均已突破7000亿关口。
净利润方面,京东在2019年实现转正,归母净利润达121.84亿元,并在次年强劲增长,同比增速达305.49%。美团在2018年经历巨额亏损后迅速 盈利,并在2020年利润实现翻倍。相比而言,百度的营收和净利波动较大。在FY2021和2020年,阿里和腾讯的净利润分别达1494.33亿元和 1598.47亿元,远超其他行业巨头。假如加回阿里因垄断行为的罚款,阿里FY2021归母净利润将赶超腾讯,但从近五年复合增速来看,腾讯增速 达40.44%,远高于阿里20.25%的增速。
研发投入利于巨头科技创新,但垄断能力也可能抑制创新动力
平台经济巨头的大量研发投入利于科技创新。阿里、腾讯的研发费用在FY2021和2020年分别达572亿元和390亿元,京东、美团虽然绝对额较小 ,但从2016年至2020年的复合增速分别为31.62%和46.47%,高于阿里、腾讯。技术创新的背后是资本,中小企业很难实现需要大量资本的技术 创新,所以部分专利开放技术或压缩专利时间可能在未来出现更多案例。
6. 中国平台经济反垄断监管强度将呈现“S”型特征
中国平台经济反垄断监管强度预测:目前处于“S”型的加速期
预计中国平台经济反垄断的监管强度将呈现“S”型函数(如Logistic函数、Probit函数、Arctan函数等函数)特征。
“S”型监管强度意味着监管强度存在开始期、加速期、转折期、减速期、饱和期。开始期意味着平台经济发展中产生的反垄断和资本无序扩张 问题得到经济和监管部门的重视。加速期意味着反垄断的法律法规逐步完善以及要案处罚逐渐落地。转折期即意味着平台企业从自检自查到合 规预防愈发重视反垄断问题,反垄断监管效果明显提升。减速期意味着监管仍在强化,但新的法律法规和案件处罚的增加已经变少。饱和期意 味着监管强度存在某种程度的上限,若超过此上限则过犹不及,不利于落实“国家支持平台企业创新发展、增强国际竞争力”的政策精神。
报告节选:
(本文仅供参考,不代表我们的任何投资建议。如需使用相关信息,请参阅报告原文。)
- 2025年中国移动互联网行业流量报告.pdf
- 互联网传媒行业·AI周专题:美股软件反弹,如何看待AI颠覆软件叙事?.pdf
- 2025全球移动互联网行业白皮书-七麦数据.pdf
- 互联网行业:第57次中国互联网络发展状况统计报告.pdf
- 传媒互联网行业2月行业月报:跨端新品驱动游戏市场增长,大厂抢占AI流量入口.pdf
- 旅游服务行业:Booking反垄断启示录——告别“价格平价”,巨头如何重塑护城河?.pdf
- 中国反垄断执法年度报告(2024)-国家反垄断局.pdf
- 经济体制改革与我国的反垄断法.docx
- 私人诉讼与我国反垄断法目标的实现.docx
- 论反垄断法对知识产权许可的调整.docx
- 银行自营投资手册(三):流动性监管指标对银行投资行为的影响(上).pdf
- 市场监管总局:2026消费租赁行业健康发展报告——以芝麻租赁实践为例.pdf
- 非银金融行业:短线交易监管新规落地,兼顾防范内幕与便利交易.pdf
- 香港加密资产监管资本要求新规解读及国际实践比较.pdf
- 2025回应性监管的引入与制度变革-基于涉会计师事务所监管处罚的分析研究报告.pdf
- 相关标签
- 相关专题
- 相关文档
- 相关文章
- 全部热门
- 本年热门
- 本季热门
- 1 互联网医疗行业深度报告:商业模式、竞争格局、演化路径.pdf
- 2 互联网+医疗健康白皮书.pdf
- 3 美团点评:实现B端、C端生态全闭环是长远战略(90页).pdf
- 4 互联网下半场机会探索:流量从哪来到哪去?(111页).pdf
- 5 2021年第47次中国互联网络发展状况统计报告.pdf
- 6 从互联网到智能+:121页PPT深度解析智能化的影响.pdf
- 7 2019-2020中国互联网趋势报告.pdf
- 8 卫星行业深度报告:深度解析低轨互联网卫星制造业产业链.pdf
- 9 2018-2019年度互联网及新媒体趋势研究报告.pdf
- 10 元宇宙专题报告:技术与应用变革掀开互联网新篇章,把握元宇宙时代投资机会.pdf
- 1 互联网行业深度报告:以云计算+AI为主线看阿里巴巴未来发展.pdf
- 2 互联网女皇AI报告:人工智能趋势报告(双语翻译版).pdf
- 3 商业航天行业研究报告:大时代的序章,卫星互联网新机遇.pdf
- 4 2025年中国互联网营销市场研究报告.pdf
- 5 2025年Q2薪智互联网行业薪酬报告.pdf
- 6 中移智库:智能体互联网技术白皮书(2025年).pdf
- 7 世界互联网大会&联通:2025人形机器人应用与发展前瞻报告.pdf
- 8 卫星互联网行业专题报告:民营火箭亟待突破,手机直连与激光通信未来可期.pdf
- 9 消费行业专题研究报告:复盘2013年移动互联网+消费浪潮,展望2023年来的AI+消费机遇.pdf
- 10 卫星互联网行业深度:相关进展、复盘启示、预期部署及相关公司深度梳理.pdf
- 1 健康160公司研究报告:互联网医疗领军企业,AI驱动增长新引擎.pdf
- 2 传媒互联网行业GEO(Generative Engine Optimization): AI营销新范式,广告营销行业商业模式进化机遇.pdf
- 3 化工行业深度报告:卫星互联网蓬勃发展,化工机会何在?.pdf
- 4 中国互联网协会:中国互联网发展报告(2025).pdf
- 5 卫星互联网行业:国内星座加速组网,星箭场全产业链发力.pdf
- 6 传媒互联网行业2026年度投资策略:寻找AI应用的“姆巴佩”.pdf
- 7 2026年传媒互联网行业年度策略:聚焦出海、AI赋能,布局内容新供给.pdf
- 8 中国互联网与人工智能行业:春节节前思考,从应用采用的角度出发;token消耗量或开启多年增长期.pdf
- 9 互联网行业2026年投资策略:AI、游戏和电商出海、外卖边际缓和是关键变量.pdf
- 10 互联网行业:从B站小红书抖音探讨内容平台的用户泛化与变现潜力.pdf
- 全部热门
- 本年热门
- 本季热门
- 1 2026年互联网传媒行业·AI周专题:美股软件反弹,如何看待AI颠覆软件叙事?
- 2 2026年传媒互联网行业2月行业月报:跨端新品驱动游戏市场增长,大厂抢占AI流量入口
- 3 2026年港股通互联网跌出布局机会,把握板块的投资风口
- 4 2026年第9周互联网传媒行业·AI周度跟踪:2月国产与进口游戏版号下发,OpenClaw等Agent推动token增长
- 5 2026年兴业中证港股通互联网ETF(520790):AI主题多点开花,港股互联网迎配置良机
- 6 2026年中国互联网行业:解读Seedance2.0及对行业的影响
- 7 2026年美股云计算和互联网行业巨头25Q4总结:Capex指引大幅上修,ROI重要性凸显
- 8 2026年互联网行业AIAgent专题:Opus 4.5开启AIAgent拐点,CPU需求迎高增
- 9 2026年第6周互联网传媒行业·AI周度跟踪:阿里千问App上线30亿元红包补贴,完美世界《异环》三测开启
- 10 2026年国防军工行业动态:25年全球商业航天活动再创新高,关注卫星互联网及可复用火箭投资机会
- 1 2026年互联网传媒行业·AI周专题:美股软件反弹,如何看待AI颠覆软件叙事?
- 2 2026年传媒互联网行业2月行业月报:跨端新品驱动游戏市场增长,大厂抢占AI流量入口
- 3 2026年港股通互联网跌出布局机会,把握板块的投资风口
- 4 2026年第9周互联网传媒行业·AI周度跟踪:2月国产与进口游戏版号下发,OpenClaw等Agent推动token增长
- 5 2026年兴业中证港股通互联网ETF(520790):AI主题多点开花,港股互联网迎配置良机
- 6 2026年中国互联网行业:解读Seedance2.0及对行业的影响
- 7 2026年美股云计算和互联网行业巨头25Q4总结:Capex指引大幅上修,ROI重要性凸显
- 8 2026年互联网行业AIAgent专题:Opus 4.5开启AIAgent拐点,CPU需求迎高增
- 9 2026年第6周互联网传媒行业·AI周度跟踪:阿里千问App上线30亿元红包补贴,完美世界《异环》三测开启
- 10 2026年国防军工行业动态:25年全球商业航天活动再创新高,关注卫星互联网及可复用火箭投资机会
- 1 2026年互联网传媒行业·AI周专题:美股软件反弹,如何看待AI颠覆软件叙事?
- 2 2026年传媒互联网行业2月行业月报:跨端新品驱动游戏市场增长,大厂抢占AI流量入口
- 3 2026年港股通互联网跌出布局机会,把握板块的投资风口
- 4 2026年第9周互联网传媒行业·AI周度跟踪:2月国产与进口游戏版号下发,OpenClaw等Agent推动token增长
- 5 2026年兴业中证港股通互联网ETF(520790):AI主题多点开花,港股互联网迎配置良机
- 6 2026年中国互联网行业:解读Seedance2.0及对行业的影响
- 7 2026年美股云计算和互联网行业巨头25Q4总结:Capex指引大幅上修,ROI重要性凸显
- 8 2026年互联网行业AIAgent专题:Opus 4.5开启AIAgent拐点,CPU需求迎高增
- 9 2026年第6周互联网传媒行业·AI周度跟踪:阿里千问App上线30亿元红包补贴,完美世界《异环》三测开启
- 10 2026年国防军工行业动态:25年全球商业航天活动再创新高,关注卫星互联网及可复用火箭投资机会
- 最新文档
- 最新精读
- 1 2026年中国医药行业:全球减重药物市场,千亿蓝海与创新迭代
- 2 2026年银行自营投资手册(三):流动性监管指标对银行投资行为的影响(上)
- 3 2026年香港房地产行业跟踪报告:如何看待本轮香港楼市复苏的本质?
- 4 2026年投资银行业与经纪业行业:复盘投融资平衡周期,如何看待本轮“慢牛”的持续性?
- 5 2026年电子设备、仪器和元件行业“智存新纪元”系列之一:CXL,互联筑池化,破局内存墙
- 6 2026年银行业上市银行Q1及全年业绩展望:业绩弹性释放,关注负债成本优化和中收潜力
- 7 2026年区域经济系列专题研究报告:“都”与“城”相融、疏解与协同并举——现代化首都都市圈空间协同规划详解
- 8 2026年历史6轮油价上行周期对当下交易的启示
- 9 2026年国防军工行业:商业航天革命先驱Starlink深度解析
- 10 2026年创新引领,AI赋能:把握科技产业升级下的投资机会
