社区团购专题报告:围绕消费者运营,紧抓供应链胜负手
- 来源:未来智库
- 发布时间:2020/12/25
- 浏览次数:1693
- 举报
温馨提示:如需原文档,请登陆未来智库官网www.vzkoo.com,搜索下载。
报告综述
一、 社区团购风起云涌:生鲜零售的效率革命与盈利突
1.1 社区团购:围绕社区生活,实行预售+自提的零售模式
社区团购是一种基于微信群、小程序或平台APP等流量渠道,围绕社区生活场景开展生鲜/日用品零售的商业模式。如下图所示,平台利用团长的社区熟人资源进行获客和服务,并采取线上预订+门店自提的销售模式,实现生鲜等品类的线上预售和集中配送。社区团购相较前置仓等生鲜到家模式而言,订单式采购利于降低库存损耗,集中配送+门店自提利好降低交付成本,从而助力实现盈利突围。
1.2 社区团购缘何而起:寻求生鲜零售效率革命和盈利突围
实际上,生鲜社区团购模式早在2015年便已出现,随着移动支付、微商渠道的发展,彼时拼多多(拼团)和农特微商(“互联网+农业”创业孵化平台)已具备社区团购零售特征。此后随着社区团购玩家的增加,资金的加码和“百团大战”的疯狂促销,社区团购越战越火,但大量的烧钱、供应链体系的脆弱也使得行业在2019年逐步步入“洗牌期”。2020年疫情催化下,社区团购再获市场关注,其盈利的可能性逐步被市场挖掘,并引得互联网巨头纷纷布局分羹。
社区团购缘何而起:对于零售业态和模式的变迁,我们认为本质上是基于需求端消费习惯变迁和企业供给端效能提升的诉求。
首先,生鲜市场规模广阔,且格局相对分散,线上渠道占比仍较低,未来整合空间巨大,对市场经营者而言具备足够的吸引力。据Euromonitor 统计数据,2019年中国生鲜食品零售规模达到4.98万亿,同比增长5.14%,2014-2019年复合增速4.89%,预计2020年规模达到5.1万亿元,整体市场空间广阔,且具备高频刚需,和成长性确定的消费特征。同时从渠道占比看,2019年传统农贸渠道年占比48%,商超大卖场占比36%,电商渠道占比从2013年的1%提升至2019年的6%,未来渗透率提升空间大。
其次,从供给端看,传统渠道下生鲜流通环节多且复杂,总加价率甚至超过100%,同时流通环节中果蔬损耗率多超过10%,水产/肉类损耗率亦接近10%,致使终端零售利润偏低,而生鲜电商多采用直采/订单农业等方式,一定程度实现去批发环节化。
从需求端看,生鲜电商的发展顺应了家庭小型化下生鲜消费小批量多批次的趋势,同时满足便利化的消费需求。根据国家统计局的抽样调查,我国1-2人户家庭占比从2005年的35.22%增加至了2018年的45% ,而年轻家庭消费群体单次采购量普遍较低。此外,2020年的新冠疫情加速培养了用户的线上买菜习惯,消费者对于生鲜产品预包装的接受度进一步提升,有望进一步提升生鲜电商渗透率。据《第三只眼看零售》的调查数据,疫情期间有超过1/3的消费者对生鲜预包装的态度比以前更加积极了,其中41岁以上消费者的态度转变最为明显。
1.3 传统生鲜电商盈利模型脆弱,社区团购突围可能性高
生鲜电商虽简化了流通环节,但在生鲜电商发展历程中,暂未产生成熟稳定的盈利模式。一方面,生鲜作为非标品本身供应链压力较大,毛利水平较低,普遍在20%左右,同时受制于人工/租金、终端配送、商品损耗以及引流获客等多项成本,在单价及订单量不稳定情况下,整体盈利模型较为脆弱。以目前常见的前置仓模式为例,企业在毛利率水平达到较为优异的25%水平时,在高履约成本+引流+人工租金等成本下,整体经营仍处亏损状态。
社区团购线上预售+次日自提的商业模式,给生鲜电商企业提供了盈利可能性:1)从上游采购来看,社区团购采取预售模式以销定产,同时现金流理论上较传统零售更为充沛,以较短的结算周期向上游压低采购成本;2)从库存及损耗看,预售模式下利于降低库存压力,在居民提货自主性强的情况下,能够有效提升库存周转以及降低损耗成本;3)交付成本看,不同于配送到家模式,消费者自提显著降低了终端的交付成本。
二、社区团购行业现状:增长迅猛渗透率提升空间大,玩家意在高频流量之争
2.1 社区团购市场规模
疫情催化下,消费者线上购买生鲜产品的习惯得到快速培养,以社区团购覆盖的微信小程序渠道来看,根据QuestMobile数据,2020年5月生鲜电商微信小程序行业月活跃用户规模达到8847万,同比大幅增长65.6%。此外,疫情期间农产品终端零售渠道结构发生明显变化,社区团购消费激增,渠道占比从疫情前的2%提升至疫情后的11.9%
市场规模方面,凯度咨询数据显示,预计2020年中国社区团购市场规模达到890亿元,同比+78%,2021年市场规模达到1210亿元,同比+36%。
2.2 成长驱动:零售生态完善带来供给端支持,“竞争红利”促渗透率提升
目前,线上消费已成为中国消费者的日常消费的一部分,截至2020年6月,我国网购用户规模达到7.49亿元,其中手机网购用户6.47亿元,这为社区团购模式的推广奠定重要的消费者基础。此外,从供给端看,线上零售生态体系逐步完善,尤其是智慧物流体系/冷链物流的完善,极大地提升了用户体验,《中国冷链物流发展报告2020》数据显示,2019年全国冷藏车保有量21.47万辆, 同比增长19.28%。
市场竞争角度看,社区团购在获客引流、消费者教育以及供应链搭建都需要巨大的资金投入和集团式的系统筹建,互联网巨头的入局能够加速市场教育和加快资源向社区团购业态聚集,推动市场做大做强。如据艾瑞咨询数据,2018年中国现代渠道主要零售商数字化建设投入为285.1亿元,预计随着阿里巴巴、京东、苏宁等零售巨头的推动,到2022年,中国现代渠道主要零售商数字化建设投入将突破700亿元。
2.3 消费者画像:着重家庭需求,中年女性偏多
目前社区团购平台的消费者多为家庭采购者,着重于解决家庭的日常饮食、居家需求,以三四线及以下城市的30-49岁已婚女性为主,同时消费者对于价格相较一二线客群更为敏感。如据艾媒数据中心统计,2020年消费者选择社区团购平台原因中分析中,商品物美价廉以49.3%的比例排名第一。
2.4 团长画像:线下零售店店主+居家宝妈
根据前文分析,团长在社区团购链条中扮演了极为重要的角色。目前线下零售店店主和宝妈群体是社区团购平台团长的主要构成人群,其中零售店店主占比70%左右,宝妈占比30%左右。1)就零售店团长而言,其在小区经营小店生意多年,具备一定的流量资源,社群拉新成本较低,同时线下门店作为自提点,便于商品存放和消费者自提。此外,零售店店主开展社区团购业务亦可为原有零售业务带来流量资源;2)就宝妈而言,其居家时间较多,相对保障及时提货,而且本身社区团购消费者就以已婚中年女性居多,同圈层便于开展社群运营和维护。
2.5 销售区域特征:低线城市为主,一线城市亦有布局;龙头加速全国布局
在社区团购发展初期,由于供应链异地复制难度大,投资成本较高,社区团购平台多为区域性布局。而随着企业营收体量扩大和互联网巨头入局,部分企业迅速开启全国布局,如起源于湖南长沙的兴盛优选目前已经覆盖湖南、广东、江苏、四川等16个省、直辖市;美团于2020年7月推出“美团优选”业务,进军社区团购,截止2020年12月7日,其官方小程序显示中东西部的27个省、直辖市。
2.7 社区团购在售产品特征:主打实惠,产品结构多元
产品价格方面,相比于超市到店和生鲜到家模式,社区团购在售产品价格普遍较低:一方面,社区团购简化了产品流通环节降低了交付成本,给予了一定价格优惠空间;另一方面,如前文所述,社区团购的主要消费群体属于价格敏感性较强的三四线居民,商家价格实惠本身就是这类消费者选择社区团购平台的最重要因素,因而低价实惠成为社区团购平台开拓市场的主要措施。
产品结构方面,各大社区团购平台在售产品结构多元,其中生鲜为核心引流产品,占比普遍在40%-50%。考虑社区团购定位于家庭场景消费,且采取次日自提的方式,我们预计未来生鲜仍为重要的高频引流产品,此外平台也均主营米面粮油、休闲食品、家用日化等短期计划性商品,满足家庭一站式购物需求。
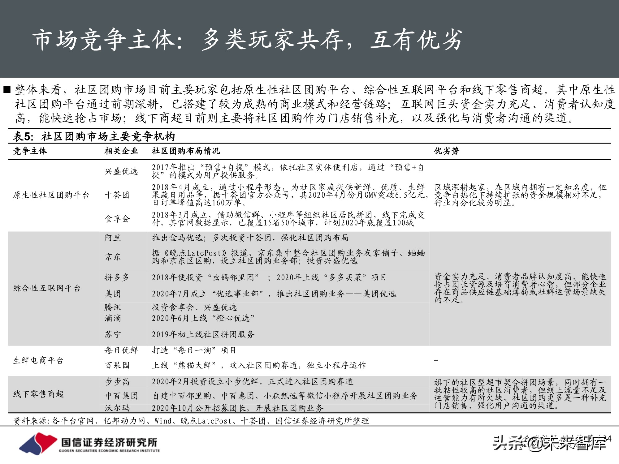
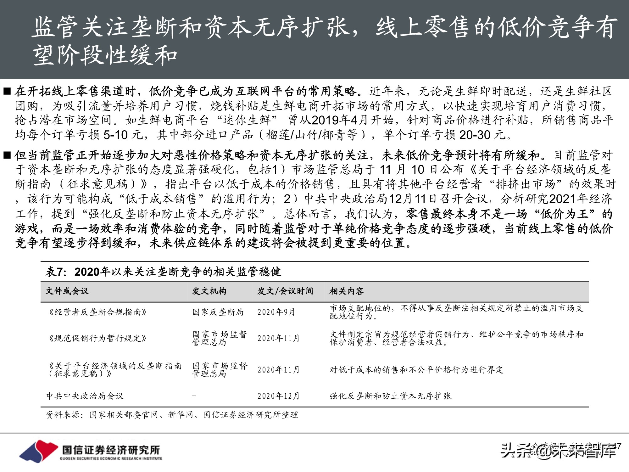
2.8 社区团购竞争格局:巨头跑步入局,前期主打低价实惠
互联网巨头跑步入局社区团购,快速全国扩张。早在2018年,阿里、拼多多等互联网企业便通过投资入局了社区团购,此次疫情催化则让巨头们看到了社区团购更大的潜在价值,纷纷亲自上阵,跑步入场社区团购,全国快速覆盖+低价折扣两手抓,意在快速抢占市场份额。如滴滴于2020年6月上线“橙心优选”,仅3个月将业务范围扩大至四川、山东、广西七省市,每日推出低至0.99元的秒杀活动,不定期上线满减、周末狂欢活动;美团于2020年7月成立“优选事业部”,推出“千城计划”,截止2020年12月7日,其官方小程序显示中东西部的27个省、直辖市。
2. 9 互联网巨头入局,意在生鲜高频流量+广阔下沉市场
三、核心竞争及趋势分析:围绕消费者运营,紧抓供应链胜负手
3.1 围绕消费者运营,紧抓供应链胜负手
整体来看,零售涉及消费者运营、商品组织和商品交付三个主要环节,其中消费者运营贯穿整个零售过程。具体到社区团购模式,消费者运营在初期主要由团长负责,充分利用熟人关系和以较低成本快速实现区域覆盖,随着前期流量收割完成,平台自主运营比例将会提升,整个消费者运营流程将更加标准化;商品组织和交付则涉及从选品采购到物流仓配的供应链体系,这是零售企业的核心壁垒,也是社区团购平台长期竞争的核心要素。
3.2 消费者运营:优质团长打头阵,预计平台运营逐步强化
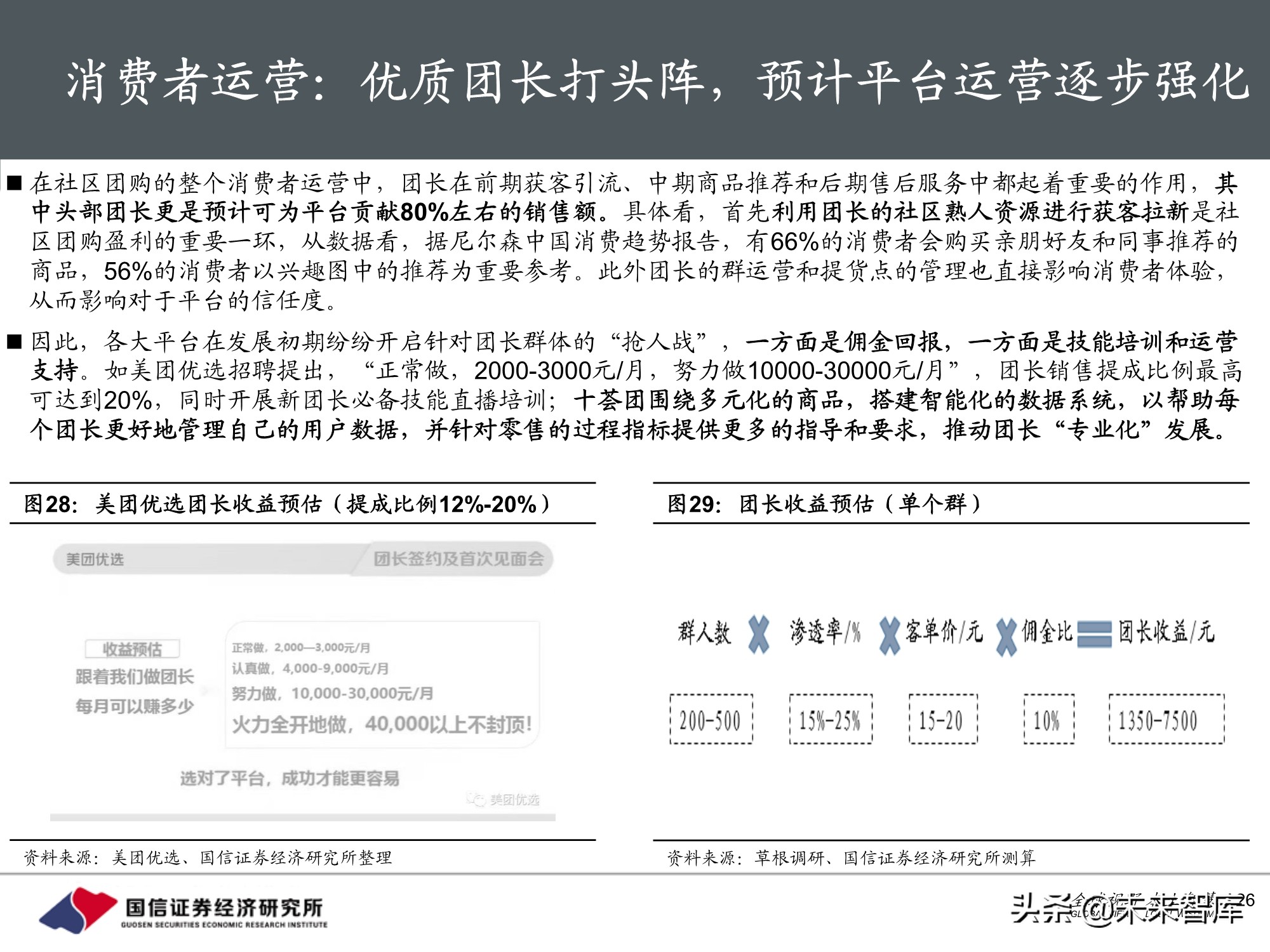
在社区团购的整个消费者运营中,团长在前期获客引流、中期商品推荐和后期售后服务中都起着重要的作用,其中头部团长更是预计可为平台贡献80%左右的销售额。具体看,首先利用团长的社区熟人资源进行获客拉新是社区团购盈利的重要一环,从数据看,据尼尔森中国消费趋势报告,有66%的消费者会购买亲朋好友和同事推荐的商品,56%的消费者以兴趣图中的推荐为重要参考。此外团长的群运营和提货点的管理也直接影响消费者体验,从而影响对于平台的信任度。
因此,各大平台在发展初期纷纷开启针对团长群体的“抢人战”,一方面是佣金回报,一方面是技能培训和运营支持。如美团优选招聘提出,“正常做,2000-3000元/月,努力做10000-30000元/月”,团长销售提成比例最高可达到20%,同时开展新团长必备技能直播培训;十荟团围绕多元化的商品,搭建智能化的数据系统,以帮助每个团长更好地管理自己的用户数据,并针对零售的过程指标提供更多的指导和要求,推动团长“专业化”发展。
但长期来看,未来预计“强平台弱团长”是发展趋势,主要基于以下原因考量:1)基于特定熟人关系的拓客会逐步接近瓶颈,阻碍社区团购规模的进一步扩张;2)互联网巨头具备广泛的品牌认知度,其借助团长建立平台信任度的诉求弱化;3)基于分散团长的消费者运营,难以做到规范化和服务流程标准化,影响消费者体验。
从草根调研情况看,部分团长存在经营多家社区团购平台的情况,同时仍以线下门店业务为主,对社群运营投入精力不足;未及时通知或提醒消费者提货,导致存货积压影响消费体验;提货点管理缺失,包括未在门店设置显著的提货点标识和商品摆放随意等问题,中长期看会影响消费者购物体验
3.3 供应链是核心壁垒,决定企业走多远
从生鲜零售过去几年的发展来看,单纯的模式创新难以形成壁垒,容易被拥有更大流量和资金实力的对手所模仿,只有深耕供应链,才能提升利润空间,建立核心竞争优势。具体到社区团购,供应链管理主要涉及商品组织和配送交付,即选品采购、中心仓-网格站-提货点的仓配物流和居民自提三大环节,而对于这三大环节的优化也正是社区团购模式跑通跑顺的关键。
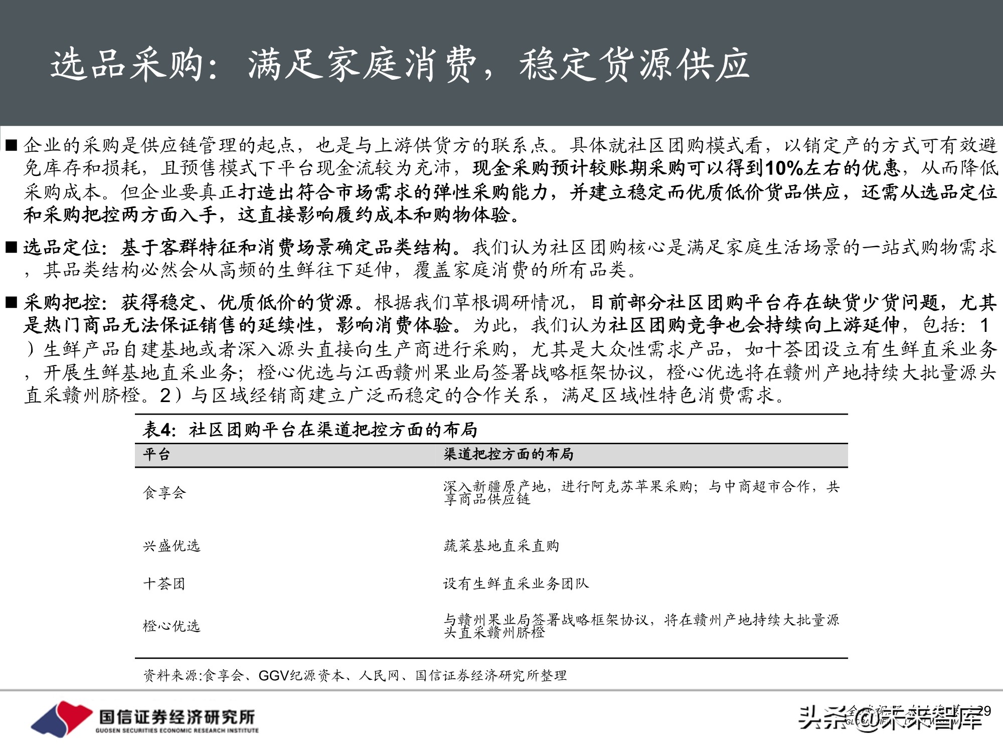
3.4 选品采购:满足家庭消费,稳定货源供应
企业的采购是供应链管理的起点,也是与上游供货方的联系点。具体就社区团购模式看,以销定产的方式可有效避免库存和损耗,且预售模式下平台现金流较为充沛,现金采购预计较账期采购可以得到10%左右的优惠,从而降低采购成本。但企业要真正打造出符合市场需求的弹性采购能力,并建立稳定而优质低价货品供应,还需从选品定位和采购把控两方面入手,这直接影响履约成本和购物体验。
选品定位:基于客群特征和消费场景确定品类结构。我们认为社区团购核心是满足家庭生活场景的一站式购物需求,其品类结构必然会从高频的生鲜往下延伸,覆盖家庭消费的所有品类。
采购把控:获得稳定、优质低价的货源。根据我们草根调研情况,目前部分社区团购平台存在缺货少货问题,尤其是热门商品无法保证销售的延续性,影响消费体验。为此,我们认为社区团购竞争也会持续向上游延伸,包括:1)生鲜产品自建基地或者深入源头直接向生产商进行采购,尤其是大众性需求产品,如十荟团设立有生鲜直采业务,开展生鲜基地直采业务;橙心优选与江西赣州果业局签署战略框架协议,橙心优选将在赣州产地持续大批量源头直采赣州脐橙。2)与区域经销商建立广泛而稳定的合作关系,满足区域性特色消费需求。
3.5 配送交付:供应链之争的核心环节
仓储物流是供应链的核心环节,也是社区团购模式能否长期成功的关键所在。一方面,在社区团购业务中,仓储物流主要指从中心仓分拣、打包、装车——网格站接货/二次分拣——自提点接货/上架的全过程,其背后反映的履约成本是社区团购模型中最大的成本项,因此高效的履约以提升利润率是平台竞争力的关键;另一方面,仓配能力直接决定着平台能否稳定满足消费者一站式采购的多品类需求,进而决定能否实现消费沉淀和复购。
3.6 订单密度降履约成本,仓配能力决定品类边界
配送成本是履约费用大头,提升订单密度是关键所在。社区团购的全链条履约费用率普遍在10%以上,项目构成总体上包括分拣装卸成本、各环节的配送成本和商品损耗,是决定平台利润水平高低的关键,其中配送成本占比较高,且具备一定的规模化效应,可随着订单密度的提升而降低。
对于社区团购平台而言,可以通过打造爆款+满足一站式购物的产品组合,重点布局线下零售业态缺失的区域、调动团长推广动力等,来提升区域内订单密度,从而提升配送车辆的满载率,以减低配送成本。
社区团购定位家庭购物场景,消费者一站式购物需求突出。从实际生活场景看,家庭消费需求涵盖生鲜、粮油调味、日用百货、酒水乳品等多品类,整体家庭消费盘的SKU在1000个左右,社区团购平台如能实现有效供给,可拉动单量提升和流量留存。
主流平台在售品类逐步拓展,仓配能力提升是关键。从实际经营数据看,主流社区团购平台均定位于满足家庭日常消费,SKU数量将逐步增加,如十荟团品类结构发展分为三个阶段:1)生鲜基本盘阶段,以生鲜为切入点,SKU数量100-150之间;2)生鲜扩展盘阶段,品类逐步丰富,SKU300-700个;3)家庭消费盘阶段,SKU数量达到1000个左右,满足基本的家庭消费需求。品类数量拓展的背后核心反映的则是平台仓配能力的提升,能有效处理百万/千万级别的日订单量,包括大数据技术优化作业订单、海量SKU的数精准分拣能力和快速配送能力等。
四、社区团购行业主要玩家介绍(略)
报告节选:
(报告观点属于原作者,仅供参考。报告出品方/作者:国信证券,张峻豪)
如需完整报告请登录【未来智库官网】。
(本文仅供参考,不代表我们的任何投资建议。如需使用相关信息,请参阅报告原文。)
- 拼多多研究报告:费用优化利润释放,社区团购前景可期.pdf
- 社区团购行业专题研究:2021回顾及2022展望.pdf
- 海外科技行业2022年互联网投资策略:拥抱监管新常态,探寻细分赛道增长机遇.pdf
- 电商行业之社区团购专题研究:端本清源,精细打磨“人货场”价值链.pdf
- 中国社区团购市场专题分析2021.pdf
- 罗戈网:2026LOG中国供应链物流创新科技报告.pdf
- 启信慧眼:全球布局洞见先行:构建AI时代的供应链韧性-2026供应链风控白皮书.pdf
- 全球供应链新秩序(10):美伊冲突将走向何方?.pdf
- ICAS英格尔认证:2026年ISO 28000供应链安全管理体系实践指南白皮书.pdf
- 罗戈网:2026揭秘Palantir及其供应链解决方案:人工智能+本体的胜利.pdf
- 2026年中国社区生鲜行业报告:社区零售的效率革命与模式重构.pdf
- 农林牧渔行业深度报告:从钱大妈招股书看社区生鲜连锁行业发展及破局之道.pdf
- 社区生鲜店快消品选品策略洞察报告.pdf
- 2025年生鲜消费行业新趋势.pdf
- 粮油生鲜行业洞察报告:日啖三餐,朝朝暮暮的烟火气.pdf
- 相关标签
- 相关专题
- 相关文档
- 相关文章
- 全部热门
- 本年热门
- 本季热门
- 1 物流行业专题报告:京东物流VS社区团购VS通达系,谁的成本更低.pdf
- 2 社区团购专题报告:围绕消费者运营,紧抓供应链胜负手.pdf
- 3 社区团购专题研究报告之仓储物流篇:重构商品履约价值链.pdf
- 4 社区团购行业研究:巨头鏖战,社区团购或重构电商流量格局.pdf
- 5 社区团购专题报告:从组织及管理赋能出发再看社区团购.pdf
- 6 社区团购行业深度报告:万亿赛道,竞争格局如何演变.pdf
- 7 社区团购专题报告:从平台、团长、消费者角度探究社区团购兴起.pdf
- 8 生鲜电商行业深度分析:生鲜电商战事升级,路向何方?.pdf
- 9 2021年中国生鲜电商行业研究报告.pdf
- 10 社区团购问卷调查及分析报告:数读2021年社区团购消费新趋向
- 1 洞隐科技2025中国物流与供应链领域AI应用研究报告.pdf
- 2 2025中国供应链物流科技创新发展报告.pdf
- 3 海亮股份研究报告:全球规模最大铜管龙头,强大保供能力辐射全球供应链体系.pdf
- 4 全球供应链新秩序(5):关税大博弈的或有“终局”.pdf
- 5 艾瑞咨询:2025年中国制造业数字化转型行业发展研究报告.pdf
- 6 罗兰贝格:2025年全球汽车供应链核心企业竞争力白皮书.pdf
- 7 电子行业深度研究报告:国内算力需求爆发,供应链扬帆起航.pdf
- 8 全球供应链新秩序(1):是开始还是结束?论关税博弈三阶段.pdf
- 9 上海交通大学&安得智联:2025年数智化供应链白皮书.pdf
- 10 供应链行业专题报告:中国供应链发展全景视图与趋势展望.pdf
- 1 2025创新药及供应链行业年度创新白皮书:分化加速,行业回归平台与产品价值.pdf
- 2 中国贸促会:2026第三届中国国际供应链促进博览会传播影响力报告.pdf
- 3 5G环境下供应链金融解决方案.pdf
- 4 2025年中国餐饮供应链研究报告-厨纪AI炒菜机器人-F3应用方案.pdf
- 5 第三届中国国际供应链促进博览会传播影响力报告.pdf
- 6 爱分析:2026年装备制造供应链智能体研究报告.pdf
- 7 供应链类资产支持证券产品报告(2025年度):发行量略有收缩,发行利率下行,二级市场交易活跃度提升,创新扩容正当时.pdf
- 8 罗戈网:2026揭秘Palantir及其供应链解决方案:人工智能+本体的胜利.pdf
- 9 中国餐饮行业供应链研究报告——博洛尼亚意式肉酱应用方案.pdf
- 10 互联网安全行业:2025开源供应链投毒分析技术报告.pdf
- 全部热门
- 本年热门
- 本季热门
- 1 2022年拼多多业务布局及发展战略研究 拼多多社区团购电商前景可期
- 2 2022年电商行业中期投资策略 疫情催生即时零售和社区团购等电商新业态
- 3 2022年下半年调味品行业投资策略研究 调味品行业借助社区团购方式释放盈利空间
- 4 社区团购行业专题研究:2021回顾及2022展望
- 5 电商行业深度研究:从“多快好省”到“人货场供需一体化”模型
- 6 食品饮料行业深度研究:白酒结构成长,大众品类扬新帆
- 7 淘特&淘菜菜专题研究:敏捷组织再升级,下沉场景持续突破
- 8 传媒互联网行业深度研究:探寻细分领域突破机遇
- 9 社区团购专题报告:电商视角看社区团购
- 10 食品饮料行业专题分析:待渠道回归价值,让品牌穿越周期
- 1 2026年全球供应链新秩序(10):美伊冲突将走向何方?
- 2 2025年生活方式行业供应链韧性分析:领跑者如何将中断损失控制在1%以内
- 3 2025年零售业供应链韧性分析:领跑者如何将中断损失控制在1%以下
- 4 2025年汽车行业供应链韧性分析:领跑者以多维策略应对4.7%营收损失挑战
- 5 2025年快消品行业供应链韧性分析:领跑者将中断损失控制在营收1%以下的战略启示
- 6 2025年科技行业供应链韧性分析:领跑者如何将中断损失控制在1%以内
- 7 2025年跨境电商供应链重构分析:海外仓成为应对全球贸易变局的关键支点
- 8 2025年全球供应链格局分析:多元化、本土化与韧性重构成为核心战略
- 9 2025年软硬件供应链安全分析:150亿条数据泄露背后的行业警示
- 10 2025年中国对外贸易与供应链韧性分析:多元化格局对冲外部冲击,东盟跃升最大贸易伙伴
- 最新文档
- 最新精读
- 1 中国重汽公司深度研究:从周期到周期成长,中国重汽H的盈利中枢与全球视野下的价值重估.pdf
- 2 新城控股公司研究报告:双轮驱动战略笃行,商业竞争力与财务稳健性巩固.pdf
- 3 石油加工行业大炼化周报:炼厂保护性降负,推动能化产品价格价差上行.pdf
- 4 汽车和汽车零部件行业周报:“十五五”规划发布,战略发展智能汽车+具身智能.pdf
- 5 耐用消费产业行业周报:新型烟草多政策利好渗透率提升,拓竹发布首份消费级3D趋势报告.pdf
- 6 正泰电器公司研究报告:如何看正泰电器出口能力和空间?.pdf
- 7 策略周报:聚焦中东局势和原油走势,A股震荡分化.pdf
- 8 基础材料能源行业月报:供给持续优化下26年景气有望上行.pdf
- 9 信用债周策略:同业存款自律管理升级对短债有何影响?.pdf
- 10 机械行业周机汇0314:从特斯拉看北美光伏产业链发展.pdf
- 1 2026年商业航天行业深度:行业现状、市场规模、产业链及相关公司深度梳理
- 2 2026年国产算力行业深度:驱动因素、政策支持、产业进程、突破方向及相关公司深度梳理
- 3 2025年商品半年度报告_原油:供给逐渐过剩,油价下探仍未结束
- 4 2026年汽车行业:空间、格局及竞争优势探究—两轮车、全地形车及低速四轮车赛道对比
- 5 2026年汽车行业:关注整车预期筑底后结构性α行情,特斯拉Optimus明确今夏量产
- 6 2026年日本资本市场展望:如何看待高市时代下的日本?
- 7 2026年公募REITs春季策略展望:存量重构开新局,REITs蓝海向未来
- 8 2026年从风险识别到价值挖掘:中小银行二永债投资策略分析
- 9 2026年ROE稳定与ROE提升下的两类策略构建
- 10 2026年春季黄金投资策略展望:已凌千峰凭栏望,犹有青云万里程
