2020年5G芯片行业研究报告
- 来源:未来智库
- 发布时间:2020/11/15
- 浏览次数:1518
- 举报
温馨提示:如需原文档,请登陆未来智库官网www.vzkoo.com,搜索下载。
报告目录:
-
5G芯片发展概况及背景分析
-
全球5G芯片市场分析
-
中国5G芯片市场分析
-
5G芯片领先企业分析
-
5G芯片趋势前景与建议分析
报告摘要:
1、5G芯片发展概况及背景分析
5G芯片行业发展背景综述
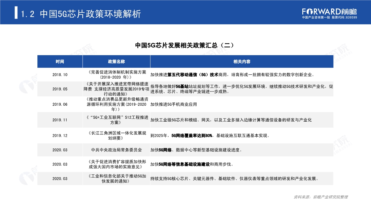
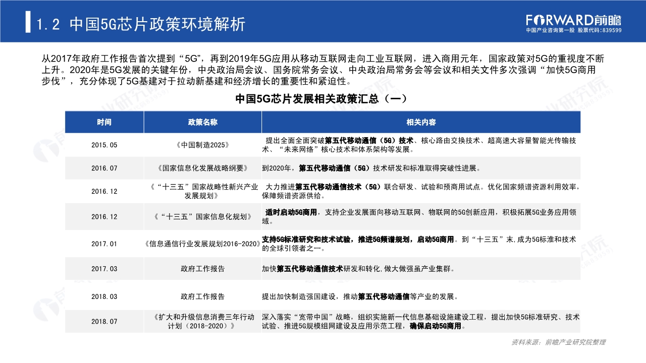
基于第五代移动通信技术,5G芯片是用来合成即将发射的基带信号,或对接收到的基带信号进行解码,是5G发展上游产业链的核心环 节。 近年来,国家及地方政府频繁出台政策,并提供大规模的资金支持,且在消费者5G消费热情的促进下,多因素推动5G商用化发展,增 加了对5G芯片核心产品的需求。
截至2020年底我国5G基站数可达65万个,5G用户数约2亿人,手机出货量超1.3亿台,5G芯片下游应用领域的发展增加了对产品的需求。 目前,我国高端芯片多依赖进口,2018年以来中美贸易摩擦持续升级,美国通过切断核心领域5G芯片的供应,遏制中国5G行业的发展, 为5G芯片国产化的发展敲响警钟,推动芯片国产化进程。
5G芯片技术发展现状分析
2015年以来,我国积极出台政策推进5G发展,迎来了5G的快速发展期,5G芯片技术获得关注,2017年申请专利10个,2019年5G芯 片专利申请数最多达到了33个。主要受美国对中国5G芯片及企业发展的贸易制裁,增加了国内企业对5G芯片研发的投入及重视。 从专利的分类看,主要以发明申请专利和实用新型专利为主,分别占比50%和48%。
5G芯片产业链分析
5G芯片产业链分为电路设计、芯片制造以及封装与测试三个环节,在芯片制造及封装领域我国竞争优势明显。
5G芯片企业发展模式对比分析:芯片行业的企业分两种模式,分别为IDM模式和Fabless模式。IDM模式生产步骤包括芯片的设计、生产、封装和检测所有流程。而 Fabless模式就是无精圆厂的芯片设计企业,专注于芯片的设计研发和销售,而实物产品的晶圆制造、封装测试等环节外包给代工厂完成。 目前全球只有英特尔、三星等少数几家企业可以独立完成设计、制造和封测所有程序。 以华为、高通、联发科(中国台湾)为代表的大部分芯片企业均为Fabless模式运营。
2、全球5G芯片市场分析
全球5G芯片市场规模分析
2017年,全球5G移动通信时代脚步越来越近,各国政府纷将5G建设及应用发展视为国家重要目标,各技术阵营的5G电信营运商及设备业 者亦蓄势待发。随着用户对移动宽带服务的需求不断增长,物联网(IoT)和移动到移动连接的兴起以及对高速互联网的需求不断增加, 具有低延迟和低功耗的5G芯片市场不断扩大。根据Statista数据,2019年全球5G芯片市场规模为10.3亿美元。预计到2025年市场规模将 达到145.3亿美元,2019-2025年复合年增长率超过55%。
全球5G芯片市场竞争现状分析
4G时代的手机基带芯片市场,群雄争霸,全球16家厂商激烈竞争。相比4G时代的群雄混战,只有拥有强大研发实力的Modem厂商才能拿到 5G时代的门票。由于英特尔已因找不到清晰的盈利路线,宣布退出5G手机基带芯片业务,全球范围内目前仅五大5G芯片厂商。当前的五 大5G芯片厂商,分别是中国大陆的华为、紫光展锐,中国台湾的联发科,国际大厂高通、三星。
5G芯片市场竞争现状分析-5G芯片时间轴
最开始推出第一个5G基带芯片的是老牌巨头高通。高通在2016年10月,就发布了X50 5G基带芯片。彼时,全球5G标准都还没制定好。 2019年9月,华为推出全球首款5G SoC麒麟990。紧接着,在2019年年底高通发布会上推出两款5G芯片,外挂式骁龙865和集成式骁龙765G, 与小米紧密合作。vivo X30/X30 Pro 5G与三星牵手搭载Exynos 980 5G芯片,OPPO Reno 3 5G与联发科牵手搭载天玑1000 5G芯片。紫光 展锐春藤510和虎贲T7520也来势汹汹。随着各大5G芯片厂商相继推出旗下最新的5G手机SoC芯片和5G基带芯片,5G芯片的战火愈燃愈烈。
5G芯片市场竞争现状分析—主要5G芯片参数
5G基带需要支持不同5G频段,并且由于5G追求更高的数据数据吞吐量,更低的时延和更大的网络容量,5G基带需要兼顾极高的下载和上 传速度,因此5G基带/AP芯片设计难度较大。另外,由于性能和功耗要求,5G芯片通常采用先进工艺制程。目前已经发布的主要5G芯片平 台包括华为的麒麟990、麒麟985,高通骁龙865,联发科天玑1000系列等,大部分采用了7nm制程。
全球5G芯片细分市场分析—5G芯片分类
在手机中有两个非常重要的芯片组,一是负责执行操作系统、用户界面和应用程序的处理器AP(Application Processor);另一个则运 行手机射频通讯控制软件的处理器BP(Baseband Processor)。 BP上集成着射频芯片和基带芯片,负责处理手机与外界信号通讯。其中,射频芯片负责射频收发、频率合成、功率放大;基带芯片则负 责信号处理和协议处理。为了减小体积和功耗,通常射频芯片和基带芯片会被集成到一块芯片上,统称为基带芯片。 5G芯片可分为三类:AP芯片(应用处理器)、基带芯片、射频芯片。其中难度最高和最主要的是基带芯片,2G到5G标准一路提升一并兼 容,需要的技术积累更多。
5G射频芯片构成分析
射频(RF,RadioFrequency),表示可以辐射到空间的电磁频率,频率范围从300kHz~300GHz之间。射频是一种高频交流变化电磁波的 简称。 射频芯片,是能够将射频信号和数字信号进行转化的芯片,具体而言,包括功率放大器(PA)、低噪声放大器(LNA)、滤波器、射频开 关(Switch)、天线调谐器(Tuner)。射频开关用于实现射频信号接收与发射的切换、不同频段间的切换;射频低噪声放大器用于实现 接收通道的射频信号放大;射频功率放大器用于实现发射通道的射频信号放大;射频滤波器用于保留特定频段内的信号,而将特定频段 外的信号滤除;双工器用于将发射和接收信号的隔离,保证接收和发射在共用同一天线下能正常工作。
5G射频芯片市场规模分析
据Yole预测,在2022年,应用于5G产品的射频前端器件价值将达51.4亿美元,而应用于2G、3G、4G以及LTE的射频前端器件价值保持 原有水平,射频前端整体价值稳步上涨。
5G基带芯片概况
基带芯片是实现UE与PLMN联网的关键,是终端实现通信功能必不可少的芯片。基带芯片包括基带处理器、收发器、电源管理芯片、 WNC等。目前主流的基带芯片主要分为Soc和外挂基带两种形式。 Soc(System on chip):是将AP(应用处理器)与BP(基带处理器)集成在一个die内,AP与BP均为超大规模逻辑芯片,具有相似 的硬件架构,所以能够使用相同的制程,做在一个die上,一方面增加了集成度,可以缩小芯片面积、降低功耗,另一方面与AP绑定销售, 提升了芯片价值。目前主流的Soc方案供应商主要有MTK、华为海思、三星LSI,客户主要有HOVM、三星。 外挂式(Fusion)基带:外挂式基带AP和BP独立封装成两颗芯片的形式,主要是苹果采用自研AP+外挂基带的方案;另外高通第二代 5G旗舰平台865页采用外挂式基带的方案,主要是基于商业考量,另外X55支持毫米波频段,size大于sub6G基带,整合难度较高。
5G基带芯片市场规模
智能手机是基带出货量的主要驱动力,2019年全齐基带市场出货量为22.3亿片。从金额来看,2019年整个基带市场规模达到209亿美元。 5G基带芯片出货量在2019年收到很大的关注,由于平均售价高,其占基带总出货量的2%左右,约为0.45亿片;同时获得了8%的收益份额, 约为16.72亿美元。
5G应用芯片概况
应用芯片(AP,Application Processor),是手机中的应用处理器CPU。操作系统、用户界面和应用程序都在Application Processor上 执行,AP一般采用ARM芯片的CPU。目前,各大厂商纷纷发布集成基带方案的5G手机处理器,可见未来应用芯片与基带芯片集成将是主流 的发展方向。
5G应用芯片市场规模
根据Strategy Analytics数据显示,2019年全球智能手机应用处理器(AP)芯片市场收益为196亿美元,同比下降3%。2019年全球智能手 机应用处理器(AP)市场收益份额排名前五的分别为:高通、苹果、海思、三星LSI、联发科。其中,高通以36%的收益份额保持第一, 苹果以24%紧随其后,海思以14%排名第三。
全球5G芯片市场前景分析-增长动力
未来几年,全球5G芯片市场的增长动力主要有以下三点:
• 数据的创建和使用需求:
• 未来今年,无论是消费者还是商业企业,数据的创建和使 用数量将会持续增长。将数据的密集使用者转移到5G网络 中将会提高网络资源管理效率,同时也会提高性能和可靠 性。5G网络用户的增多将会大大加大5G设备的需求和5G 芯片的需求。
• 更多的接入设备需求:
• 随着物联网的持续发展,同时支持数百万个连接端点的需 求将会变得越来越重要。由于能够实现指数级的连接数量, 5G的密集优势是移动网络运营商提供网络性能的关键。物 联网产业的发展一定程度上可以带动5G芯片技术上和规模 上的提升。
• 速度和实时访问的需求:
• 5G带来的速度和延迟将为新应用打开大门,并将给一些现 有的应用增加移动性。这些应用会给人工智能、边缘计算、 云服务等企业带来优势和改变。
全球5G芯片市场前景分析-区域前景
从未来5年,全球各区域5G芯片市场的增速来看,Mordor Intelligence预测,亚太地区将是全球市场增长的主要动力。而美国和欧洲目前 5G芯片发展领先,之后市场增速将会有所下降。而非洲和南美地区,由于经济、人才和基础设施的限制,未来5G芯片市场增速将会较慢。
全球5G芯片下游前景分析
2019年,全球5G手机的出货量占智能手机出货数量的0.9%,Statista预测5G手机的市场份额将会持续快速增长。到2023年市场份额将会 达到51.4%,超过4G手机的市场份额。 未来,5G设备的连接数量将会迅速增长,给5G芯片带来巨大的需求市场。IDC预测,5G设备的连接数量将从2019年的1000万台增加到2023 年的10.1亿台,2019-2023年的复合年增长率高达217.2%。
3、中国5G芯片市场分析
中国5G芯片发展现状分析
目前,我国5G商用化的发展带动5G芯片需求提升,2019年我国5G芯片规模约为2.09亿美元,约占全球5G芯片的在20.09%。中国被认为 是5G芯片最大的市场,初步预测2020年中国5G芯片规模为2.41亿美元。 从国内5G芯片代表企业的发展情况看,主要以7nm的量产及以6nm和5nm为代表的更小制程的研发为主。
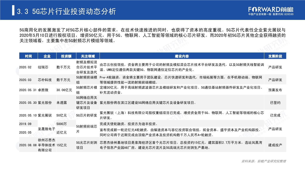
5G芯片行业投资动态分析
5G商用化的发展激发了对5G芯片核心部件的需求,在技术快速推进的同时,也获得了资本的高度重视。5G芯片代表性企业紫光展锐与 2020年5月10日进行股权项目,增资50亿元,用于5G、物联网、人工智能等领域的核心芯片研发。而2020年初5G芯片其他企业获得融资的 关注领域看,主要集中在5G射频芯片模组等领域。
5G芯片下游应用概况
根据Grand View Research的数据,2019年,以智能手机为主的移动电子设备占据了5G芯片市场规模56%的份额;其次为5G基站设备,受 益于5G基础网络设施的持续投资,目前占据了18%的市场份额;物联网领域占据了14%的市场份额;车联网领域占据了6%的市场份额。
5G手机发展现状
据中国信通院的统计,自2019年8月以来,除2020年2月受到新冠疫情的明显影响外,5G手机出货量整体保持上升趋势。2020年7月,国内 市场5G手机出货量1391.1万部,占同期手机出货量的62.4%;上市新机型14款,占同期手机上市新机型数量的35.0%。2020年1-7月,国内 市场5G手机累计出货量7750.8万部、上市新机型累计119款,占比分别为44.2%和46.5%。
5G手机芯片应用情况
IDC数据显示,2020年二季度华为海思麒麟芯片超越高通、联发科,在中国5G手机芯片领域所占市场份额达到54.8%,高通和联发科,在 中国5G手机芯片市场所占市场份额分别为29.4%、8.4%。而在2019年的中国5G芯片市场,高通还牢牢霸占着第一的位置,所占市场份额达 到41%,华为海思份额只有14%。
2020下半年的智能手机市场看点会集中在三星Note20系列、小米10至尊纪念版、华为Mate40系列以及iPhone12系列等超高端旗舰机型, 但从市场的角度来看,出货量和市场份额还要依靠定价更低的中低端机型,而高通、联发科均已准备好定位中低端市场的5G芯片,因此 下半年的市场竞争会依然非常激烈。 由于华为所受到的限制已经加紧,未来海思设计的芯片可能无法再制造生产,因此未来海思的市场份额应该会逐渐下降。目前华为和荣 耀均已经推出搭载联发科芯片的多款中端机型,未来也会采用联发科的高端芯片,因此预计联发科的芯片份额占比在2021年将会迎来新 的高度。
展望2020年下半年,一方面,随着旗舰机型下半年密集发布,5G手机迎来换机潮,5G手机有望起量;另一方面,在疫情不反复的前提下, 智能手机销售最差的时间点已经过去。据工信部预计,2020年我国5G手机出货量将达到1.8亿部;据Canalys预计,到2023年,我国5G手 机出货量将达到2.63亿部,占到全球出货量份额的34.0%。
5G基站建设情况分析
5G发展,基站先行。5G基站的选址建设,是保证5G商用信号覆盖的基础,因此5G基站建设是5G产业布局的第一步。根据工信部统计,截 至2019年底我国共建成5G基站超13万个;截至2020年3月底,全国建设开通5G基站达到19.8万个。在2020年6月6日,工信部新闻宣传中心 举行的“5G发牌一周年”线上峰会上,工业和信息化部信息通信管理局副局长表示,基础电信企业建成5G基站超过25万个;中国工程院 院士邬贺铨预计,到2020年年底,我国5G基站数可能达到65万,实现全国所有地级市室外的5G连续覆盖、县城及乡镇重点覆盖、重点场 景室内覆盖。
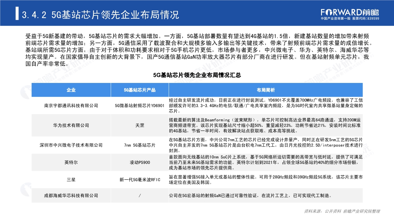
5G基站芯片领先企业布局情况
受益于5G新基建的带动,5G基站芯片的需求大幅增加。一方面,5G基站部署数量有望达到4G基站的1.5倍,新建基站数量的增加带来射频 前端芯片需求量的增加;另一方面,5G通信采用了载波聚合和大规模多输入多输出等关键技术,带来了射频前端芯片需求量的成倍增长。 基站端所需5G芯片方面,由于对于体积和功耗要求相对于5G手机芯片更低,市场参与者更多,中兴微电子、华为、英特尔、海威华芯等 均实现量产。在国家倡导自主创新的大背景下,国产5G通信基站GaN功率放大器芯片有部分厂商在进行研发。但在基站射频单元芯片,我 国自产率非常低。
5G基站建设数量预测
5G牌照发放于2019年6月,2020-2023年将是5G网络的主要投资期,综合5G频谱及相应覆盖增强方案,测算未来十年国内5G宏基站数量约 为4G基站的1-1.2倍,合计约500-600万个,根据4G网络建设规模进行推算,预计2021-2023年期间,三大运营商逐年建设量约为80万个、 110万个、85万个。 微站方面,宏站站址建设难度较大且市场较为饱和,同时5G频率更高理论上覆盖空洞更多,因此宏基站无法完全满足eMBB场景的需求, 需要大量微站对局部热点高容量的地区进行补盲,根据中信证券预测微站数量可达千万级别。
物联网肩负建设数字中国的重要历史使命,2018年12月,中央经济工作会议上也明确提出,要发挥投资关键作用,加大制造业技术改造 和设备更新,加快5G商用步伐,加强人工智能、工业互联网、物联网等新型基础设施的建设。根据中国通信工业协会物联网分会和MWC的 数据显示,2013-2019年中国物联网行业高速增长,从2013年4896.5亿元增加至2018年的13300亿元,复合增长率高达22.12%;GSMA预计 到2022年,中国物联网产业规模将超过2万亿元。海量物联使得工业互联网、智慧城市等拥有能进行物与物沟通的海量智能硬件。目前, 在物联网领域,芯片产品较为低端,5G芯片企业暂未有明显布局。
5G技术的迅速推广带动车联网应用的落地和普及,车联网行业快速渗透,行业规模不断扩大。中国的5G技术走在全球前列,在5G时代, 中国的车联网发展有望实现弯道超车,同时,自2017年以来,国家出台了一系列政策支持车联网的发展,2019年中国V2X市场规模达200 亿美元,预计到2022年,中国V2X市场规模有望达到500亿美元,增速高于全球增速。
4、5G芯片领先企业分析
5G芯片市场主要企业分析—高通
持续扩大5G调制解调器及射频系统(5G Modem-RF)领导力。高通目前已经推出的5G产品,包括5G基带芯片和5G移动平台两大类。5G基带 芯片方面,目前已经推出的有骁龙X50、X55和X60,5G移动平台则有骁龙865、骁龙768G、骁龙765G、骁龙765、骁龙690等。
骁龙8系是带给消费者旗舰级的享受;骁龙7系会继承一部分8系的特性,带给消费者一部分旗舰级的体验,但是成本又控制的更好一些; 6系列的推出是为了满足全球更多的终端用户对5G终端产品的需求。因此,它在产品定位上,会比7系以及8系更低一些。
5G芯片市场主要企业分析—华为
华为的5G芯片主要分为终端芯片(巴龙、麒麟系列)和基站芯片(天罡系列)。巴龙、麒麟系列是手机终端基带芯片,一直是华为 手机的专用芯片。2019年1月24日,华为推出业界首款面向5G的基站核心芯片(天罡芯片)和5G多模终端芯片(巴龙5000)。
2020年8月17日,美国商务部进一步收紧了对华为获取美国技术的限制,同时将华为在全球21个国家的38家子公司列入“实体清单”。自 2019年5月华为首次被列入实体清单至今,被列入美国“实体名单”的华为子公司及关联公司总数已达152家,未来很可能还会继续增加。 近期,华为“塔山计划”曝光,华为将团结国内数十家半导体企业,全面加速国内芯片制造技术,年底将会搭建一条完全没有美国技术的45nm的芯片生产线,同时还在探索合作建立28nm的自主技术芯片生产线。
5G芯片市场主要企业分析—联发科
联发科开始向高端芯片进发。在天玑1000+之后,又发布了一款中端芯片天玑720。随着天玑720即将搭载上市,天玑600(或天玑700)也 呼之欲出,MTK完成了从高端天玑1000+,中端天玑800和天玑820,以及入门级产品天玑600(或天玑700)和天玑720全系列的布局。实际 上,天玑700系列的面世,不仅意味着5G手机有望跌破千元,进军入门级市场,更意味着在5G SOC上,MTK有了与高通掰手腕的机会。
5G芯片市场主要企业分析—三星、紫光展锐
三星的猎户座芯片同样也具备5G基带,可以支持NSA和SA双 模5G,虽然搭载猎户座处理器的三星手机没有进入中国市 场,但三星选择了将自家芯片供货给vivo,因此在中国5G 市场也占据了7.4%的市场份额。
此前海信发布了一款5G手机F50,该机便是搭载的紫光展锐虎贲 T7510芯片,据媒体报道称,紫光展锐的虎贲T7520处理器会在 年内量产,将成为首款台积电6nm EUV工艺打造的产品,不过其 终端产品问世还是要等到2021年。
5G芯片趋势前景与建议分析
中国5G芯片行业发展趋势
国产化自主可控:华为被制裁后,华为迅速调整了供应链策略,大部分美系供应商被排除在名单之外,同时大力扶持国内供应商,给予 充分的机会成长;经过此次贸易战,面对美国可能推出的更多限制,国内企业对于供应链安全重视起来,同时在国家政策扶持引导下, 国内企业自主创新能力会进一步提升。 手机芯片厂商布局射频前端:手机芯片厂商布局射频前端的最大优势就是可以跟其他芯片捆绑销售;能够提供从AP到基带、电源管理、 射频前端完整手机芯片解决方案对于手机芯片商来说,将很大程度提高自身的行业话语权。 在5G芯片制程方面,2020年将实现主流芯片5nm工艺量产,未来将向3nm/2nm节点持续演进。
中国5G芯片行业发展前景
根据Grand View Research的数据,主要由于5G智能手机的普及和5G基站的大规模建设,中国5G芯片市场规模将从2020年的2.41亿美元增 长至2027年的75.09亿美元,年均复合增长率达到63.4%。
……
报告节选:
(报告观点属于原作者,仅供参考。报告来源:前瞻产业研究院)
如需完整报告请登录【未来智库官网】。
(本文仅供参考,不代表我们的任何投资建议。如需使用相关信息,请参阅报告原文。)
- 新恒泰北交所新股申购报告:功能性发泡材料小巨人,超临界技术绑定新能源+5G赛道.pdf
- 互联网行业:加速菲律宾的5G和5G_Advanced推进,成功路线图.pdf
- 5G环境下供应链金融解决方案.pdf
- 移远通信深度报告:从连接模组到智能生态,领军5G_A与AI时代.pdf
- 新材料产业周报:我国5G用户普及率已达83.9%,NAND价格突破历史新高.pdf
- 一文看懂产业链:存储芯片本轮涨价能走多远?.pdf
- 存储芯片行业:存储芯片本轮涨价能走多远?一文看懂产业链.pdf
- 电子行业深度报告:2026年端侧AI产业深度,应用迭代驱动终端重构,见证端侧SoC芯片的价值重估与位阶提升.pdf
- 百度集团_SW港股公司深度报告:AI全栈布局,云+芯片+Robotaxi有望驱动价值重估.pdf
- 半导体行业2月投资策略:存储价格保持强势,模拟芯片周期向上.pdf
- 相关文档
- 相关文章
- 全部热门
- 本年热门
- 本季热门
- 1 一文看懂通信新基建:5G、云、车联网、工业互联网、卫星互联网.pdf
- 2 5G大产业机遇深度解析(115页PPT).pdf
- 3 中国“新基建”发展研究报告:156页深度解读.pdf
- 4 硬核电子科技产业研究:半导体、5G、人工智能(111页).pdf
- 5 2020年5G应用未来竞争路线图(148页PPT).pptx
- 6 5G产业深度研究之四大巨头战略布局(83页ppt):华为、中兴、思科、爱立信.pdf
- 7 5G高颜值读本:5G为人工智能和智能制造赋能(98页PPT).pdf
- 8 新基建专题报告:未来发展方向及重点产业分析.pdf
- 9 百页报告深度解读5G行业全景图:5G改变世界,重塑智联未来.pdf
- 10 德勤 5G重塑行业应用.pdf
- 1 中国联通5GAI终端白皮书(2025年度).pdf
- 2 TD产业联盟:全球5G6G产业发展报告(2024-2025).pdf
- 3 5G应用产业方阵创新中心指南(2025年版)-5G应用产业方阵.pdf
- 4 CAICV&GSMA:2025年5G车载应用展望白皮书.pdf
- 5 工业5G终端设备发展报告.pdf
- 6 2025年5G地空通信(ATG)航空互联技术体系白皮书1.0-中国移动.pdf
- 7 TD产业联盟:2025年2季度5G产业和市场发展报告.pdf
- 8 工业互联网联盟2025工业5G终端设备发展报告.pdf
- 9 TD产业联盟:2025年1季度5G产业和市场发展报告.pdf
- 10 5G智慧教育大脑及大数据应用建设顶层设计方案
- 1 移远通信深度报告:从连接模组到智能生态,领军5G_A与AI时代.pdf
- 2 海希通讯北交所首次覆盖报告:储能新引擎已成型,4GW+5GWh在建产能加速转型.pdf
- 3 5G环境下供应链金融解决方案.pdf
- 4 新材料产业周报:我国5G用户普及率已达83.9%,NAND价格突破历史新高.pdf
- 5 互联网行业:加速菲律宾的5G和5G_Advanced推进,成功路线图.pdf
- 6 新恒泰北交所新股申购报告:功能性发泡材料小巨人,超临界技术绑定新能源+5G赛道.pdf
- 7 电子行业深度报告:光通信蓝海拾珠,模拟芯片与液冷大有可为.pdf
- 8 半导体行业:EDA工具,贯穿芯片落地全流程,国产企业蓄势待发.pdf
- 9 电子行业专题报告:存储芯片涨价将延续至2026年.pdf
- 10 半导体行业分析手册之二:混合键合设备,AI算力时代的芯片互连革命与BESI的领航之路.pdf
- 全部热门
- 本年热门
- 本季热门
- 1 2026年新恒泰北交所新股申购报告:功能性发泡材料小巨人,超临界技术绑定新能源+5G赛道
- 2 2025年移远通信深度报告:从连接模组到智能生态,领军5G_A与AI时代
- 3 2025年海希通讯北交所首次覆盖报告:储能新引擎已成型,4GW+5GWh在建产能加速转型
- 4 2025年5G车载终端行业分析:全球合规与技术演进双轮驱动
- 5 2025年翱捷科技研究报告:基带芯片稳扎稳打,5G+ASIC开拓新征程
- 6 2025年5G/5G-A专网行业分析:垂直行业数字化转型的核心引擎
- 7 2025年中国5G+工业互联网深度融合分析:确定性网络技术如何重塑智能制造新范式
- 8 2025年5G产业发展分析:全球基站突破657.9万,中国占比超66%
- 9 2025年全球5G/6G通信产业发展分析:中国5G用户突破10亿引领全球市场
- 10 2025年5G产业发展全景分析:全球基站突破677万,中国贡献67%基建力量
- 1 2026年新恒泰北交所新股申购报告:功能性发泡材料小巨人,超临界技术绑定新能源+5G赛道
- 2 2025年移远通信深度报告:从连接模组到智能生态,领军5G_A与AI时代
- 3 2025年海希通讯北交所首次覆盖报告:储能新引擎已成型,4GW+5GWh在建产能加速转型
- 4 2025年5G车载终端行业分析:全球合规与技术演进双轮驱动
- 5 2025年翱捷科技研究报告:基带芯片稳扎稳打,5G+ASIC开拓新征程
- 6 2025年5G/5G-A专网行业分析:垂直行业数字化转型的核心引擎
- 7 2025年中国5G+工业互联网深度融合分析:确定性网络技术如何重塑智能制造新范式
- 8 2025年5G产业发展分析:全球基站突破657.9万,中国占比超66%
- 9 2025年全球5G/6G通信产业发展分析:中国5G用户突破10亿引领全球市场
- 10 2025年5G产业发展全景分析:全球基站突破677万,中国贡献67%基建力量
- 1 2026年新恒泰北交所新股申购报告:功能性发泡材料小巨人,超临界技术绑定新能源+5G赛道
- 2 2025年移远通信深度报告:从连接模组到智能生态,领军5G_A与AI时代
- 3 2025年海希通讯北交所首次覆盖报告:储能新引擎已成型,4GW+5GWh在建产能加速转型
- 4 2025年5G车载终端行业分析:全球合规与技术演进双轮驱动
- 5 2026年电子行业深度报告:2026年端侧AI产业深度,应用迭代驱动终端重构,见证端侧SoC芯片的价值重估与位阶提升
- 6 2026年百度集团_SW港股公司深度报告:AI全栈布局,云+芯片+Robotaxi有望驱动价值重估
- 7 2026年半导体行业2月投资策略:存储价格保持强势,模拟芯片周期向上
- 8 2026年影石创新公司研究报告:存储芯片价格上涨及竞争影响
- 9 2026年通信行业深度报告:超节点:光、液冷、供电、芯片的全面升级
- 10 2026年半导体行业1月份月报:算力需求驱动芯片涨价,头部CSP资本开支印证AI主线
- 最新文档
- 最新精读
- 1 2026年中国医药行业:全球减重药物市场,千亿蓝海与创新迭代
- 2 2026年银行自营投资手册(三):流动性监管指标对银行投资行为的影响(上)
- 3 2026年香港房地产行业跟踪报告:如何看待本轮香港楼市复苏的本质?
- 4 2026年投资银行业与经纪业行业:复盘投融资平衡周期,如何看待本轮“慢牛”的持续性?
- 5 2026年电子设备、仪器和元件行业“智存新纪元”系列之一:CXL,互联筑池化,破局内存墙
- 6 2026年银行业上市银行Q1及全年业绩展望:业绩弹性释放,关注负债成本优化和中收潜力
- 7 2026年区域经济系列专题研究报告:“都”与“城”相融、疏解与协同并举——现代化首都都市圈空间协同规划详解
- 8 2026年历史6轮油价上行周期对当下交易的启示
- 9 2026年国防军工行业:商业航天革命先驱Starlink深度解析
- 10 2026年创新引领,AI赋能:把握科技产业升级下的投资机会
