制药装备行业研究报告:替代正当时,龙头最受益
- 来源:国信证券
- 发布时间:2021/08/19
- 浏览次数:1890
- 举报
01 生物医药方兴未艾,制药装备如火如荼
全球:制药装备伴随生物医药行业蓬勃发展
2019年全球市场规模超5000亿元,复合增速~8%。根据灼识咨询的分析数据,2019年全球制药设备、工艺系统及服务市场规模约5059亿 元,2015年-2019年复合增速8.0%,高于全球医药市场增速;未来五年增速有望维持,预计到2024年全球制药设备、工艺系统及服务市 场规模将超7000亿元。
中国是全球第二大制药装备市场。2019年,中国市场规模与欧盟基本持平;伴随着国内市场的高速增长,预计到2024年,中国将逐步拉 开与欧盟市场的距离,有望进一步巩固全球第二大制药装备市场的地位,市场规模预计将达到1740亿元。
中国:行业增速高于全球,五年CAGR约14%
国内制药装备市场超900亿元(2019年),5年CAGR约14%。从国内制药设备、工艺系统及服务市场来看,2019年市场规模约900亿元, 2015-2019年5年复合增速约14.3%,预计未来有望继续保持~14%的行业增速,2024年市场规模将超过1700亿元。
高端装备增速优于行业平均水平。从高低端市场出发分别考察,中国制药装备高端市场2015年-2019年、2019年-2024年(预计)复合增速 分别为18.9%、17.1%,相较于中低端市场2015年-2019年、2019年-2024年(预计)复合增速12.7%、12.4%,增速高出5~6个百分点。
高端装备市场占比稳步提升
高端制药设备、工艺系统及服务市场通常符合美国FDA、EMA和WHO等标准。高端装备客户通常由高端市场玩家构成,这些玩家触及的 客户包括:1)跨国制药企业及国内大型制药企业;2)从事无菌化学药品、无菌中药和无菌生物药品(如疫苗、蛋白质药物、单克隆抗体 药等)生产的制药企业。目标客户集中在欧洲和美国的制药行业,并符合包括美国FDA、EMA和WHO等在内的某些标准要求,通常引入 自动控制系统以提高具有标准生产流程的制药公司的生产效率。
高端市场占比不断提升。伴随着我国对生物医药行业的生产监管愈发严苛,制药装备要求的进一步规范化,高端装备需求日益强劲,市场 占比逐步提升,由2015年24%提升至2019年28%,2024年高端市场占比有望进一步提升至32%。
02 新冠影响:需求扩张,替代加速
短期看:新冠疫苗出海加速,制药装备持续紧俏
世卫组织紧急使用清单的第二款中国新冠疫苗。除两款中国疫苗外,世卫组织此前已向多款新冠疫苗颁发紧急使用认证,其中包括:美 国辉瑞制药有限公司和德国生物新技术公司联合研发的新冠疫苗,英国阿斯利康制药公司和牛津大学联合研发的两个版本阿斯利康疫苗, 美国强生公司旗下杨森制药公司研发的新冠疫苗以及美国莫德纳公司研发的新冠疫苗。
新冠疫苗出海加速,上半年我国人用疫苗出口达46.4亿美元。根据中国海关总署进出口数据,2021年上半年我国人用疫苗(海关编码 30022000)出口总额达到46.4亿美元(折合人民币约300亿元),2021H1人用疫苗出口金额超历史上任一年度全年出口额,预计其中大 部分由新冠疫苗贡献。
长期看:疫情提供切入契机,国产装备替代加速
生物医药行业的高标准、严要求决定了上游装备的替代进程缓慢。产品性能与装备水平息息相关,长期以来,国产制药装备与进口制药装 备在工艺水平上存在较大差距,但在价格上有明显优势;随着国内装备企业对自主研发、技术引进的不断重视,这一局面在近几年来有所 改善,国产装备在很多领域已达到国际水平。但由于医药行业在质量、杂质、稳定性等方面要求严苛,药企对于制药装备的价格敏感度较 低,行业进口替代之路并不顺利,制药装备、尤其是高端装备仍被进口厂家所占据。
新冠疫情提供切入契机,国产装备替代加速。新冠疫情给中国医药装备行业带来机遇:一方面,极端时间内高强度的交付欧美不具备优势; 另一方面,疫情下国际物流缓慢、产品进出口受限。先前进口替代缓慢的上游制药装备有望一举切入国内产业链,快速实现替代,叠加国内 生物制品产能扩充需求,上游装备企业迎来发展良机,头部企业业绩持续兑现:东富龙、楚天科技、奥星生命科技、迦南科技20年归母净 利润逆势分别同比增长218%、208%、309%、32%;21年高增长持续,21Q1东富龙、楚天科技归母净利润分别同比增长134%、433%、 67%,21H1东富龙业绩预告实现归母净利润3.1~3.4亿元,同比增长80%~100%,行业进入新一波行业景气周期。
03 同业对比:楚天科技、东富龙是本土药机双龙头
本土制药装备主要上市公司共6家
本土制药装备行业主要上市公司共六家:东富龙、楚天科技、新华医疗、泰林生物、迦南科技、奥星生命科技。除奥星生命科技 (6118.HK)在港股上市外,本土制药装备主要上市公司东富龙(300171.SZ)、楚天科技(300358.SZ)、新华医疗(600587.SH)、 泰林生物(300813.SZ)、迦南科技(300412.SZ)均为A股上市。其中,新华医疗主营业务除制药装备外,还包含医疗服务、医疗器械 等多方面;泰林生物主营业务除制药装备(灭菌技术系列、隔离技术系列)外,还包含分析类产品(总有机碳-TOC分析系列)及检测类 产品(微生物检测系列)。
东富龙总市值在同类企业中居于首位,楚天科技位列第二。以市值划分,东富龙2021Q2平均市值204亿元(较2021Q1平均市值增长 84%),总市值在同类企业中居于首位;楚天科技2021Q2平均市值95亿元(较2021Q1平均市值增长58%),总市值居于第二位。
产品结构有所区分,毛、净利率差别大
泰林生物、东富龙、楚天科技毛利率水平较高。毛利率方面,2020年泰林生物装备相关业务毛利率达62.2%,远高于其他同行;东富 龙、楚天科技次之,2020年两家企业毛利率分别为41.8%、33.9%。
各企业的毛净利率差异与其产品结构息息相关。各企业毛利率的差别一方面由其综合管控能力所决定,另一方面也与其产品结构息息相 关,以泰林生物与东富龙为例:泰林生物装备相关业务主要为生物技术业务(灭菌技术系列+隔离技术系列),附加值及净利率水平较 高较高;东富龙主营业务包含注射剂单机及系统、净化工程及设备、原料药单机及系统、生物工程单机及系统、食品设备、检查包装单 机及系统、售后服务及配件销售、口服固体单机及系统、医疗装备及耗材等多个业务板块,其中工程类、大型设备类毛利率水平较低, 医疗装备及耗材业务毛利率水平较高(2020年医疗装备及耗材业务毛利率67.6%)。
楚天科技、东富龙产品类别最为齐全
楚天科技:产品涵盖中药、化药、生物药,并积极向医疗领域延申。旗下拥有德国Romaco集团、楚天华通、四川医药设计院、楚天飞 云、楚天源创、楚天华兴、楚天智能机器人等多家全资或控股子公司。在坚持既定业务领域的同时,积极进入高端医疗设备及医疗机器 人领域,推动医药装备和医疗器械两翼发展,布局大健康。本部产品已出口40多个国家及地区,合作客户2600余家。
东富龙:产品应用于注射剂、固体制剂、化学原料药、生物工程、中药、医疗和食品等领域。已经有超过近万台无菌注射剂的关键制药 设备,600多套无菌药品制造系统服务于全球40多个国家和地区的近3000家制药企业。
楚天科技、东富龙奠定本土制药装备双龙头格局
从营收及归母净利润体量来看,楚天科技与东富龙是国内制药装备领域的两大龙头。从2020年制药装备业务的收入体量来看,楚天科技 与东富龙分别以35.76亿元、27.08亿元占据本土制药装备龙一、龙二之位;从利润端来看,两家企业2020年分别实现归母净利润2.01亿 元、4.63亿元,相较于其他装备企业在体量上具有明显优势(新华医疗含其他业务,2020年制药装备营收10.69亿元)。
04 楚天科技:世界级医药装备及其整体方案提供商
本土制药装备龙头,收入规模及其境外占比行业第一。楚天科技成立于2000年, 全球员工总数4500余人,总资产74亿元 (截至2021年3月31日),已有长沙和德国两大运营总部,建有长沙中央技术研究院、欧洲技术研究院和四川医药设计研究院三大研发机 构。本部产品已出口到亚洲、欧洲、南美洲等40多个国家和地区,国际市场占有率逐年快速提升。2020年,公司实现营业收入35.76亿 元,其中境外收入占比44%,收入体量及其境外占比行业第一,获国内外客户的广泛好评。
注重创新、持续投入,研发费用行业第一。楚天科技不断加大对研发及先进制造手段的投入:硬件方面,采购了瑞士GF、德国DMG、 日本Mazak等进口加工机床设备,固定资产占比行业第一;软件方面,通过对Romaco的并购提升生产质量体系,产品质量国内领先。 未来,随着公司与欧洲头部企业产品质量差距的逐渐缩小,有望打入国际高端市场,代表中国与欧洲同行同台竞技。
不拘一格,广降人才,高学历员工占比行业第一。公司逐步突出技术色彩,广纳贤才,全球研发员工1300余人,并通过“百万高薪引进 专家、30万年薪引进高级蓝领”等一系列“楚天疯举”引爆楚天科技新产品、新技术开发的速度与激情。尽管地处中部城市湖南宁乡, 出于对人才的重视,公司整体薪酬领先同行,2020年人均薪酬20.7万元,吸引了大批优秀人才的加盟,本科及其以上学历员工合计占比 居于行业首位。
坚持“一纵一横一平台”战略,实现从产品到整体解决方案的跃迁。一纵:公司已基本打通水剂类装备产品链,具备设计、制水、配液 工程、分装、冻干、检测、后包、仓储物流等产品和服务提供能力。一横:成功实现从化药到生物药的领先布局,生物前端现拥有不锈 钢反应发酵系统、层析分离纯化系统、配液系统等相关产品,形成数十家客户案例,对标赛多利斯,不断补全相关产品系列和产业链 条,多款新品上市在即;补充固体制剂短板,通过收购Romaco,在产品、技术、市场等多方面实现优势互补。一平台:借助新冠疫情 所带来的切入契机,随着未来公司产品和服务的迅速丰富、实力和竞争力的快速提升,有望率先切入国际高端制药装备供应链,成为世 界级医药装备及其整体方案提供商。
05 东富龙:不断拓展业务边界,制药/医疗/食品全线开花
专注药物制造科学,以专业技术服务于全球制药工业。东富龙成立于1993年,是一家为全球制药企业提供制药工艺、核心装备、系统工 程整体解决方案的综合化制药装备服务商,已有超过万台无菌注射剂的关键制药设备,600多套无菌药品制造系统服务于全球40多个国家 和地区的近3000家制药企业。公司专注于药物制造科学和药机科学制造的研究,拥有具有全球竞争力的五大现代化的装备生产基地,并逐 步在海外建立全球设计和研发中心,与全球先进技术企业展开合作。
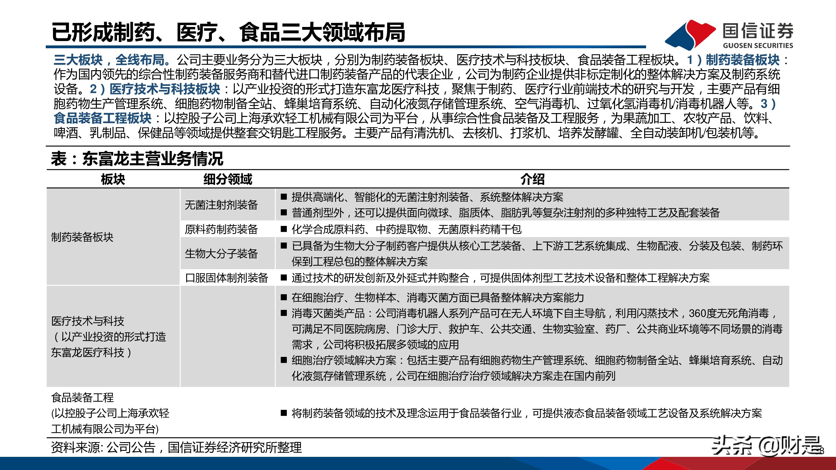
三大板块,全线布局。公司在制药、医疗和食品三大板块具备领先布局,并逐步进行完善:1)制药装备板块:作为国内领先的综合性制 药装备服务商和替代进口制药装备产品的代表企业,公司为制药企业提供非标定制化的整体解决方案及制药系统设备。2)医疗技术与科 技板块:以产业投资的形式打造东富龙医疗科技,聚焦于制药、医疗行业前端技术的研究与开发,主要产品有细胞药物生产管理系统、细 胞药物制备全站、蜂巢培育系统、自动化液氮存储管理系统、空气消毒机、过氧化氢消毒机/消毒机器人等。3)食品装备工程板块:以控 股子公司上海承欢轻工机械有限公司为平台,从事综合性食品装备及工程服务,为果蔬加工、农牧产品、饮料、啤酒、乳制品、保健品等 领域提供整套交钥匙工程服务,主要产品有清洗机、去核机、打浆机、培养发酵罐、全自动装卸机/包装机等。
抓住新冠疫苗产能建设机遇,中短期业绩确定性足。装备行业的付款方式通常为“361”,“361”即合同签订的时候对方公司支付交易 金额的30%作为定金,交货时支付交易金额的60%,质保金10%待交货后支付。因此,可以通过预收账款/合同负债粗略估算在手订单 情况。从合同负债及存货情况来看,公司21Q1期末合同负债高达23.37亿元,存货19.12亿元,中短期业绩具确定性。公司在注射剂系 统、BFS系统、Bio系统等多方面领先布局是其能够抓住新冠疫苗产能建设机会的大前提,展望未来,公司有望凭借疫情期间所积累的良 好口碑进一步巩固其本土龙头地位。
报告节选:
(本文仅供参考,不代表我们的任何投资建议。如需使用相关信息,请参阅报告原文。)
-
标签
- 制药装备
- 相关文档
- 相关文章
- 全部热门
- 本年热门
- 本季热门
- 1 制药装备行业研究报告:替代正当时,龙头最受益.pdf
- 2 东富龙(300171)研究报告:制药装备龙头,打造耗材、CGT等第二成长曲线.pdf
- 3 东富龙(300171)研究报告:国内领先制药装备服务商,一体两翼熨平周期.pdf
- 4 制药装备服务商东富龙(300171)研究报告:乘行业东风,“M+E+C(AI)”蓄势待发.pdf
- 5 制药装备行业深度报告:跨越周期性,迎接新动能.pdf
- 6 制药装备龙头企业楚天科技(300358)研究报告:产能扩张带动结构升级,加速向生物医药上游转型.pdf
- 7 楚天科技深度报告:行业升级转型进程加速,国产制药装备龙头强势崛起.pdf
- 8 楚天科技(300358)研究报告:制药装备龙头企业,生物药设备耗材打开第二成长曲线.pdf
- 9 制药装备行业研究:产业迎来多重战略性增量机遇.pdf
- 10 制药装备龙头企业东富龙(300171)研究报告:乘行业高景气之风,打造生制药装备一体化平台.pdf
- 没有相关内容
- 没有相关内容
- 全部热门
- 本年热门
- 本季热门
- 最新文档
- 最新精读
- 1 2026年中国医药行业:全球减重药物市场,千亿蓝海与创新迭代
- 2 2026年银行自营投资手册(三):流动性监管指标对银行投资行为的影响(上)
- 3 2026年香港房地产行业跟踪报告:如何看待本轮香港楼市复苏的本质?
- 4 2026年投资银行业与经纪业行业:复盘投融资平衡周期,如何看待本轮“慢牛”的持续性?
- 5 2026年电子设备、仪器和元件行业“智存新纪元”系列之一:CXL,互联筑池化,破局内存墙
- 6 2026年银行业上市银行Q1及全年业绩展望:业绩弹性释放,关注负债成本优化和中收潜力
- 7 2026年区域经济系列专题研究报告:“都”与“城”相融、疏解与协同并举——现代化首都都市圈空间协同规划详解
- 8 2026年历史6轮油价上行周期对当下交易的启示
- 9 2026年国防军工行业:商业航天革命先驱Starlink深度解析
- 10 2026年创新引领,AI赋能:把握科技产业升级下的投资机会
