元宇宙行业深度研究报告:下一个“生态级”科技主线
- 来源:华西证券
- 发布时间:2021/09/11
- 浏览次数:2176
- 举报
01 何为元宇宙 ?
1.1 元宇宙Metaverse——一个平行于现实世界的虚拟世界
元宇宙(Metaverse)可以笼统地理解为一个平行于现实世界的虚拟世界,现实中人们可以做到的事,都可以在元宇宙中实现。 “元宇宙”强调的是生态的完整性和用户的主观能动性。也就是说,用户在“元宇宙”中不只是一个被动的玩家,而可以像现实生活一样,按个 人需求去社交、玩耍、创造和交易等。 《头号玩家》中的虚拟世界oasis被普遍认为是元宇宙的最终形态代表。
1.2 《第二人生》:一个开放世界而非专注游戏,具有元宇宙属性
2003年由美国Linden实验室开发的网络虚拟游戏平台《第二人生》,就具有元宇宙属性,但受制于技术其沉浸体验程度低。
可创造性:玩家可以进行许多现实生活中的活动,比如吃饭,跳舞,购物,卡拉OK,开车,旅游等等。游戏只提供土地,土地上的一切由 玩家自己决定,玩家可以制造一切自己愿意制造的东西,营造一个与现实社会平行的虚拟社会。
可连接性:许多公司在第二人生内部设立了宣传场所,为自己的产品做广告,并允许消费者在购买前预览其模型。
经济属性:一名中国女性曾在《第二人生》中凭借制造旗袍出售,拥有了百万美元的资产。因为游戏货币可以通过官方兑换成美元,长久以 来《第二人生》官方平台都严格控制着美元与游戏货币的汇率,以保证游戏的经济平衡,避免玩家的游戏币价值缩水。
1.3 元宇宙产业链的七层
元宇宙需要各项技术的支撑,可以 将元宇宙产业链分为七个层次: 1)体验层,是我们实际参与的社 交、游戏、现场音乐等非物质化的 体验。 2)发现层,是人们了解到体验层 的途径,包括各种应用商店等。 3)创作者经济层,帮助创作者制 作并将成果货币化,包括设计工具 、货币化技术等。4)空间计算层,3D化层,包括3D 引擎、VR/AR/XR等。 5)去中心化层,包括边缘计算、 区块链等帮助生态系统构建分布式 架构。 6)人机交互层,指硬件层,包括 手机、智能眼镜等可穿戴设备。 7)基础设施层,包括网络设施与 芯片等。
02 元宇宙的核心要素
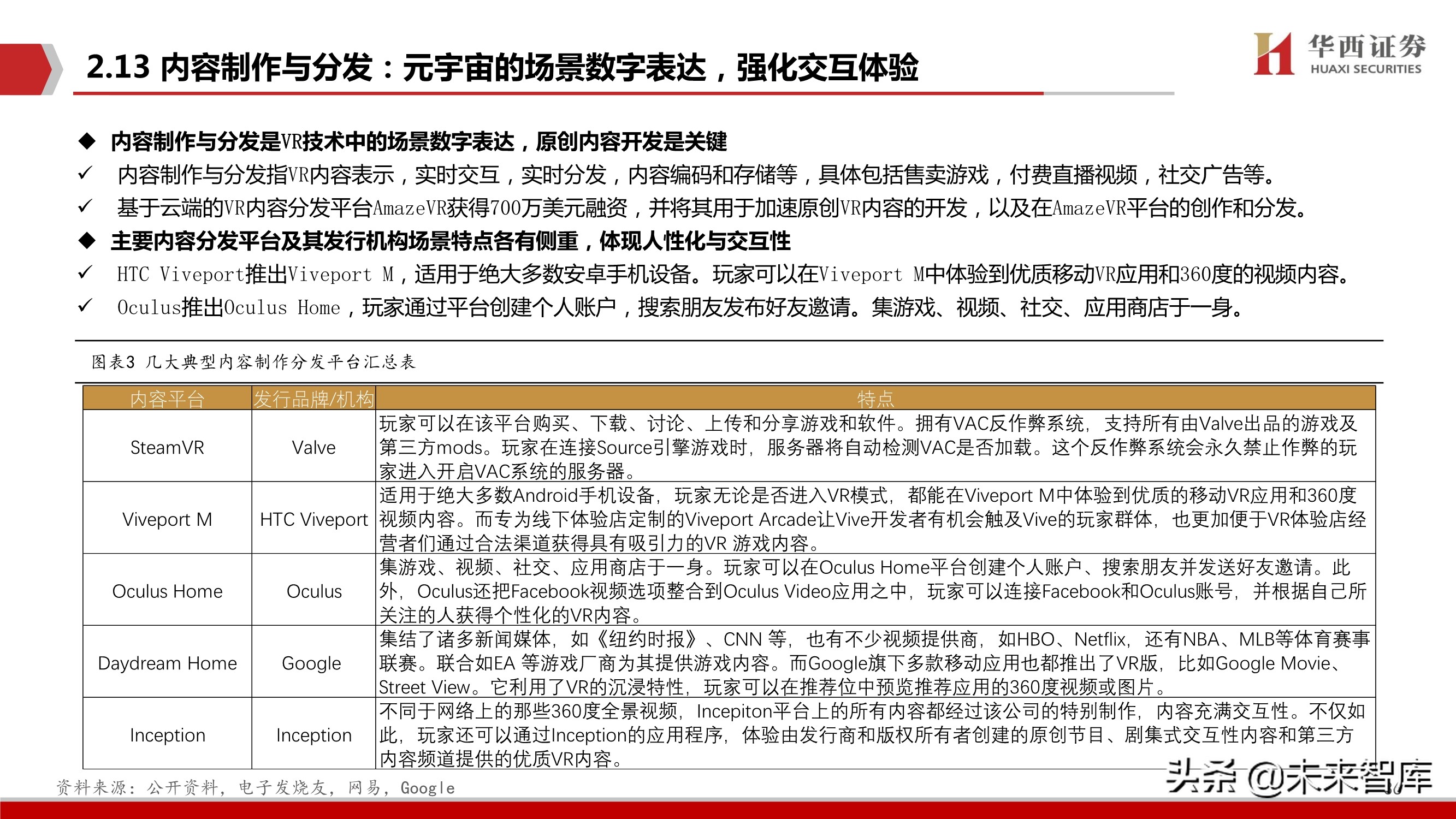
2.1 AR/VR是云宇宙实现的关键路径,云游戏是元宇宙实现的重要场景
VR和AR是Metaverse从概念走向现实的必经之路,Metaverse的发展也必将预示着VR和AR的崛起 。 为了实现沉浸感,云宇宙要借助VR技术。在现阶段,大多数云宇宙平台还没有使用VR,随着专业VR设备的进步、价格的降低,绑定只是时 间问题。 随着未来Metaverse的市场需求量与日俱增,如同我们现实生活离不开智能手机一样,AR/VR产业的发展也就变成了不可阻挡的趋势。
游戏是云宇宙的最佳载体,先实现云游戏,再谈Metaverse。作为游戏产业未来的方向,云游戏已经是目前最接近元宇宙概念的游戏形态,更是云游戏向元宇宙跃迁的重要基石。 云游戏需要不断扩展的特性也与元宇宙毫无二致,具备了云端+扩展特性的云游戏,逐渐在体量上媲美元宇宙。星游纪CEO陈乐在IGS期间 谈到:“元宇宙就是基于云游戏产生的更大世界。”
2.2 云游戏 VS 元宇宙:从产品形态上看,云游戏是元宇宙的雏形
云游戏是以云计算为基础的游戏方式 。 在云游戏 (cloud gaming) 的运行模式下,所有游戏都在服务器端运行,并将渲染完毕后的游戏画面压缩后通过网络传送给用户。在客户端 ,用户的游戏设备不需要任何高端处理器和显卡,只需要基本的视频解压能力就可以了。云计算(cloud computing),是一种基于互联网 的计算方式,通过这种方式,共享的软硬件资源和信息可以按需提供给计算机和其他设备。
游戏的运行平台非常多,各种各样,但是比较适合的只有windows平台。由于windows 上缺少可用的容器级技术,通常采取 API Hook 方 式手工实现虚拟化,我们称之为 Sandbox 方案。
云游戏框架中,用户和服务器互动产生大量的数据传输。控制流负责发送控制信号,之后数据流传输数据给客户,并通过反解码呈现图像。
游戏是元宇宙的雏形和最佳载体。沙盒游戏已经有了几分元宇宙的雏形。比如GTA系列,我的世界等等,都提供了高自由度的游戏体验。
2.3 四大核心技术助力元宇宙的实现,彼此互为补充
元宇宙四大核心技术:交互技术、通讯技术、计算能力、核心算法,彼此间互为补充。
交互技术:VR/AR、全身追踪和全身传感等多维交互技术带来元宇宙的沉浸式交互体验。
通讯技术:5G、WIFI6等多种通讯技术提升传输速率&降低时延,实现虚拟现实融合和万物互联架构。
计算能力:作为数字经济时代生产力,其发展释放了VR/AR终端压力,提升续航,满足元宇宙的上云需求。
核心算法:推动元宇宙的渲染模式视频质量提升,AI算法缩短数字创作时间,赋能虚拟化身等多层面产业发展。
03 市场空间及重点公司梳理
3.1 资本市场视角:新“生态级”主线,创新集大成者
从2020年上半年“新基建”+ 数字货币热潮之后,计算机板块一路走低,机构持仓随之下行——目前仅为2%左右水平,为 2018年“大底”以来最低。
而值得注意的是,计算机板块持仓下滑的原因并非业绩下行,而是估值下行。 现阶段来看,尽管核心标的中,广联达、用友网络、金山办公、深信服、金蝶国际、中科创达等的PE-Band仍处于历史中枢以上,但大量优 质中小型计算机公司的估值中枢都处于历史估值区间下沿,板块预期整体处于低位。 我们认为,疫情防控压制G端/B端IT投入预算、资本市场流动性整体收紧的背景下,预期下修可以理解。但市场最根本的担忧是:计算机行 业是否存在真正意义上的“生态级”主线,推动行业景气度再次趋势性上扬。
但2021年5-6月,鸿蒙生态的出现及发酵带来行业关注度的根本性改变。 2021年来鸿蒙关联标的的表现有目共睹,我们认为鸿蒙有望成为国产基础软件新的发动机,其强大的商业化能力有望引领国产软件行业进入 新的发展阶段。 以鸿蒙为核心,计算机板块有望迎“国产化”产业变革趋势。
下一个生态级应用或许就是:元宇宙。 我们认为,以鸿蒙为核心的“国产化”趋势并非计算机行业唯一的“生态级”机遇。 如前文所述,诸多迹象显示,以“元宇宙”为代表的“技术创新”行业趋势同样正在开启,这一颠覆式创新有望孕育新的万亿级生态蓝图。
3.2 分支空间测算
1)底层架构,如区块链 & NFT
元宇宙是接近真实的沉浸式虚拟世界,构建对应的经济系统至关重要。 我们认为,此前的普通虚拟世界(网游、社区等)一直以来都被当做普通 娱乐工具,而非真正的“平行世界”,主因在于: 这类虚拟世界的资产无法顺畅在现实中流通,即便玩家付出全部精力成为 虚拟世界的“赢家”,大概率也无法改变其在现实中的地位; 这类虚拟世界中玩家的命运不掌握在自己手中,一旦运营商关闭了“世界” ,则玩家一切资产、成就清零。
而我们认为,区块链的出现与成熟将完美解决了上述两点,让元宇宙完成 底层架构的进化,而这正是当前被市场所忽视的一个产业环节: 区块链可以在元宇宙中创造一个完整运转且链接现实世界的经济系统,玩 家的资产可以顺利和现实打通, 区块链完全去中性化,不受单一方控制,玩家可以持续地投入资源。
2)后端基建,如5G、GPU、云、AI+等
除了框架与协议,底层技术支撑还包括5G、GPU、云计算、AI、算力 与网络等涵盖软硬件的基础设施: 软件定义一切的大趋势下,5G、云计算、AI技术等软件层面核心技术 将成为关键,带动数据量/精细度提升助推元宇宙落地。
当前虚拟现实存在单机智能与网联云控两条技术 路径,前者主要聚焦近眼显示、感知交互等领域,后者专注内容上云后 的流媒体服务服务。判断未来的元宇宙框架中,两者将在5G基建的基 础上有机融合,AI+ & 云化共振触发产业跃升。
3)前端设备,如AR/VR、可穿戴等
前端设备方面,AR/VR及智能穿戴设备是实现让用户持续稳定接 入元宇宙、获得沉浸式体验的关键。 当前AR/VR设备行业正在逐步驶入产业发展快车道,而元宇宙概 念加大加速设备渗透、用户培育进程。
随虚拟现实设备结构逐渐成熟,其硬件技术将趋于无线化,软件 技术趋于云化,交互以全场景应用为发展目标。技术成熟将带动 虚拟现实消费级市场快速成长,远期在 5G 通信条件驱动下,虚 拟现实产品形态将更加丰富,商业模式将更加成熟。
3.3 游戏场景先行,看元宇宙第一股 Roblox
值得注意的是,尽管元宇宙的蓝图无限宽广,但当前离实现元宇宙的愿景尚有距离,游戏认识最佳落地场景。 游戏被认为是元宇宙的最佳载体,尤其是盛行的沙盒游戏和开放世界游戏,已经有了几分元宇宙的雏形。未来有望沿着沙盒游戏、开放世界 游戏、云游戏,直至元宇宙的路线。 元宇宙第一股 Roblox:自从今年3月Roblox在美股上市后,元宇宙(Metaverse)概念才开始被资本市场关注。
商业模式与经营现状:庞大的年轻用户群体 & 丰富的生态内容。 Roblox业务模式兼具游戏、开发、教育属性。向玩家提供游戏的同时 也免费提供让玩家己创作游戏的工具,即开发者编辑器。 截至2021年Q1, Roblox DAU为4210万人,最高570万人同时在线 ,有超过1800万种游戏。 在Roblox的用户当中,16岁以下未成年用户数量高达67%。
报告节选:
(本文仅供参考,不代表我们的任何投资建议。如需使用相关信息,请参阅报告原文。)
- 水晶光电深度报告:消费电子稳健成长,元宇宙光学蓄势待发.pdf
- 计算机行业:元宇宙产业投资研究报告 (2026版).pdf
- 大系统观:关于信息、大数据、区块链、AI、元宇宙以及人等复杂系统的思考与探索-东油-第3讲-共3讲-20221005.pdf
- 大系统观:关于信息、大数据、区块链、AI、元宇宙以及人等复杂系统的思考与探索-东油-第2讲-共3讲-20220928
- 中移智库:2025面向行业的5G-A XR网络技术白皮书.pdf
- 无边界企业:虚拟世界中的认知型企业.pdf
- 通信行业专题研究:元宇宙普及打开ICT基建新空间.pdf
- 元宇宙行业深度研究:元宇宙产业发展阶段与投资逻辑分析.pdf
- 区块链之NFT行业分析:数字藏品背后的虚拟世界商品流通机制.pdf
- capgemini-智能产业:下一个转型时代(英).pdf
- 相关文档
- 相关文章
- 全部热门
- 本年热门
- 本季热门
- 1 2021元宇宙发展研究报告.pdf
- 2 元宇宙177页深度报告:人类的数字化生存,进入雏形探索期.pdf
- 3 元宇宙专题报告:始于游戏,不止于游戏.pdf
- 4 地方政府如何有效培育元宇宙经济.pdf
- 5 元宇宙深度163页报告:元宇宙的未来猜想和投资机遇分析.pdf
- 6 元宇宙专题报告:技术与应用变革掀开互联网新篇章,把握元宇宙时代投资机会.pdf
- 7 元宇宙深度研究报告:元宇宙是互联网的终极形态?.pdf
- 8 元宇宙专题研究报告:从体验出发,打破虚拟和现实的边界.pdf
- 9 领导者、机会和威胁分析:元宇宙的未来.pdf
- 10 元宇宙专题研究报告:网络空间新纪元.pdf
- 最新文档
- 最新精读
- 1 2026年中国医药行业:全球减重药物市场,千亿蓝海与创新迭代
- 2 2026年银行自营投资手册(三):流动性监管指标对银行投资行为的影响(上)
- 3 2026年香港房地产行业跟踪报告:如何看待本轮香港楼市复苏的本质?
- 4 2026年投资银行业与经纪业行业:复盘投融资平衡周期,如何看待本轮“慢牛”的持续性?
- 5 2026年电子设备、仪器和元件行业“智存新纪元”系列之一:CXL,互联筑池化,破局内存墙
- 6 2026年银行业上市银行Q1及全年业绩展望:业绩弹性释放,关注负债成本优化和中收潜力
- 7 2026年区域经济系列专题研究报告:“都”与“城”相融、疏解与协同并举——现代化首都都市圈空间协同规划详解
- 8 2026年历史6轮油价上行周期对当下交易的启示
- 9 2026年国防军工行业:商业航天革命先驱Starlink深度解析
- 10 2026年创新引领,AI赋能:把握科技产业升级下的投资机会
