燃料电池专题报告:燃料电池实现平价还要多久
- 来源:未来智库
- 发布时间:2020/11/06
- 浏览次数:812
- 举报
一、产业展望:五年规模上千亿,核心环节龙头利润过十亿
1.1 产业现状:国产化初步完成,成本下降迅速
◼ 我国燃料电池产业化进程从 2016-2017 年前后开始,2016-2019 年国内燃 料电池汽车(Fuel Cell Vehicle,FCV)销量分别为 629、1272、1527、 2737 辆,截止 2020 年 7 月,国内 FCV 累计推广数目约 7200 辆。
◼ 自主化进程持续推进,供应链逐步完善。近三年来,国内氢燃料电池产业 链逐渐成熟,相关企业数量快速增长,从业企业以自主研发、投资并购模 式快速推进国产化进程不断提高。截止目前,在燃料电池系统、电堆环节, 国产企业已经实现产品批量供应,配套车辆运营规模持续扩大。随着膜电 极国产化的逐步深入,除质子交换膜、碳纸等少数环节外,燃料电池产业 链已经基本实现国产化。
◼ 国产化、规模化推动燃料电池产业链成本快速下降。以系统为例,2017 年 系统成本超过 20 元/W,到 2020 年已降至 6~7 元/W,在千台整车产销规 模的基础上,实现了 70%的成本下降。产业链成本快速下降,加速 FCV 全生命周期成本向燃油车靠拢,为产销放量奠定基础。
1.2 前景展望:政策、成本交替推动下,产业分两阶段实现快速成长
◼ 第一阶段:政策补贴阶段(2020-2024):2020 年 9 月,财政部等五部委 发布《关于开展燃料电池汽车示范应用的通知》,暂定 4 年示范期,采取以 奖代补、城市群申报的扶持方案,推动 FCV 产业化进程。方案契合燃料电 池技术特征和国内产业现状,据补贴方案内容,测算在政策落地后的 4 年 补贴期间,FCV 全周期成本可以持平或低于燃油车,调动下游整车运营方 的积极性,市场化需求逐步形成带动产销放量。补贴阶段政策是主要推动, 产业链国产化进程持续推进,补贴期末 FCV 产销规模达到十万辆上下,市 场规模千亿,燃料电池系统成本降至 2 元/W 附近,商用车为主要放量车型。
◼ 第二阶段:后补贴阶段(2025 年以后):补贴阶段 FCV 产销量将迅速扩张, 产业降本驱动力由“国产化”为主向“国产化+规模化”双重驱动转变,燃 料电池核心部件、氢气成本将快速下降。预计 2025 年前后,在国内氢气 资源优势地区,燃料电池整车有望实现全生命周期成本持平甚至低于燃油 车,届时成本成为产业发展的主要推动,氢燃料电池产业将更加趋于市场 化,加速在重卡等商用车领域的替代进程,并向乘用车拓展,2030 年前后 整车市场规模达到百万辆,市场规模达到万亿,系统成本降至 1 元/W 以下。
◼ 平价阶段:远期氢燃料电池系统成本将持续下降,除车用外将逐步打开轨 交、船舶、储能、发电等应用市场,进入平价阶段。
◼ 预计 2025 年燃料电池全产业链市场规模达到千亿,核心部件龙头利润过 10 亿。政策正式落地将加速国内 FCV 产销,2025 年国内 FCV 产销量有 望突破十万辆。从产品结构上看,政策扶持下大功率重卡车型将是主力, 单车系统额定容量将由此前 30kW 为主逐步提升至 100kW 左右。
◼ 从整体市场规模看,2025 年燃料电池全产业链产值有望超过千亿,其中系 统、电堆、MEA、整车、车载储氢环节产值将接近或超过 100 亿。以系统 为例,2025 年产值预计在 240 亿左右,龙头企业利润规模或将超过 10 亿。
二、系统、氢气成本下降,推动 FCV全周期成本接近乃至低于油车
2.1 结论:万台量级下 FCV 有望实现全生命周期成本持平甚至低于燃油车
◼ 燃料电池是实现重卡电动化的最优方案。电动化趋势下锂电技术路线率先 突围,带动了乘用车的电动化浪潮。相较之下,重载运输领域的电动化进 程却略显缓慢,一方面由于锂电池能量密度不够,重载长续航需要配套的 电池质量过大,降低车辆有效载荷;另一方面,动力电池充电时间长,商 用场景下降低车辆运营效率。氢燃料电池能量密度更高,续航里程达到 800~1000km,同时能够实现 10~15min 快速加氢,成为目前重卡电动化 的最优方案。
◼ 全周期成本是衡量燃料电池汽车经济性的核心指标。FCV 在长续航重载领 域优势明显,前期推广主要在物流车、公交等商用领域。除车辆购置成本 外,运营阶段各项支出也是决定车辆运营方投资收益的关键,包含购置成 本、运营费用的全周期成本为衡量 FCV 经济性的有效指标。目前燃料电池 系统占整车成本达到 60%以上,运营阶段以氢气费用为主,因而系统单价、 氢气售价是影响 FCV 全周期成本的主要因素。
◼ 政策扶持期间,系统、氢气价格持续下降。政策扶持下国内 FCV 产销规模 将快速增长,国产化进程持续推进,燃料电池系统、车载储氢系统售价将 快速下降,整车购置成本持续下行。以 49t 重卡为例,预计扶持期间整车 成本降幅超过 50%。同时下游整车运营规模扩大拉动氢气需求,以副产氢 为主的低价优质氢源形成规模化供应,氢气终端售价持续下行。
◼ 2025 年 FCV 全周期成本有望接近燃油车。我们以 49t 重卡为例,详细测 算全周期 100 万 km(累计约 8 年运营时长)燃料电池及柴油车的全周期 成本。图表 2 中以柴油车全周期成本为平价参考,结合对应年份燃料电池 系统单价 X 系统(元/W)水平,计算得到实现 FCV 全周期平价的氢气终端 售价 Y 氢气(元/kg),绘制平价区域(具体参考图表 2):
1)在当前补贴条件下,燃料电池重卡已经进入平价区域:依据最新 扶持方案,补贴后 49t FCV 购置成本降至 40 万以下,持平甚至低于 柴油车。考虑氢气国补、地补后 FCV 运营阶段氢耗费用基本持平燃油 车,综合来看 2020-2023 年补贴条件下 FCV 实现全周期成本持平燃 油车甚至更低。
2)无补贴情况下,2024-2025 年将进入平价区域:补贴阶段,燃料 电池重卡数量持续上升至万台量级,随整车放量,2024-2025 年系统 成本可降至 2 元/W 左右,部分地区氢气售价降至 30 元/kg 以下,届 时 FCV 实现对标柴油车平价。考虑氢气、系统仍具降本空间,未来全 周期经济性将优于柴油车。
2.1.1 政策补贴阶段(2020-2024):提前实现全周期成本对标油车
◼ 购置成本:国奖地补模式下,FCV 采购成本持平甚至低于柴油车。当前 49t 配套 120kW 燃料电池系统重卡车型销售价格为约 140~150 万(包含落 地牌照费用等)。依据扶持方案,示范期第一年 120kW 可获国家奖励约 55 万(120kW 系统折算标准车 2.8 辆,考虑 2020 年 1.3 倍、31 吨以上 1.5 倍增益,单车积分 5.46 分,折合 54.6 万),考虑地补 1:1,则扣除补贴后 购置 FCV 实际支付价款为约 30~40 万。同规格柴油车厂商报价约 40 万, 加购置税及牌照其他费用后,落地价格合计约 44 万。
◼ 运营费用:氢气终端售价 30 元/kg 可使 FCV 全周期成本持平柴油车。49t 柴油车百公里燃料总成本约 240 元,当氢气售价 27 元/kg 时,49t 燃料电 池重卡氢耗费用持平燃油。实际由于补贴后 FCV 购置成本较柴油车更低, 氢气售价在 30 元/kg 左右时全周期成本仍可持平柴油车。
◼ 各地由于氢气资源禀赋差异,氢气终端售价分布于 20~60 元/kg。最新扶持 方案对氢气提供额外补贴,2020 年补贴额度最高达到 12 元/kg,此外广东、 江苏、浙江、山东等多地出台加氢补贴方案,补贴额约 10~20 元/kg,考虑 上述补贴后氢气实际采购成本可降至 30 元以下,保证车辆运营经济性。
◼ 基于扶持期产业链成本情况、政策扶持方案,FCV 全周期经济性可持平柴 油车,在高补贴、氢气资源优势地区具备性价比优势。以 49t 重卡为例, 假设全生命周期运营里程 100 万 km,测算得到 FCV 实际购置成本、运营成本均与柴油车接近甚至更低,即在当前成本水平及政策条件下,FCV 重 卡已实现全周期对标柴油车平价。考虑部分地区氢气资源丰富,相应 FCV 经济性将优于柴油车。
2.1.2 后补贴阶段(2025 年以后):实现无补贴平价,打开新应用空间
◼ 2025 年 49t 燃料电池重卡购置成本降至约 65 万元,较柴油车高约 15-20 万。届时部分地区氢气销售有望降至 30 元/kg 以下,FCV 燃料费用低于柴 油车油耗费用,综合来看,FCV 100 万公里全周期成本持平柴油车。部分 氢气售价较低区域 FCV 将在无补贴条件下实现经济性优势。
◼ 氢燃料电池将快速进入平价时代,低成本推动氢能在 SUV 等乘用车型应用, 并在船舶轨交、储能、固定式发电等领域打开新空间。燃料电池重卡、公 交等商用车放量有望带动系统成本降至 1 元/W 以下,百千瓦系统售价降至 10 万甚至以下,届时极低的燃料电池售价将推动打开下游应用空间,向乘 用车市场渗透,并在船舶、轨交等传统内燃机应用领域实现替代,远期将 与风光波动电源互补,成为储能、发电领域的重要构成,推动高比例可再 生能源结构转型,开启氢能平价大时代。
2.2 系统:国产化与规模化拉动系统成本快速下行,最终逼近内燃机
◼ 系统占比较高,降本空间大。FCV 主要成本构成包括燃料电池系统、车载 供氢系统、动力电池、车架等其他传统车辆部件。其中系统为 FCV 的核心 部件,在整车成本占比超 60%。随规模化进程推进,燃料电池系统装机量 快速拉升,系统将是 FCV 降本的主要环节。
降本由“国产化”主导向“国产化+规模化”驱动转变。2017~2019 年国 内 FCV 产销量快速增长但整体规模尚小,核心部件国产化为降本主要贡献。 政策引导下未来 4 年 FCV 产销将由千辆向万辆、十万辆跨越,同时大功率 趋势下,系统装机量增速超过整车产销量,规模化、国产化共同推动系统 等部件成本下行。预计未来 5 年燃料电池系统成本降至 2 元/W 合理可期, 届时 100kW 系统售价做到约 20 万元,49t 燃料电池重卡售价由目前 140~150 万降至 60 万元上下。
2.3 氢气:氢源丰富地区优势明显,成本随规模增加快速下降,降低氢气售价 是实现平价的关键
◼ 燃料成本占全生命周期成本 70%以上,氢气售价是关键。对重卡而言,保 险、维修养护费用无明显差异且占比不高,运营费用主要构成来自燃料费 用。
◼ 副产氢气为现阶段主要氢源,富氢地区优势显著。优质低价氢源的稳定供 应是区域 FCV 放量的先决条件,目前制氢的方式主要包括一次能源制氢、 化学工业副产氢、化工原料制氢、电解水制氢。综合品质、成本、稳定性、 环保等因素,短期氯碱副产氢、烷烃副产氢是现阶段最适合的燃料电池车 用氢气来源。从氯碱副产氢、烷烃裂解副产氢产能来看,2019 年国内总产 能约 68 万吨,未来释放总产能约 285 万吨,足以满足中短期 FCV 运营需 求。
◼ 氢气成本随用量下行。氢气成本主要由制氢成本、运氢成本、加氢站固定 成本三大成本构成。从制氢环节看,虽然目前国内东部沿海地区副产氢资 源充足,但受限 FCV 整体用氢规模尚小,大部分副产氢资源并未形成规模 化供应,造成氢气终端售价偏高。从储运加氢站环节看,成本随加氢站利 用率上升逐步下降。
◼ FCV 放量拉动氢气需求,氢气售价将逐步下调。政策扶持下 FCV 快速放 量,预计 2025 年国内氢气年消耗量将接近 300 万吨。燃料电池氢气用量 大幅提升,推动各地具备副产氢资源的企业逐步构建完整的供氢方案,保 障供氢体系高效运转,氢气售价将持续下行。
三、政策明朗,推动产业迈出规模化第一步
3.1 政策意义:形成万台级别车辆产销规模,推动行业进入良性循环
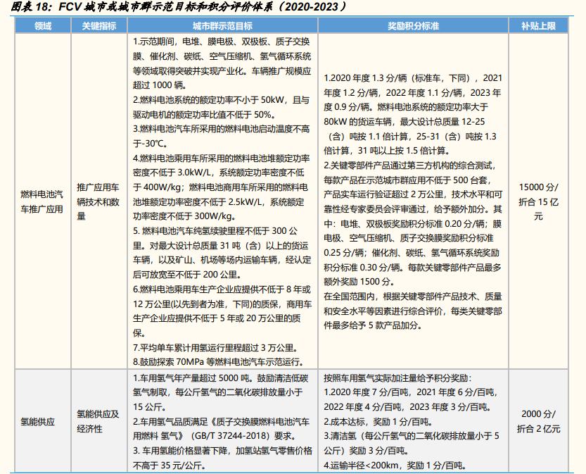
◼ 氢燃料电池产业政策明朗,扶持方案趋于精细化。与光伏、锂电类似,氢 燃料电池同属能源领域由政府主导起步,依托补贴实现放量降本,转变为 市场化驱动的新兴产业,产业初期发展节奏与政策密切相关。2020 年 9 月 五部委联合发布《关于开展燃料电池汽车示范应用的通知》,扶持方案契合 产业发展逻辑,充分吸取光伏、锂电推广经验,政策内容更趋精细化。
◼ 补贴扶持下,燃料电池汽车将快速形成几万台的产销规模,进入“放量-降 本-技术提升”的良性循环,加速进入氢能平价时代。在 4 年扶持期间,补 贴后 FCV 基本实现对标燃油车平价,刺激市场化整车采购需求,推动产业 迈出规模化第一步,进入降本放量的良性循环,加速平价阶段的到来。
3.2 政策关键词:重卡、区域化、自主化
3.2.1 重卡:燃料电池汽车推广以重卡为主
◼ 重卡燃料消耗高,对减排和能源安全意义重大。截止 2020 年上半年国内 汽车保有量 2.7 亿辆,其中载货汽车约 3000 万辆,2019 年国内汽车销量 2577 万辆,其中重卡 117 万辆,占比 5%。虽然重卡产销占比不高,但由 于负荷重,运营时间长,其燃油消耗量占比超过 30%,颗粒物、NOX 排放 量占比分别达到 52%、74%,实现重卡电动化对推动节能环保意义重大。
◼ 扶持方案向重卡倾斜。锂电由于功率密度受限,且充电时长较长,并不适 用于重载长续航领域,燃料电池则刚好弥补了锂电的应用劣势。
◼ 燃料电池推广方案扶持重载货运车型倾向明显:1)重卡较乘用、中小型商 用积分计算方法、积分上限更高:推广第一年 12t 以上重卡积分最高达到 5.46 分,远超乘用、中小货运、客运车辆;2)质量越大,补贴越高。总 质量 12~25t、25~31t、31t 以上货运车型分别享受 1.1、1.3、1.5 倍积分 计算增益。据此,大功率、大载重车型获得政策扶持力度更大,补贴后全 周期成本平价更易实现,将是示范期间放量主力车型。
3.2.2 区域化:氢气资源优势区域将率先进入平价
◼ 氢燃料电池推广需要兼顾氢气资源、产业基础、地方财政。政策要求具备 燃料电池产业推广条件的城市群自发申报成为扶持区域。对区域优势可以 从三方面理解,其一是指有氢气基础:燃料电池对氢气的依赖性决定了选 择有供氢基础条件的区域展开示范是最优解。其二是指有燃料电池产业基 础。国内燃料电池产业化已经经过了 3 年左右,形成了一批初步具备自主 技术实力的产业企业,在已有产业基础地区开展示范直接减少重复投资和 无效竞争,同时也利好领先企业形成规模化产销。此外,现阶段政策是产 业发展的主要推动,地方财政实力成为推动区域内 FCV 产业的必要条件。
◼ 优势区域将率先实现 FCV 全周期平价。氢气价格对 FCV 全周期成本影响 显著,目前国内各地区氢气来源不同,终端氢气售价存在较大差异。氯碱、 PDH 化工、炼焦等相关产业集中分布区域具备副产氢气优势,终端氢气售 价低,能够实现 FCV 运营阶段燃料费用低于柴油车,全周期经济性更容易 体现。
3.2.3 国产化:推动产业链国产化,持续降低成本
◼ 打造高度自主化的供应体系是政策扶持的主要目标。扶持方案要求申报城 市在示范期间在基础材料、关键零部件技术领域取得突破并产业化,判断 标准包括通过第三方检测、配套车辆达到 500 辆以上,运营验证里程超过 2 万公里。依据扶持办法,国家将对核心部件创新突破企业提供额外奖励 积分。
◼ 上游部件国产化、国产技术规模化应用是政策扶持期国产化重点。目前在 下游系统、电堆环节,国产企业已经实现产品批量供应,随着膜电极国产 化的逐步深入,燃料电池产业链已经基本实现国产化。但产业链中质子交 换膜、碳纸等材料环节仍处于研发或小批量试制阶段,持续引导国产化推 进,实现技术独立可控对成本下降意义重大。此外由于产业规模尚小,同 时 MEA 等部件国产化时点较晚,造成目前除了系统、电堆龙头企业外,大 部分国产化产品尚未能形成大规模,长周期应用,政策扶持期将提供国产 部件的规模化应用及技术提升的空间。
四、产业链与企业
4.1 产业链:关注燃料电池核心部件及氢气供应环节
◼ 我们从技术壁垒性、市场规模两个角度进行筛选,系统、电堆、MEA 及供 氢设备为氢燃料电池产业的优质赛道。
壁垒高:区别于传统车辆部件,技术壁垒性更高。氢燃料电池是全新 的供能装置,系统、电堆、MEA 等部件为燃料电池特有,供氢环节氢 气隔膜式压缩机、加氢机等由于 FCV 对氢气高纯度要求同样需要重新 设计制造,上述环节技术壁垒性更高,产业化难度更大。
规模大:市场规模超过或接近百亿。从核心部件看,补贴期末国内燃 料电池全产业链市场规模达到千亿,其中系统、电堆、MEA 环节市场 规模预计将分别达到 250、150、80 亿上下;从氢气供应看,2025 年 国内氢气市场规模接近千亿,压缩机、加氢机等加氢设备合计达到约 200 亿市场(受加氢站规格影响)。
4.2 上市公司分析(略)
……
(报告观点属于原作者,仅供参考。报告来源:国金证券)
如需完整报告请登录【未来智库】www.vzkoo.com。
(本文仅供参考,不代表我们的任何投资建议。如需使用相关信息,请参阅报告原文。)
-
标签
- 燃料电池
- 相关标签
- 相关专题
- 相关文档
- 相关文章
- 全部热门
- 本年热门
- 本季热门
- 全部热门
- 本年热门
- 本季热门
- 1 2025年氢能与燃料电池行业研究:绿色航运驱动绿氢消纳破局,开启绿醇千万吨级机遇窗口
- 2 氢能商用车市场爆发在即:燃料电池核心零部件迎机遇
- 3 2024年燃料电池行业研究:固定式应用场景突破,海外固体氧化物电池迈入商业化
- 4 2024德国莱茵TUV氢能及燃料电池全产业链白皮书
- 5 2024年氢能与燃料电池行业研究:海内外绿氢产业发展共振,消纳和经济性是关键
- 6 燃料电池行业趋势前瞻、技术特征和终端应用解析
- 7 氢能行业上游产业、技术特征和应用场景解读
- 8 燃料电池行业趋势展望、技术发展路径和应用领域解读
- 9 燃料电池行业发展历程、技术发展前瞻和终端应用探究
- 10 燃料电池行业发展空间、技术趋势和应用领域分析
- 没有相关内容
- 最新文档
- 最新精读
- 1 2026年中国医药行业:全球减重药物市场,千亿蓝海与创新迭代
- 2 2026年银行自营投资手册(三):流动性监管指标对银行投资行为的影响(上)
- 3 2026年香港房地产行业跟踪报告:如何看待本轮香港楼市复苏的本质?
- 4 2026年投资银行业与经纪业行业:复盘投融资平衡周期,如何看待本轮“慢牛”的持续性?
- 5 2026年电子设备、仪器和元件行业“智存新纪元”系列之一:CXL,互联筑池化,破局内存墙
- 6 2026年银行业上市银行Q1及全年业绩展望:业绩弹性释放,关注负债成本优化和中收潜力
- 7 2026年区域经济系列专题研究报告:“都”与“城”相融、疏解与协同并举——现代化首都都市圈空间协同规划详解
- 8 2026年历史6轮油价上行周期对当下交易的启示
- 9 2026年国防军工行业:商业航天革命先驱Starlink深度解析
- 10 2026年创新引领,AI赋能:把握科技产业升级下的投资机会
