调味品行业研究:行业扩容,集中度提升,头部企业有望超额获益
- 来源:国泰君安证券
- 发布时间:2021/07/17
- 浏览次数:502
- 举报
01 复盘2021Q2:四端承压导致调味品企业收入放缓
需求疲软叠加渠道通路萎缩导致动销放缓,渠道库存高企导致压货难上加难,再加上高基数效应,2021Q2调味品企业报表收入 承压难以避免。
(一)消费力:消费意愿下降导致需求疲软
失业率仍处高位+疫情反复预期仍存,居民消费意愿持续下降。消费意愿下降导致社零复苏不及预期。
(二)渠道端:社区团购冲击下头部调味品企业渠道通路趋于萎缩
社区团购兴起持续分流商超渠道,头部调味品企业布局较晚导致渠道通路暂时性萎缩。
(三)高库存:2020H2冲任务+2021年Q1疫情加重预期下主动备货,渠道库存持续处于高位
2020年上半年受累于疫情,下半年发力冲任务,年底渠道库存普遍较高。受累于2020年上半年的疫情,尽管作为必选消费品的 调味品终端消费受益,但是供给端受制于物流配送/生产复工等因素,因此主要调味品企业没有吃下这波疫情的红利,到2020年 中,基本上都没有达到年度目标增速目标,于是从2020H2开始,大多数选择通过向渠道压货的方式来冲击年度目标,因此到 2020年年底,主要调味品企业的渠道库存均处于高位状态。
2021Q1疫情加重预期下渠道库存进一步被推高。2021Q1多地疫情呈现爆发趋势,渠道/终端担心2020年初的大规模疫情再次 发生,于是加强了囤货的力度,因此2021Q1渠道库存进一步被推高。
(四)高基数:2020Q2渠道补库存造成报表端收入高基数
受疫情影响2020Q1必选消费品终端需求爆发但是供给端物流配送受限,因此渠道库存持续被消化;2020Q2开始随着生产物流 的恢复,渠道迎来补库存,因此2020Q2主要调味品企业收入基数普遍较高。
02 聚焦2021H2:三重因子共振带动下行业基本面将逐渐恢复
展望2021H2,消费力的持续复苏叠加渠道结构的优化将推动动销的持续好转,叠加基数效应的消散,我们判断2021H2渠道库 存将持续被消化,调味品企业报表端收入环比将显著得到改善。
(一)消费力:收入与消费意愿同步提升,居民消费力稳步改善
消费力={收入,消费意愿},其中消费意愿={就业,收入,疫情}
(1)收入:持续复苏,渐至疫情前水平。随着疫情影响的边际消散,生产、经营活动持续恢复,因此居民人均可支配收入情况也逐 渐复苏。从数据上看,今
(2)消费意愿:就业水平提升+收入修复+疫情反复预期降低,居民消费意愿持续复苏。(1)就业水平:随着生产生活秩序的持续 恢复,我国失业率持续降低,从数据上看,2021年5月我国城镇调查失业率降至 5%,已经低于疫情前的水平,大数据显示的失业金 领取搜索指数也持续走低;(2)收入修复:上文已经阐述;(3)疫情反复的预期降低:从2021年5月开始我国新冠疫苗接种率边 际提速,截至2021年7月初接种率已经超过9成,因此居民心中疫情再度出现反复的预期边际降低。
(3)消费力逐步改善,2021H2调味品行业整体动销环比将明显改善。后疫情时代,伴随着居民收入与消费意愿的同步提升,消费 行业整体情况逐步得到复苏。从社零数据上看,从2021年5月份开始,无论是整体收入还是餐饮收入亦或是商贸零售收入,同比 2019年同期看均呈现边际提速的趋势。展望未来,我们认为需求端消费力的复苏将逐步传导至包含调味品行业在内的消费品行业, 因此我们判断认为2021H2调味品行业的整体动销情况环比2021H1将得到明显改善。
(二)渠道结构:逐步完善,头部企业渠道通路持续复苏
(1)供给端:市场参与者逐步布局。基于维持价盘以及经销商体系稳定的目的,头部调味品企业在社区团购兴起之初态度较为谨 慎,不过从2021Q2开始,主要调味品企业均开始布局社区团购渠道,因此渠道覆盖率将逐步得到提升。
(2)需求端:消费力复苏背景下消费升级仍将延续,拥抱大品牌大势所趋。社区团购的兴起某种意义上说是迎合了疫情期间以及疫 情之后的一段时间内消费力下滑导致的消费者对于价格敏感度提升;但是中长期看,随着疫情影响的边际消散,生产生活逐步恢复 正常,因此人均可支配收入提升大势仍将延续,同时考虑到城镇化水平的持续提升,我们判断消费升级仍将是发展主旋律,基于此 调味品产业中高端升级乃大势所趋。考虑到需求端的消费升级,我们认为拥抱消费者信赖的大品牌将是社区团购平台做大做强的必 经之路,因此中长期来看,行业竞争格局最终决定于品牌力的强弱,渠道结构的变迁仅仅是长期发展中的一个短期波动。
(3)渠道端:此消彼长驱动下渠道结构趋于平衡
a.政策限制趋严+技术弊端催化,社区团购逐渐式微
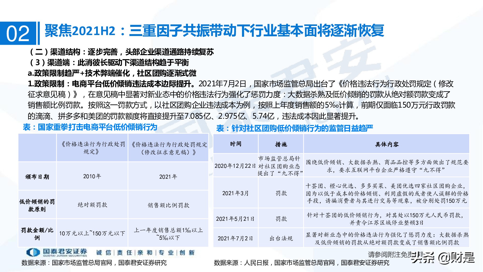
1.政策限制:电商平台低价倾销违法成本边际提升。2021年7月2日,国家市场监管总局出台了《价格违法行为行政处罚规定(修改 征求意见稿)》,在意见稿中显著对新业态中的价格违法行为强化了惩罚力度:大数据杀熟及低价倾销的罚款从绝对额罚款变成了 销售额比例罚款。按照这一罚款方式,以社区团购企业违法成本为例,按照上年度销售额的5‰计算,前期仅面临150万元行政罚款 的滴滴、拼多多和美团的罚款额度将直接提升至7.085亿、2.975亿、5.74亿,违法成本因此显著提升。
2.技术弊端:冷链限制催化下社区团购覆盖面将边际下滑。无论渠道模式如何变化,生鲜的本质决定了完善的供应链管理、冷链温控 和全程溯源始终是生鲜行业的重点。尽管主要社区团购平台通过为团长提供冰柜支持、开启前置仓支持模式等方式应对天气转热背 景下更为苛刻的配送环境,但是考虑到能够提供冷柜的提货点数量有限,而不提供冷柜的提货点基本都要面临淘汰,因此展望 2021Q3,我们分析认为夏季的炎热天气将成为社区团购覆盖面边际下滑的催化剂。
b.商超:社区团购倒逼下服务力度逐渐改善。
尽管在社区团购的分流作用下,商超渠道流量显著下滑,收入增长因此承压,但是传统 商超并没有坐以待毙,而是不断提升效率、优化服务力度。以永辉超市为例,2021年永辉超市逐步强化即时配送能力,措施包括复 制近600家二代仓,将全国准时履约率提升至95%,并在五个省份落地自配送体系。展望未来,在政策限制趋严打压低价倾销、冷链 弊端不断暴露下,社区团购的影响力将逐渐式微,叠加商超自身不断改善自身从而逐步提升消费者的购物体验,在此消彼长的驱动 下,我们分析认为社区团购未来对于商超渠道的分流作用将边际递减,整体渠道结构经过动态调整将趋于平衡。
03 提价:龙头引领下的提价潮最快于2021年底到来
(一)2020年末海天味业为何不提价?
宏观经济不景气背景下渠道库存偏高是海天味业2020年末没有落实提价的核心原因。2020年12月上旬海天味业曾在海南省放出提 价风声,然而在4年提价周期已至且原材料价格持续上涨背景下,最终提价并没有落地,我们判断认为核心原因在于2020年末宏观经 济不景气背景下海天味业渠道库存持续处于高位,如果贸然提价将会直接造成价盘紊乱、影响动销,考虑到直接竞争者千禾味业、 中炬高新、金龙鱼、鲁花及好记虎视眈眈,因此2020年底提价将有可能导致市场份额的丢失。
(二)以史为鉴:提价成功与否需与宏观经济/渠道库存/费用投放三个因素相结合
经济顺周期背景下提价配合高费用投放及低渠道库存是推高报表端收入的核心因素;
经济逆周期背景下若无费用投放的对冲以及无低渠道库存的配合,提价将直接影响动销、造成报表业绩放缓。
(三)龙头引领的提价潮最快于2021年底到来,具体落地时点受库存情况以及成本压力影响
在消费力持续复苏(宏观经济边际向上)以及渠道结构优化的带动下,我们判断2020H2主要调味品企业动销情况环比将显著得到改 善,动销好转将首先传递到库存端,表现为渠道库存的下降;同时考虑到成本压力仍存,结合历史经验,我们判断龙头海天味业为 对冲成本压力、推进提价的落实,下半年接近年底将会通过加大费用投放的方式帮助渠道进一步实现库存去化,因此在乐观假设 下,我们判断海天味业最快于2021年底落地提价,从而引领行业整体的提价浪潮。
04 放眼长期:行业扩容+集中度提升,头部企业有望取得超额收益
(一)行业空间:量价齐升驱动行业持续扩容。餐饮景气恢复带动销量提升,提价+结构升级推升吨价,因此量价齐升带动下我国传 统调味品行业将持续扩容,根据欧睿数据,未来5年调味品行业CAGR有望达到4.2%。
(二)竞争格局:集中度边际提升大势所趋。 当前集中度仍然偏低。当前我国调味品行业仍处于工业化转型阶段,具备资本/产品/渠道/品牌优势的大厂商逐渐蚕食家庭作坊 及小企业的份额,行业整体CR5由2014年的19.5%逐渐提升至2019年的20.4%,其中酱油子行业CR5由14年的26.8%提升至 2019年的38.5%。总体而言,当前调味品行业整体集中度仍然偏低。
05 风险提示
疫情加重影响需求恢复; 社区团购渠道冲击超预期; 食品安全风险等。
报告节选:
报告链接:调味品行业研究:行业扩容,集中度提升,头部企业有望超额获益
(本文仅供参考,不代表我们的任何投资建议。如需使用相关信息,请参阅报告原文。)
- 相关文档
- 相关文章
- 全部热门
- 本年热门
- 本季热门
- 1 复合调味料行业专题报告:舌尖上的生意.pdf
- 2 复合调味料行业专题研究:从海外复盘,看路径终局.pdf
- 3 复合调味料行业研究:从底料格局复盘,看复调演进.pdf
- 4 中国餐饮行业供应链指南2024:调味料篇.pdf
- 5 2023天猫复合调味料白皮书.pdf
- 6 海天调味料2000年广告媒介策划书.pptx
- 7 保健食品行业全景图.pdf
- 8 杭锦后旗中医农业功能食品产业园发展战略规划2020.pptx
- 9 食品饮料行业2019年投资策略:中西碰撞——新挑战,新机遇.pdf
- 10 调味品行业深度报告:千调百味,精品长牛.pdf
- 1 2025年食品科技趋势报告(英文).pdf
- 2 (英)2025年食品科技趋势报告-DigitalFoodLab.pdf
- 3 食品综合行业2025年中报总结:渠道变革,需求分化.pdf
- 4 食品饮料行业分析:古茗深度报告,平价茶饮之王,供应链打造下沉市场领跑者.pdf
- 5 食品饮料行业深度报告:拥抱新消费的浪潮.pdf
- 6 食品饮料行业深度研究报告:咖啡行业大有可为,云南咖啡豆香飘世界.pdf
- 7 FDL数食主张:2025年体重管理食品趋势报告.pdf
- 8 食品饮料行业4月度聚焦:东南亚零食市场初探.pdf
- 9 食品饮料行业2026年投资策略:拐点显现、板块次第筑底、积极布局.pdf
- 10 食品饮料行业专题研究:龙头价值重估及新消费崛起有望驱动大众品板块行情.pdf
- 1 食品饮料行业:如何布局零食“春季躁动”?——月聚焦.pdf
- 2 食品饮料行业深度报告:AKK菌深度报告,肠道管家,有益共生.pdf
- 3 食品饮料行业专题:为何关注食饮消费底部反转?.pdf
- 4 食品饮料行业:酒类,底部酝势,东风候醇香.pdf
- 5 食品饮料行业:茅台披露市场化运营方案,伊利参与优然配售彰显信心.pdf
- 6 食品饮料行业:乳品深加工,广阔天地,龙头领航.pdf
- 7 食品饮料行业高端消费专题:消费复苏,高端先行.pdf
- 8 宠物食品行业:从集团层面看,宠物行业头部品牌的发展情况梳理.pdf
- 9 宝宝零食品类电商消费趋势.pdf
- 10 食品饮料行业:跨年行情成长先行,白酒蓄力静待春来.pdf
- 全部热门
- 本年热门
- 本季热门
- 1 2023年宝立食品研究报告 深耕定制复合调味料领域二十载
- 2 2023年旭光电子研究报告 深耕定制复合调味料领域二十载
- 3 2022年复合调味料行业专题研究 欧美日韩与中国调味料市场发展路径比较
- 4 2022年复合调味料行业研究 复合调味料行业发展历史回顾与总结
- 5 2022年宝立食品研究报告 深耕复合调味料领域,轻烹业务发展迅速
- 6 2022年宝立食品研究报告 深耕西式复合调味料领域,轻烹食品新品迭出
- 7 2022年颐海国际发展现状及竞争优势分析 颐海国际以单一火锅调味料转向多元化发展
- 8 调味品行业研究:行业扩容,集中度提升,头部企业有望超额获益
- 9 复合调味料行业专题报告:舌尖上的生意
- 10 2026年食品饮料行业零食量贩业态专题报告:穿越周期,拥抱成长
- 1 2026年食品饮料行业零食量贩业态专题报告:穿越周期,拥抱成长
- 2 2026年食品加工行业深度报告:代糖行业深度报告,阿洛酮糖开启功能代糖新时代
- 3 2026年食品饮料行业:以日鉴中,把握速冻行业新周期下投资机遇
- 4 2026年食品饮料行业:山姆上新多款零食新品,把握行业股价回调良机
- 5 2026年春节食品饮料行业板块表现总结:春节茅台量价齐升,餐供礼盒功能饮料表现居前
- 6 2026年食品饮料行业月报:节气将近,白酒、预制食品反弹
- 7 2026年食品饮料行业:肉奶周期共振,盈利改善可期
- 8 2026年食品连锁行业深度研究:门店调改,探索未来
- 9 2026年食品饮料行业:如何看待茅台估值修复机会?
- 10 2026年传媒行业招股书·解牛系列报告(二):金添动漫,中国IP趣玩食品行业的开创者
- 1 2026年食品饮料行业零食量贩业态专题报告:穿越周期,拥抱成长
- 2 2026年食品加工行业深度报告:代糖行业深度报告,阿洛酮糖开启功能代糖新时代
- 3 2026年食品饮料行业:以日鉴中,把握速冻行业新周期下投资机遇
- 4 2026年食品饮料行业:山姆上新多款零食新品,把握行业股价回调良机
- 5 2026年春节食品饮料行业板块表现总结:春节茅台量价齐升,餐供礼盒功能饮料表现居前
- 6 2026年食品饮料行业月报:节气将近,白酒、预制食品反弹
- 7 2026年食品饮料行业:肉奶周期共振,盈利改善可期
- 8 2026年食品连锁行业深度研究:门店调改,探索未来
- 9 2026年食品饮料行业:如何看待茅台估值修复机会?
- 10 2026年传媒行业招股书·解牛系列报告(二):金添动漫,中国IP趣玩食品行业的开创者
- 最新文档
- 最新精读
- 1 2026年中国医药行业:全球减重药物市场,千亿蓝海与创新迭代
- 2 2026年银行自营投资手册(三):流动性监管指标对银行投资行为的影响(上)
- 3 2026年香港房地产行业跟踪报告:如何看待本轮香港楼市复苏的本质?
- 4 2026年投资银行业与经纪业行业:复盘投融资平衡周期,如何看待本轮“慢牛”的持续性?
- 5 2026年电子设备、仪器和元件行业“智存新纪元”系列之一:CXL,互联筑池化,破局内存墙
- 6 2026年银行业上市银行Q1及全年业绩展望:业绩弹性释放,关注负债成本优化和中收潜力
- 7 2026年区域经济系列专题研究报告:“都”与“城”相融、疏解与协同并举——现代化首都都市圈空间协同规划详解
- 8 2026年历史6轮油价上行周期对当下交易的启示
- 9 2026年国防军工行业:商业航天革命先驱Starlink深度解析
- 10 2026年创新引领,AI赋能:把握科技产业升级下的投资机会
