2021年上半年中国企业并购市场回顾与前瞻
- 来源:pwc
- 发布时间:2021/08/10
- 浏览次数:1756
- 举报
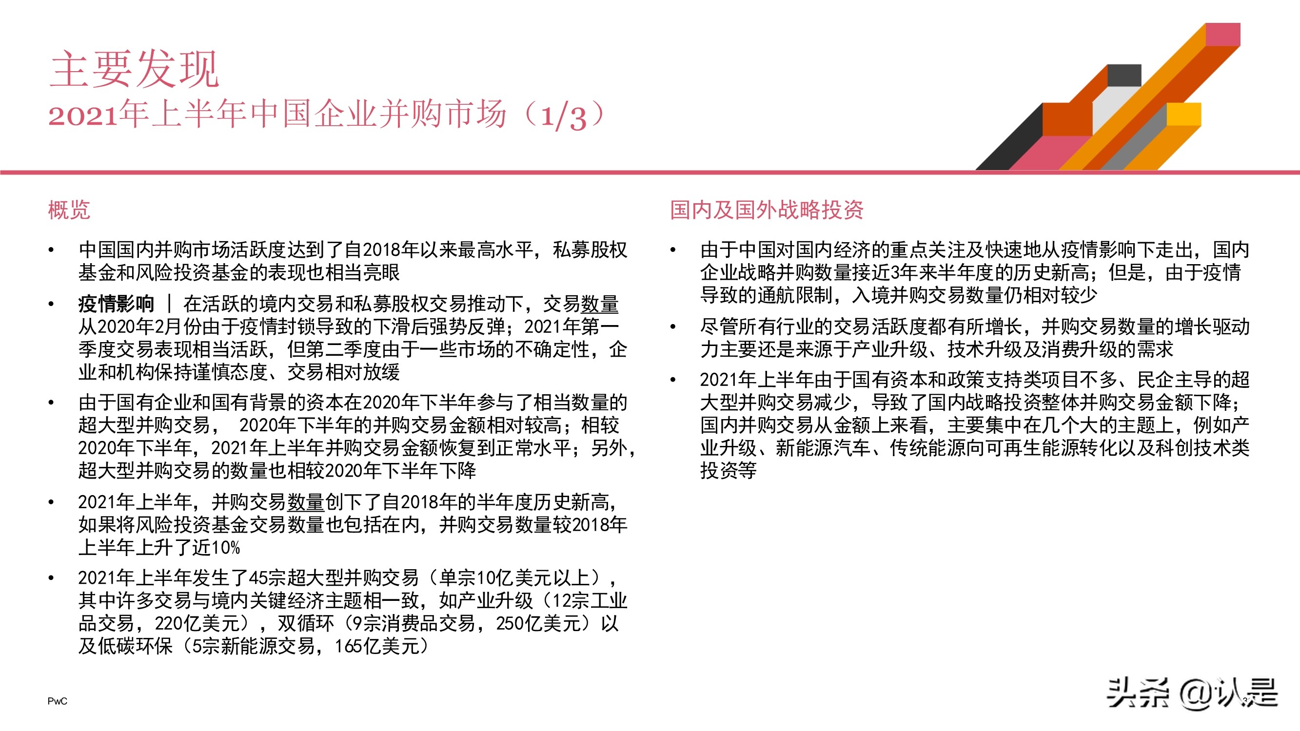
中国企业并购市场概览
中国国内并购市场活跃度达到了自2018年以来最高水平,私募股权基金和风险投资 基金的交易也很活跃。
疫情影响
在活跃的境内交易和私募股权交易推动下,交易数量从2020年2月份由 于疫情封锁导致的下滑后强势反弹; 2021年第一季度交易表现相当活跃,但第二季 度由于一些市场的不确定性,企业和机构保持谨慎态度、交易相对放缓。
由于国有企业和国有背景的资本在2020年下半年参与了相当数量的超大型并购交易, 2020年下半年的并购交易金额相对较高;相较2020年下半年, 2021年上半年并购交 易金额恢复到正常水平;另外,超大型并购交易的数量也相较2020年下半年下降。
2021年上半年,并购交易数量创下了自2018年的半年度历史新高,如果将风险投资 基金交易数量也包括在内,并购交易数量较2018年上半年上升了近10%
2021年上半年发生了45宗超大型并购交易(单宗10亿美元以上),其中许多交易与 境内关键经济主题相一致,如产业升级(12宗工业品交易,220亿美元),双循环 (9宗消费品交易,250亿美元)以及低碳环保(5宗新能源交易,165亿美元)。
战略投资者
由于中国对国内经济的重点关注及快速地从疫情影响下走出,国内企业战略并购数量 接近3年来半年度的历史新高;但是,由于疫情导致的通航限制,入境并购交易数量 仍相对较少。
尽管所有行业的交易活跃度都有所增长,并购交易数量的增长驱动力主要还是来源于 产业升级、技术升级及消费升级的需求。
2021 年上半年由于国有资本和政策支持类项目不多、民企主导的超大型并购交易减 少,导致了国内战略投资整体并购交易金额下降;国内并购交易从金额上来看,主要 集中在几个大的主题上,例如产业升级、新能源汽车、传统能源向可再生能源转化以 及科创技术类投资等。
私募股权/风险投资等财务投资者
随着更多的私募股权机构公布新的募资方案, 2021年上半年私募股权基金募集资金 总量继续保持稳定,其中美元基金的募集规模超过人民币基金的募集规模。
私募股权基金活动持续活跃,但较2020年下半年创下新高的交易金额有所回落,原 因主要是今年超大型交易(单笔大于10亿美元)有所减少( 2021年上半年:21宗; 2020年下半年:30宗)。
高科技、消费品和工业品行业的交易持续吸引大量资金。
2021年上半年私募股权基金参与最为积极的投资领域包括高科技、医疗健康、工业 品以及消费品,这四个行业的并购热度与2020年下半年基本保持不变。
2021年上半年风险投资基金交易数量创历史新高。
2021年上半年,私募股权基金通过并购的方式退出的交易数量比2020年下半年的高 点有所回落,回到往期均值;通过IPO方式退出的估值仍相对不低,因此这条路径很 受欢迎(尤其是通过国内A股上市退出)。
上半年,私募股权基金所参与的IPO上市热潮并没有褪去,尤其是在科创板;对于海 外上市,考虑到其估值和流动性优势,赴美上市诉求仍然很高,而港股由于一些高科 技行业的IPO反应平淡,退出数量大幅下降。
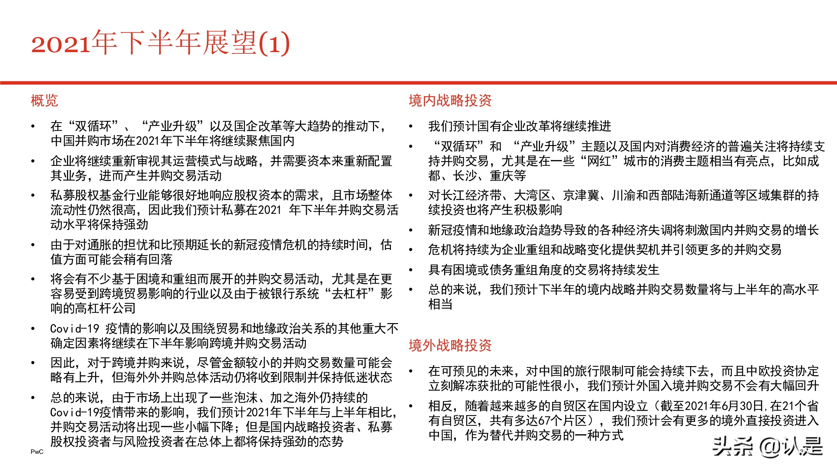
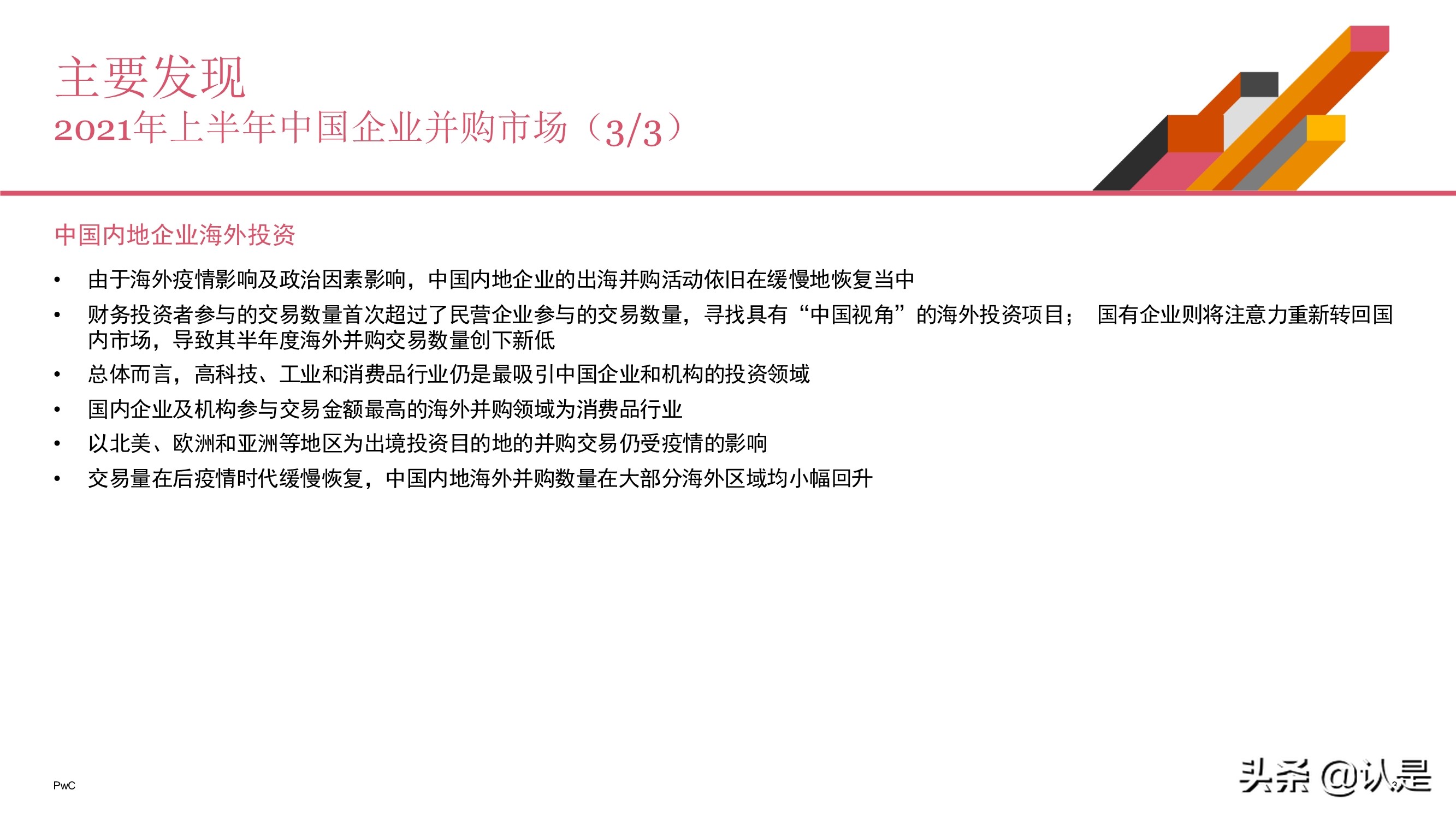
中国内地企业海外并购
由于海外疫情影响及政治因素影响,中国内地企业的出海并购活动依旧在缓慢地恢复 当中。
财务投资者参与的交易数量首次超过了民营企业参与的交易数量,寻找具有“中国视 角”的海外投资项目;国有企业则将注意力重新转回国内市场,导致其半年度海外并 购交易数量创下新低。
总体而言,高科技、工业和消费品行业仍是最吸引中国企业和机构的投资领域。
国内企业及机构参与交易金额最高的海外并购领域为消费品行业。
以北美、欧洲和亚洲等地区为出境投资目的地的并购交易仍受疫情的影响。
交易量在后疫情时代缓慢恢复,中国内地海外并购数量在大部分海外区域均小幅回升。
主要行业并购交易趋势及展望
在产业升级、科技创新、消费升级及碳中和等主题的推动下,工业、高科技、消费品、 医疗健康及电力能源行业齐力拉高了2021年上半年的交易活跃度。
报告节选:
(本文仅供参考,不代表我们的任何投资建议。如需使用相关信息,请参阅报告原文。)
- 普华永道:2026年全球并购行业趋势展望报告.pdf
- 普华永道:2025年中国企业并购市场回顾及展望报告.pdf
- 2026年全球并购趋势展望:能源、公用事业与资源.pdf
- 2025年中国海外投资概览:中企对外直接投资保持增长;海外并购显著回升、大型交易增加.pdf
- 五新隧装公司研究报告:布局高景气增量赛道,并购协同成长.pdf
- 投中嘉川:2025年中国资本市场私募股权投资数据分析报告.pdf
- 2026年全球私募股权市场报告(英译中).pdf
- 2026年全球并购趋势展望:私募股权与主力投资者.pdf
- 多元金融行业私募股权专题研究三:投资项目复盘.pdf
- 非银金融行业2025年私募股权市场年度综述:耐心资本助力科技产业升级.pdf
- 相关标签
- 相关专题
- 相关文档
- 相关文章
- 全部热门
- 本年热门
- 本季热门
- 1 2022年中国资本海外投资并购报告.pdf
- 2 解析“并购之王”丹纳赫成功之路.pdf
- 3 企业收购部分股权可行性研究报告.pdf
- 4 普华永道2019年中国企业并购市场回顾与2020年展望-医药和生命科学行业.pdf
- 5 医疗美容行业产业链及市场竞争(84页PPT).pptx
- 6 上市公司收购-控制权交易2019-2020(114页PPT).pdf
- 7 普华永道2018年中国企业并购市场回顾与2019年展望.pdf
- 8 科尔尼 并购整合管理方案.pdf
- 9 2019年中国企业并购市场回顾与2020年展望.pdf
- 10 普华永道交通运输与物流行业并购交易分析.pdf
- 1 奥瑞金研究报告:并购与创新并举,业务版图稳健扩张.pdf
- 2 并购潮起,面向2060的中国气候科技产业.pdf
- 3 普华永道-2025年全球并购趋势展望报告.pdf
- 4 破局与重构——价值驱动型并购重组新范式.pdf
- 5 央国企动态系列专题报告:并购重组新规出台,央企上市公司加速新兴产业布局和“两非”“两资”资产剥离.pdf
- 6 安徽省并购白皮书:政策暖风频吹,并购重组市场持续升温.pdf
- 7 重估“安全资产”系列专题报告:并购重组,起风了.pdf
- 8 普华永道-2024年中国汽车行业并购活动回顾及未来展望:鲸涛逐浪,萍影随风.pdf
- 9 华大九天研究报告:“自研+并购”铸就国产EDA龙头崛起之路.pdf
- 10 上市公司并购重组迎来哪些新变化?.pdf
- 1 计算机行业:EDA行业成长性大于周期性,国产厂商并购整合进行时.pdf
- 2 中小盘策略专题:网下打新全面回暖,“并购六条”成效显著.pdf
- 3 宁波精达首次覆盖报告:并购翅片模具领军者,协同发力液冷新赛道.pdf
- 4 2025年中国海外投资概览:中企对外直接投资保持增长;海外并购显著回升、大型交易增加.pdf
- 5 产业深度:【深度】2026年A股并购市场投资展望.pdf
- 6 海能技术公司研究报告:自研与并购共筑多产品矩阵,受益科学仪器国产份额提升.pdf
- 7 五新隧装公司研究报告:布局高景气增量赛道,并购协同成长.pdf
- 8 2026年上半年全球并购交易方情绪报告.pdf
- 9 2026年全球并购趋势展望:能源、公用事业与资源.pdf
- 10 普华永道:2026年全球并购行业趋势展望报告.pdf
- 全部热门
- 本年热门
- 本季热门
- 1 2026年五新隧装公司研究报告:布局高景气增量赛道,并购协同成长
- 2 2026年产业深度:【深度】2026年A股并购市场投资展望
- 3 2025年中小盘策略专题:网下打新全面回暖,“并购六条”成效显著
- 4 2026年全球并购市场分析:战略耐心与结构性变革下的机遇与挑战
- 5 2025年第49周北交所周报:市场横盘震荡,A股公司并购活跃度提升
- 6 2025年澳大利亚并购市场分析:经济复苏与战略转型驱动交易回暖
- 7 2025年并购市场分析:变革性并购策略如何创造464%股东回报率
- 8 2025年国信证券研究报告:两大引擎筑核心优势,并购赋能启进阶新程
- 9 2025年并购战略分析:变革性并购如何创造464%股东回报率
- 10 2025年中小盘行业2026年度投资策略:网下打新全面回暖,“并购六条”成效显著
- 1 2026年五新隧装公司研究报告:布局高景气增量赛道,并购协同成长
- 2 2026年产业深度:【深度】2026年A股并购市场投资展望
- 3 2025年中小盘策略专题:网下打新全面回暖,“并购六条”成效显著
- 4 2026年全球并购市场分析:战略耐心与结构性变革下的机遇与挑战
- 5 2025年第49周北交所周报:市场横盘震荡,A股公司并购活跃度提升
- 6 2025年澳大利亚并购市场分析:经济复苏与战略转型驱动交易回暖
- 7 2025年并购市场分析:变革性并购策略如何创造464%股东回报率
- 8 2025年国信证券研究报告:两大引擎筑核心优势,并购赋能启进阶新程
- 9 2025年并购战略分析:变革性并购如何创造464%股东回报率
- 10 2025年中小盘行业2026年度投资策略:网下打新全面回暖,“并购六条”成效显著
- 最新文档
- 最新精读
- 1 2026年中国医药行业:全球减重药物市场,千亿蓝海与创新迭代
- 2 2026年银行自营投资手册(三):流动性监管指标对银行投资行为的影响(上)
- 3 2026年香港房地产行业跟踪报告:如何看待本轮香港楼市复苏的本质?
- 4 2026年投资银行业与经纪业行业:复盘投融资平衡周期,如何看待本轮“慢牛”的持续性?
- 5 2026年电子设备、仪器和元件行业“智存新纪元”系列之一:CXL,互联筑池化,破局内存墙
- 6 2026年银行业上市银行Q1及全年业绩展望:业绩弹性释放,关注负债成本优化和中收潜力
- 7 2026年区域经济系列专题研究报告:“都”与“城”相融、疏解与协同并举——现代化首都都市圈空间协同规划详解
- 8 2026年历史6轮油价上行周期对当下交易的启示
- 9 2026年国防军工行业:商业航天革命先驱Starlink深度解析
- 10 2026年创新引领,AI赋能:把握科技产业升级下的投资机会
