沃尔沃汽车市场竞争力分析报告2020:如何缩小与BBA的销量差距
- 来源:未来智库
- 发布时间:2020/09/10
- 浏览次数:3668
- 举报
报告综述:
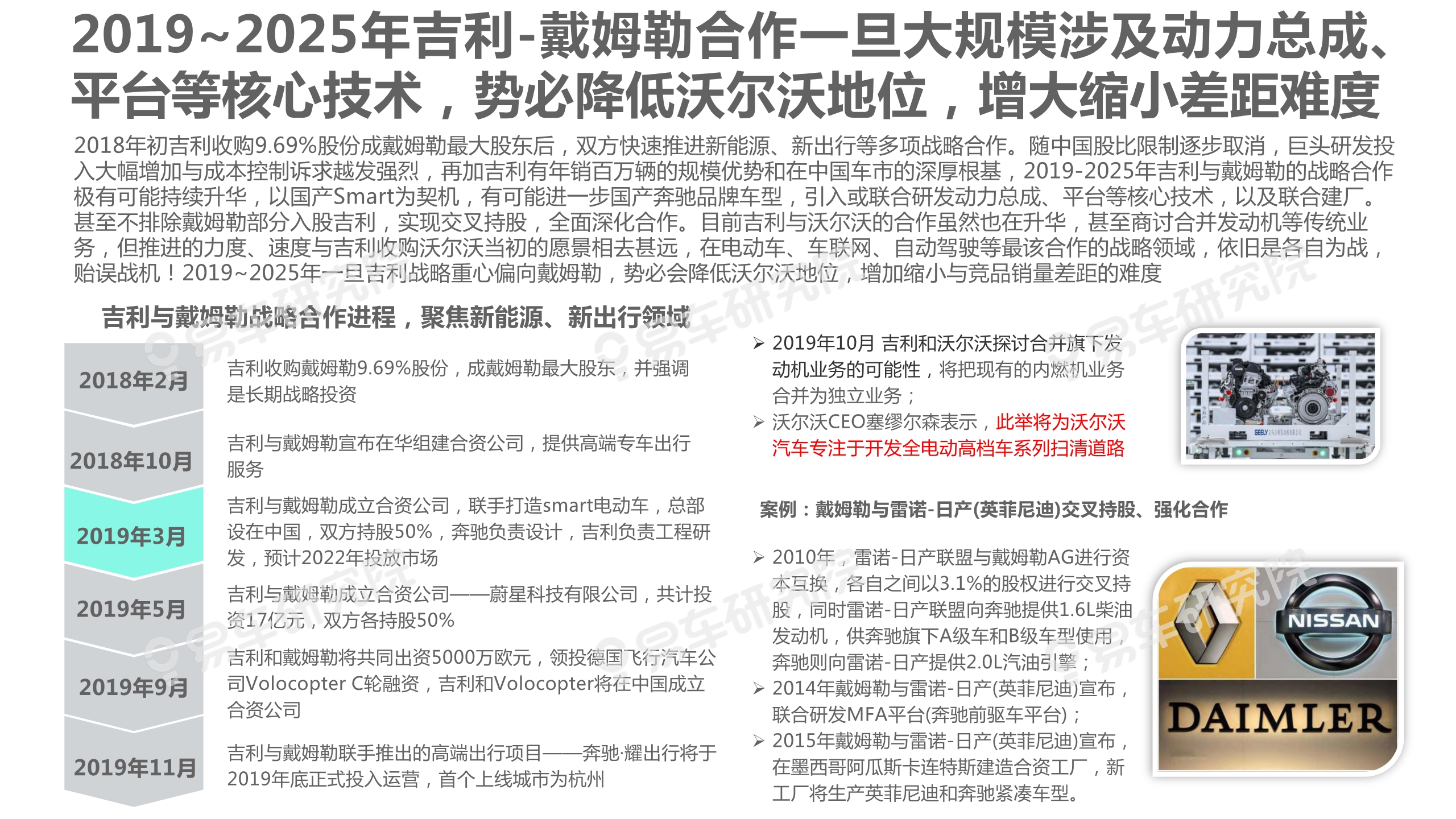
2010~2018年沃尔沃在全球与中国都取得不错成绩,但与核心竞品奥迪、奔驰、宝马的销量差距持续扩大:2010年沃尔沃全球销量落 后奥迪、奔驰、宝马60~90万辆,2018年扩大至120~160万辆,翻了一倍左右;2010年沃尔沃在华销量落后奥迪、奔驰、宝马11~20万 辆,2018年扩大至50~55万辆,翻了三倍多。
2019~2025年中国乘用车市场将全面进入转型升级阶段,首购为主向再购为主转型、年轻用户为主向中年用户为主转型、百花齐放向 快速集中少数品牌转型......在转型升级的大时代里,为了更好抓住机遇与克服挑战,沃尔沃与核心竞品都会进一步强化在中国市场的布局与 投放力度,包括全面推进“新四化”等顶层战略、强化主流细分车市、抢占节能车战机、吸引中年用户等。但受制于规模优势不足、与吉利 整合相对迟缓、品牌号召力不强、本土化车型几乎缺失等诸多因素,2019~2025年沃尔沃与竞品的在华销量差距,极有可能持续扩大。
未来十年中国25~50万元价区的高端车市将迎来蓬勃发展阶段,并将成为全球车市的最大新机遇,为全球高端品牌创造千载难逢的新发 展机会。
2019~2025年建议吉利和沃尔沃努力实现“两个转变”:加速由“放虎归山”的过渡性理念,向“合作共赢”的可持续性发展理念转 型升级;加速由“吉利是吉利,沃尔沃是沃尔沃”的过渡性合作策略,向“沃尔沃+吉利+领克+N=大吉利”的可持续性发展策略转型升 级。积极规划“中国第二阶段发展战略”,并升级为全球复兴3.0阶段核心内容与使命,抓住2021~2030年中国高端车市新机遇。
未来几年只要沃尔沃在华销量差距不再被奥迪、奔驰、宝马拉开,基于中国高端车市的蓬勃发展,将大规模缩小沃尔沃与奥迪、奔驰、 宝马的全球销量差距。
差距原因分析:
近十年核心竞品ABB对中国市场的重视程度与本土化进程, 绝不亚于被吉利收购的沃尔沃,推动在华销量持续高增长。在吉利收购沃尔沃之前的2007~2009年,除奥迪,中国市场对奔驰、宝马、沃尔沃的全球销量贡献旗鼓相当。2010年起原本沃尔沃应当借 助被吉利收购的新机遇,快速甩开奔驰、宝马,追击奥迪,成为中国豪华车市的新领导品牌!但实际上2010年起中国市场对奥迪、奔驰、宝 马的销量贡献明显强于沃尔沃。2018年中国对奥迪、奔驰、宝马的全球销量贡献分别为36.46%、28.27%、30.12%,均高于沃尔沃的 20.33%。近十年奥迪、奔驰、宝马都将中国视为全球最具潜质市场,通过强化本土研发、新车投放等,努力提升在华销量。
年轻化战略滞后,扩大了沃尔沃与竞品的销量差距。2013年中国车市核心消费年龄段在25~29岁,2017年升至30~34岁,虽有上移,但过去十多年年轻化是中国车市的主要特征,高端、豪华 车市也凸显年轻化特征。戴姆勒前主席蔡澈表示,中国顶级高端汽车用户的平均年龄只有35岁,比德国低25岁。2013年奥迪发布年轻化战 略,加速国产奥迪A3、奥迪Q3等适合年轻用户的低级别车型,之后奔驰、宝马快速跟进年轻化战略,国产了奔驰GLA、宝马X1、宝马1系 等低级别车型,并取得不错的销量,2019年前三季度,奥迪、奔驰、宝马的紧凑型轿车销量为6.76万辆、5.18万辆、4.50万辆,沃尔沃仅 有0.23万辆。无论力度还是速度,沃尔沃的年轻化战略都远远滞后于核心竞品,低级别车型XC40于2019年5月才国产。
历史问题(长安沃尔沃)解决不利,延缓本土化,扩大销量差距。2010年虽然吉利收购了沃尔沃,但在中国车市具备走量潜质的S40、S80L都在长安沃尔沃国产,前者授权至2015年,后者授权至2018年, 可惜吉利和长安的谈判并未取得理想结果,导致长安沃尔沃沦为“烂尾楼”,由此滋生了一系列负面影响:长安沃尔沃现有产能大量闲置, 吉利失去了最宝贵的短期可利用资源;S40、S80L等具备走量潜质车型的市场营销、网点建设等陷入停滞,吉利对沃尔沃的全球豪华品牌塑 造,在短期内难以落地;缺少S40,让沃尔沃错失年轻化机遇;沃尔沃在华运营,短期内难以形成研发、采购、制造、营销、销售、售后等 合力;导致2014年起大庆、成都工厂缺少走量新车;严重冲击了吉利期望借中国市场实现沃尔沃快速上量与伟大复兴愿景的实现,大大制 约了中国市场对沃尔沃的全球销量贡献,甚至埋下了2015~2016年大批具体参与吉利收购沃尔沃的功勋级职业经理人出走的隐患......理论 上,2010~2013年是吉利整合沃尔沃国产资源的关键阶段,如能顺利整合长安沃尔沃,再借助吉利优势,沃尔沃极有可能绝地反击,超越 奔驰、宝马,追赶奥迪,晋升高端品牌第一阵营......实际上2010~2013年沦为沃尔沃新国产的“空挡阶段”,奥迪、奔驰、宝马则纷纷加快 国产进度,大幅甩开与沃尔沃的销量差距。
研发投入不足,埋下了沃尔沃与竞品销量差距扩大的隐患。虽然沃尔沃一直强调自身技术的先进性,以及将核心竞品锁定奥迪、奔驰、宝马等,但在最关键的研发领域,投入严重不足,或大幅落后竞 品:2010~2015年沃尔沃前后投入110亿美元用于研发,但涵盖了新车型、新平台、新动力、新能源、自动驾驶等众多烧钱领域,僧多粥 少,制约了后驱平台开发、传统动力升级换代、中国车研发等。2007~2016年大众仅MQB平台的研发投入就过千亿美元,远多于沃尔沃的 研发投入;2016~2018年沃尔沃研发投入依旧大幅落后于奥迪、奔驰、宝马,2018年沃尔沃仅11.27亿欧元,后三者分别为42.07亿欧元、 91.07亿欧元、68.9亿欧元。研发投入不足,也制约了沃尔沃在华研发、本土化等,埋下了与竞品销量差距扩大的隐患
受制规模优势,降低沃尔沃模块化效能,埋下销量差距隐患。成本控制是车企核心竞争力之一,近几年高端品牌纷纷通过模块化平台等不断强化成本控制。2013~2016年急于大展拳脚的沃尔沃率先发 力,快速投放了S60L、XC60、S90、XC90等基于SPA平台的多款新车,但受制于SPA平台的扩展性较差,且沃尔沃新车集中竞争激烈的传 统主流细分车市,以及沃尔沃与吉利的整合进度相对迟缓,零部件共享程度低,再加沃尔沃本身规模有限等,使得沃尔沃模块化平台并未充 分发挥效能。2016年起奥迪、奔驰、宝马等核心竞品开始大规模投产模块化平台诞生的新车,且新车高度聚焦具备走量潜质的低级别细分 车市,以及规模优势相对显著,诸如奥迪背靠大众,且两者大量零部件实现共享,再加奥迪、奔驰、宝马的模块化平台更丰富,扩展性更 强,但沃尔沃小型车模块化平台CMA的投放严重滞后竞品......继初期整合长安沃尔沃不利,被对手拉开差距后,模块化未能借助规模优势充 分发挥效能,再次埋下了沃尔沃被竞品拉开销量差距的隐患。
在走量细分车市表现不佳,扩大了沃尔沃与竞品的差距。受制于本土化、研发实力等客观因素,沃尔沃在华新车投放的力度与广度等,都不如核心竞品,如能集中力量,在具备走量潜质的中型轿 车、中大型轿车、中型SUV等某一两个主流细分车市快速上量,或许也能缩小,甚至反超竞品。相信沃尔沃也意识到了该问题,率先投放了 S60L、S90、XC60等具备快速上量潜质的新车,但上述车型未能在某个细分车市脱颖而出,扩大了沃尔沃与竞品的销量差距。
定价脱离本土实情,深陷“高开低走”泥潭,扩大与竞品差距。近十年,在中国高端与豪华车市,用户关注高度聚焦奥迪、奔驰、宝马,三强占了该细分车市线索量的70%左右。在高端与豪华车市的广大 用户的选购心目中,沃尔沃始终处于较边缘地位,理论上,沃尔沃应效仿雷克萨斯、凯迪拉克等的差异化定价策略,通过降低售价等弥补自 身品牌号召力不足的短板。但XC90、S90等新车在上市之初,都采取了对标奥迪、奔驰、宝马的全球统一策略,定价相对较高,这部分影 响了沃尔沃的市场销量,扩大了与竞品的差距,被迫大幅降价促销,进一步降低品牌号召力,导致沃尔沃陷入“高开低走”的泥潭。
单车投诉率偏高,埋下了沃尔沃与竞品销量差距扩大的隐患。品质是车市的核心消费诉求,近几年随着用户平均年龄纷纷跨过三十岁,中国车市对品质诉求进一步提升。但无论在美国还是中国,近几年 对沃尔沃产品品质的投诉都是居高不下,同时雷克萨斯、宝马等单车投诉率远远低于沃尔沃......一系列因素极大损害了沃尔沃的产品形象, 降低了广大用户对沃尔沃的安全、环保等衍生价值的认同与信赖,埋下了沃尔沃与竞品销量差距扩大的隐患。
北欧豪华卖点不如德系,埋下了沃尔沃与竞品差距扩大的隐患。虽然沃尔沃高度强调北欧豪华概念,但中国市场最有号召力的豪华概念属于德系,2019年前三季度德系豪华代表品牌奥迪、奔驰、宝马三 强,占了我国用户关注度的70.16%。在广大用户眼里,奥迪、奔驰、宝马都有鲜明的豪华标签,但沃尔沃的豪华属性不强,甚至不如环保 等标签。再加我国车市消费还属于初级普及阶段,人们对豪华标签的消费诉求,远强于环保等标签。沃尔沃的品牌定位与中国市场的实际消 费特征存在明显落差,埋下了沃尔沃与竞品销量差距扩大的隐患。
网点经营能力不如竞品,埋下了沃尔沃与竞品差距扩大的隐患。2016~2018年沃尔沃网点数量与扩张幅度,都落后于奥迪、奔驰、宝马等核心竞品,2018年竞品网点数量纷纷超过500家,沃尔沃仅200 多家。2016~2018年沃尔沃网点单店销量仅有小幅提升,且2018年尚未超过600辆,同期奥迪、奔驰、宝马接近或突破1400辆。受制于沃 尔沃的产品竞争力、商务政策等诸多因素,导致网点经营能力不如竞品,增加了经销商的盈利困难,更容易出现退网等不良现象,埋下了沃 尔沃与竞品差距扩大的隐患。
近十年本土化滞后等,扩大了沃尔沃与ABB的在华销量差距。2010~2018年虽然沃尔沃销量持续增长,但奥迪、奔驰、宝马等核心竞品的增幅更大,与沃尔沃的在华销量差距扩大了三四倍,全球差距 扩大了两倍。导致销量差距扩大的原因比较多:奥迪、奔驰、宝马等竞品的本土化、年轻化等战略布局,大幅强于沃尔沃;长安沃尔沃等历 史问题的解决不利,大大延缓了沃尔沃的复兴节奏;研发投入大幅落后于竞品,规模效益不如竞品等,大幅削弱了沃尔沃的产品竞争力;定 价的高开低走、品牌定位脱离中国国情等,大幅削弱了沃尔沃的品牌号召力......大至本土化等战略布局的落后,小至网点营销能力等具体举 措的落后,以及差距扩大版块涉及战略、研发、制造、产品、品牌、渠道等核心环节,说明导致沃尔沃与竞品销量持续扩大的原因,八九不 离十是“顶层战略”出现了问题。
……
报告节选:
……
(报告观点属于原作者,仅供参考。报告来源:易车研究院)
如需报告原文档请登录【未来智库】。
(本文仅供参考,不代表我们的任何投资建议。如需使用相关信息,请参阅报告原文。)
- 2025新竞争力品牌洞察报告.pdf
- 薄利多销的小电动帮车企钓大鱼:小电动市场竞争力分析报告(2026版).pdf
- 2025年全球人才竞争力指数报告(英文版).pdf
- IMD:2025年全球数字竞争力排名报告(英文版).pdf
- 2025韧性即竞争力ISO22301业务连续性管理的可持续之道白皮书.pdf
- 中国汽车:海外新能源车机遇和可能带来的风险(摘要).pdf
- 艺恩报告:智驾未来:AI重塑汽车消费新纪元.pdf
- (懂车帝)汽车以旧换新消费洞察白皮书.pdf
- 汽车行业轮胎月度跟踪(3):26出海加速拐点年,短期重视产能进度、关注原材料等弱化扰动项——产能、订单、销量&库存、成本4项(更新至2603).pdf
- 卡倍亿公司研究报告:汽车线缆龙头乘势而上,多元布局打开长期成长空间.pdf
- 相关文档
- 相关文章
- 全部热门
- 本年热门
- 本季热门
- 1 券商行业深度报告:证券公司的竞争力比较研究.pdf
- 2 2022年全球竞争力报告.pdf
- 3 德勤 全球制造业竞争力指数(完整报告,英文版)2016.pdf
- 4 国内长视频行业研究:降本增效为主旋律,内容是核心竞争力.pdf
- 5 2023长城汽车市场竞争力分析报告.pdf
- 6 IBM 分析-价值蓝图 将大数据和分析洞察转变为切实的业务成果.pdf
- 7 射频前端行业研究:模组化提高行业壁垒,平台化是核心竞争力.pdf
- 8 波士顿 工业4.0:通过卓越运营提升竞争力.pdf
- 9 德勤 全球制造业竞争力指数2016.pdf
- 10 2023中国主题公园竞争力评价报告(简版).pdf
- 1 联合研究报告:“六小龙”异军突起,杭州重塑产业竞争力的深层密码.pdf
- 2 2025年《职场学习报告》:助力员工职业发展构建未来竞争力.pdf
- 3 2024年全球移动游戏企业竞争力报告.pdf
- 4 中国金融科技竞争力百强企业报告(2025).pdf
- 5 2025年中国高等职业院校竞争力白皮书-清华大学&智联招聘.pdf
- 6 科技行业2025年秋季策略会速递,日本论坛:中国企业出海和日企全球竞争力.pdf
- 7 薄利多销的小电动帮车企钓大鱼:小电动市场竞争力分析报告(2026版).pdf
- 8 2025年全球人才竞争力指数报告(英文版).pdf
- 9 2025新竞争力品牌洞察报告.pdf
- 10 IMD:2025年全球数字竞争力排名报告(英文版).pdf
- 1 薄利多销的小电动帮车企钓大鱼:小电动市场竞争力分析报告(2026版).pdf
- 2 2025年全球人才竞争力指数报告(英文版).pdf
- 3 2025新竞争力品牌洞察报告.pdf
- 4 智能汽车产业深度研究:L3车型产品准入,智能汽车发展加速.pdf
- 5 产业观察:【CES 2026】AI巨头、人形机器人、智能汽车展出最新变化.pdf
- 6 汽车行业深度报告:空天资源紧缺,商业航天业务有望爆发.pdf
- 7 汽车行业:看好镁合金2026年加速上车.pdf
- 8 2025汽车人工智能行业应用案例集.pdf
- 9 AI智能汽车行业1月投资策略:特斯拉无接管横穿美国,工信部首批L3准入,看好智能化.pdf
- 10 汽车行业周报:TPU有望成为人形机器人安全保护材料,蓝箭航天提交招股说明书.pdf
- 全部热门
- 本年热门
- 本季热门
- 1 2025年全球人才竞争力指数分析:人才韧性成为国家竞争力的新基石
- 2 2025年领导力发展研究:情商能力成为高管进阶的核心竞争力
- 3 2025年北京市专精特新企业出口竞争力分析:10199家企业构建全球化创新网络
- 4 2025年亚太企业全球化竞争力研究:五大优势驱动区域企业全球市场份额提升至42%
- 5 2025年全球人工智能竞争力指数分析:中国论文数量领先但影响力仍有提升空间
- 6 2024年中国新质人才竞争力分析:京沪深领跑全国,高端产业需求占比超60%
- 7 营销执行力:深度解析营销执行力培训的核心价值与实践路径
- 8 2025年联合研究报告:“六小龙”异军突起,杭州重塑产业竞争力的深层密码
- 9 射频前端行业格局、技术发展前瞻和应用场景分析
- 10 射频前端行业趋势展望、技术发展路径和应用领域解析
- 1 2025年全球人才竞争力指数分析:人才韧性成为国家竞争力的新基石
- 2 2025年领导力发展研究:情商能力成为高管进阶的核心竞争力
- 3 2025年北京市专精特新企业出口竞争力分析:10199家企业构建全球化创新网络
- 4 2025年亚太企业全球化竞争力研究:五大优势驱动区域企业全球市场份额提升至42%
- 5 2025年全球人工智能竞争力指数分析:中国论文数量领先但影响力仍有提升空间
- 6 2024年中国新质人才竞争力分析:京沪深领跑全国,高端产业需求占比超60%
- 7 营销执行力:深度解析营销执行力培训的核心价值与实践路径
- 8 2025年联合研究报告:“六小龙”异军突起,杭州重塑产业竞争力的深层密码
- 9 2026年汽车行业轮胎月度跟踪(3):26出海加速拐点年,短期重视产能进度、关注原材料等弱化扰动项——产能、订单、销量&库存、成本4项(更新至2603)
- 10 2026年卡倍亿公司研究报告:汽车线缆龙头乘势而上,多元布局打开长期成长空间
- 1 2025年全球人才竞争力指数分析:人才韧性成为国家竞争力的新基石
- 2 2026年汽车行业轮胎月度跟踪(3):26出海加速拐点年,短期重视产能进度、关注原材料等弱化扰动项——产能、订单、销量&库存、成本4项(更新至2603)
- 3 2026年卡倍亿公司研究报告:汽车线缆龙头乘势而上,多元布局打开长期成长空间
- 4 2026年汽车行业:比亚迪推出兆瓦闪充,静待终端需求回暖
- 5 2026年希迪智驾公司研究报告:技术领跑,无人矿卡迎东风(智联汽车系列深度之46)
- 6 2026年豪能股份深度报告:汽车&航空航天&机器人三维布局,驱动持续成长
- 7 2026年Robotaxi系列报告三:汽车行业专题报告,中美两强竞争,全球商业化共振
- 8 2026年智能汽车行业:2026年智驾平权之车企智驾方案梳理
- 9 2026年汽车行业无人配送专题报告:无人配送应用前景广阔,国内迎来加速期
- 10 2026年毓恬冠佳公司研究报告:本土汽车天窗领军企业,国产替代+品类扩张驱动成长
- 最新文档
- 最新精读
- 1 2026年中国医药行业:全球减重药物市场,千亿蓝海与创新迭代
- 2 2026年银行自营投资手册(三):流动性监管指标对银行投资行为的影响(上)
- 3 2026年香港房地产行业跟踪报告:如何看待本轮香港楼市复苏的本质?
- 4 2026年投资银行业与经纪业行业:复盘投融资平衡周期,如何看待本轮“慢牛”的持续性?
- 5 2026年电子设备、仪器和元件行业“智存新纪元”系列之一:CXL,互联筑池化,破局内存墙
- 6 2026年银行业上市银行Q1及全年业绩展望:业绩弹性释放,关注负债成本优化和中收潜力
- 7 2026年区域经济系列专题研究报告:“都”与“城”相融、疏解与协同并举——现代化首都都市圈空间协同规划详解
- 8 2026年历史6轮油价上行周期对当下交易的启示
- 9 2026年国防军工行业:商业航天革命先驱Starlink深度解析
- 10 2026年创新引领,AI赋能:把握科技产业升级下的投资机会
