医药行业投资策略:魔鬼在细节,三张表中的投资机会
- 来源:未来智库
- 发布时间:2020/10/13
- 浏览次数:1087
- 举报
报告摘要:
1、缘起:自下而上的财报分析是大分化环境下的必备技能
医药行业是通过产业概念将上下游的原材料、工业、渠道、服务、消费整合起来的行业,行业内商业模式多种多样(2B、2C、资产驱动、渠道主导、创新科技)。
构建从下至上的财报分析能力才能:1)在标的纷繁之中建立跨子行业比较、子行业内部比较、基于产业 周期的择时、择股能力;2)中国正处于产业与政策快速变革期,对标国际通过财报分析挖掘长期优质标的;3)财报分析也是模型构 建和财务排雷的基本功。
2、当前医药处于行业变革期,大分化中不断涌现新的投资概念
医药制造业增速向下换挡,但仍具备结构性成长空间。 2011年前,随着医保覆盖人数扩容、保障力度加强、纳入品种增加,医药制造业整体处于20%以上高增长;2011年后,三保基本实现全覆盖,增速向下换挡;展望未来,随着劳动人口数量维持稳定,支付端来源——职工医保收入预计也将降低增速,在不考虑出海需 求的情况下,国内医药制造业增速仍将高于GDP增长,预计在5-10%之间。
从需求侧改革到供给侧改革,与海外成熟市场用药结构靠拢是中国医药当前的主旋律。 如果说2009年医改后基本完成了“需求侧改革”,那么2015年以来的新一轮变革--无论是对辅助用药的使用限制,还是药械集采的常 态化,都是类似于“供给侧改革”。加入ICH后,中国药品审批政策迅速与国际接轨,进口肿瘤药物、疫苗等产品加速进入国内;随着 辅助用药的压缩、带量采购的推进,医保腾笼换鸟为创新药械腾挪出金额空间,创新品种可享受改革红利。
医药行业内部估值分化加剧,自下而上的分析是当前高估值、大分化行情下的必备技能。 年初至今,医药板块一路高歌,涨幅显著超越沪深300,整体估值位于历史高位,板块内部分化明显,自下而上的分析是当前高估值、 大分化行情下的必备技能。
3、三张表分析模型:
资产负债表—重中之重,从中长期维度判断企业质地和商业模式。 资产负债表是企业核心长期经营指标的累积,它集中地体现了企业自创建以来的价值、股东财富的积累和增值的全过程,是企业长期经营理念和经营风格的体现,也是辨析各类财务风险的基础报表;它反映了企业的资产来源与资产去向,体现了企业在不同阶段的差 异化发展战略。
利润表—判断拐点,发掘企业边际业绩变化和发展趋势。 以ROE为核心的指标体系是考察价值型企业的金指标,通过ROE筛选出长期质优企业、而后利用利润表的各项比率与行业公司进行比 较,判断企业在行业的所处地位、辨伪存精,可验证对于长期优秀公司的判断;除了发现价值型企业外,利润表还是企业拐点的直观 反映,可以帮助发掘企业的边际业绩变化和发展趋势,是反映企业成长性的最佳方式,也是挖掘拐点型公司的重要工具。
现金流量表—分析确认,验证龙头个股资本投入大周期。 现金流量表的作用体现在两大方面:企业评价方面,以收现比、净现比为代表的现金指标反映了企业经营行为、所获利润转化为现金 的能力以及在上下游中的议价能力,通过分析现金流的种类及其可持续性,可辨析企业商业模式的可行性;机遇发现方面,龙头个股 利润表真正的驱动因素往往是由大资本投入周期所决定,现金流量表反映了企业的资本性开支,可用于发现龙头个股的周期性投资机 遇。
4、资产负债表是一个筛选器
资产负债表是企业核心长期经营指标的累积。资产负债表稳定可靠,是辨析各类财务风险的基础报表。它集中地 体现了企业自创建以来的价值、股东财富的积累和增值的全过程,是企业长期经营理念和经营风格的体现,反映了企 业的过去,展示了企业的现在,也能据此预测企业的未来。
通过资产负债表的科目聚类及差值分析可辨析企业的资产来源与去向,它体现了企业质地、商业模式及在不同阶 段的差异化发展战略。我们将企业资产来源划分为分红后利润、股权融资、债权融资、上下游占款等几大项,将资产 去向划分为经营性资产、准现金、或无资产、长期投资等几大项,通过对资产负债表的差值分析可知企业所积累的生 产要素,由此辨析企业质地、商业模式和资产来源的可持续性,判断企业在不同阶段的差异化发展战略及其长期成长 性。
利润的异常必将反映在资产负债表上,可以通过分析资产负债表来发现企业潜在的风险因素,从而过滤掉具有爆 雷风险的投资标的。资产负债表造假通常表现为虚增资产端、调整资产质量和隐瞒负债端三个方面,货币资金、应收 账款、存货、商誉、在建工程等科目是资产负债表存在风险的几大重点科目,也是排除潜在爆雷标的的过滤器。
中国医药行业的生命周期整体大幅滞后于海外,大多数情况下可以通过对标海外龙头的资产负债表来分析国内医 药企业的所处生命周期阶段。导入期企业经营风险相对较高,需要不断筹集资金保持企业内部正常运转,因此企业负 债率可能较高,优秀企业应当具备良好的短期偿债能力。成长期企业的财务管理应当为企业进一步的扩张服务,优秀 企业的流动资产充足,资产表各细分项目迅速增长;同时股权融资能力强,股本及资本公积呈现快速上升趋势;流动 负债占比较少,短期偿债压力小。稳定期企业在研发、销售、管理费用等各方面投入所获得的利润边际递减,财务面 临着风险,但优秀企业会采用更加多元化的经营方式,采取相对稳健的财务行为,加大对增长阶段业务的资金投入; 优秀企业回款稳健,因而只需保持较低水平的流动资产比例,但需与流动负债相匹配;融资能力较强,非流动负债占 比相对较高;资产负债表各细分项目占比较为稳定。对标海外龙头企业在历史时期的资产负债表情况,推荐关注:恒 瑞医药、爱尔眼科、乐普医疗等。
5、利润表是拐点变化的直观反映
继资产负债表之后出现的会计报表是利润表。利润表最初是内在于资产负债表的,其目的是为了进行核对,确保损益计算和 资产负债表编制的正确性。利润表的独立是为了满足企业家经营改善和管理提升的决策需求。资产负债表无法提供企业在经营过 程中的各项收入及费用情况,早期的企业管理者难以判断究竟是哪个经营环节出现了问题,因此需要新的报表形式来记录更多的 信息,以依据它们进行经营分析及合理决策。
以ROE为核心的指标体系是鉴别长期优秀公司的金指标。ROE可拆分为销售净利率、资产周转率和权益乘数的乘积。销售净 利率反映盈利能力,资产周转率反映运营能力,权益乘数反映偿债能力。相应的,高ROE有三种不同模式:高利润率模式、高周 转模式、高杠杆模式。通过对ROE的拆分可以分析企业高净资产回报率背后的驱动因素,判断其可持续性和潜在风险。
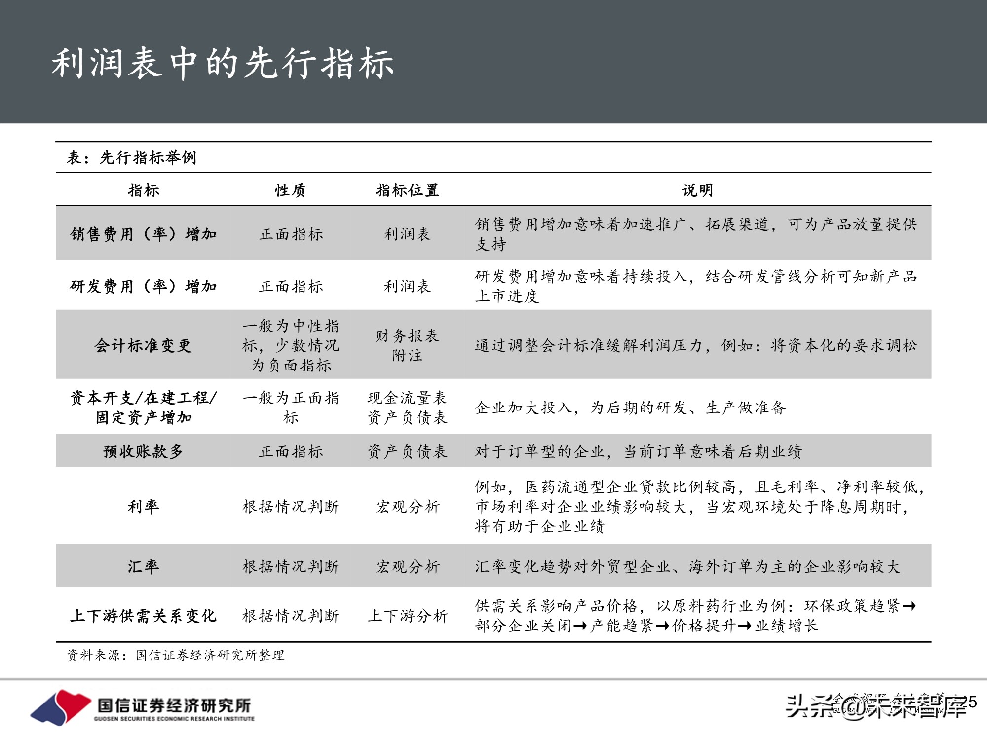
医药行业天花板低、毛利率高,业绩增长往往由新产品所驱动。研发费用及销售费用的增长助推了新产品的上市及放量,是利 润表的先行指标。临床试验从I/II期进行到III期,将伴随着研发费用的激增。从历史情况来看,I期临床研发费用中位数为340万美 元,II期临床研发费用中位数为860万美元,而到III期临床阶段则成倍增长至2140万美元。因此,研发费用的增长往往是新产品上 市的先行指标。另一方面,在产品上市前夕及上市初期阶段,企业会加大渠道推广,导致销售费用明显增长。
利润表是拐点变化的直观反映,高频季度数据是捕捉拐点型公司的风向标;行业上下游的信息挖掘、同业公司之间的分析比 较可帮助验证基于财务指标所作判断的准确性。季度报告是更新最为及时的财务定期报告,季度利润表数据及其同比变化是拐点 的直观呈现,从季度数据中捕捉增速由负转正、由缓变快的发展趋势并进行全方面、多时期跟踪是发现拐点型公司的重要策略之 一。除了分析公司本身营业收入、成本等财务指标的变化情况外,行业上下游的联动性推导、同业公司之间的比较可帮助我们验 证先前基于财务指标判断的准确性。验证企业是否为拐点型公司的关建在于评判是否存在被压抑的某种巨大价值,且这种压制因 素即将或正在消退。资产重组、购买资产、新产品边际作用显现都是上市公司的潜在拐点催化剂。
6、现金流量表
现金流量表展示企业“实际发生”的现金流入、流出,是对资产负债表、利润表中“应该发生的”情况的补充。利润表提供的营业收入、净利润等科目均是以权责发生制为前提进行确认,由于受到判断和估计的准确度影响,加之存货、应收账款、应付 账款周转的存在,使营业收入、净利润和现金流量之间产生了差异,形成了不同水平的“收益品质”。现金流量表记录了企业实 际发生的现金流入、流出情况,从收付实现制的角度对企业经营活动进行补充。
现金流量表在A股盈利预测模型中常常受到忽略,但在港股估值中占据重要位置。港股采用注册制,企业“鱼龙混杂”,且存在 大量对国内公司了解程度较低、信任程度较差的海外投资者,因此港股的投资风格相对A股更为“苛刻”:当企业获得订单时,投 资人会继续观望,期待做出利润;当企业利润增长时,投资人会希望企业的自由现金流有所改善;当自由现金流改观时,投资人 会进一步期待企业分红政策有所变化。基于“弱者逻辑”,企业自由现金流是港股投资的重要定性指标。随着经济增速的换挡、产 业集中度的提升、注册制的实行、海外投资者的进入以及二级市场的逐渐成熟,基于企业自由现金流的估值方法也将在A股市场 逐渐普及和推广。
资本性支出是现金流量表中的现行指标,资本开支周期往往是投资企业大周期的最佳理由。资本性支出意味着企业将在未来 的一段时间内获取它所创造或间接创造的收益,资本性支出增多是企业业绩加速的信号。龙头个股利润表真正的驱动因素往往是 由大资本投入周期所决定,现金流量表反映了企业的资本性开支,可用于发现龙头个股的周期性投资机遇。
优秀企业的现金流量表特征:净现比、收现比整体较高;资本开支保持健康状态,既能维持企业的后续增长,又能在合理的 范围内。收现比和净现比是企业“收益品质”的衡量。一般情况下,企业净现比不能低于0.5,收现比不能低于0.8。收现比大于 1*(1+T) ,说明回款情况良好,此时如果净现比远小于1,说明公司经营活动现金流出较大,可观察存货、在建工程、预付账款等 科目,非现金利润有可能被放入到这些科目当中。资本开支是企业可持续发展能力的衡量,优秀的企业将保持较为稳定的资本开 支,或呈现资本开支的阶段性投入。
报告节选:
(报告观点属于原作者,仅供参考。作者:国信证券,谢长雁、陈益凌、朱寒青)
如需完整报告请登录【未来智库】。
(本文仅供参考,不代表我们的任何投资建议。如需使用相关信息,请参阅报告原文。)
- 医药生物·生物制品行业创新药盘点系列报告(25):IgA肾病药物已进入商业化兑现期.pdf
- 医药生物行业:IBD行业报告(三)——研发路径愈发清晰,中国创新药公司有望深度参与.pdf
- 医药生物行业新兴生物技术专题报告:小核酸药物方兴未艾,海外创新与国内崛起共振.pdf
- 医药生物行业深度报告:融资与出海双轮驱动,CXO迎来景气度修复与全球化新周期.pdf
- 医药生物行业跟踪周报:两会将创新药列为新兴支柱产业,26年BD出海再提速.pdf
- 财务基本面解析(二):财务报表重构_利润表.pdf
- 合并财务报表理论与实务-复杂股权结构与成本法合并.pdf
- 银行业研究框架及25H1业绩综述:营收及利润增速双双转正—如何看财务报表、经营情况、识别风险.pdf
- 金融工程专题研究:财务报表中的Alpha因子扩容与增强.pdf
- 一图看清37家公司经营模式:财务报表桑基图(2025年6月版)(英).pdf
- 中国医药行业:全球减重药物市场,千亿蓝海与创新迭代.pdf
- 产业深度:2026年医药产业政策展望,“两会”绘蓝图,“十五五”新征途.pdf
- 医药行业省级统筹制度推进,支付能力“升格”:医保省级统筹提速,医药中长期投资新起点.pdf
- 医药行业2025年业绩预告快报总结暨投资策略展望:创新产业链处于较高景气度,医药先进制造实现海外突破.pdf
- 医药行业靶蛋白降解:下一代颠覆性治疗范式迎来商业化元年.pdf
- 相关文档
- 相关文章
- 全部热门
- 本年热门
- 本季热门
- 1 2019年度中国医药市场发展蓝皮书.pdf
- 2 2020年医药行业投资策略:好赛道,好公司(75页PPT).pdf
- 3 医药行业最新研究报告:市场与政策、创新药、医疗器械(77页).pdf
- 4 医药行业深度报告及政策新形势下的医药投资策略2020(168页).pdf
- 5 国内创新药行业发展回顾与2020年展望(294页).pdf
- 6 医药行业189页深度解析2021年投资策略.pdf
- 7 中国医疗改革的历史、现状、未来和产业链影响(100页PPT).pptx
- 8 2020医药行业洞察与竞争指引(117页PPT).pptx
- 9 2019年医药医疗政策大盘点:医保局、药监局、卫建委.pdf
- 10 2020年医药生物行业深度研究报告(95页).pdf
- 1 医药生物行业专题:新靶点有望开启精准降脂治疗新篇章-联用治疗成为降脂趋势,新型药物崛起.pdf
- 2 医药生物行业:2025 ASCO年会摘要总结——关注国产双抗、ADC等创新分子.pdf
- 3 医药生物行业专题报告:CD38单抗,MM放异彩,开辟自免新蓝海.pdf
- 4 医药生物行业小核酸深度报告:靶向递送技术不断涌现,心血管和代谢等慢病领域小核酸有望展现巨大潜力.pdf
- 5 医药生物行业生命科学服务专题:海外公司Danaher&Merck.pdf
- 6 医药生物行业深度报告:“十五五”谋篇新蓝图,脑机接口进入产业化快车道.pdf
- 7 医药生物行业深度报告:引领医疗革命,CGT成长空间广阔.pdf
- 8 医药生物行业疾病专题报告:双抗在自免领域潜力大,重点关注靶点选择及临床前优化.pdf
- 9 医药生物之干细胞疗法行业分析:政策扶持,研发提速,产业迎来发展机遇.pdf
- 10 医药生物行业深度报告:创新药投资手册,从盈利到BD爆发,创新药如何投资?.pdf
- 1 医药生物行业小核酸深度报告:靶向递送技术不断涌现,心血管和代谢等慢病领域小核酸有望展现巨大潜力.pdf
- 2 医药生物行业深度报告:“十五五”谋篇新蓝图,脑机接口进入产业化快车道.pdf
- 3 医药生物行业脑机接口专题报告——技术突破与商业化共振,关注脑机接口未来产业.pdf
- 4 医药生物行业医疗器械2026年度策略:把握出海陡峭曲线,卡位AI医疗商业化落地.pdf
- 5 医药生物行业跟踪周报:“十五五”聚焦脑机接口,抢占全球科技高地,建议关注,微创脑科学、翔宇医疗、美好医疗等.pdf
- 6 医药生物行业:“政策引导&技术支持”助力AI医疗崛起,蚂蚁阿福或成C端应用范例.pdf
- 7 医药生物行业2026年1月投资策略:继续推荐创新药及产业链.pdf
- 8 医药生物行业双周报2026年第1期总第150期:脑机接口推荐性标准立项促进行业规范化《第四批鼓励仿制药品目录》发布.pdf
- 9 医药生物行业专题:小核酸突围,大服务赋能——CXO行业系列专题报告(3).pdf
- 10 医药生物行业深度报告:实体瘤TCE疗法报告二,SCLC、mCRPC治疗中大放异彩,有望突破多靶点、泛癌肿的临床应用.pdf
- 全部热门
- 本年热门
- 本季热门
- 1 2026年医药生物·生物制品行业创新药盘点系列报告(25):IgA肾病药物已进入商业化兑现期
- 2 2026年医药生物行业:IBD行业报告(三)——研发路径愈发清晰,中国创新药公司有望深度参与
- 3 2026年医药生物行业新兴生物技术专题报告:小核酸药物方兴未艾,海外创新与国内崛起共振
- 4 2026年医药生物行业深度报告:融资与出海双轮驱动,CXO迎来景气度修复与全球化新周
- 5 2026年第10周医药生物行业跟踪周报:两会将创新药列为新兴支柱产业,26年BD出海再提速
- 6 2026年医药生物行业:IBD行业报告(二)——市场空间有望提升,多通路联合抑制有望大幅提升疗效
- 7 2026年医药生物行业3月月报:重点关注Q1业绩预期、积极把握主题机会;手术机器人专题,政策打通商业化瓶颈、千亿市场驶向发展快车道
- 8 2026年第9周医药生物行业跟踪周报:2026版基药目录调整在即,利好拟纳入目录的中药标的
- 9 2026年医药生物行业专题:海外制药企业2025Q4&全年业绩回顾——2026会是下一个BD大年吗?
- 10 2026年第7周医药生物行业跟踪周报:FDA创新药审评政策再松绑,利好创新药板块
- 1 2026年医药生物·生物制品行业创新药盘点系列报告(25):IgA肾病药物已进入商业化兑现期
- 2 2026年医药生物行业:IBD行业报告(三)——研发路径愈发清晰,中国创新药公司有望深度参与
- 3 2026年医药生物行业新兴生物技术专题报告:小核酸药物方兴未艾,海外创新与国内崛起共振
- 4 2026年医药生物行业深度报告:融资与出海双轮驱动,CXO迎来景气度修复与全球化新周
- 5 2026年第10周医药生物行业跟踪周报:两会将创新药列为新兴支柱产业,26年BD出海再提速
- 6 2026年医药生物行业:IBD行业报告(二)——市场空间有望提升,多通路联合抑制有望大幅提升疗效
- 7 2026年医药生物行业3月月报:重点关注Q1业绩预期、积极把握主题机会;手术机器人专题,政策打通商业化瓶颈、千亿市场驶向发展快车道
- 8 2026年第9周医药生物行业跟踪周报:2026版基药目录调整在即,利好拟纳入目录的中药标的
- 9 2026年医药生物行业专题:海外制药企业2025Q4&全年业绩回顾——2026会是下一个BD大年吗?
- 10 2026年第7周医药生物行业跟踪周报:FDA创新药审评政策再松绑,利好创新药板块
- 1 2026年医药生物·生物制品行业创新药盘点系列报告(25):IgA肾病药物已进入商业化兑现期
- 2 2026年医药生物行业:IBD行业报告(三)——研发路径愈发清晰,中国创新药公司有望深度参与
- 3 2026年医药生物行业新兴生物技术专题报告:小核酸药物方兴未艾,海外创新与国内崛起共振
- 4 2026年医药生物行业深度报告:融资与出海双轮驱动,CXO迎来景气度修复与全球化新周
- 5 2026年第10周医药生物行业跟踪周报:两会将创新药列为新兴支柱产业,26年BD出海再提速
- 6 2026年医药生物行业:IBD行业报告(二)——市场空间有望提升,多通路联合抑制有望大幅提升疗效
- 7 2026年医药生物行业3月月报:重点关注Q1业绩预期、积极把握主题机会;手术机器人专题,政策打通商业化瓶颈、千亿市场驶向发展快车道
- 8 2026年第9周医药生物行业跟踪周报:2026版基药目录调整在即,利好拟纳入目录的中药标的
- 9 2026年医药生物行业专题:海外制药企业2025Q4&全年业绩回顾——2026会是下一个BD大年吗?
- 10 2026年第7周医药生物行业跟踪周报:FDA创新药审评政策再松绑,利好创新药板块
- 最新文档
- 最新精读
- 1 2026年中国医药行业:全球减重药物市场,千亿蓝海与创新迭代
- 2 2026年银行自营投资手册(三):流动性监管指标对银行投资行为的影响(上)
- 3 2026年香港房地产行业跟踪报告:如何看待本轮香港楼市复苏的本质?
- 4 2026年投资银行业与经纪业行业:复盘投融资平衡周期,如何看待本轮“慢牛”的持续性?
- 5 2026年电子设备、仪器和元件行业“智存新纪元”系列之一:CXL,互联筑池化,破局内存墙
- 6 2026年银行业上市银行Q1及全年业绩展望:业绩弹性释放,关注负债成本优化和中收潜力
- 7 2026年区域经济系列专题研究报告:“都”与“城”相融、疏解与协同并举——现代化首都都市圈空间协同规划详解
- 8 2026年历史6轮油价上行周期对当下交易的启示
- 9 2026年国防军工行业:商业航天革命先驱Starlink深度解析
- 10 2026年创新引领,AI赋能:把握科技产业升级下的投资机会
