2020中国金融理财培训行业报告
- 来源:未来智库
- 发布时间:2021/01/01
- 浏览次数:2236
- 举报
温馨提示:如需原文档,请登陆未来智库官网www.vzkoo.com,搜索下载。
报告摘要
一、金融培训市场概述
01 金融培训相关定义
职业教育定义:指对受教育者实施可从事某种职业或生产劳动所必须的职业知识、技能和职业道德的教育。职业培训按“是否颁发毕业证书、结业证书、肄业证书等国家承认的学历证书”为标准,可分为学历类教育和非学历教育。
作为职业培训的子类,金融培训对于金融行业的价值:
金融业是指经营金融商品的特殊行业,它包括银行业、保险业、信托业、证券业和租赁业,其中各类银行业占有主导地位。金融业是资金密集型、智力密集型行业,也是高风险行业,人的因素在金融运行状况、金融经营绩效方面起着决定性的作用。就金融业而言,人才资源不仅是第一资源,而且是关键资源。这也决定金融人才的培养和成长在金融机构中的基础性地位和作用。
作为职业培训的子类,金融培训对于企业和个人的价值:
企业:对企业来说,培训在经营管理和员工发展中的作用十分显著,企业会设置培训部门、企业大学或和高校合作开展。除传统银行业以信贷业务等为主的业务员培训和管理干部的培训之外,又增加了能够胜任投行、金融衍生品、财富管理、风险管理等各项新兴业务的从业者培训。企业金融培训向创新式、挖潜式转变。
个人:对个人来说,培训是个人增值需要的主动选择,对求职者竞争力和在职者工作能力、升职可能性也有极大的提升作用。个人通常会选择付费型专业培训机构报班上课,以金融考证、金融招聘考试的学习为主。
02 金融培训机构分类
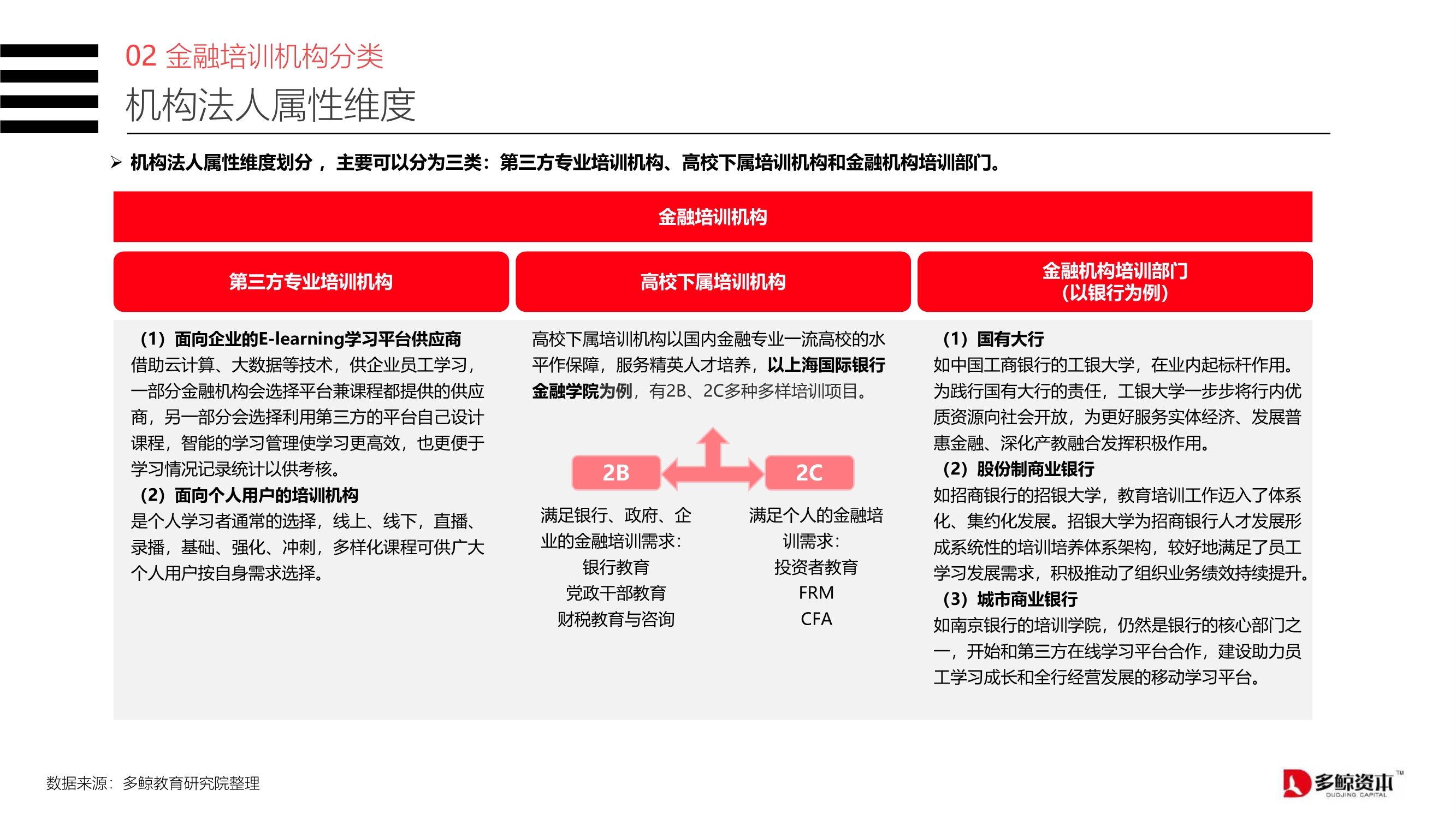
机构法人属性维度划分 ,主要可以分为三类:第三方专业培训机构、高校下属培训机构和金融机构培训部门。
业务类型维度划分 ,主要可以分为四类:个人理财培训、金融认证培训、金融实务培训、金融招聘考试培训
03 行业发展历程
经过近三十年的发展,金融培训行业仍然处于快速成长期。行业特点、行业竞争情况及用户特点都已较明朗,培训产品种类增加,竞争者数量增多,盈利水平提升,同时行业的进入壁垒提高。未来,差异化定制服务、线上线下融合、价格优势的竞争会成为金融培训的主要战场。
04 行业用户规模
-
金融从业人数突破800万
国家统计局数据显示,金融从业人数一直在稳定增加,十年来平均每年增加30万人,有两次大幅增长分别在2009-2010年和2018-2019年。截至2019年,我国金融行业从业人数已突破800万人。银行是金融行业的一大巨头,至今依然占比近一半。而保险业从2010年起迅速扩张,从业人数至今已与银行人数不相上下。证券与其他金融业的人数虽也增加,但增长较缓慢。
数百万年轻人愿意在金融行业打拼的原因之一就是金融行业的高收入,根据国家统计局的数据,金融行业平均年薪达到11.48万元,是所有行业中最高的。而上市金融公司高管的薪资更是难以企及,也是金融人追求的方向。因此广大金融人自我增值需求和培训市场很大。
金融培训行业的覆盖人群规模大,服务及服务用户占比高,市场规模庞大,除从业者、在校学生和期望转行进入的人群外,普通个人理财用户也需要学习基础金融知识。
-
理财用户规模
2015年,随着中国经济进入新常态,房地产投资增速回落。而随着人口数和居民可支配收入的不断上升,理财需求增加,人们需要通过其他的投资方式来保证资产的增值保值。从建行私人财富报告来看,2008-2018这十年间,中国个人可投资资产规模增长了4-5倍,但居民储蓄在可投资资产规模中的占比不断下降,可见民众已逐渐改变了过去把钱全部存在银行的理念,形成了理财意识。风险较低的银行理财产品是增长比例最高的,其次是信托资产,风险较高的股票也有所增长,能看出居民风险偏好上升。由于房地产投资热的冷却和可选投资产品种类的多样化,理财市场拥有相当大的潜在客户人群。为了保证个人投资者拥有正确理财观和投资逻辑,理财培训必不可少。让个人投资者学懂基本金融理财知识,是防骗、应对风险的有效手段之一。
二、金融培训相关政策
01 职业教育政策变化
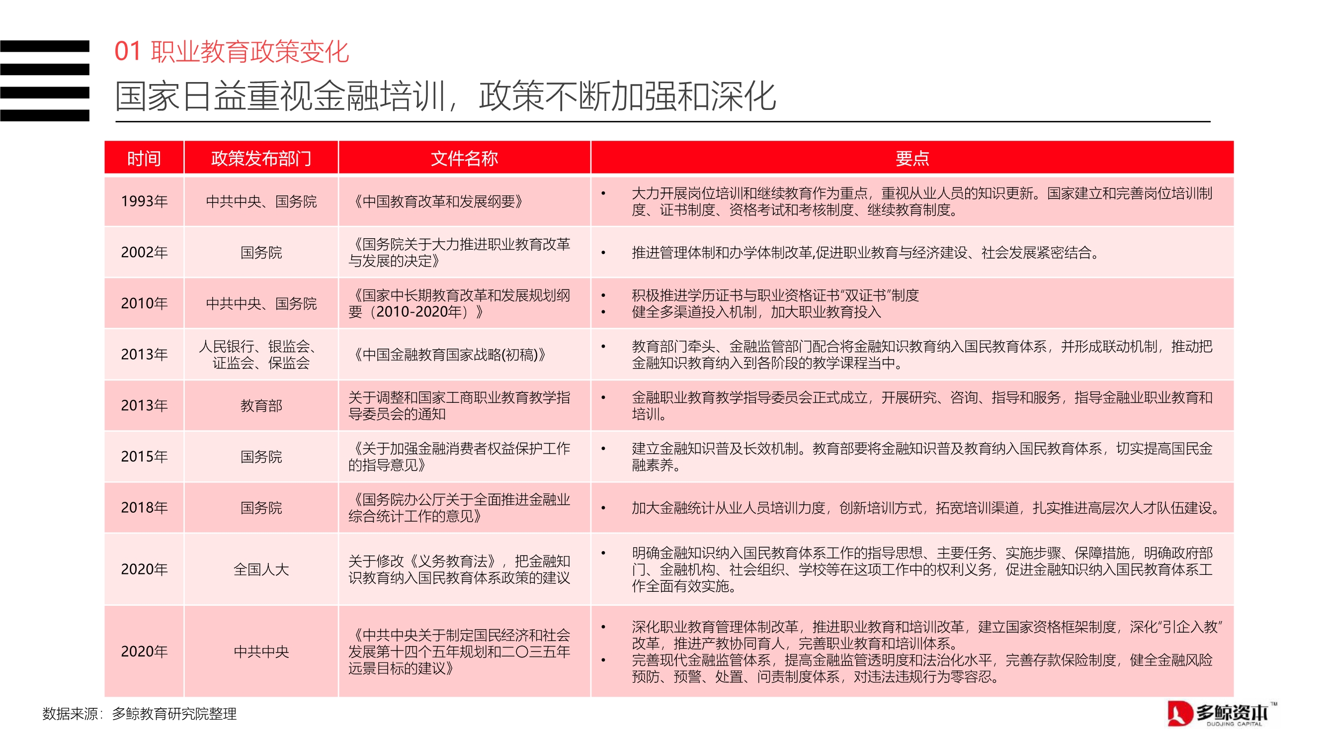
国家日益重视金融培训,政策不断加强和深化。
02 金融体制发展与金融培训需求
金融体制的发展对金融培训需求影响重大。改革开放以后,中国金融业的快速发展呼唤着加快人才队伍建设,大量从业者急需专业知识培训,越来越多的金融机构,创立了自己的培训部门,或把培训从边缘部门调整为中心部门之一。入世后,中国加快全球金融体系的进程,以及次贷危机后认识到世界金融市场的险象环生,迫切需要能征善战的高水平金融人才,金融培训要求高端化,第三方专业培训机构成为主流,外资金融培训机构也鱼贯而入并和高校开展合作,各类“金字证书”层出不穷,金融考证开始受热捧。而如今互联网金融和金融科技的兴起,复合型人才需求飙升。
03 金融考证市场变革
-
考试形式的变化
1)考试规模扩大,考试次数增加。
从从业资格考试和各类金融证书推行以来,报考人数逐年增长。金融危机后国内经济的恢复与发展,更是促使报考人数出现井喷式增长。
2)考试无纸化。银行、证券、基金、期货从业人员资格考试都已实现无纸化考试。CFA和FRM考试也官宣2021年起转为机考。可见无纸化考试已是大势所趋。
-
机构需求的变化
1)金融交易方式的多元化。为落实新《基金法》, 于2015年启动基金从业人员资格考试,从证券从业人员资格考试体系中脱离出来。同样随着期货发展,推行期货从业人员资格考试作为从业准入资格成为必需。
2)金融与国际接轨。金融投资业国际化,顶级机构对CFA持证人偏爱逐年提升。由于我国保险业起步晚且人口众多,入世后国内保险市场对外开放,外资、合资保险公司一同抢滩中国市场,奇缺的精算师成为职场上最抢手的金领贵族。此外,如另类投资领域的CAIA、量化金融领域的CQF、财富管理领域的CWM,国内热度也慢慢点燃。
-
考试人群的变化
据CFA Institute公开数据,亚太区考生人数在近20年增长了17倍。整体而言,亚太地区考生增长主要来自:女性和在校生。女性考生占比41%,全球为35%,学生考生占比28%,全球为24%。可见以中国为代表的亚太地区,越来越多的女性希望在职场中具有更大竞争力,得到过去由男性包揽的岗位。而求职的激烈及越来越多金融机构招聘要求中列出通过CFA考试者优先在校生考生人数也逐渐成为主力军。
三、金融培训市场分析
01 市场规模测算
-
金融考证培训市场规模在十亿级别
-
金融机构培训市场规模:中国金融机构数量众多且相对重视企业员工培训。以中国工商银行为例,2019年全年共举办各类培训4.47万期,培训员工524万人次,人均受训10.43天。
-
个人金融实务培训市场规模相对较小且增长相对较慢。
03 主流培训机构类型分析
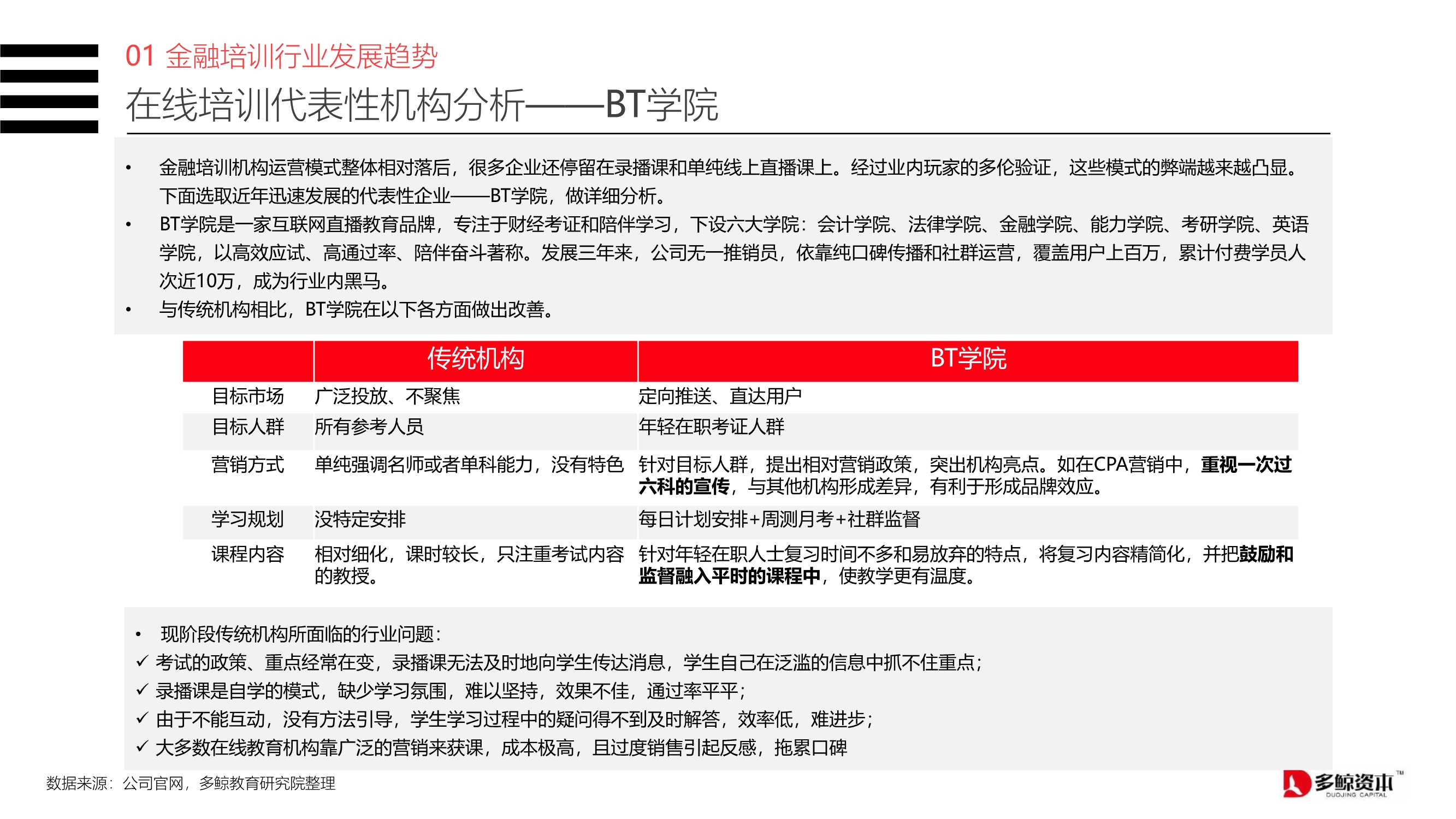
1.第三方培训机构代表性机构分析
1)高顿教育
• 高顿教育成立于2006年,专注构建财经终身教育服务体系,以To B企业培训起家的高顿,目前已借助大数据等打通了To B和To C两端,目前旗下包含教育服务机构、互联网学习平台、智能科技教育平台、就业实训平台、高校服务平台、财经学习工具六大业务板块。高顿教育旗下拥有高顿财务培训、高顿财经、高顿网校、高顿研究院、GTS税务峰会、《会计师世界》杂志、中国管理会计校友会等品牌。
运营模式
• 线上:直播+录播+财经题库
• 线下:周末班、全日制班、寒暑假训练营,学生可以根据自身时间情况进行选择
• 以高客单价的国外考证培训为主
2)金程教育
金程教育2001年成立,2015年转型为公司,目前已在全国7个城市开设了校区。以客户为中心,坚持不断提升产品品质,先后推出了包括:国内外金融证书考试培训(CFRM、AQF、CFA、FRM、证券/基金/银行从业)、国内外财会证书考试培训(CPA、CMA、ACCA、会计职称)、国内外理财证书考试培训(RFP、理财实务)、研究生入学考试辅导培训,以及企业咨询和机构定制培训服务。
内训体系:拥有对金融机构整体培训体系搭建的独特见解,为国内外诸多金融机构带去了实战落地的培养模式。证书体系:独创”3+2金字塔式”教学模式,使通过率始终保持前列。
3)泽稷教育
泽稷教育成立于2013年,深耕财经职业教育领域,坚持以前瞻性视角洞悉财经领域的最新动态,以国际化高度推动商业文明和经济社会的协同发展。泽稷教育集团旗下拥有泽稷证书、泽稷网校、泽稷海外、泽稷人才、泽稷科技等战略品牌,在精准定位、追求卓越的过程中,为客户提供集专业化、个性化、实时化、系统化为一体的综合性财经职业教育服务。
运营模式
• 线上线下相结合:集中面授+名师online
• 移动学习:习题微课堂摒弃了传统文字的解答方式,将习题解答过程通过高清录屏形式进行展现
• 课程种类齐全,适合多样化学习:定制化1V1私教班,直播精品班,暑期实训营
• 先进教学平台:采用SPOC课程,打破传统教学模式
2.金融机构培训部门商业模式分析
• 金融机构培训部门是金融机构的核心部门之一。既会给自己内部员工、管理层培训,也会接外部培训项目,向企业、政府或其他金融机构提供专业的培训课程。通常采用线上兼线下的模式,定期在线下实体学院面授,线上学习网站和移动端设计给内部员工学习。头部金融机构有明显的品牌优势,获客能力强,资金实力雄厚,花费时间金钱来培养自己的培训老师、研究课程设计意愿强,课程的内容也更加专业,紧跟政策变化。
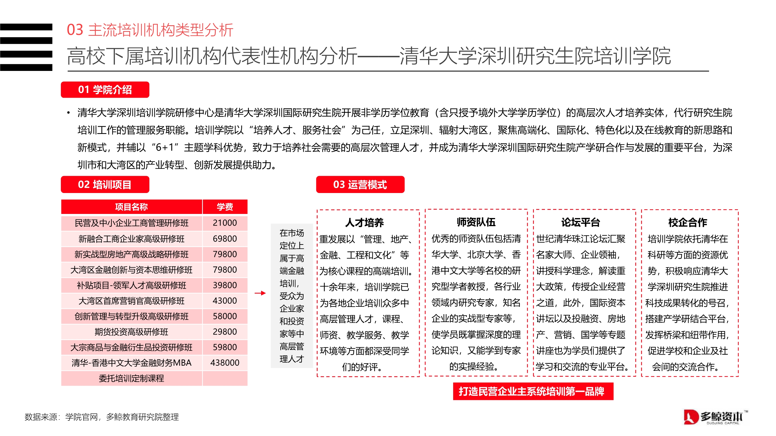
3.高校下属培训机构商业模式分析
• 高校下属培训机构竞争优势明显。借助高校的平台,高校下属培训机构天然具有品牌效应,获客能力强。授课的老师基本是高校的教师,师资优秀。上课地点在高校校园内,教学环境好,大大降低了教学场地建设成本。课程方向也较多样化,还有跟国外高校合作课程。同时,高校下属培训机构在高端市场竞争力很强,对于一些高客单价的高端培训,除高校下属培训机构外很少有机构有资质设置。
4.个人理财培训市场分析
1) 理财教育形态上都以在线教育为主,可满足用户的自由度,利用好碎片化时间。
“轻教育”、“低门槛”、“定制化”、“陪伴式社群学习”是在线理财教育的特点,采用分层教学及直播授课形式,以定制化的追踪解决方案,满足学员差异化学习需求。机构通常从让人无负担的“零基础小白训练营”这种低价课向高客单价产品转化,学完后会继续推荐报名进阶课程和实战课程等。
头部企业不推荐任何理财产品,以客户引导和深挖为核心,主推后端进阶课程;而中尾部许多平台将课程教学和理财产品销售一体化,导致市场混乱。缺少标准化、全年龄、全场景的服务依然是制约其进一步普及的核心问题之一,随着“AI+教育”的开发,OMO模式也将成为新趋势。未来,一方面市场份额将更向少数头部企业集中,而另一方面,需求多元将促进更多细分市场被开拓,行业还将涌现更多新的风口与黑马。
2)个人理财培训商业模式分析
在线个人理财培训企业整体运营模式较为相似,只是在课程内容和推广内容上有较大差异。在推广营销中,突出理财能有效快速提升财富的同时,头部企业更注重企业品牌的输出,而中小企业着眼于名师IP的打造。在课程中,头部企业打磨相对精细,后续转化率高,中小企业相对粗糙,转化率低。
近年,随着抖音、快手等流量平台的爆发式增长,通过平台触达和影响的理财培训客户迅速增加。如长投学堂仅2020年上半年,客户数就从300万增加至500万。
5.互联网金融企业金融培训需求分析
• 随着电子商务、社交网络、大数据和搜索引擎等的迅速发展,传统的物流、信息流、资金流模式正被互联网逐渐颠覆。互联网技术与金融体系的“支付”、“资源配置”、“信息处理”等不同环节的融合,催生了互联网金融行业蓬勃发展。互联网金融企业人员构成看,技术人员占50%以上,技术人才的能力培养是培训投入的主要部分。互联网金融利用互联网技术,突破时空的限制,使得跨领域的混业经营成为常态,且互联网的特性使得互联网金融企业难以定性,给监管带来了很大的难题,因此,互联网金融对行业自律的要求不断增加。同时,在全球化的当下,全球化视野与创新能力决定着互联网金融企业能走多远。
互联网金融企业付费能力分析
排名前列的互联网金融企业,都有互联网巨头、世界500强、银行等实力雄厚的背景支撑。而对于技术要求很高的互联网金融行业来说,企业都不吝在人才的培养上付出。
05 资本市场融资情况
1)资本市场对金融培训赛道的关注度在提升
从资本市场融资情况看,资本市场对金融培训赛道的关注度在提升。金融培训的融资轮次都处于早期,B轮以内。种子轮、天使轮的融资金额都在100-300万间,Pre-A到B轮的融资金额在1000-5000万间。按细分品类基本分成考试培训、实务培训、企业培训、教育科技和财商教育。金融考试及实务培训的占比最大,开始时间也最早,是金融培训中最主要的一类,此品类投资热情不减。企业培训类公司服务政府、企业、金融机构等,与企业共生发展,如铂诺商学在受疫情冲击时得到过往服务过的企业客户的出资。
2)资本市场对金融培训赛道的关注度在提升
财商教育要属金融培训赛道中当前最受欢迎的一个品类之一。随着居民收入的提高和房地产投资热的降温,理财需求提高。且过去中国教育中财商的培养一直被忽视,各个年龄层的人接受财商教育都很有必要。近些年财商教育机构成立很多,市场很大却又分散,竞争格局没有完全明确,投资者对其的发展潜力还是具有信心的
四、金融培训市场展望
01 金融培训行业发展趋势
-
线上线下融合,开拓学习场景
-
扩品类、扩赛道成为增长动力
-
市场格局两极分化
单纯的考试培训和个人实务培训整体市场规模较小,金融培训企业需要拓展新的业务,寻求增长点
02 行业驱动因素
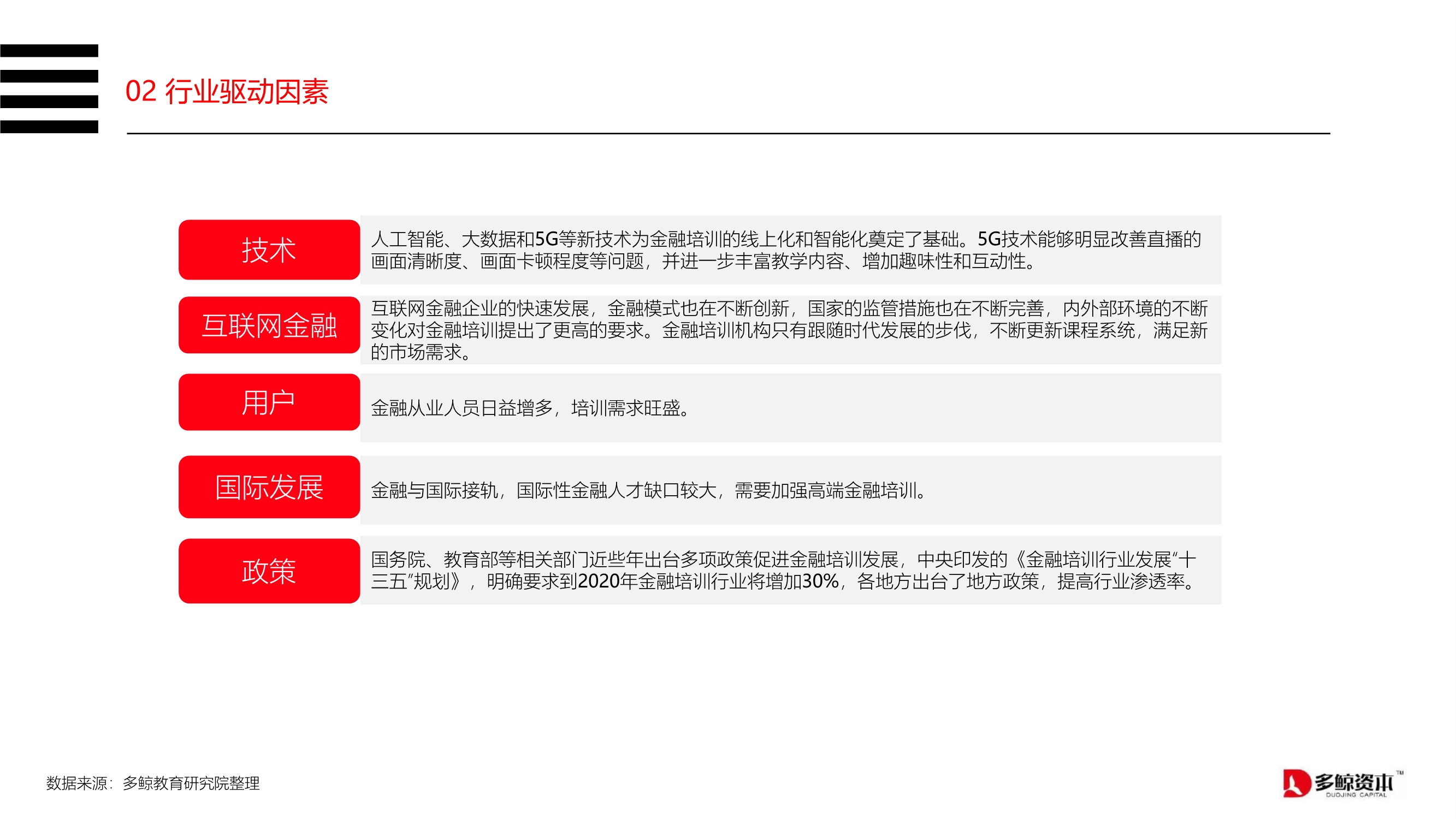
技术:人工智能、大数据和5G等新技术为金融培训的线上化和智能化奠定了基础。5G技术能够明显改善直播的画面清晰度、画面卡顿程度等问题,并进一步丰富教学内容、增加趣味性和互动性。
互联网金融:互联网金融企业的快速发展,金融模式也在不断创新,国家的监管措施也在不断完善,内外部环境的不断变化对金融培训提出了更高的要求。金融培训机构只有跟随时代发展的步伐,不断更新课程系统,满足新的市场需求。
用户:金融从业人员日益增多,培训需求旺盛。
国际发展:金融与国际接轨,国际性金融人才缺口较大,需要加强高端金融培训。
政策:国务院、教育部等相关部门近些年出台多项政策促进金融培训发展,中央印发的《金融培训行业发展“十三五”规划》,明确要求到2020年金融培训行业将增加30%,各地方出台了地方政策,提高行业渗透率。
报告节选:
(报告观点属于原作者,仅供参考。报告出品方/作者:多鲸资本)
如需完整报告请登录【未来智库官网】。
(本文仅供参考,不代表我们的任何投资建议。如需使用相关信息,请参阅报告原文。)
- 2025年中国中等职业教育行业研究报告.pdf
- 威海市中等职业教育质量报告(2025年度).pdf
- 2026河北雄安新区职业教育质量年度报告(2025).pdf
- 张掖市教育局:2025年度张掖市中等职业教育质量报告.pdf
- 广州市教育局:广州市中等职业教育质量报告(2025年度).pdf
- 综合金融行业金融和理财市场2月报:含权理财收益崛起,宽基ETF规模下行.pdf
- 2026年投资展望系列之十五:2026,理财重迎“净值化”的变局.pdf
- 开拓新局——2026年理财投资行为展望.pdf
- 中国银行业理财市场年度报告(2025年).pdf
- 银行业“银行资产管理”系列深度之53:优化理财产品要素,期限和风险为重点——回望理财子2025.pdf
- 中国平安首次覆盖报告:AI+综合金融生态,有望开启成长新周期.pdf
- 中国特色衍生品交易账户体系建设探索-金融市场研究.pdf
- 基于行为金融视角的A股市场月频动量效应失效原因与修正策略-金融市场研究.pdf
- 中国金融机构人才发展与培训白皮书(2026年).pdf
- 金融工程:基金窗口粉饰行为的定量识别与FOF投资应用.pdf
- 相关文档
- 相关文章
- 全部热门
- 本年热门
- 本季热门
- 1 职业教育行业深度研究报告.pdf
- 2 2022中国职业教育行业报告.pdf
- 3 2020中国职业教育行业白皮书.pdf
- 4 德勤2021中国教育发展报告:新政重塑教育格局.pdf
- 5 2021百度职业教育行业洞察.pdf
- 6 HSBC-中国职业教育行业:在政策的支持,在渴望就业的毕业生的推动下.pdf
- 7 2020年中国在线教育平台用户大数据报告.pdf
- 8 职业教育行业深度报告:产业初心行稳致远,嫁接时代新使命.pdf
- 9 中国职业教育行业发展报告2012~2022年(中英).pdf
- 10 职业教育行业研究报告:中国东方教育与中公教育深度比较.pdf
- 1 教育行业板块2025年中期投资策略:K12教育投资守正,职业教育与AI主题投资出奇.pdf
- 2 2025年职业教育行业白皮书-薪智.pdf
- 3 乐山市职业教育研究中心:2024年国家职业教育政策文件汇编.pdf
- 4 2025人工智能背景下职业教育的变与不变-洞察技术变革坚守教育初心报告.pdf
- 5 2025年Q3职业教育行业薪酬报告-薪智.pdf
- 6 广州市教育局:广州市中等职业教育质量报告(2025年度).pdf
- 7 职业教育数字校园F5G全光网技术应用及设计指南.pdf
- 8 威海市中等职业教育质量报告(2025年度).pdf
- 9 枣庄市教育局:枣庄市中等职业教育质量报告(2025年度).pdf
- 10 2025年中国中等职业教育行业研究报告.pdf
- 1 广州市教育局:广州市中等职业教育质量报告(2025年度).pdf
- 2 威海市中等职业教育质量报告(2025年度).pdf
- 3 枣庄市教育局:枣庄市中等职业教育质量报告(2025年度).pdf
- 4 2025年中国中等职业教育行业研究报告.pdf
- 5 2026河北雄安新区职业教育质量年度报告(2025).pdf
- 6 张掖市教育局:2025年度张掖市中等职业教育质量报告.pdf
- 7 阳江市教育局:阳江市中等职业教育质量年度报告(2025年度).pdf
- 8 上海市长宁区教育局:上海市长宁区中等职业教育质量年度报告(2025年度).pdf
- 9 银行业2026年理财资产配置展望:2026钱往何处,理财真净值化时代的攻守之道.pdf
- 10 银行理财资产配置专题分析:固收+理财现状、竞争格局与配置策略.pdf
- 全部热门
- 本年热门
- 本季热门
- 1 2025年职业教育F5G全光网技术应用分析:万兆光纤网络正重塑智慧校园新生态
- 2 2025年中国职业教育行业分析:涨薪率持续领先,数字化转型成关键驱动力
- 3 2025年教育行业板块中期投资策略:K12教育投资守正,职业教育与AI主题投资出奇
- 4 2025年职业教育行业分析:AI技术驱动下市场规模将突破万亿,个性化与融合性成未来核心趋势
- 5 2024年中国职业教育政策分析:政策红利推动行业规模突破1.2万亿元
- 6 2025年中国职业教育行业薪酬分析:涨薪率降至1%背后的市场逻辑
- 7 2025年东南亚职业教育数字化转型分析:整体准备指数仅为2.03的挑战与机遇
- 8 2025年学大教育研究报告:传统高中教培稳健,职业教育打造第二增长曲线
- 9 2025年教育行业发展空间及未来趋势分析
- 10 职业教育新篇章:中国东方教育区域中心战略引领利润增长
- 1 2025年职业教育F5G全光网技术应用分析:万兆光纤网络正重塑智慧校园新生态
- 2 2025年中国职业教育行业分析:涨薪率持续领先,数字化转型成关键驱动力
- 3 2025年教育行业板块中期投资策略:K12教育投资守正,职业教育与AI主题投资出奇
- 4 2025年职业教育行业分析:AI技术驱动下市场规模将突破万亿,个性化与融合性成未来核心趋势
- 5 2024年中国职业教育政策分析:政策红利推动行业规模突破1.2万亿元
- 6 2025年中国职业教育行业薪酬分析:涨薪率降至1%背后的市场逻辑
- 7 2025年东南亚职业教育数字化转型分析:整体准备指数仅为2.03的挑战与机遇
- 8 2026年综合金融行业金融和理财市场2月报:含权理财收益崛起,宽基ETF规模下行
- 9 2026年投资展望系列之十五:2026,理财重迎“净值化”的变局
- 10 2026年开拓新局——2026年理财投资行为展望
- 1 2026年综合金融行业金融和理财市场2月报:含权理财收益崛起,宽基ETF规模下行
- 2 2026年投资展望系列之十五:2026,理财重迎“净值化”的变局
- 3 2026年开拓新局——2026年理财投资行为展望
- 4 2026年银行理财资产配置专题分析:固收+理财现状、竞争格局与配置策略
- 5 2026年银行业理财2025年回顾与2026年展望:9个热点问题看理财新叙事
- 6 2026年银行业理财资产配置展望:2026钱往何处,理财真净值化时代的攻守之道
- 7 2026年中国平安首次覆盖报告:AI+综合金融生态,有望开启成长新周期
- 8 2026年金融工程:基金窗口粉饰行为的定量识别与FOF投资应用
- 9 2026年量化看市场系列之六:OpenClaw金融行业必备Skills推荐与实战应用
- 最新文档
- 最新精读
- 1 2026年中国医药行业:全球减重药物市场,千亿蓝海与创新迭代
- 2 2026年银行自营投资手册(三):流动性监管指标对银行投资行为的影响(上)
- 3 2026年香港房地产行业跟踪报告:如何看待本轮香港楼市复苏的本质?
- 4 2026年投资银行业与经纪业行业:复盘投融资平衡周期,如何看待本轮“慢牛”的持续性?
- 5 2026年电子设备、仪器和元件行业“智存新纪元”系列之一:CXL,互联筑池化,破局内存墙
- 6 2026年银行业上市银行Q1及全年业绩展望:业绩弹性释放,关注负债成本优化和中收潜力
- 7 2026年区域经济系列专题研究报告:“都”与“城”相融、疏解与协同并举——现代化首都都市圈空间协同规划详解
- 8 2026年历史6轮油价上行周期对当下交易的启示
- 9 2026年国防军工行业:商业航天革命先驱Starlink深度解析
- 10 2026年创新引领,AI赋能:把握科技产业升级下的投资机会
