计算机行业2021年度策略:景气与成长共振
- 来源:未来智库
- 发布时间:2020/12/09
- 浏览次数:588
- 举报
温馨提示:如需原文档,请登陆未来智库官网www.vzkoo.com,搜索下载。
一、云计算——IaaS高景气持续,SaaS将迎来蜕变
全球公有云IT基础设施支出超过非云IT基础设施
拐点已至,2020Q2全球公有云IT基础设施支出超过非云IT基础设施:根据IDC数据,2020年Q2公有云IT基础设施的支出首次超过了非云IT基础设施的支出水平,这一增长主要是有由公有云IT基础设施推动的。目前全球IT基础设施市场已经到达拐点,未来云IT基础设施支出将持续超过非云基础设施。IDC预计2020年全年云IT基础设施和非云IT基础设施的支出的份额分别为54.8%至45.2%。根据Gartner数据统计,2019年全球公共云服务市场总规模达到2143亿美元,同比增长18%,预计2020年公有云市场规模将达到2498亿美元。
我国云计算产业正处于高速成长期
我国云计算产业正处于高速成长期,中长期看仍是IT产业增速最快的赛道之一。根据信通院数据,2019年我国云计算整体市场规模达1334亿元,同比增长38.6%。其中,公有云市场规模达到689亿元,相比2018年增长57.6%,市场规模首次超过私有云,预计未来几年仍保持高速增长,到2023年市场规模将超过2300亿元。私有云市场规模达645亿元,同比增长22.8%,预计未来几年将保持稳定增长,到2023年市场规模将接近1500亿元。
我们云计算产业正面临政策风口,云计算从互联网行业向政务、金融、工业、医疗等传统行业加速渗透。从2015年开始,国务院、工信部等部门发布了一系列云计算相关法规标准,一方面将用于指导云计算系统的设计、开发和部署,另一方面更是规范和引导云计算基础设施建设、提升云计算服务能力水平。目前,国内已有超过20个城市将云计算作为重点发展产业,已初步形成以环渤海、长三角、珠三角为核心,成渝、东北等重点区域快速发展的基本产业格局。
IaaS高速成长,SaaS即将应迎来蜕变
IaaS是国内云计算市场发展最成熟且增速最快的赛道:根据信通院的数据,2019年,我国公有云IaaS市场规模达到453亿元, 较2018年增长了67.4%,预计受新基建等政策影响,IaaS市场仍将保持高速增长。公有云PaaS市场2019年规模为42亿元,同比提升了92.2%,在企业数字化转型需求的拉动下,未来几年在企业用户对数据库、中间件、微服务等PaaS 服务的需求将持续增长的推动下,行业预计仍将保持较高的增速。
中外SaaS产业发展存在显著差距,即将迎来蜕变:根据Gartner的数据,2019年全球共有云SaaS市场规模达1095亿美元,占比达58%,而国内公有云SaaS市场规模为194亿元,占比仅28%,产业成熟度与欧美等发达国家及地区相比存在非常显著的差距,背后的原因在于用户需求和信息化水平的差异。而随着互联网巨头的进入以及头部厂商对市场的不断培育,国内的SaaS市场即将迎来蜕变。
IaaS竞争格局:从马太效应与多云格局
IaaS市场马太效应依然显著,头部厂商占据绝大部分市场份额。2019年全球IaaS+PaaS市场前五大厂商AWS,Azure、Google、Alibaba、IBM占比达65%,总体份额保持稳定。国内市场阿里云、腾讯云、华为云、中国电信天翼云、AWS位居IaaS+PaaS市场前五,在IaaS+PaaS市场总体占据77.5%的市场份额。在阿里云、腾讯云之后,华为云异军突出,2020年Q1华为云同比增长超过170%,位列中国公有云市场(IaaS+PaaS)第三,其中IaaS市场份额增长至8.9%,排名也上升至第三,已连续五个季度在中国头部云厂商中增速最快。
云计算正逐渐进入“多云”时代,中小云厂商凭借差异化优异占据行业一席之地。无论全球还是国内,头部企业客户采用多云布局逐步成为主流,即采用不止一家的云供应商。多云相较于过去依赖单一云服务商,在成本、稳定性、灵活性等多方面具备明显的优势,在多云格局下,除了头部云厂商外,中小云厂商能够通过发挥自身的差异化优势,同样具备广阔的成长空间。
IaaS产业链投资机会
IaaS作为目前国内云计算市场增速最快,最具确定性的赛道,目前无论在上游的基础设施提供、到中游的云服务商及下游的增速服务商,均存在巨大投资机会。
上游企业主要为云计算基础设施提供商,云计算的基础设施提供商主要可以分为软件基础设施提供商、硬件基础设施提供商以及网络基础设施提供商三类,其中重点关注服务器、储存、IDC等云基础设施厂商。
中游企业主要为云供应商。国内外云服务的供应商一般以实力雄厚、规模较大的互联网及科技企业为主,国内公有云头部厂商阿里云、腾讯云、华为云等,推荐标的为国内最大的中立第三方云服务商优刻得,建议关注美股的金山云。
下游主要包括云计算延伸产业及增值服务。处于云计算产业链下游的延伸产业及增值服务商主要包括云计算规划咨询服务商、实施/交付/外包服务商、系统集成服务商、运维服务商等,推荐标的为神州数码。
SaaS产业链投资机会
目前国内SaaS行业仍然处于高速发展期,明星赛道和新兴赛道兼具,仍然有着巨大的增量空间。在明星赛道和传统巨头转型赛道上,包括CRM、OA、ERP、零售电商等行业的资本和市场关注度遥遥领先,一方面阿里、腾讯等互联网巨头已经全面介入,另一方面用友、金蝶等传统软件厂商也正在积极转型,赛道上也出现了多家营收过亿的创业公司。未来随着SaaS渗透率的进一步提高,竞争趋于白热化,头部厂商的竞争优势将进一步扩大。相较而言,一些尚处于早期的新兴赛道上,如HRM、客服、医疗、财税、教育、通信等赛道,由于渗透率尚存在较大的提升空间,因此在竞争格局上还存在较高的不确定性,虽然在这类赛道上已经出现了部分的领军厂商,但是尚未形成绝对的领先优势,创业公司和传统软件公司均占据一席之地。
二、网络安全——政策提速,格局重塑
网络安全是网络、计算、存储外的第四大IT基础设施
网络安全已经成为网络、计算、存储外的第四大IT基础设施,全球产业规模达千亿美元量级。网络安全作为IT产业的伴生性需求,随着网络安全重要性的不断提升,正在向基础需求转变。中国IT安全产业投资占比远低于美国及全球平均水平,未来中国IT安全投入占比提升的两大路径:1)意识改变,国内政企用户对安全重视程度不断增加;2)产业升级,包括安全服务、安全风险管理、云安全等领域产业成熟度的不断提升。
产业演进路径:从加密与商业化,到云与网络空间安全
RSA大会作为全球网络安全技术的风向标,每年对安全议题的讨论对行业有非常强的前瞻价值,RSA会议4个关键“commerce(商业)”、“crypto(加密)”、“cloud(云)”和“cyber(网络空间)”的频率在上世纪90年代以及2010年代这两个时期发生了显著变化:其中“commerce(商业)”和“crypto(加密)代表着上世纪90年代开始网络安全正在从一种技术工具逐渐走向商业化,而最早的安全技术就是通信加密技术。从 2010年之后,“cloud(云)”和“cyber(网络空间)“在RSA的关注度快速提升,代表云以及网络空间安全成为了网络安全行业的重要趋势。
技术迭代:IT基础架构和安全威胁的双重驱动
安全技术迭代速度显著加快:安全技术得发展一方面受底层IT基础架构发展的驱动,以云为代表的新的IT基础架构下,网络空间安全的风险点及防护机制发生了显著变化,另一方面受新型的安全威胁及安全攻击方式驱动。安全技术目前正从早期的防火墙、防病毒、IDS、日志审计、SIEM,向云安全、终端检测的响应、用户行为分析、威胁情报、人工智能、安全自动化编排等方向不断延申,包括EDR、AI、UEBA、ZTNA等技术正在与传统安全技术深度融合。
模式变革:全球范围内SECaaS已经向主流安全领域全面渗透
安全即服务(SECaaS)是全球安全市场的重要产业趋势:1)从应用来看,SECaaS的应用领域已经从早期的云抗D、云漏扫、云WAF等向终端安全、入侵检测、身份与访问管理、SIEM等主流产品应用领域不断延伸;2)从厂商来看,包括Okta、Zscaler、Crowdstrike等完全基于云端的SECaaS厂商在方案上已经显示出了相比传统本地部署方案的优势,同时主流厂商包括Fortinet、Palo alto等订阅服务收入占比均超过30%,且仍呈现不断提升的趋势。
网络安全行业持续保持中高速成长
行业目前正处于中高速成长阶段(CAGR约25%),景气度一方面来自于政策的提速,包括等保2.0、网络安全法、护网、数据安全法等驱动政企用户合规采购的增加,另一方面来自于云计算、物联网、大数据等新的技术趋势下安全架构的迭代以及安全场景的扩容。
安全服务正在成为国内网络安全行业下一片蓝海
过去为什么不提安全服务:1)不需要采购安全服务,采购设备应付一下合规和审查就行了;2)不需要向安全服务付费,安全咨询规划是安全设备的附赠品(实际上单独咨询规划的价格甚至不低于设备采购)。
现在的变化:1)短期看,护网行动和等保2.0对渗透测试、红蓝攻防、安全评估、安全运营等服务采购的直接带动,2)中长期看,产业成熟度持续提升,降低人力成本(集中化管理实现规模效应)和应对更复杂的安全威胁和管理更复杂的安全架构(专业的人做专业的事)的趋势将带动安全运营及外包的需求。
竞争格局:1)与全球市场不同,安全厂商未来将在国内安全服务市场扮演更加重要的角色;2)目前来看,龙头厂商具备品牌及整体解决方案的优势,且在政策引导下,竞争力要明显强于中小型安全厂商。
网络安全投资逻辑
1、行业处于第二轮加速成长期,政策提速提升行业景气度。
目前在云计算、物联网等新IT基础架构的建设需求下,全球网络安全行业正处在第二轮加速成长期。政策层面看,等保2.0在正式实施后,对于下游政企安全采购的提升明后年将逐渐开始体现,《数据安全法》及《个人信息保护法》的相继推出,有望加大相关行业的安全投入,国内网安行业景气度仍将处于高位。
2、渠道竞争加剧,短期看头部安全厂商的份额将发生变化。
短期内市场及渠道依然是国内网络安全行业最核心的竞争要素,各龙头厂商之间的渠道之争开始显著加剧,未来各厂商在渠道资源投入以及渠道管理能力上的差异将带来市场份额的此消彼长,微观层面的变化需要持续跟踪。
3、安全服务是目前网络安全行业在中期(未来5年)具备高确定性的增量市场。
随着国内政策导向和用户意识的双重转变,安服将迎来快速发展。与全球市场不同,安全厂商未来将国内安全服务市场将扮演更加重要的角色,通过服务带动自身产品销售的趋势会更加明显;同时行业发展初期,龙头厂商具备品牌及整体解决方案的优势,竞争力要明显强于中小型安全厂商。 4、看好具备较强安全创新能力,且具备产品横向扩展空间的安全厂商。
随着下游用户对于安全能力重视程度的不断提升,具备较强技术创新能力,且在云安全等新安全场景及新技术领域持续布局的安全厂商,有望充分享受行业的创新红利。
三、医疗IT——棋至中盘,玲珑布局方可争先
政策驱动医疗IT拐点显现
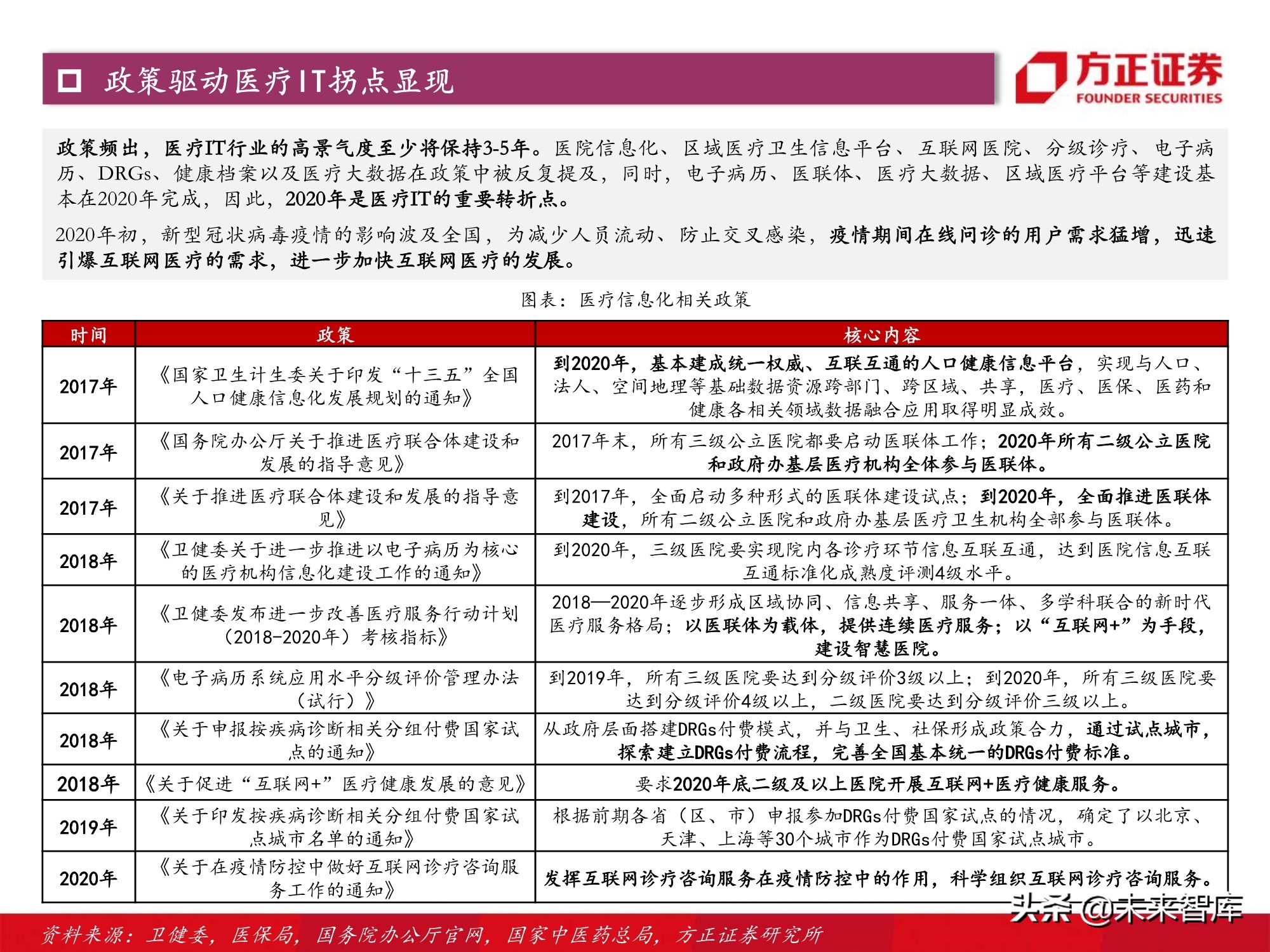
政策频出,医疗IT行业的高景气度至少将保持3-5年。医院信息化、区域医疗卫生信息平台、互联网医院、分级诊疗、电子病历、DRGs、健康档案以及医疗大数据在政策中被反复提及,同时,电子病历、医联体、医疗大数据、区域医疗平台等建设基本在2020年完成,因此,2020年是医疗IT的重要转折点。
2020年初,新型冠状病毒疫情的影响波及全国,为减少人员流动、防止交叉感染,疫情期间在线问诊的用户需求猛增,迅速引爆互联网医疗的需求,进一步加快互联网医疗的发展。
短期:医院IT:院内IT系统:构建新一代信息化架构
医院IT系统根据建设主体的不同,可分为院内系统和院外系统:
院内系统:以医院为中心的信息化系统,通过信息技术实现医院管理信息和医院临床信息的数据的采集、处理、共享等过程,最终实现病人信息、医疗过程以及管理流程的全面数字化。
传统医院核心业务系统主要以HIS系统为基础,延伸出其他信息系统。然而随着医疗水平的提升及核心诊疗流程的变更,HIS系统已经无法继续满足优化医疗服务的需求。同时,政策上的“强硬”驱动,使医疗信息系统革新迫在眉睫,新一代信息化架构也随着孕育而生。
短期:医院IT:院外IT系统:医联体建设是重点
院外系统:以居民电子健康档案为核心,其最终目的是在区域内打通各医疗机构、妇幼保健、防疫、医保基金、商业保险基金、药房、家庭等各环节,实现辖区内健康数据互联互通。
我国医疗资源呈现严重的倒金字塔型,直接导致“看病难” 问题凸显,但分级诊疗的推出则能有效解决这一痛点。从医疗资源利用情况看,全国94.61%的医疗机构为基层医疗卫生机构,数量庞大,但其所提的住院比例仅占全国住院总量的17.19%,距公立医院64.24%的住院比所差甚远。与之相对的民营医院的数量虽然是其一倍左右,但诊疗量占比仅达到6.38%。
分级诊疗是新医改重要的顶层设计,而医联体则是实现分级诊疗的重要抓手。分级诊疗就是按照疾病的轻重缓急及治疗的难易程度进行分级,不同级别的医疗机构承担不同疾病的治疗,实现基层首诊和双向转诊,并最终形成“小病在社区,大病进医院,康复回社区”的新格局。
短期:医院IT:院内+院外市场空间增量将达百亿级
院内系统:在《卫健委关于进一步推进以电子病历为核心的医疗机构信息化建设工作的通知》提到:
1、到2020年,所有三级医院要达到分级评价4级以上,二级医院要达到分级评价三级以上。据此假设2020年底前电子病历评级提升为行业带来的增量空间在悲观、中性、乐观的情况下分别为267.95亿 元、373.84亿元、479.72亿元。 2、院内IT系统现阶段建设要求重点在于信息的互联互通与标准化,因此带来医院集成平台及临床数据中心的建设高峰,从相关系统建设带来的市场增量角度,我们测算在悲观、中性以及乐观的情况下,对应的市场空间分别为74.33亿元、136.27亿元、198.21亿元。
院外系统:在《关于推进医疗联合体建设和发展的指导意见》中明确:到2020年,全面推进医联体建设,所有二级公立医院和政府办基层医疗卫生机构全部参与医联体。根据动脉网的预测,仅2020年医联体解决方案的市场规模就将达到144亿元。
中长期:医保IT:DRGs建设是未来3-5年的主线
医保局成立后权责明确,目标直指医保控费。2018年5月国家医保局正式成立,作为国务院直属机构,统一了原来分散的权力,强推医保制度改革,并承担了医保基金管理、药品和医疗服务定价、医保基金监管三大职能。从组织和职能安排上,能清晰看出医保局未来的工作重点将转向“在保障基本医疗服务质量的前提下,控制医疗费用支出的过度增长”。与之对应的,医保支付IT行业的建设重点也将从支付系统转向控费系统的搭建。
DRGs(疾病诊断相关组)实质上是一种病例组合分类方案,即根据年龄、疾病诊断、合并症、并发症、治疗方式、病症严重程度及转归和资源消耗等因素,将患者分入若干诊断组进行管理的体系。DRGs能够有效控制医疗成本费用,防范过度医疗问题,遏制不合理医疗行为等问题,保障医疗体系健康合理运行。
中长期:医保IT:DRGs建设带来百亿级市场增量
在《关于申报按疾病诊断相关分组付费国家试点的通知》中表示:从政府层面搭建DRGs付费模式,并与卫生、社保形成政策合力,通过试点城市,探索建立DRGs付费流程,完善全国基本统一的DRGs付费标准。1、我们认为电子病历的升级趋势或将在原有分级评级的政策推动下,随着DRGs的实施逐步加速。从相关系统升级而带来的市场增量角度出发,预计未来三年,升级至5级电子病历将分别带给行业33.06亿元、59.01亿元、98.86亿元的增量。 2、DRGs的搭建将催生新建系统需求。结合市场调研情况,医院端与医保端两者共计将带给行业93-183亿元增量。
四大动力驱动互联网医疗迅速发展
互联网医疗以互联网为载体,一方面能有效优化医疗资源配置,加速分级诊疗的落地。在互联网模式下,医院可以分流不同类型的患者,缓解医院线下门诊压力,优化医疗资源的配置,加快分级诊疗的落地实施;另一方面能加快处方外流,对医保控费具有重大意义,通过搭建处方流转平台,在药品准入环节、交易环节和支付报销等多个环节实现透明化、精简化,促使医院、医生、药品之间适当松绑,以此来实现系统性的控费。
对于互联网医疗这新兴行业而言,决定其是否能成长的关键因素是用户规模,而政策驱动、资本扶持、技术赋能以及模式创新则促进其规模提升不可缺少的驱动力。
互联网医疗的四大模式预计产生近千亿市场空间
随着用户习惯的改变和技术的发展,我们认为在线问诊的需求未来会进入释放期,相应的,市场空间也会进一步扩展,我们预测至2030年在线问诊市场空间将达685亿。
第三轮医改开启,处方外流将加速推进,大量处方药交易有望在医药电商平台完成。所以,我们认为处方外流是医药电商未来新增市场空间的主要来源。参考2008-2018年期间我国药品销售规模的年复合增速(为14%),我们推测至2030年我国药品销售规模或将增长100%以上,假设通过电商、线下零售店和其他渠道销售的处方药占比上升至40%,则相对应规模在2030年达到1.16万亿元,假定医药电商企业可以通过分佣模式获得1%的收入,那么处方外流市场约在116亿元左右。
据中国市长协会预测,至2050年我国老龄人口占总人口比例将超过34.1%,其中绝大部分老龄人群对慢性病管理有着刚性需求,可穿戴医疗设备未来成长可期。根据健康界预测,至2020年我国可穿戴医疗设备市场规模将突破122亿元。
四、银行IT——大象转身,镇痛与颠覆
长期:三重驱动加速银行IT成长
1.行业竞争
商业银行在互联网金融的冲击下,其传统的金融资源配置手段面临挑战,导致其相关的负债业务、资产业务及中间业务受到挤占。
此外,叠加不同银行间的竞争加剧,将倒逼商业银行加强信息化投入,实现数字化转型,尤其对于中小行而言,该趋势将更加明显。
2.客户需求
数字银行客户数的增加带来数字化新需求的不断涌现。截止2018年上半年,全国网上银行个人客户数和手机银行个人客户数分别达到4.17亿人和3.82亿人,其中30岁以下年轻群体达到60%以上。 为满足众多客户对于数字化服务的高度期待,长期的解决方式或将是加大信息化投入,丰富场景化应用,建设全方位面向数字化客户的全时银行。
3.国产替代
早期我国银行IT建设高度依赖国外企业,如IBM曾占据我国银行核心系统市场超过90%的份额。而长期依赖进口,一是造成我国大量外汇流失,二是银行信息系统易存在安全隐患,同时中美贸易战也加快了金融系统国产化的进程。
中央政治局集体学习明确提出金融信息系统国产化。会上习总书记指出:要加快金融市场基础设施建设,稳步推进金融业关键信息基础设施国产化;要运用现代科技手段和支付结算机制,适时动态监管线上线下、国际国内的资金流向流量,使所有资金流动都置于金融监管机构的监督视野之内。
银行业“去IOE”持续推进,软硬件一体国产化加速。从2013年开始,在国家和政府的号召下,“去IOE”运动拉开帷幕,金融业特别是银行业的自主可控道路逐渐深化。从服务器层面去除IBM小型机,更换成X86服务器,到现阶段金融信息基础设施国产化,开始在底层芯片、操作系统、数据库、业务系统等基础软硬件上发力。
前端系统看替换,后端系统看改造
前端市场:1)依托于支付需求爆发而成长的金融机具市场已基本饱和。2014年-2017年期间,移动支付贡献率从15.7%猛增至55.6%,而对应的ATM数量增速从2015年40.95%降低至2018年的15.64%,可见支付需求已从线下转为线上。 2)根据新国都招股说明书的资料显示,金融机具的替换周期一般为5-7年,继2015年新版人民币催生的金融机具替换,下一次替换浪潮可能在2020年出现。 3)据前瞻产业院预测,2020年ATM机数量将达到158万台,假设每年替换率为10%,以10万/台的价格进行计算,将会带来158亿的增量空间。
后端市场:银行IT后端解决方案市场规模巨大,高增速持续。IDC预 测2018-2022年国内银行业IT支出CAGR仅为8%左右,虽然整体增速不高,但是会出现明显的结构性分化,其中IT解决方案市场将维持CAGR21%左右的增长,至2022年达到883亿元,占总支出的比重提高到58%。
长期:银行IT后端市场改造共计将产生近百亿市场增量
大型银行:1)“国产替代”叠加金融科技,驱动大型商业银行进行核心业务系统改造。以四大行为首的大型银行已率先带头进行核心业务系统国产化的转型。 2)我们假设,在悲观、中性及乐观的情况下,至2023年,国有银行相关系统改造的比例分别为40%、60%、80%;股份制银行这一比例分别为30%、50%、70%,并按照市场调研的改造价格15000万元/套进行测算,对应的市场空间分别为9.00亿元、14.40亿元、19.80亿元。
中小银行:1)信贷风险以及渠道单一等问题,或将推动中小行在未来发展中率先加大风险管理类以及渠道类解决方案的投入,同时我们倾向于城商行、农商行会以风险管理类以及渠道类解决方案作为IT投资的重点。 2)按我们的假设未来三年内城商行的数量无增长趋势,而农商行数量以每年10%的复合增速提升,至2023年达到2089家。在悲观、中性及乐观的情况下,至2023年,城商行相关系统改造的比例分别为30%、50%、70%;农商行这一比例分别为20%、40%、60%,并根据市场调研的改造价格,对应的市场空间增量分别为27.48亿元、54.15亿元、80.84亿元。
中短期:央行数字货币是M0的替代品
央行数字货币是用于替代现有纸币与硬币的法定加密数字货币,本质与流通纸币无异,由中央银行背书发行,具备法偿性。
央行数字货币采取以央行为主,商业银行为辅的二元体系,实行中心化管理。
央行数字货币核心系统已形成“一币两库三中心”的运行架构。
央行数字货币具有低成本、交易便捷安全等特征。
中短期:外因刺激加速央行数字货币推行,维护货币主权
2009年加密货币体系的出现对央行主权货币产生着直接影响,央行于2014年开始成立法定数字货币专门研究小组,并于2017年要求四大行参与数字货币发行工作。
2019年,Facebook宣布推出Libra,一旦通过监管审核,将有极大可能成为全球通用的数字货币,威胁各国货币主权,因此我国加速央行法定数字或研发进度。
2020年伊始,由于受到新冠疫情影响,延缓了数字货币的推出。2020年3 月,发改委课题研究会表示央行数字货币疫情过后会加速推出;5月,苏州部分单位员工工资的交通补贴已有50%以数字货币形式发放,标志数字货币正式落地;10月,首次以“红包”的形式出现在公众面前,加速更多应用场景落地。
中短期:数字货币发行环节将率先带来超200亿市场增量
央行数字货币系统自上而下主要涉及发行、流通、管理三个环节: 1、发行环节:商业银行作为对接方,需要对其核心系统进行改造。 2、流通环节:为保证数字货币使用安全性,电子钱包APP、身份认证、安全加密等管理环节尤为关键。 3、管理环节:新增数字货币钱包,带来清算支付体系革新。
其中发行环节作为首要环节,在短期内商业银行将率先对其核心业务系统进行改造。 按我们假设,未来三年内城商行的数量无增长趋势,到2023年农商行数量将达到2089家 ,并结合市场调研的银行核心系统改造单价测算,在悲观、中性、乐观的情况下,测算出对应产生的市场空间增量为229.50亿元、344.30亿元、459.00亿元。
中短期:资管新规落地两年,银行IT进入建设期
2018年资管新规正式落地,相关配套细则相继发布,其核心旨在规范金融机构的资管业务,对规范资管行业、防范金融风险意义重大。
资管新规主要包括打破刚兑、净值化管理、规范资金池、去通道、设立理财子公司五个方面,对应机构资管、风控、估值、综合理财等产品线,影响资管生态体系。
中短期:资管新规将为银行IT带来数十亿的增量空间
银行作为建立理财子公司的主体机构将对理财服务前端、业务中台和管理后台产生银行IT新建需求,若不具备成立条件的则需对其销售与资管产品线改造:
新建理财子公司:1)理财子公司的成立,针对其业务需求,需要新建投资一体化系统,其中主要涉及投资管理、投研分析、产品分销、风控管理以及绩效评估等细分模块。 2)按照假设,有意愿建立理财子公司的银行总数不会超过403家,国有商业银行和股份制商业银行建立理财子公司的比例是100%。对于城商行,我们假设在悲观、中性和乐观的情况下,在尚未计划成立理财子公司的银行中未来愿意设立的比例分别为10%、15%和20%,对于农商行这一比例分别为5%、10%和15%,并根据采招网的系统单价进行计算,对应增量市场的空间分别为6.88亿元、9.27亿元、11.66亿元。
资管业务经营部门改造:1)对不具备成立条件的,需要对其销售产品线、资管产品线等产品线模块进行改造。 2)我们假设银行所需的改造模块数为5个,基于新建理财子公司的数量假设,国有商业银行和股份制商业银行新建比例为100%,城商行、
农商行在乐观情况下,剩余需进行系统改造的银行数量分别为100家、212家,根据悲观、中性及乐观的情况下每个模块对应的改造价格分别为20万元/个、40万元/个、60万元/个,最终系统改造将分别带来3.12亿元、6.24亿元、9.36亿元的空间增量。
报告节选:
(报告观点属于原作者,仅供参考。报告来源:方正证券)
如需完整报告请登录【未来智库官网】。
(本文仅供参考,不代表我们的任何投资建议。如需使用相关信息,请参阅报告原文。)
- 计算机:通过AI原生,提升驾驶敏捷性和商业价值统一采购平台(英文版).pdf
- 计算机行业:2026全球量子计算产业发展展望.pdf
- 计算机行业OpenClaw:吹响AI Agent时代号角.pdf
- 计算机行业智能驾驶专题之四:2026智驾展望,向上升阶与向下平权的双轨渗透.pdf
- 计算机行业工业AI深度研究:跨越幻觉鸿沟,掘金万亿蓝海.pdf
- 美股云计算和互联网行业巨头25Q4总结:Capex指引大幅上修,ROI重要性凸显.pdf
- 云计算行业:全球云上数据泄露风险分析简报(第九期).pdf
- 中国电信:2025年云计算研究白皮书.pdf
- 云计算行业:全球算力十大趋势(2026).pdf
- 云计算行业分析:从AI大模型及智驾算力需求测算,看小米算力需求.pdf
- 讯飞医疗科技公司研究报告:AI医疗先行者,贯通式布局医疗信息化.pdf
- 麦迪科技研究报告:国内医疗信息化龙头,携手优必选华为共拓康养机器人百亿赛道.pdf
- 某医院信息化建设设计方案.doc
- 卫宁健康研究报告:医疗信息化龙头,AIGC+SaaS开启新征程.pdf
- 麦迪科技研究报告:医疗信息化龙头,跨界光伏新征程.pdf
- 相关文档
- 相关文章
- 全部热门
- 本年热门
- 本季热门
- 1 华为鲲鹏产业体系研究深度报告:鲲鹏展翅,挥下千亿市场.pdf
- 2 计算机行业研究及2020年投资策略(103页).pdf
- 3 国产计算机基础软硬件行业深度报告:重构中国IT产业生态.pdf
- 4 计算机行业深度分析:国产软件大阅兵.pdf
- 5 国产操作系统产业分析报告:国魂所系,任重道远.pdf
- 6 网络安全服务行业研究报告:网络安全行业的制高点
- 7 计算机操作系统的历史演进和未来趋势.pdf
- 8 计算机行业专题报告:多模态大模型技术演进及研究框架.pdf
- 9 计算机行业2020年度投资策略报告(87页).pdf
- 10 2020年计算机行业中期策略:疫情和中美脱钩对行业意味着什么.pdf
- 1 计算机行业2025年三季报业绩综述:业绩趋势向好,关注AI+与信创主题.pdf
- 2 计算机行业从Circle和Coinbase看稳定币产业链:稳定币+RWA,迈向Finternet的关键.pdf
- 3 计算机行业“智能驾驶”系列专题报告:域控制器研究框架.pdf
- 4 计算机行业专题报告:物理AI,AI技术演进新方向,赋能产业智能化升级.pdf
- 5 计算机行业专题研究:DeepSeek重构算力基建长期价值的认知.pdf
- 6 计算机行业深度研究报告:字节跳动,深度布局AIGC,竞逐新一轮技术浪潮.pdf
- 7 计算机行业分析:国产算力迎来GB200时刻,AI交换网络是核心增量.pdf
- 8 计算机行业深度报告:脑机接口,从概念到落地,开启交互新时代.pdf
- 9 计算机行业深度研究:软件大革命深度,AI Agent投资宝典.pdf
- 10 计算机行业“AI+金融”系列专题研究:行业拐点已至,金融是AI应用落地的绝佳“试验田”.pdf
- 1 计算机行业:NV Rubin新架构&Agent存储最强方向,GPU Native数据库【星环科技】.pdf
- 2 计算机行业AI应用系列:3D打印百花齐放,国产厂商持续突破.pdf
- 3 计算机行业:从智谱华章MiniMax IPO看产业机遇,国内AI产业机遇期来临.pdf
- 4 计算机行业专题研究:千问APP正式接入阿里生态,流量模型AI应用产业格局有望重构.pdf
- 5 计算机行业:SpaceX如何值万亿美元?.pdf
- 6 计算机行业AI编程:重塑软件开发新范式,应用生态加速繁荣.pdf
- 7 计算机行业专题报告:GPU+ASIC渗透加速,液冷市场规模再添增量.pdf
- 8 计算机行业:AI编程商业化加速,关注本土产业参与方.pdf
- 9 计算机行业:SpaceX,从“变革”中崛起的“星际先行者”.pdf
- 10 计算机行业共享出行:迈向高质量发展,Robotaxi开启新篇章.pdf
- 全部热门
- 本年热门
- 本季热门
- 1 2026年计算机行业OpenClaw:吹响AI Agent时代号角
- 2 2026年计算机行业智能驾驶专题之四:2026智驾展望,向上升阶与向下平权的双轨渗透
- 3 2026年计算机行业工业AI深度研究:跨越幻觉鸿沟,掘金万亿蓝海
- 4 2026年第10周计算机行业周报:openClaw推动AI产业进入Agent时代
- 5 2026年计算机行业多模态:视频生成,2026年有望实现从1到N
- 6 2026年计算机行业量子计算:技术突破与政策催化共振,商业化落地加速可期
- 7 2026年计算机行业量子系列报告(二):掘金量子计算,四大核心环节投资全景
- 8 2026年计算机行业星链:天基骨干筑网,手机直连拓界
- 9 2026年计算机行业月报:国产大模型token通胀,全球软件行业或迎重构
- 10 2026年计算机行业AI4S:当科技乘以科技看好——GenAI系列70暨AI4S入门篇
- 1 2026年计算机行业OpenClaw:吹响AI Agent时代号角
- 2 2026年计算机行业智能驾驶专题之四:2026智驾展望,向上升阶与向下平权的双轨渗透
- 3 2026年计算机行业工业AI深度研究:跨越幻觉鸿沟,掘金万亿蓝海
- 4 2026年第10周计算机行业周报:openClaw推动AI产业进入Agent时代
- 5 2026年计算机行业多模态:视频生成,2026年有望实现从1到N
- 6 2026年计算机行业量子计算:技术突破与政策催化共振,商业化落地加速可期
- 7 2026年计算机行业量子系列报告(二):掘金量子计算,四大核心环节投资全景
- 8 2026年计算机行业星链:天基骨干筑网,手机直连拓界
- 9 2026年计算机行业月报:国产大模型token通胀,全球软件行业或迎重构
- 10 2026年计算机行业AI4S:当科技乘以科技看好——GenAI系列70暨AI4S入门篇
- 1 2026年计算机行业OpenClaw:吹响AI Agent时代号角
- 2 2026年计算机行业智能驾驶专题之四:2026智驾展望,向上升阶与向下平权的双轨渗透
- 3 2026年计算机行业工业AI深度研究:跨越幻觉鸿沟,掘金万亿蓝海
- 4 2026年第10周计算机行业周报:openClaw推动AI产业进入Agent时代
- 5 2026年计算机行业多模态:视频生成,2026年有望实现从1到N
- 6 2026年计算机行业量子计算:技术突破与政策催化共振,商业化落地加速可期
- 7 2026年计算机行业量子系列报告(二):掘金量子计算,四大核心环节投资全景
- 8 2026年计算机行业星链:天基骨干筑网,手机直连拓界
- 9 2026年计算机行业月报:国产大模型token通胀,全球软件行业或迎重构
- 10 2026年计算机行业AI4S:当科技乘以科技看好——GenAI系列70暨AI4S入门篇
- 最新文档
- 最新精读
- 1 2026年中国医药行业:全球减重药物市场,千亿蓝海与创新迭代
- 2 2026年银行自营投资手册(三):流动性监管指标对银行投资行为的影响(上)
- 3 2026年香港房地产行业跟踪报告:如何看待本轮香港楼市复苏的本质?
- 4 2026年投资银行业与经纪业行业:复盘投融资平衡周期,如何看待本轮“慢牛”的持续性?
- 5 2026年电子设备、仪器和元件行业“智存新纪元”系列之一:CXL,互联筑池化,破局内存墙
- 6 2026年银行业上市银行Q1及全年业绩展望:业绩弹性释放,关注负债成本优化和中收潜力
- 7 2026年区域经济系列专题研究报告:“都”与“城”相融、疏解与协同并举——现代化首都都市圈空间协同规划详解
- 8 2026年历史6轮油价上行周期对当下交易的启示
- 9 2026年国防军工行业:商业航天革命先驱Starlink深度解析
- 10 2026年创新引领,AI赋能:把握科技产业升级下的投资机会
