医药行业2021年投资策略:聚焦三大主线,精彩纷呈
- 来源:未来智库
- 发布时间:2020/12/22
- 浏览次数:731
- 举报
温馨提示:如需原文档,请登陆未来智库官网www.vzkoo.com,搜索下载。
报告提纲:
-
分析框架:追寻药政趋势与周期变化,筛选景气板块
-
创新:国际市场才能打开估值天花板
-
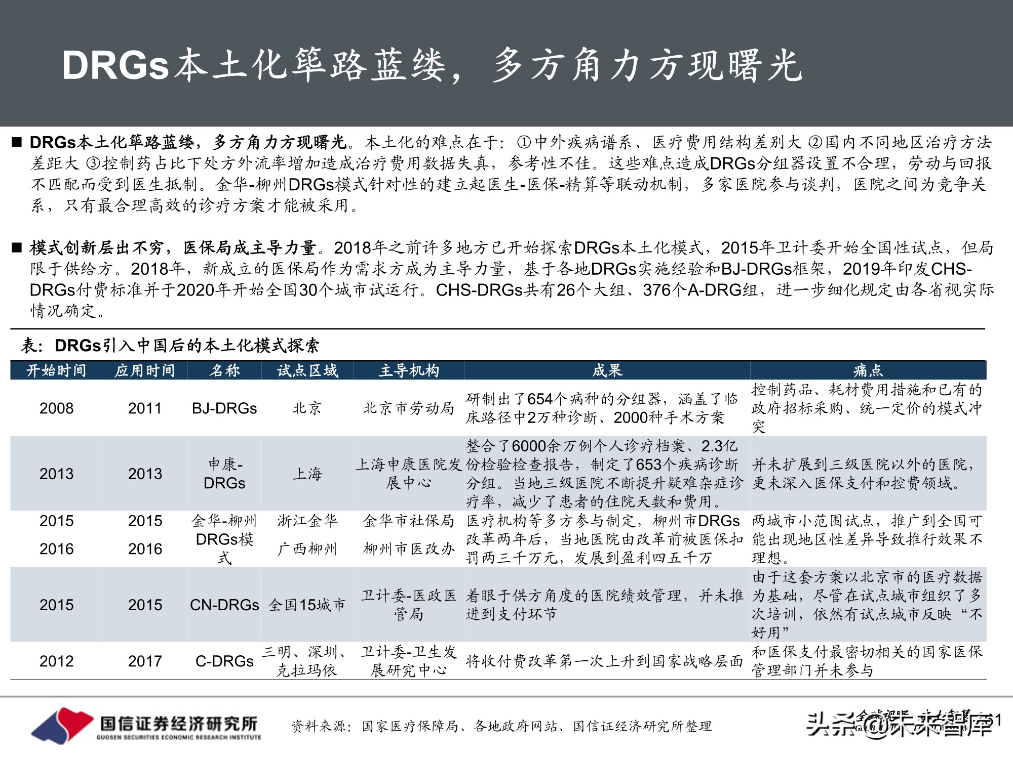
DRGs+DIP:重大药政改革影响深远
-
医疗服务:资金、人才、消费升级共同助力
-
重点公司和板块一览
-
投资建议:三大主线,精彩纷呈
报告摘要:
医药板块当前估值较高
经过了三年的医药内部分化的结 构性行情后,当前板块整体估值 偏高,部分长逻辑优质公司估值 处于历史高位。
未来行业整体增速预计维持稳定 偏低(5-10%),但是仍然有结 构性机会。行业ROE整体预计维 持稳定。
Q3之后医药板块开始回调,Q4 之后部分龙头个股同样在宏观风 格转向的因素下出现较大幅度回 调。预期若医保谈判标杆品种价 格不达预期,可能板块仍有回调 压力。
回调之后我们预期明年Q1因今年 疫情带来的低基数以及海内外渗 透率提升对进口替代和出海的促 进影响体现,医药板块内部同样 有“后疫情”受益标的,因此有 望从“黄金坑”中重新取得市场 关注。
2021年全年展望:十四五规划细 化、建党百年,中国医药长期逻 辑已经确定;随着疫情后全球经 济恢复,龙头出海可能成为新的标杆主题。
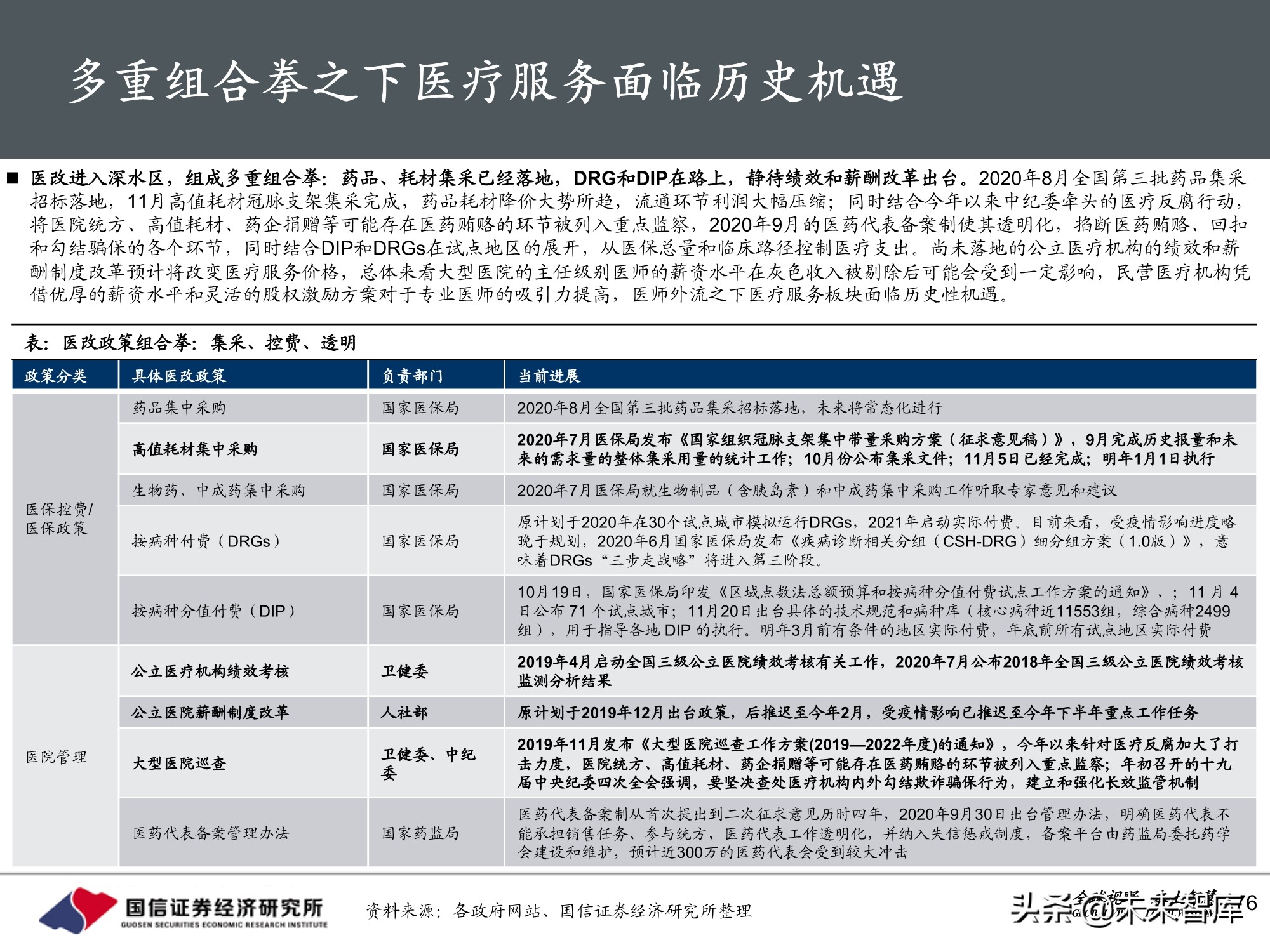
药政趋势:方向明晰,优选创新与控费避险板块
医药板块未来一年主要是前期提出的政策落地,包括进一步加大带量采购范围,医保支付方式改革。短期内分级诊疗仍处于探索阶段 。因此景气度较高的板块仍是填补控费腾挪出空间后的创新药械以及不受政策影响的避险板块。
高景气板块展望:景气度边际不向下则估值具有持续性
-
经过三年的高度分化行情,具备长期逻辑的细分龙头往往已经进入了较高估值,这类企业关注成长性边际变化。
-
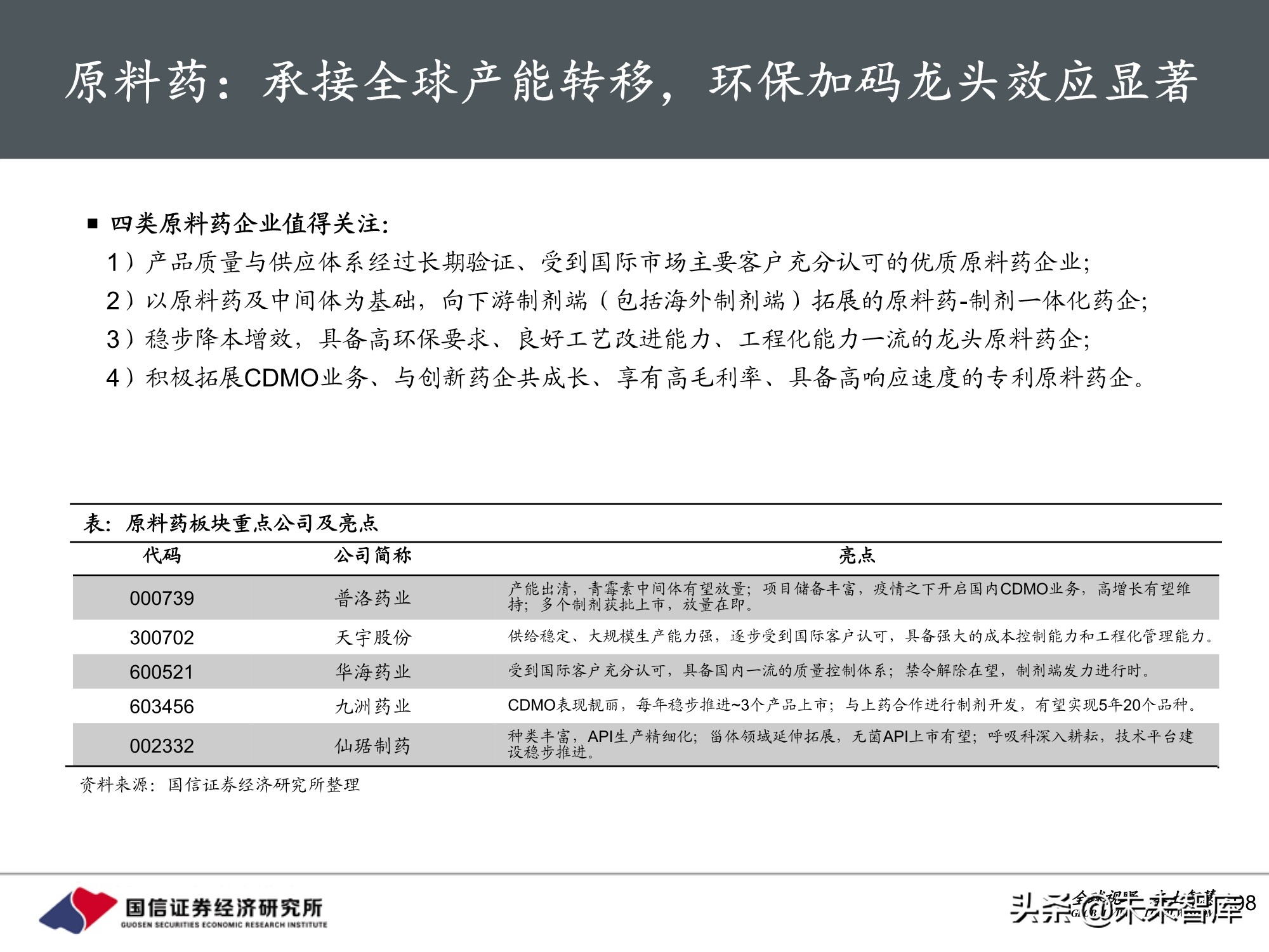
原料药/CDMO:疫情冲击下的供应链重塑叠加上下游整合和价值链延长,产品丰富程度和海外市场份额同步扩大。
-
ICL:DRGs/DIP下助力检测从二级医院回流ICL,疫情前期渠道扩容明显。
-
CRO:国际客户占主导的企业仍然具有工程师红利,国内客户占主导的企业可能受国内“仿创”企业前景边际变化影响。
-
医疗服务:除原有的消费属性和确定性成长逻辑外,叠加潜在的医生外流红利,边际可能改善。
-
创新药:少数龙头开始进入国际市场,当前具有出海逻辑的企业随着产品兑现,可能打开估值天花板。
-
零售:龙头外延整合和部分处方外流持续利好持续,但是竞争格局需要参考2021年行业总门店数量变化,受仿制药一致性评价和带量 采购深化影响,行业毛利率可能延续此前下降趋势。
-
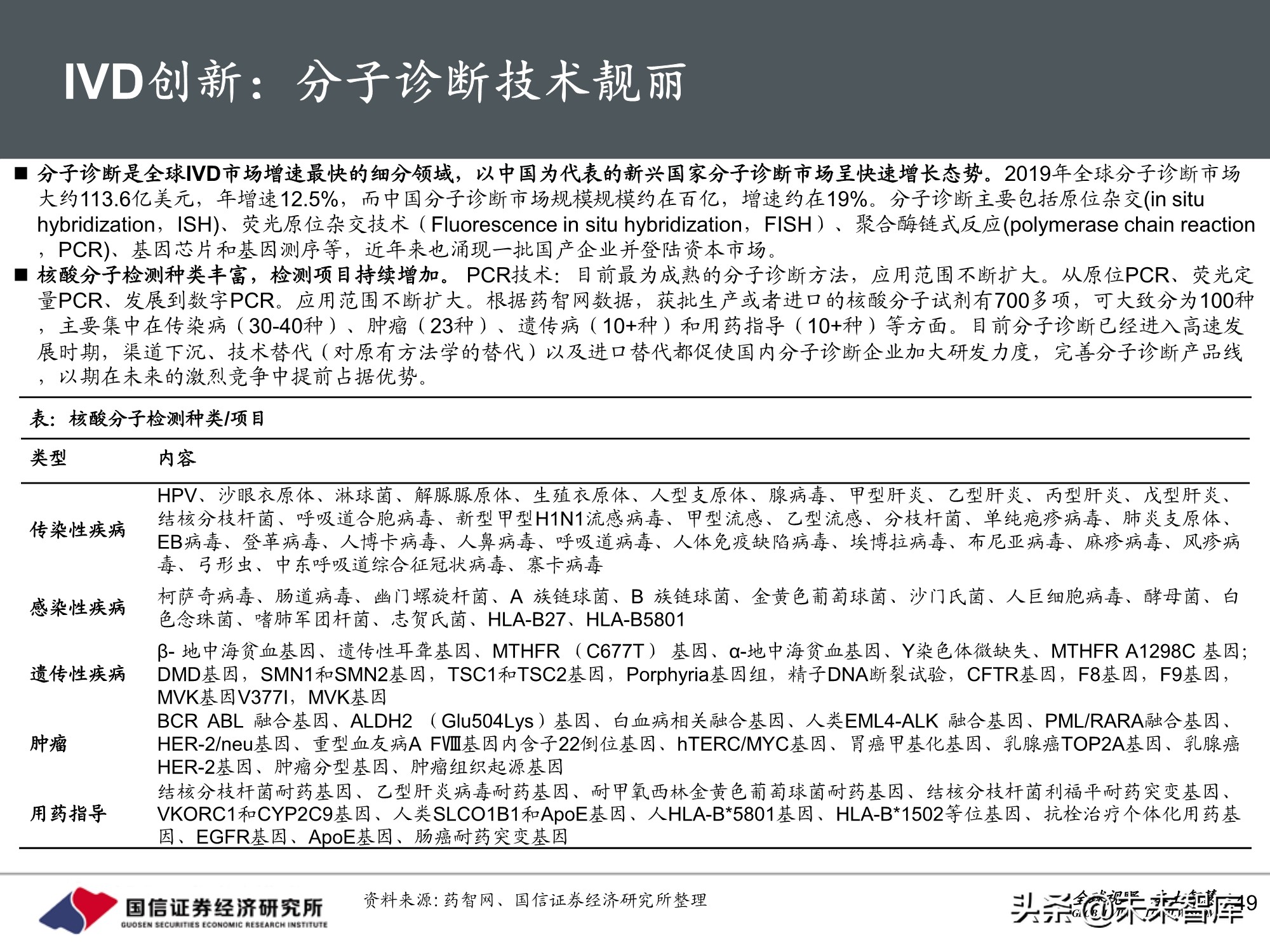
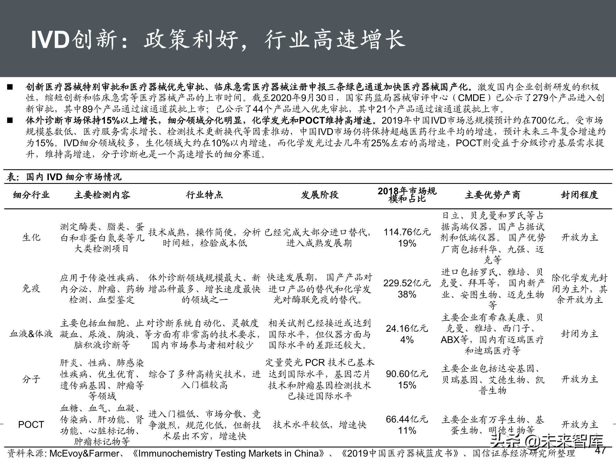
IVD: DRGs/DIP下助力进口替代,叠加2020年疫情期间渠道扩容,预计国产企业仍将维持高景气。
景气度潜在变化展望:结合估值,景气度变化可能带来双击
-
中药:2020年随着新药典的颁布和注册审评的新分类方式实行,未来具有原材料质控优势和循证医学证据产品的企业可能走出独立于 板块的成长。
-
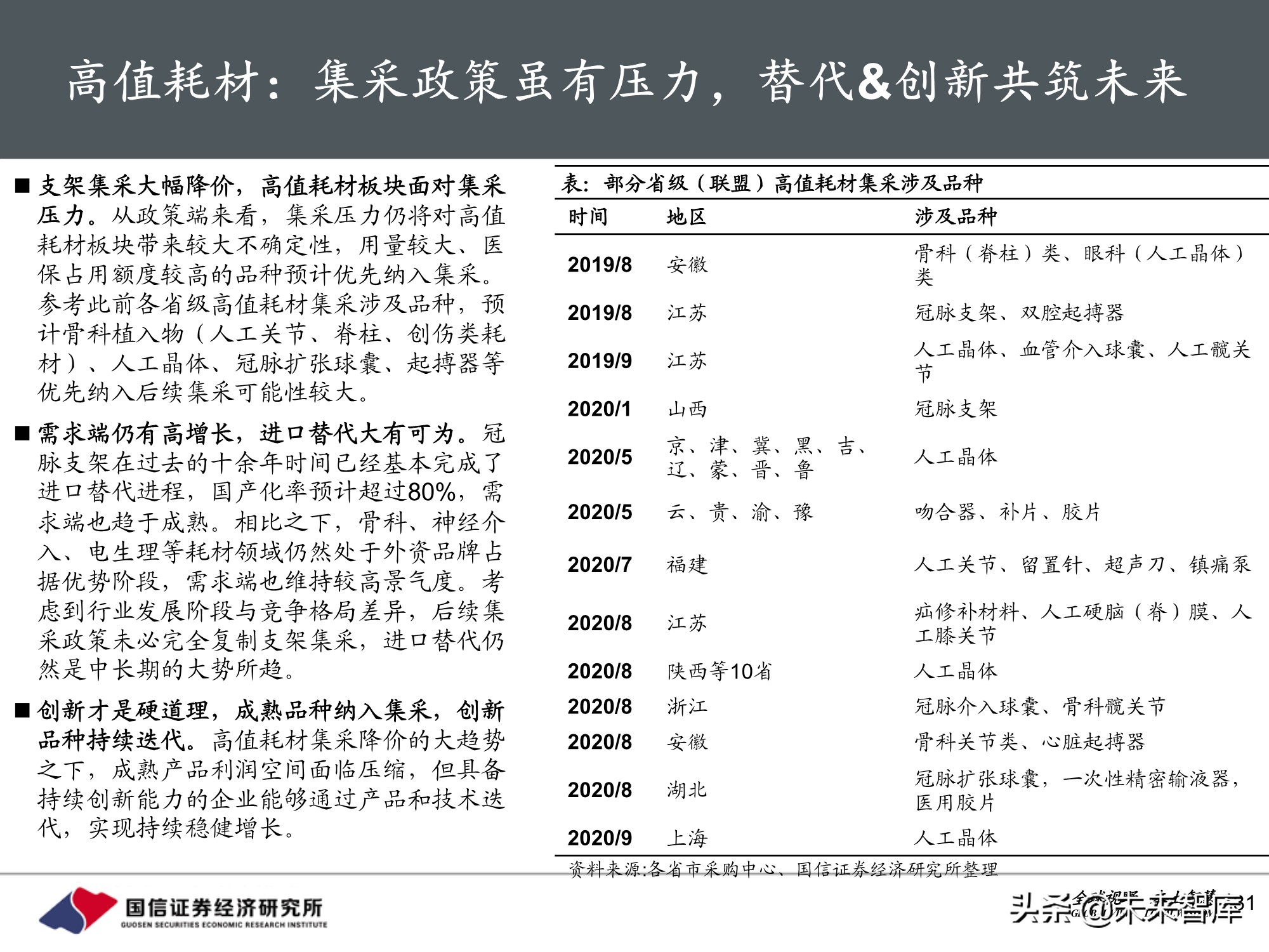
高值耗材:前期带量采购消息冲击下普遍已经出现一定回调,标杆性创新品种临床端接受程度是核心参考指标。
-
血制品:2020年受疫情影响采浆量,2021年随着各省十四五采供血机构设置规划逐渐落地,行业采浆量趋势上行叠加新品种研发可能 带来双轮驱动。
-
消费属性:疫情对部分消费品种同样产生冲击,若渠道扩容或有新产品,则有望在疫情后得到恢复。
主题性板块展望
-
疫情相关板块:若疫情重燃或出现对疫苗敏感性低的新毒株蔓延,疫情相关板块可能重新启动。
-
国企改革板块:新医改下国企尤其是龙头企业也开始切入IVD、创新药等板块,考虑到十四五新周期以及明年是建党100周年,若国企 改革在部分龙头企业中得到进一步深化,激励措施到位,则这一板块可能获得估值重估。
国际创新、DRGs避风港、服务三条主线
近期医药板块有所回调,但我们判断调整之后对于医药板块的重视将回到产业升级的大趋势下的三条投资主线:
1)医药工业中具备全球竞争力的高质量创新。在药械、疫苗等领域,国内厂商正在崛起、追赶海外,凸显赛道价值,乃至出海打开国际市场的天花板;
2) “DRGs相关”受益板块。2021年启动DRGs的实际付费,将对临床诊疗、医保控费产生深远的影响,消费属性强、急症用药、终末期治疗以及门诊用药的品种不受影响,且在成本效益考核之下会推动ICL渗透率提升和IVD产业的进口替代,对于核心上游资源(原料设备、专利原料药)的重视也将提升;
3)医疗服务赛道的中长期发展。薪酬制度和绩效考核改革下大型医院的主任级别医生整体收入下降,民营医疗机构高薪资及灵活的股权激励政策将吸引专业人才的加盟,打开中长期增长的天花板。
报告节选(报告原文129页):
(报告观点属于原作者,仅供参考。报告出品方/作者:国信证券,谢长雁、陈益凌、朱寒青)
如需完整报告请登录【未来智库官网】。
(本文仅供参考,不代表我们的任何投资建议。如需使用相关信息,请参阅报告原文。)
- 医疗器械行业出海专题研究:杏林远航,出海逐浪.pdf
- 2023药品带量采购政策及趋势分析.pdf
- 2020年中国肠胃疾病用药行业概览.pdf
- 医药行业专题报告:带量采购政策全景分析.pdf
- 带量采购专题研究,以上海为例看政策方向.pdf
- 投资策略:“十五五”之六大未来产业图谱及选股框架,掘金未来.pdf
- A股投资策略周报:美伊地缘冲突对A股的影响与投资策略展望.pdf
- 投资策略:3月交易主线:涨价的3大方向.pdf
- 固定收益2026年春季投资策略:通胀回归,走出低利率时代.pdf
- 策略行业2026年春季投资策略:从急行军到安营扎寨,牛市新节奏·新打法.pdf
- 中国医药行业:全球减重药物市场,千亿蓝海与创新迭代.pdf
- 医药生物·生物制品行业创新药盘点系列报告(25):IgA肾病药物已进入商业化兑现期.pdf
- 产业深度:2026年医药产业政策展望,“两会”绘蓝图,“十五五”新征途.pdf
- 医药生物行业:IBD行业报告(三)——研发路径愈发清晰,中国创新药公司有望深度参与.pdf
- 医药行业省级统筹制度推进,支付能力“升格”:医保省级统筹提速,医药中长期投资新起点.pdf
- 相关文档
- 相关文章
- 全部热门
- 本年热门
- 本季热门
- 1 医药行业专题报告:带量采购政策全景分析.pdf
- 2 带量采购专题研究,以上海为例看政策方向.pdf
- 3 医疗器械行业出海专题研究:杏林远航,出海逐浪.pdf
- 4 2023药品带量采购政策及趋势分析.pdf
- 5 2020年中国肠胃疾病用药行业概览.pdf
- 6 A股2022年度投资策略:配置能源与芯片的增长闭环.pdf
- 7 军工行业百页深度报告:三维度分析与投资策略
- 8 行业分析:投资者框架.pdf
- 9 碳达峰和碳中和专题报告:内涵、趋势与投资机会.pdf
- 10 新能源汽车行业2024年投资策略:车型及新应用催化,行业有望迎来底部反转.pdf
- 1 2026年度投资策略:枪炮与黄油.pdf
- 2 工控行业2025年度投资策略:出海加速、国产化助力、人形孕育新场景.pdf
- 3 医疗器械和中药行业板块2025年中期投资策略:关注业绩拐点与行业结构性机遇.pdf
- 4 北交所2025年新股投资策略深度:募资额及打新门槛提高,利于机构参与.pdf
- 5 2026年投资策略报告:慢牛新征程,博弈当下,布局未来.pdf
- 6 REITs行业2025年中期投资策略报告:两千亿迈步牛市新征程,掘金优质内需赛道及景气度修复资产.pdf
- 7 公募REITs投资策略:从政策红利到配置价值.pdf
- 8 2025年二季度A股市场投资策略报告:短期波动不改慢牛格局,逢低布局三条主线.pdf
- 9 策略深度报告:风格的巨轮继续滚动——2026年A股投资策略展望.pdf
- 10 2025年下半年全球经济展望及投资策略:直面未知,穿越变局.pdf
- 1 2026年度投资策略:枪炮与黄油.pdf
- 2 2026年1月投资策略:慢牛才近半,春季开门红.pdf
- 3 投资策略专题:掘金2026年五大潜在强主题机会.pdf
- 4 A股投资策略周报(0118):近期资本市场资金面异动分析.pdf
- 5 2026年度全球资产配置和国内基金投资策略:重塑预期,回归价值.pdf
- 6 2026年市场投资策略展望:开局之年,择优而进.pdf
- 7 2026年度公募港股及H+A基金投资策略:“科技&资源&红利”三维掘金港股机遇.pdf
- 8 2026年A股投资策略:经济再平衡,投资新均衡.pdf
- 9 A股投资策略周报(0110):2026开年产业趋势新变化和融资及ETF资金变化.pdf
- 10 可转债2026年度投资策略:持中守正,景气为纲.pdf
- 全部热门
- 本年热门
- 本季热门
- 1 2022年医疗器械行业专题研究 带量采购实施后医疗机构使用情况快于预期
- 2 医药行业研究与投资策略:长期的力量,医药正青春
- 3 医药行业2021年投资策略:丛林法则,创新者生存
- 4 医药行业深度报告:不畏浮云遮望眼
- 5 眼科行业报告:带量采购有望促进人工晶体格局重塑
- 6 医药行业2021年投资策略:聚焦三大主线,精彩纷呈
- 7 高值耗材带量采购220页报告:政策演化、现状、 趋势及影响
- 8 医药行业专题报告:带量采购政策全景分析
- 9 2026年投资策略:“十五五”之六大未来产业图谱及选股框架,掘金未来
- 10 2026年第10周A股投资策略周报:美伊地缘冲突对A股的影响与投资策略展望
- 1 2026年投资策略:“十五五”之六大未来产业图谱及选股框架,掘金未来
- 2 2026年第10周A股投资策略周报:美伊地缘冲突对A股的影响与投资策略展望
- 3 2026年投资策略:3月交易主线:涨价的3大方向
- 4 2026年A股市场3月投资策略报告:市场将延续震荡行情,结构行情关注增量催化
- 5 2026年港股3月投资策略:伊朗局势的演绎将对今年的经济周期引发重要影响
- 6 2026年固定收益春季投资策略:通胀回归,走出低利率时代
- 7 2026年策略行业春季投资策略:从急行军到安营扎寨,牛市新节奏·新打法
- 8 2026年投资策略:2026年3月策略观点:春归
- 9 2026年第9周另类投资策略周度跟踪:长期继续看多黄金,短期关注原油和铜
- 10 2026年投资策略·固定收益第二期:债海观潮,大势研判,两会政策密集期,债市先抑后扬
- 1 2026年投资策略:“十五五”之六大未来产业图谱及选股框架,掘金未来
- 2 2026年第10周A股投资策略周报:美伊地缘冲突对A股的影响与投资策略展望
- 3 2026年投资策略:3月交易主线:涨价的3大方向
- 4 2026年A股市场3月投资策略报告:市场将延续震荡行情,结构行情关注增量催化
- 5 2026年港股3月投资策略:伊朗局势的演绎将对今年的经济周期引发重要影响
- 6 2026年固定收益春季投资策略:通胀回归,走出低利率时代
- 7 2026年策略行业春季投资策略:从急行军到安营扎寨,牛市新节奏·新打法
- 8 2026年投资策略:2026年3月策略观点:春归
- 9 2026年第9周另类投资策略周度跟踪:长期继续看多黄金,短期关注原油和铜
- 10 2026年投资策略·固定收益第二期:债海观潮,大势研判,两会政策密集期,债市先抑后扬
- 最新文档
- 最新精读
- 1 2026年中国医药行业:全球减重药物市场,千亿蓝海与创新迭代
- 2 2026年银行自营投资手册(三):流动性监管指标对银行投资行为的影响(上)
- 3 2026年香港房地产行业跟踪报告:如何看待本轮香港楼市复苏的本质?
- 4 2026年投资银行业与经纪业行业:复盘投融资平衡周期,如何看待本轮“慢牛”的持续性?
- 5 2026年电子设备、仪器和元件行业“智存新纪元”系列之一:CXL,互联筑池化,破局内存墙
- 6 2026年银行业上市银行Q1及全年业绩展望:业绩弹性释放,关注负债成本优化和中收潜力
- 7 2026年区域经济系列专题研究报告:“都”与“城”相融、疏解与协同并举——现代化首都都市圈空间协同规划详解
- 8 2026年历史6轮油价上行周期对当下交易的启示
- 9 2026年国防军工行业:商业航天革命先驱Starlink深度解析
- 10 2026年创新引领,AI赋能:把握科技产业升级下的投资机会
