埃斯顿深度解析:向世界机器人巨头进发
- 来源:未来智库
- 发布时间:2020/09/06
- 浏览次数:2492
- 举报
1. 最像日本发那科,国产机器人的“真龙头”
1.1 、 深耕核心运控技术,打造全产业链优势
第一阶段:研发数控系统、伺服系统核心技术。公司 2002 年推出金属成形机床数控系统,2006 金属成形机床拓展机床电液伺服系统,2008 年拓展交流伺服系统,在国内金属成形机床数控系统、电液伺服系统的市场占有率分别超 80%、30%。
第二阶段:基于运控及伺服技术进军工业机器人。2012 年起基于自主运控技术、伺服技术优势进入工业机器人领域,机器人本体性价比优势明显、品类丰富,同时拓展系统集成。
第三阶段:外延并购,扩大技术优势&完善产业链。2016 年起公司围绕机器人产业链持续进行外延并购,包括意大利 Euclid Labs SRL(机器视觉)、上海普莱斯(压铸机机器人集成)、英国 TRIO(运动控制技术全球领先)、美国 BARRETT(微型伺服驱动器/协作机器人/康复机器人)、德国 M.A.i(中高端自动化集成)、扬州曙光(武器装备用交流伺服系统及智能装备),公司通过系列并购进一步扩大核心零部件技术优势,完善机器人产业链布局。2019-2020 年公司进一步大手笔并购全球焊接机器人巨头 CLOOS,国际化协同值得期待。
第四阶段:协同整合,向全球机器人巨头进发。公司对 2016-2018 年期间并购的资产进行了技术、产品、市场等方面的有效协同整合。如采用自主运控和伺服技术的工业机器人以高性价比,出货量及增速领先市场;结合自主伺服技术和TRIO运控技术的运动控制完整解决方案,快速打开国内市场并快速增长;整合机器人、运控方案、机器人视觉的机器人标准工作单元持续爆发增长;和德国 M.A.I 合作开发德国自动化市场,海外收入大幅增长。2020 年,公司通过定增引入的国家制造业转型升级基金、通用技术集团和小米长江产业基金三个战略投资者,募集资金不超过 10 亿元。
未来,公司将基于丰富的并购整合经验、充沛的定增资金,吸收融合全球顶尖焊接机器人巨头 CLOOS,以国际化战略向全球机器人巨头的目标进发。
广纳人才、大力研发奠定技术领先地位
积极引进人才,拥有三大豪华研发团队。公司创始团队大都是电气自动化背景, 十多年研发积累叠加积极引进高端人才,目前拥有三大研发团队:以王杰高博士为首席专家的机器人研发团队、以钱巍博士为首席专家的智能核心控制部件研发团队以及位于意大利米兰的欧洲研发中心。其中王杰高博士从事机器人研究工作超 30年,是中国机器人产业联盟专家委员会委员、2017-2018 年国际机器人联合会(IFR) 执行委员会唯一中国企业会员。2018 年公司还获批国家级博士后科研工作站,对吸引集聚博士后人才、提高企业技术创新、推动科技成果转化具有重大意义。
大力投入研发,远超行业水平。截至 2019 年底,公司研发人员 620 名,占员工总数的 37%。2019 年公司研发支出合计 1.29 亿元,占收入比例 13.66%,近年来公司研发投入占比收入维持在 10%以上,远高于行业水平。
丰富专利及获奖彰显技术实力。2019 年全年公司共新增软件著作权 25 件,新增授权专利 82 件。截至 2019 年 12 月 31 日,公司共有软件著作 189 件;授权专利389 件,其中发明专利 121 件。已经申请尚未收到授权的专利有 181 件。公司自 2011年以来承担多项国家重点课题项目,是国家 863 计划承担单位之一,是江苏省机器人产业链重点扶持企业。另外,公司持续获得多项机器人专业奖项,彰显公司技术实力和行业地位。
形成“核心零部件+本体+系统集成标杆项目”全产业链竞争优势
公司覆盖从核心零部件、工业机器人到系统集成的全产业链,通过进一步协同整合,构建了从技术、质量、价格到服务的全方位竞争优势。未来公司继续战略聚焦核心零部件和本体,同时继续拓展打造下游系统集成标杆项目,带动本体销售。
在核心部件领域,2018 年运控解决方案增长 50%,市占率提高 1%;2019 年运控解决方案继续增长 50%以上,智能控制单元的整体收入增长 91%。公司作为智能装备核心部件及运动控制系统的行业领导者,在国内唯一兼具数控系统、电液伺服系统、运动控制及交流伺服系统三大技术平台和完整系列产品,以及工业机器人 2D 和 3D 视觉技术。
本体领域,根据行业调研公司 2019 年出货量近 4000 台,市占率约 2.5%。公司工业机器人量产型号超 31 款,负载从 3kg 到 500kg,不论是在国产机器人实现机器人产品商业化型号数量上,还是在自主机器人核心部件自主化率上,都位于行业前列。机器人和工作单元下游领域覆盖广泛,其中高端应用的多关节机器人占公司总销量的 80%以上。
系统集成应用,打造下游系统集成标杆项目,带动零部件及本体销售。公司形成了智能系统工程整体解决方案、压铸智能制造系统完整解决方案、冲压智能制造系统完整解决方案、汽车及零部件行业自动化整体解决方案等标杆集成方案。
1.2 最像全球机器人龙头发那科的国产企业
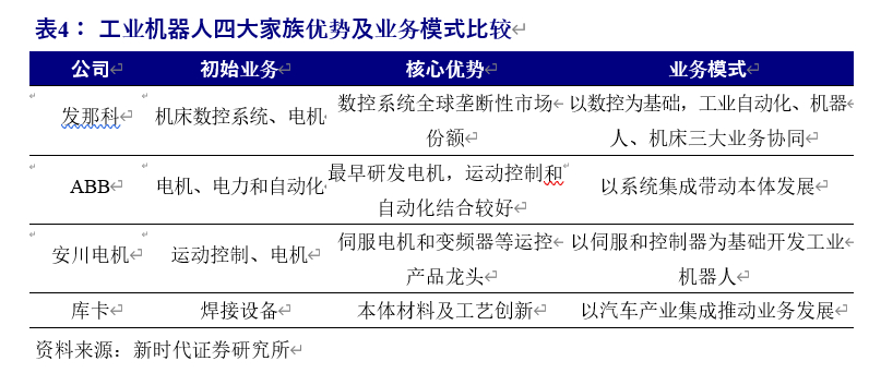
发那科、ABB、安川电机、库卡是世界工业机器人四大家族,全球市占率合计超 50%,其中发那科是当之无愧的世界机器人龙头。四大家族机器人业务发展各有特点,通过对机器人核心技术及四大家族的分析发现:埃斯顿的业务模式及发展是最像发那科的国产机器人企业,有望扛起中国机器人产业大旗。
运动控制是工业机器人核心技术
工业机器人是“易用型的数控机床”。相比高精度数控机床,工业机器人在具有基本相同的运动结构前提下,技术壁垒较低,通用性更强,更易操作和维护。两者不同点主要在于外部形态:生产线上数控机床一般作为工作母机,处于中心位置, 工业机器人属于辅助设备,价格更低。这些特点大大扩展了工业机器人的使用范围, 可以把它看做是“易用型的数控机床”。
运动控制是机器人的核心技术。精度、速度、稳定性是数控机床和工业机器人性能关键指标,这些指标都建立在运动控制技术的基础上。工业机器人的三大核心零部件(减速机、伺服系统、控制系统)都可以归结到运动控制技术。对运动控制技术的掌握程度,决定了机器人所能达到的高度。机床数控背景的企业进入工业机器人领域,具有先天性的优势。
掌握运动控制技术是做好工业机器人的重中之重。工业机器人四大家族中 ABB、FANUC、安川电机都是先研究运动控制技术,再从不同的侧重点进入机器人业务。 其中 ABB、安川电机从制造伺服电机开始,FANUC 则是做数控系统起家。只有 KUKA 一开始从事焊接设备,属于本体相关的技术,缺乏运动控制的积累。因此,四大家 族的机器人业务都起步于 20 世纪 70 年代,发展至今发那科发展最好,而 KUKA 的体量最小、发展最差(已被美的收购,2018 年净利润下滑 80%)。
四大家族成功关键:基于极致的核心技术做平台型企业
运动控制技术决定机器人企业的深度和潜力。从四大家族的业务模式上看,以运动控制技术为核心,做出差异化是在机器人领域取得成功的关键。这种运动控制技术从数控机床延伸来,有不同的侧重点,越底层优势就越明显。四大家族中惟有发那科研发和制造数控系统,这是比电机、伺服等更底层的运动控制技术,可以说FANUC 是最具有运动控制基因的企业,ABB 和安川电机相当处于中等,KUKA 较弱。
基于核心技术做业务延伸和协同,决定机器人企业的规模和体量。ABB 和安川电机的运动控制技术都比较单一,只有 FANUC 通过数控系统,将其连接在一起, 产生了 1+1 远大于 2 的协同作用。机器人本体不是高利润的行业,纯粹的工业机器人企业很难有大体量和高估值。机器人的价值在于作为系统集成的中心,与其他业务结合提供整体解决方案所产生的协同作用,而与机床数控相结合无疑是最合适的,FANUC 无疑是一个成功的典范。
发那科是世界最成功的工业机器人巨头。2018 年发那科的毛利率和净利率均远超其他三大家族,除市值低于 ABB 外,其他各项指标都遥遥领先。收入虽然只是 ABB 的 21%,但市值达到 ABB 的 60%,收入是安川电机的 133%,但利润是安川电机的 373%,市值是安川电机的近 4 倍。考虑到 ABB 是大型的工业集团,实际机器人和自动化业务占比低,可以认为发那科是当之无愧的世界机器人龙头。
国内最像发那科的企业——埃斯顿
FNAUC 模式给国内机器人企业提供了一个很好的借鉴,以运动控制技术为核心,具有机床数控背景延伸到本体产生协同,再向下打通产业链。我们认为埃斯顿是国内最有望成功复制 FANUC 模式的企业。
1) 以数控系统技术起家。埃斯顿 1993 年开始研究金属成形机床数控系统, 然后进入到电液伺服系统和交流伺服系统,为数控机床做配套,目前在国内金属成形机床数控系统、电液伺服系统市场领域位于领导地位。
2) 基于运控及伺服技术拓展工业机器人产业链。在运动控制技术及伺服技术积累的基础上进入工业机器人领域。基于自主运控技术、伺服技术优势,公司产品性价比优势明显、品类丰富,同时拓展系统集成。2019 年公司机器人出货量 4000台,市占率国产第一。
3) 大力研发&技术并购,进一步确立国内技术龙头地位。近两年公司打造三大研发中心,持续 10%的研发投入,且围绕核心技术进行多项收购,叠加并购全球顶尖焊接机器人 CLOOS,确立公司国内工业机器人龙头地位。
国产机器人龙头,模式极具稀缺性
中国工业机器人商业模式百花齐放。经过数年发展,国内公司参与工业机器人行业的模式多种多样,包括纯零部件、纯本体、纯集成、零部件+本体、本体+集成、零部件+本体+集成等。
最看好国产机器人龙头埃斯顿:基于运控技术下游一体化模式。目前中国工业机器人众多产业模式中,最为看好类似发那科,基于核心运控技术下游一体化做协同的模式,目前上市公司中实质上接近这种模式的只有埃斯顿一家,模式极具稀缺性。
1.3 、 并购顶尖焊接机器人 CLOOS,协同整合可期
公司自 2016 年开始进行产业链并购,效果显著:
2016.2:参股 20%意大利 Euclid Labs SRL。Euclid Labs 的机器视觉技术国际领先,且在机器人装卸、焊接、码垛、折弯等领域应用广泛,补足公司机器视觉技术短板。
2016.6:全资收购上海普莱克斯。上海普莱克斯是国内领先的压铸机自动化设备提供商,下游主要是汽车及其零配件。通过收购,拓展业务至压铸机自动化领域。
2017.2:全资收购英国 TRIO。TRIO 致力于为工业自动化领域提供高精度和高可靠性运动控制技术,目前已成为全球运动控制行业领军企业之一。公司的产品主要为多轴通用型运动控制器及运动控制卡、机器人控制器、人机交互触摸屏(HMI),以及输入输出扩展模块。自 1987 年成立以来,TRIO 已经为全世界各种工业设备配套提供了大批优质的运动控制解决方案,其产品应用涵盖包装机械,3C 电子机械,印刷机械,工业机器人,食品生产线,娱乐行业等。
2017.4:参股 30%美国 BARRETT。BARRETT TECHNOLOGY 专注于微型伺服驱动器、人机协作智能机器人和医疗康复机器人研究与制造。公司参与了多个美国国防部资助的非军用研发项目,并长期与美国能源总署(DoE),美国航天总署(NASA),以及美国全国卫生基金会(NSF)等单位合作。BARRETT TECHNOLOGY 公司的产品已经销售到 6 大洲 20 个国家,并应用在众多高精尖领域,其中包括 MAKO 手术机器人以及美国火星登陆小车等。
2017.9:控股(50.01%)收购德国 M.A.i。主要业务为提供以机器人应用为基础的,高度自动化、信息化、智能化的装配和测试生产线,服务于汽车引擎和电子系统部件、半导体、航空部件和医疗器械等行业。主要客户有法雷奥、采埃孚、英飞凌、博泽、德马格、江森自控、福缔等。
2017.11:控股(68%)收购扬州曙光。扬州曙光主要从事武器装备用交流伺服系统以及激光仪器设备、机械微电子控制系统、光电仪器等各类军用武器专用自动化设备的科研和生产,产品作为武器装备自动控制关键核心部件,技术上在国内处于领先地位,已广泛应用于军用船舶、车辆、雷达等专用电控设备,特别在我国海军用舰船领域武器自动化装备占有较为显著市场份额。
2019.8:控股收购(合计持股 89.5%)全球顶级焊接机器人 CLOOS。德国 Cloos 是全球领先的焊接机器人企业。Cloos 是世界领先的焊接机器人企业,产品行销全球四十多个国家,子品牌 QINEO 为高端焊接电源,另一子品牌 QIROX 专门根据客户需求定制全套机器人解决方案。Cloos2018 财年度经德国审计机构审计后的销售额为 1.44 亿欧元,净利润为 1244 万欧元。
埃斯顿与德国 CLOOS 未来协同可期
对比库卡(48 倍 PE)、冠致(24 倍 PE)收购估值,Cloos16 倍 PE 定价相对较低。
2016 年美的收购全球焊接机器人巨头库卡 PE 为 48 倍,科大智能收购国内焊装集成商冠致自动化 PE 为 24 倍,Cloos16 倍 PE 收购定价相对较低。
并购是公司双轮双核发展战略延伸,技术、品牌、渠道均有增益。本次投资是继英国 Trio,德国 M.A.i.之后又一次并购欧洲企业,并购后公司将获得国际一流焊接机器人的技术、品牌及渠道资源,与公司有较强的协同效应。
未来协同可期。1)鼎派机电 2020-2022 年承诺扣非后净利润分别不低于 880 万欧元、948 万欧元、1147 万欧元,大大增厚埃斯顿未来业绩。此次交易属于同一控制人下的收购,鼎派机电 2020 年利润表将全部合并;2)协同双方资源,抢占全球市场空间更大的薄板中高端焊接机器人工作站市场,开辟 Cloos 业务新增长点。同时进军前景更为广阔的机器人激光焊接,激光 3D 打印市场;3)基于 Cloos 的核 心技术、客户资源、全球销售服务网络,推动公司机器人产品国际化进程。
1.4 、 引入重磅战略投资者,产业协同助力公司发展
7 月 24 日,公司发布《2020 年度非公开发行A 股股票预案》,拟向中国通用技术(集团)控股有限责任公司、国家制造业转型升级基金股份有限公司和湖北小米长江产业基金合伙企业(有限合伙)3 名特定对象发行股票募集不超过 10 亿元资金,3 名战略投资者分别认购 4 亿元、4 亿元、2 亿元,发行价格为 11.62 元/股, 发行数量不超过 8605.85 万股,锁定期为 18 个月。
募资用途:1.55 亿元拟投向标准化焊接机器人工作站研发及产业化项目;1.04 亿元拟投向机器人激光焊接和激光 3D 打印研制项目;1.30 亿元拟投向工业、服务 智能协作机器人及核心部件研制项目;1.50 亿元拟投向新一代智能化控制平台和应 用软件研制项目;1.02 亿元拟投向应用于医疗和手术的专用协作机器人研制项目; 3.59 亿元拟用于补充流动资金。
本次定增引入重磅战投有两方面作用:
1、充裕定增资金助力公司发展
1)拓展公司焊接机器人产品市场,提升焊接产品新技术应用。国内焊接机器 人市场目前超过 100 亿元,公司收购的 Cloos 为全球机器人焊接细分领域的领军企 业,公司拟实现 Cloos 焊接机器人的国产化、标准化和批量化。同时,Cloos 在激 光焊接和激光 3D 机器人打印领域具有领先技术和产品优势,公司拟通过研发及产 业化充分吸收 Cloos 相应技术,保持公司的产品竞争力。
2)增强公司机器人柔性化和智能化的性能水平,布局细分医疗领域。小批量、 多批次、差异化生产将是未来制造业的趋势。公司拟开发适应 3C 行业及高柔性行 业的协作机器人、开发具备移动功能的复合型机器人、开发应用于康复医疗领域的 协作机器人本体及核心部件、进一步提升机器人力觉和触觉的感应技术。另外公司 结合自身技术储备,研究开发手术机器人所需的冗余自由度(7 自由度)、低成本 传感器集成、多层级柔顺控制(运动学、动力学)等关键技术及使用合金钢线缆减 速装置的协作机器人。
3)打造以“自动化软件”为核心竞争力的软硬一体化公司。自动化软件是公 司目前主营业务竞争力的源泉,软件能力将成为公司未来的核心竞争力。公司拟进 一步提升“自动化软件”的核心竞争力,具体包括提升机器人智能化控制软件、机 器人虚拟仿真软件、机器人工业互联控制软件、驱控一体安全控制软件四个领域的 软件实力。
2、战略投资者为公司发展提供产业协同
1)通用技术集团:双方在先进制造产业链(埃斯顿机器人与通用集团的机床、 双方工控系统等)、医疗健康行业应用(通用 2 万张床位,近百家医疗机构)及全 球商务市场开发和集采方面(通用有国内外市场营销网络、物流配送网络)均有较强协同。
2)国家制造业转型升级基金股份有限公司: 凭借自身在基金投资领域的专业 优势,借助自身优质的资源整合能力,促进甲方与有协同效应的企业进行合作对接, 促进甲方向“成为中国机器人的世界品牌”。
3)湖北小米长江产业基金合伙企业:进一步加强与小米集团及产业链的合作, 并且根据甲方的需要利用自身资源、发挥自身优势,提供专业支持,在技术研发、 经营管理、战略规划、治理结构、产融结合等方面全面开展战略合作,有效推动甲 方战略发展规划的逐步实施。
2. 得运控者得天下,运控解决方案持续高增长
公司自动化核心部件及运动控制系统业务核心产品是控制系统、伺服系统,在 此基础上形成多种产品和服务。主要收入来源两大类,一是金属成形机床自动化, 二是运动控制及伺服系统。核心部件产品广泛应用在金属成形数控机床、机器人、 纺织机械、3C 电子、锂电池设备、光伏设备、包装机械、印刷机械、木工机械、 舞台娱乐设备及半导体制造设备等机械装备的自动化控制。
2.1、 金属成形机床自动化业务保持稳健
公司是国内金属成形机床自动化领导者
金属成形机床自动化解决方案包括数控系统、电液伺服系统及交流伺服系统, 公司从数控系统起步,后续拓展伺服系统,具备提供自动化解决方案的能力。公司 在金属成形机床的剪折机床细分领域位于市场前列,其中数控系统的市占率超 80%。
数控系统:从事金属成形机床数控系统研发和生产的国际厂商主要有日本 Fanuc、德国 Siemens、意大利 ESA、瑞士 Cybelec 等;国内厂商主要有本公司、深 圳华德尔、南京泽荣、扬州大祺等。其中,公司数控系统广泛应用于各类数控金属 成形机床,在国内剪折机床数控系统领域占有较大市场份额;日本 Fanuc、德国 Siemens 产品主要应用于数控转塔冲床、数控激光切割机领域;瑞士 Cybelec、意大 利 ESA、深圳华德尔产品主要应用于数控剪折机床领域;南京泽荣、扬州大祺产品 主要应用数控压力机领域。
电液伺服系统:从事研发和生产并向国内金属成形机床行业提供电液伺服系统 的企业包括德国 Voith、Hoerbiger、意大利 Atos,以及本公司。不同企业的应用下 游不同,其中公司电液伺服系统主要用于数控折弯机、数控剪板机、数控转塔冲床、 数控液压机、机械压力机数控液压垫等;德国 Hoerbiger 电液伺服系统主要用于数 控折弯机和数控剪板机等;德国 Voith 电液伺服系统主要用于数控转塔冲床等;意 大利 Atos 电液伺服系统主要用于数控剪板机和数控折弯机等。
数控化率提升、进口替代驱动,业务预期稳健
产量稳定:近年来国内金属成形机床产量保持在 30 万台左右,进入存量市场。 2019 年国内金属成形机床产量 23.4 万台(同比增长 1.74%),2020 年受疫情影响有 所下滑。
数控化率提升:目前我国机床数控化率整体不高,在 27%左右,远低于日本超 90%的数控化率。其中金属切削机床数控化率在 35%左右,而金属成形机床数控化 率仅在 25%左右,存在较大提升空间。
不断进口替代:随着国产竞争力不断提高,以及贸易战影响,数控机床/数控 系统进口替代加快。2019 年中国数控机床进口数量为 10321 台,同比下滑 28.37%。
2.2、 运动控制解决方案是增长新亮点
交流伺服系统业务稳定增长
交流伺服系统主要组成部分为交流伺服驱动器、交流伺服电机、编码器和反馈 元件等,公司的交流伺服产品主要用于木工机械、纺织机械、机器人等领域。
伺服系统四大阵营竞争激烈。中国伺服市场分为日系、欧美系、台湾系、国产 品牌四个阵营。日系品牌凭借良好的产品性能与极具竞争力的价格垄断了中小型 OEM(设备制造业)市场,以松下、安川、三菱为代表;西门子、施耐德、博世 等欧美品牌占据高端,下游以大型机械为主;台湾品牌产品价格和技术水平定位于 外资品牌和国产品牌之间,以台达及东元为代表;国产企业以汇川技术、埃斯顿、 广州数控为代表,产品功率范围多在 22KW 以内,技术路线上与日系产品接近, 整体竞争力不断提高。 2019 年国产占比 27%,份额持续提升。
2019 年,国产厂商份额从 25%增长到 27%。其中份额占比最高日台系厂商业绩普遍下滑,和其优势电子、机床等行业景 气度下滑有关;欧美系厂商份额略有增长,最具代表的是西门子和施耐德,前者在 包装、锂电等行业增长较为明显,后者在激光加工机领域进步较大;以汇川、埃斯 顿为代表的国产伺服依然增长迅速,在纺织、锂电、工业机器人、电子、物流等多 个行业替代外资市场,份额提升较多。
受益防疫物资需求,2020 年伺服市场回暖。伺服系统是制造业智能装备的核 心/必需部件,市场规模受下游制造业景气度影响。2020 年防疫物资需求爆发,对 应自动化设备需求爆发,伺服需求爆发。外资难以应对,主要受益为国产伺服企业, 公司伺服业务订单旺盛。
TRIO 控制器+ESTUN 伺服,打造运控完整解决方案
运动控制器分为 PLC、PC-Based、专用控制器三大类。不同控制器适用的下 游领域略有差异,核心厂商也有不同。PLC 和专用控制器领域,日本三菱、松下、 西门子等外资品牌占据主要高端市场,新代、宝元在专用控制器领域市场份额较高; PC-Based 控制器领域,高端市场由美国泰道、TRIO 等外资品牌占据,固高科技在 在中低端领域占据较高市场份额。
公司 2017 年全资收购的英国 TRIO 是全球十大运控厂商。TRIO 产品主要为 多轴通用型运动控制器及运动控制卡、机器人控制器、人机交互触摸屏(HMI), 以及输入输出扩展模块。自 1987 年成立以来,TRIO 已经为全世界各种工业设备配 套提供了大批优质的运动控制解决方案,其产品应用涵盖包装机械、3C 电子、印 刷机械、工业机器人、食品生产线、娱乐行业等。
TRIO 控制器+ESTU 伺服,协同打造运控完整解决方案。2018 年公司充分发 挥 TRIO 全球运动控制专家产品和技术优势,对接埃斯顿的交流伺服系统,形成通 用运动控制解决方案、行业专用及客户定制运动控制解决方案。另外还可配套公司 的机器人、机器视觉技术,形成智能控制单元解决方案,基于 TRIO Motion Perfect软件平台将运动控制系统、机器人及视觉系统完美结合,满足不同行业用户自动化 产线柔性化、自动化设备模块化、小型化和信息化的需求,提高生产效率、降低成 本、节省空间。公司运控解决方案主要下游为锂电设备、3C 电子设备及印刷包装 设备,以增量市场为主(新品设备)、以存量市场为辅。
技术及服务优势,运控解决方案持续增长可期。2018-2019 年中国运控市场跟 随下游景气度下滑而有所下滑,但公司运控解决完整方案依靠技术和服务优势(据 部分客户反应可提高 30%效率),市场推广顺利,带动运动控制及交流伺服系统产 品收入 2018-2019 年均有超 50%增长,未来持续增长可期。
3. 本体市占率持续提升,有望抢下占外资份额
3.1、 行业发展从量到质,国产竞争力提高
过去 20 年中国工业机器人行业高速成长。2002-2018 年机器人销量复合增速达 到36%,2002-2010年期间复合增速达到52%,2010-2018年10年销量复合增速33%, 2013-2018 年 5 年销量复合增速 31%。
中国是全球机器人销量第一大国,2018 年全球占比 33%。从 2002 年开始我国 机器人销量高速增长,在全球的占比呈趋势性上升,2018 年中国工业机器人销售 量、销售额、保有量均位居全球第一。2018 年中国机器人销量达 14 万台,全球占 比约为 33%;保有量 57.5 万台,全球占比 23%。本体市场销售额 260 亿元左右,集 成市场规模 1100 亿元左右,全球第一。
在下游需求和产业扶持政策的联合作用下,国产机器人一路追赶,已经从产业 链各环节开始跟外资直接竞争。目前除日本和韩国之外,中国是全球第三个具备机 器人完整产业链的国家。
产业链各环节梯次获得竞争优势,下游系统集成已实现反超。根据 IFR 和 MIR 数据,上游三大核心零部件及中游本体的国产份额均超过 20%,系统集成汽车领域 国产份额达到 70%、3C 领域达到 80%,长尾行业达到 90%。
3.2、 短期:疫情不改 2020 年机器人市场复苏
疫情对通用自动化行业有所冲击,但 Q2 开始机器人及自动化行业持续复苏。2019 年 12 月,中国工业机器人产量 20014 万台,同比增长 15.3%,持续 3 个月增 速为正且大幅提高。但是受疫情影响,2020 年 1-2 月累计产量 21292 台,同比下滑 19.4%。2020 年 3 月工业机器人产量增速 12.9%,4 月工业机器人产量增速进一步 提高到 26.6%,5 月工业机器人产量增速 16.9%,6 月工业机器人产量增速 29.2%, 1-6 月工业机器人产量累计增速 10.3%。
PMI 及机器人核心下游固定投资数据也佐证了复苏。3 月 PMI、PMI 生产、PMI 新订单分别为 52、54.1、52,呈现复苏迹象,4-7 月 PMI 指数持续位于荣枯线以上, 表明制造业的持续复苏。另外 2020 年 1-6 月制造业固定资产累计投资额降速收窄 到 11.7%,其中汽车制造业固定资产投资额 1-6 月累计同比下滑收窄到 20.9%;电 子制造业固定资产投资额 1-6 月累计同比提高到 9.4%;电气机械制造业固定资产 投资额 1-6 月累计同比下滑收窄到 17.1%。
3.3、 长期:投资回收期缩短,机器换人加速
随着我国人口红利消失,劳动力人数进入下行通道,制造业工人成本持续增加, “机器换人”的性价比不断提高。根据历史数据,机器人投资回收期强相关于机器 人使用密度,密度越高,自动化渗透率越高。
2021 年 3C 电子制造业机器人投资回收期将缩短到 1 年。核心假设:
机器人销售额:采用中国电子学会的美元数据口径,按照当年汇率进行换算
机器人销量:2013-2017 年销量口径采用 IFR 数据,2018 年销量为用自主测算
机器人均价:2019-2022 年之后按照平均 6%的速度年降
制造业生产工人年薪:2020 年疫情影响,短期工人工资有所提高,但全年预 计工人薪资增速下滑大 3%(企业利润下滑,自动化率提升;另外匹配 2020 年 GDP 增速的下滑)。2021 年 GDP 增速反弹,预计工人年薪增速回到 6%,2022 年工人年 薪增速回落到 4%(自动化替代的进程加快)。
一台机器人替换人工数量:3C 行业替换比例大致在 4 左右。
机器人使用年限/折旧费用:3C 两大类机器人综合平均使用年限取 4 年,年折 旧费用为机器人均价/4。
机器人总费用:折旧+使用成本(按照均价每年 2%比例,包括维修、培训等)。
投资回收期:机器人均价(企业购臵价格)/年节省费用,及企业当年购臵机 器人后,相比于原有人工方案,几年能收回机器人购臵成本。
2019 年下半年,锂电、光伏投资稳定,3C 回暖 5G 加速,新能源汽车项目加速 落地,机器人投资回收期持续缩短,带来机器人需求复苏。考虑疫情因素,我们将 工业机器人 2020 年的销量增速从 15%下调到 5%,但我们维持中长期机器人销量的 增速,疫情将有助于机器人渗透率的提升,实际中长期增速可能有上调空间。
3.4、 类比发那科,公司市占率有望持续提升
参照巨头发展经验,机器人行业集中度提升是大势所趋
根据德国和日本机器人产业的发展历史,机器人产业都经历了集中度大幅提升 的过程。这是由机器人高技术含量/规模化效应的产品特性带来的,拥有核心技术+ 规模化效应使得龙头的成本/价格优势越来越大(如格力机器人成本远远高于发那 科),强者恒强。
发那科依靠核心技术优势,市占率持续提升。日本机器人产业经历了短暂摇篮 期(1967-1970),迅速跨过实用期(1970-1980),迈入全面普及期(1980-1990), 之后进入平稳成长期(1990-2012)。而世界机器人龙头发那科就是在日本机器人产 业平稳增长期内,依靠核心技术优势,在北美市场及日本市场份额不断提升,收入 从 1992 年的 1394 亿日元增长到 2014 年 7298 亿日元,增长了 5 倍,全球及日本市 占率提高到 15%以上。
公司是国内机器人技术龙头,有望走发那科市占率提升之路
中国机器人产业目前类似 90 年代日本机器人产业进入平稳增长期。埃斯顿作 为国内机器人技术龙头(拥有控制器、伺服系统、机器视觉等多项核心技术,且位 于国内前列),具备机器人全产业链优势,发展模式最像发那科,有望复制发那科 当年集中度提升的路径。
对外资:依靠 20-30%的价格优势及本土服务优势,在金属加工、光伏、汽车 零部件、家电、3C 电子等主要下游抢占中小企业客户份额。尤其是库卡未来业绩 持续下滑(原市场份额超 10%),提供较大抢夺空间。
对国产:行业整合期,国产企业中低端产能大量出清,为公司业务扩张提供大 量市场空间(估测出清产能超 5%)。这类客户中低端需求经过培育成长后(追求机 器人质量,不过分追求低价),均是公司目标客户。
机器人板块收入空间 2024 年达 25 亿元
我们认为埃斯顿类似当年的发那科,有望开启市占率提升之路。发那科当年市 占率提升是先外后内,从北美市场突破,然后日本市场份额提升。由于中国目前是 全球最大的机器人市场,我们认为埃斯顿的市占率提升将从国内市场开始,再拓展 到海外市场。
假设一:目前埃斯顿工业机器人国内市场占有率在 4000÷14000=2.86%左右, 基于未来埃斯顿要同时面对国产和外资竞争,保守假设埃斯顿 5 年后(2024 年) 国内市场份额达到 7%左右。
假设二:2019 年中国机器人年销售量在 14 万台左右,未来 5 年国内机器人市 场进入稳定增长,2024 年工业机器人市场销量预计在 28.2 万台左右,5 年复合增 速 15%。
假设三:公司未来发展战略还是聚焦在核心零部件及本体,系统集成项目均是 打造的下游应用标杆,未来收入占比会降低。预估 2024 年系统集成收入占比为 20%。
5 年市占率提升到 7%,对应 25.2 机器人业务收入:市占率达到 7%,对应 28.2*7%=2 万台左右机器人本体销售,按照 10 万元/台,对应 20 亿元本体收入,系 统集成收入占比 20%,计算得到 2025 年公司工业机器人板块收入可达 25 亿元。
4. 扩张期盈利不佳,并购整合后财务报表修复
4.1、 扩张及并购导致盈利、应收不佳
2019 年公司营收 14.21 亿元,同比下滑 2.71%;归母净利润 6576.22 万元,同 比下滑 35.04%;归母扣非净利润 2685 万元,同比下滑 58.39%;经营现金流量净额 1.13 亿元,同比增长 682.22%。
收入结构拆分:营收下降 2.71%,主要是因为智能制造系统集成下降 10%,汽 车行业订单质量不高、回款困难,2019 年主动放弃一些系统集成订单;而机器人 本体在细分领域持续做定制化开发,开拓了很多行业,保持了稳定增长;自动化核 心部件持平,其中运控解决方案增长 50%,智能控制单元的整体收入增长 91%。
毛利率:同比增长 0.02%,行业不好情况下,说明对客户溢价权利提高
净利润下降原因:一是股权投资、回购股份、固定资产投资、分红等非经营性 资金使用 6.83 亿,导致利息费用增加、理财收益减少;二是虽然费用管控初见成 效,但因持续研发投入,研发费用同比增加 1,591 万元。
并购+研发,管理费用和研发费用持续位于高位,拖累利润及现金流。公司 2016-2018 年大量引进高端人才、投入研发,叠加系列并购,整合期间人员薪酬(股 权激励)、并购费用、折旧摊销大幅增长,造成管理费用/财务费用持续提高, 2016-2019 年管理费用率分别为 16.4%、19.2%、20.82%、22.34%;2016-2019 年 公司财务费用占比收入分别为 0.7%、1.4%、2.7%、4.33%,拖累净利润和现金流。
4.2、 并购整合后,预计财务报表逐步修复
类似发那科,快速扩张期盈利及应收表现不佳
盈利能力对比:1992-1995 年发那科毛利率低于 40%,净利率在 10%左右,和 公司当前状况也较为相似。后面盈利能力开始大幅提升。
存货及应收周转对比:发那科在 1992-2014 年期间市占率快速提升,收入规模 扩大 5 倍。期间存货周转和应收账款周转和当前埃斯顿几乎一致,均在 3 左右,资 产负债表同样不佳。1992-2018 年发那科存货周转率稳定在 3 上下波动,说明机器 人零部件+本体模式的正常存货周转率即为 3;发那科的应收账款周转率后面逐步 提升到 6-7,目前降到 4-5 之间。
埃斯顿目前处于和当年发那科集中度提升类似的阶段,盈利水平、存货及应收 周转基本一致。这是机器人企业快速扩张期正常损益表及资产负债表表现。类似发 那科,未来随着市占率提升,规模效应显现,损益表和资产负债表会相继修复。
技术整合吸收之时,就是财务报表修复之时
公司高额管理费用和研发费用主要构成为职工薪酬(管理费用中占比 48%, 研发费用中占比 70%),并购之后公司几大研发中心运转费用较高,还未得到合理 优化。费用率降低有两大逻辑:1)技术整合吸收之后,研发中心及人员的高效精 简,费用率降低;2)技术整合转化效率不断提高,单位研发费用支撑更大收入, 费用率也会降低。
5. 盈利预测及投资建议 (详见报告原文)
公司自研+并购机器人核心运控、伺服、机器视觉技术, 向下拓展本体和集成,打造全产业链技术服务优势,是国内机器人产业实质龙头, 模式极具稀缺性,最像全球机器人龙头发那科。当前中国机器人产业进入稳定增长 阶段,公司有望复制发那科当年市占率提升之路,同时抢占国内+外资份额。未来 运控解决方案+机器人+CLOOS 三大强劲增长点,支撑公司业绩持续增长。
……
(报告观点属于原作者,仅供参考。报告来源:新时代证券)
如需报告原文档请登录【未来智库】。
(本文仅供参考,不代表我们的任何投资建议。如需使用相关信息,请参阅报告原文。)
- 埃斯顿研究报告:国产工业机器人龙头,期待公司盈利能力改善.pdf
- 埃斯顿研究报告:机器人龙头,受益智能焊接从1到10.pdf
- 埃斯顿(002747)研究报告:国内工业机器人龙头,国产替代及机器人+助力腾飞.pdf
- 埃斯顿(002747)研究报告:自主研发+海外并购,快速崛起的工业机器人龙头.pdf
- 工业机器人龙头埃斯顿(002747)研究报告:国产,内外双轮筑深护城河.pdf
- 桌面机器人行业发展与消费需求洞察.pdf
- 人形机器人行业专题研究:人形机器人量产元年,关注本体和零部件投资机会.pdf
- 人形机器人行业专题报告7:“腕”与“踵”——商业化落地前夕,机器人的散热瓶颈.pdf
- 爱柯迪公司研究报告:轻量化隐形冠军进军具身智能机器人,攻坚电机及镁合金产品.pdf
- 长盈精密公司研究报告:消费电子业务涌现新机遇,前瞻布局机器人打造第三增长极.pdf
- 相关标签
- 相关专题
- 相关文档
- 相关文章
- 全部热门
- 本年热门
- 本季热门
- 1 埃斯顿深度解析:向世界机器人巨头进发.pdf
- 2 埃斯顿专题报告:国产工业机器人龙头,中国“发那科”正在崛起.pdf
- 3 埃斯顿(002747)研究报告:自主研发+海外并购,快速崛起的工业机器人龙头.pdf
- 4 埃斯顿(002747)研究报告:国内工业机器人龙头,国产替代及机器人+助力腾飞.pdf
- 5 埃斯顿研究报告:机器人龙头,受益智能焊接从1到10.pdf
- 6 工业机器人龙头埃斯顿(002747)研究报告:国产,内外双轮筑深护城河.pdf
- 7 埃斯顿研究报告:国产工业机器人龙头,期待公司盈利能力改善.pdf
- 8 埃斯顿专题研究:持续积累技术及工艺,有望从高端和下沉市场双向渗透快速发展.pdf
- 9 人形机器人金属材料行业深度报告:人形机器人加速发展,钕铁硼、镁合金显著受益.pdf
- 10 机器人行业深度研究报告:机器人产业体系综合分析.pdf
- 1 MIM(金属粉末注射成型)行业专题报告:MIM在机器人、AI、消费电子领域应用前景广阔:破界生长,智领未来.pdf
- 2 稀土永磁行业研究报告:供需向好看涨稀土,机器人催生新机遇.pdf
- 3 人形机器人行业专题报告:汽车与机器人,两个产业的再次碰撞.pdf
- 4 具身智能产业深度研究:人形机器人和智能汽车互促发展.pdf
- 5 爱康医疗骨科关节领军者:借手术机器人东风,加速国际化布局.pdf
- 6 脉脉高聘人才智库2025年AI人才流动报告.pdf
- 7 军工AI+机器人行业专题报告:军工智能化+无人化加速演进,深度融合引领军事变革奇点.pdf
- 8 三花智控研究报告:冷配龙头+汽零基本盘稳健,机器人贡献第三成长曲线.pdf
- 9 人形机器人行业报告:机器人量产时刻,互动感知能力有望成为迭代重点.pdf
- 10 三友医疗研究报告:脊柱集采出清,全球化布局脊柱机器人+超声骨刀.pdf
- 1 爱康医疗骨科关节领军者:借手术机器人东风,加速国际化布局.pdf
- 2 产业观察:【CES 2026】AI巨头、人形机器人、智能汽车展出最新变化.pdf
- 3 高端装备制造行业:人形机器人产业趋势展望.pdf
- 4 2025人形机器人行业白皮书:躯体觉醒,叩响具身智能纪元奇点.pdf
- 5 人工智能行业《2026年具身智能产业发展研究报告》:软硬件迭代加速,人形机器人蓄力规模突破.pdf
- 6 汽车行业周报:TPU有望成为人形机器人安全保护材料,蓝箭航天提交招股说明书.pdf
- 7 人形机器人行业专题报告6:人形本体&灵巧手的电机进化“势”.pdf
- 8 精锋医疗_B首次覆盖报告:国产手术机器人引领者,规模化出海启程.pdf
- 9 汽车行业:反内卷及出海预期改善,自动驾驶及机器人催化连连.pdf
- 10 人形机器人行业深度报告(三):人形机器人大时代来临,海内外厂商共同催化.pdf
- 全部热门
- 本年热门
- 本季热门
- 1 2024年埃斯顿研究报告:国产工业机器人龙头,期待公司盈利能力改善
- 2 2023年埃斯顿研究报告:机器人龙头,受益智能焊接从1到10
- 3 2023年埃斯顿研究报告 业务包括工业机器人、核心零部件两大块
- 4 2022年埃斯顿研究报告 国产工业机器人龙头,下游需求迎边际改善
- 5 2022年埃斯顿研究报告 自主研发+海外并购,快速崛起的工业机器人龙头
- 6 工业机器人龙头埃斯顿研究报告:国产,内外双轮筑深护城河
- 7 埃斯顿专题报告:国产工业机器人龙头,中国“发那科”正在崛起
- 8 埃斯顿深度解析:向世界机器人巨头进发
- 9 2026年人形机器人行业专题研究:人形机器人量产元年,关注本体和零部件投资机会
- 10 2026年人形机器人行业专题报告7:“腕”与“踵”——商业化落地前夕,机器人的散热瓶颈
- 1 2026年人形机器人行业专题研究:人形机器人量产元年,关注本体和零部件投资机会
- 2 2026年人形机器人行业专题报告7:“腕”与“踵”——商业化落地前夕,机器人的散热瓶颈
- 3 2026年长盈精密公司研究报告:消费电子业务涌现新机遇,前瞻布局机器人打造第三增长极
- 4 2026年家用电器行业一文读懂卧安机器人:10W2026周报
- 5 2026年科技制造行业产业月报(26年2月):灵巧之手,如何成形?——解析人形机器人灵巧手产业链
- 6 2026年机器人灵巧手行业深度:市场空间、竞争格局、产业链及相关企业深度梳理
- 7 2026年机械设备行业3月投资策略展望:《人形机器人与具身智能标准体系(2026版)》正式发布
- 8 2026年速腾聚创首次覆盖报告:L2+L4+机器人多轮驱动,激光雷达龙头进军全球市场
- 9 2026年德昌电机控股公司研究报告:车用电机龙头,AIDC液冷+机器人开启成长新曲线
- 10 2026年敏实集团首次覆盖报告:电池盒欧洲出海贡献增量,机器人&液冷&低空布局可期
- 1 2026年人形机器人行业专题研究:人形机器人量产元年,关注本体和零部件投资机会
- 2 2026年人形机器人行业专题报告7:“腕”与“踵”——商业化落地前夕,机器人的散热瓶颈
- 3 2026年长盈精密公司研究报告:消费电子业务涌现新机遇,前瞻布局机器人打造第三增长极
- 4 2026年家用电器行业一文读懂卧安机器人:10W2026周报
- 5 2026年科技制造行业产业月报(26年2月):灵巧之手,如何成形?——解析人形机器人灵巧手产业链
- 6 2026年机器人灵巧手行业深度:市场空间、竞争格局、产业链及相关企业深度梳理
- 7 2026年机械设备行业3月投资策略展望:《人形机器人与具身智能标准体系(2026版)》正式发布
- 8 2026年速腾聚创首次覆盖报告:L2+L4+机器人多轮驱动,激光雷达龙头进军全球市场
- 9 2026年德昌电机控股公司研究报告:车用电机龙头,AIDC液冷+机器人开启成长新曲线
- 10 2026年敏实集团首次覆盖报告:电池盒欧洲出海贡献增量,机器人&液冷&低空布局可期
- 最新文档
- 最新精读
- 1 2026年中国医药行业:全球减重药物市场,千亿蓝海与创新迭代
- 2 2026年银行自营投资手册(三):流动性监管指标对银行投资行为的影响(上)
- 3 2026年香港房地产行业跟踪报告:如何看待本轮香港楼市复苏的本质?
- 4 2026年投资银行业与经纪业行业:复盘投融资平衡周期,如何看待本轮“慢牛”的持续性?
- 5 2026年电子设备、仪器和元件行业“智存新纪元”系列之一:CXL,互联筑池化,破局内存墙
- 6 2026年银行业上市银行Q1及全年业绩展望:业绩弹性释放,关注负债成本优化和中收潜力
- 7 2026年区域经济系列专题研究报告:“都”与“城”相融、疏解与协同并举——现代化首都都市圈空间协同规划详解
- 8 2026年历史6轮油价上行周期对当下交易的启示
- 9 2026年国防军工行业:商业航天革命先驱Starlink深度解析
- 10 2026年创新引领,AI赋能:把握科技产业升级下的投资机会
