新能源材料行业深度研究报告:始于周期,赋予成长
- 来源:中信建投证券
- 发布时间:2021/09/11
- 浏览次数:1854
- 举报
1 光伏材料
光伏产业:未来仍有显著增长空间
近年来,全球光伏发电产业取得了长足的发展,但在世界能源消耗中占比 依然很小。2019 年全球能源发电量以石油、煤炭等不可再生能源为主,可再生能源发电只 占27.3%,其中,太阳能光伏发电仅占2.8%,未来发展空间较为广阔。
光伏行业景气发展激发上游化工产品需求
光伏产业链以硅为主线,上游主要包括硅料、硅片、EVA胶膜、PET基膜 等材料的生产,光伏行业的景气发展促进光伏硅料及光伏组件的应用,从 而带动上游三氯氢硅、EVA等化工产品的需求。
1.1 EVA:光伏料未来缺口仍存,进口替代空间大
性能优异的树脂材料:EVA全称乙烯-醋酸乙烯共聚物,一般醋酸乙烯(VA)含量在5%-40%,与 聚乙烯相比,EVA由于在分子链中引入醋酸乙烯单体,从而降低了结晶度, 提高了韧性、抗冲击性、填料相溶性和热密封性能,被广泛用于包装膜、 热熔胶、电线电缆及光伏胶膜等领域。
VA含量决定了EVA的性质和应用领域
VA含量越低,EVA的特性越接近低密度高压聚乙烯(LDPE);VA含量越高,EVA 特性越接近橡胶,同时反应的压力、温度条件要求更高,生产工艺难度更大。
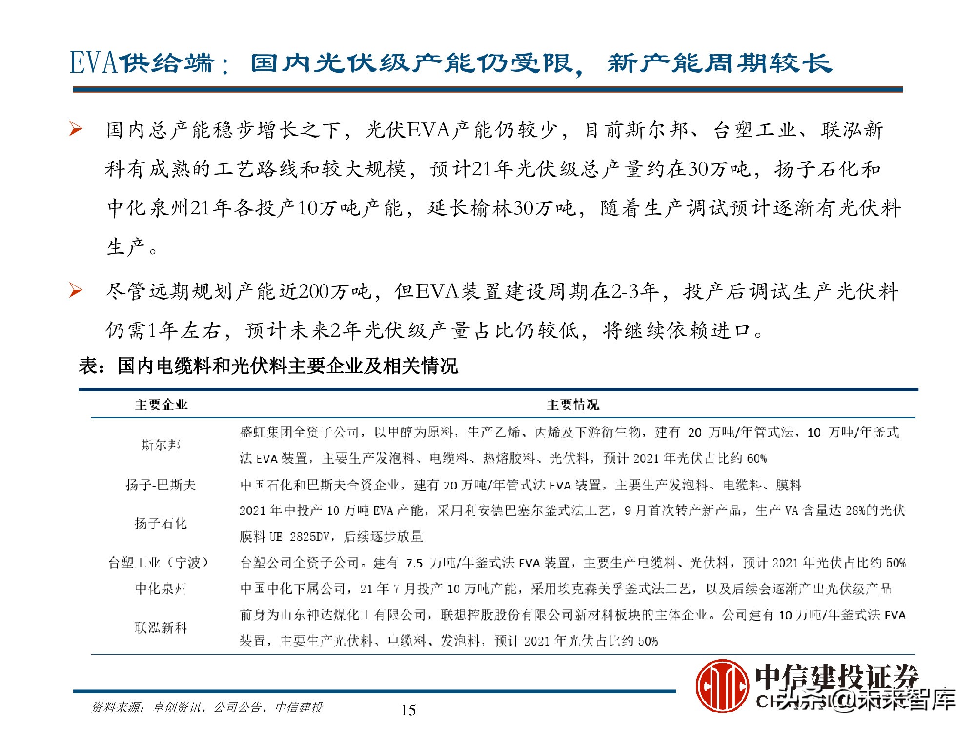
光伏级供应供应仍存缺口
根据CPIA数据,2020年全球光伏新增装机量138.2GW,预计25年将达到330GW; 我国光伏组件出货量全球占比约在70%-80%,EVA树脂需求量在62万吨,预计21 年、22年我国EVA光伏料需求量分别为80万吨、110万吨左右,光伏料总产能约在 35万吨、55万吨,仍存在较大缺口; 2025年光伏级EVA需求量预计近160万吨,考虑到新增产能实际投产及出料情况, 届时将保持供需紧平衡,行业景气得以长期维持。
供需重塑,原料和需求端双支撑,景气度有望维持
原料产品同涨,行业利润可观。EVA价格2017-2019年维持在12000-14000元/吨。20 年上半年受新冠疫情、原油价格战等影响,跌至9500元,8月起需求逐步复苏,同时 光伏料需求超预期,价格持续上行。21年在原料端醋酸乙烯和乙烯价格支撑、需求 增长双重作用之下,EVA价格和利润也同比有所提升。截止8月,乙烯均价在7573元 /吨,同比+22.4%;醋酸乙烯均价11350元/吨,同比+95.7%;EVA市场均价在19677 元/吨,同比+52.4%,毛利润7807元/吨,同比+33.6%,且仍处于上升趋势。
1.2 三氯氢硅:多晶硅核心原料,刚性需求支撑
硅烷偶联剂、多晶硅上游核心原料
三氯氢硅(SiHCl3)又称硅氯仿,是制备多晶硅的重要原料,进一步用于半 导体行业和太阳能光伏产业,生产单晶硅及硅片;也可与其他有机机团反应 生产形成一系列的硅烷偶联剂等,可使非树脂实现固化或改性,包括热材料、 塑密封剂、橡胶等。
多晶硅对产品品质要求高
三氯氢硅分为Ⅰ类和Ⅱ类。Ⅰ类(纯度要求99-99.8 wt%)主要用于生产多 晶硅,Ⅱ类(纯度要求98.5-99.5 wt%)主要用于硅烷偶联剂和其他下游产品 生产。Ⅰ类三氯氢硅对纯度和杂质要求更高,尤其在铝、磷、硼、铁等杂 质和总碳上有严格控制。
受原料和需求端支撑,价格和毛利同比大幅上涨
20年Q4以来,三氯氢硅市场价格大幅上涨,目前光伏级在17000元/吨左右, 普通级在9600元/吨,主要受到:1)原材料硅粉受能耗双控和主产地区限 电影响,产能利用率和供应量受限,导致三氯氢硅开工率近一年在55%- 65%左右浮动,供货紧缺,价格上涨;2)下游多晶硅需求保持较高增长, 整体供需结构偏紧。
三氯氢硅价格上涨带动利润增长迅速,1-3月平均利润在1100-1300元/吨,实 现由负转正,之后随着价格全面拉涨,7月毛利水平最高达到上涨突破10000元 /吨,而后随着硅粉价格的进一步上涨有所回落,目前在6500元左右。 在未来光伏产能偏紧,多晶硅增量明确的前提下,预计三氯氢硅景气和盈利能 力将得以维持。
2 锂电材料
2.1 DMC:“基础+高端”供需两旺,新能源需求前景广阔
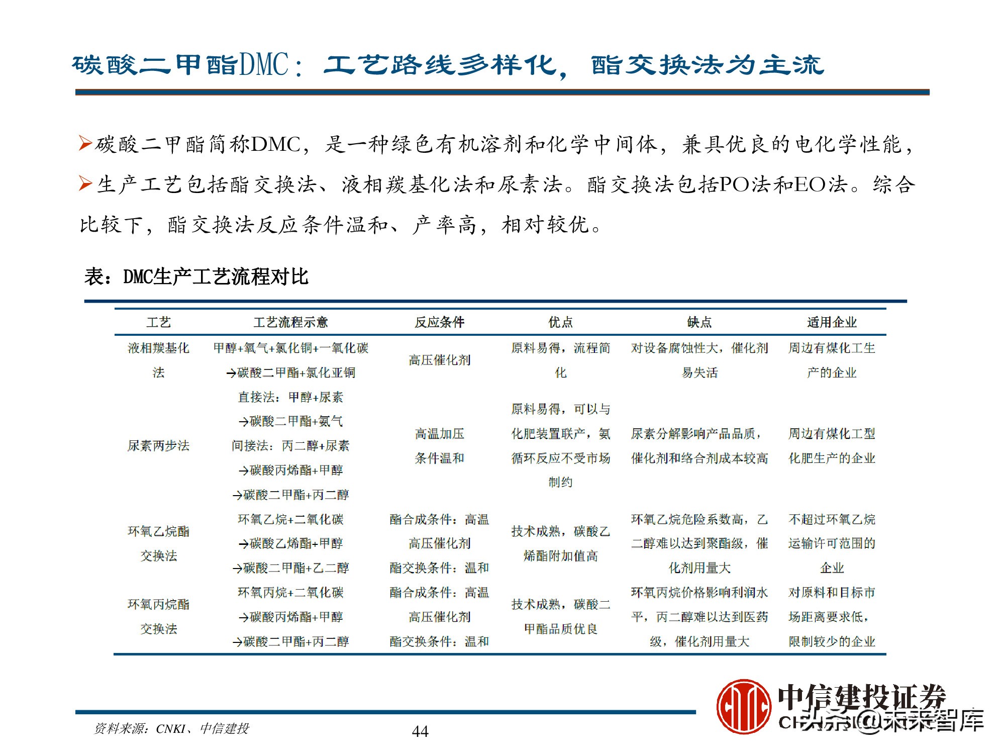
工艺路线多样化,酯交换法为主流
碳酸二甲酯简称DMC,是一种绿色有机溶剂和化学中间体,兼具优良的电化学性能, 生产工艺包括酯交换法、液相羰基化法和尿素法。酯交换法包括PO法和EO法。综合 比较下,酯交换法反应条件温和、产率高,相对较优。
绿色化学试剂,下游应用广泛
DMC应用领域包括聚碳酸酯、显影液、胶黏剂、涂料等;此外,DMC可以作为电池电 解液的主要溶剂,目前已大量用于锂电池行业
产能大幅提升,供应格局巨变
2020年国内DMC整体产能为98.8万吨/年,较2019年同比增加近80%,占全球产能 的70%以上。近几年,新增产能陆续出现,预计2021年总产能将达到156万吨/年, 2022年将超过160万吨/年。
DMC需求端:“基础+高端”,双轨拉动
2019年开始,电解液溶剂和PC成为拉动DMC需求的核心双轨,2020年都超过 了30%。涂料、显影液等传统领域则维持刚需支撑。目前,电解液溶剂、PC、 显影液等传统领域在DMC下游三分天下,形成了“基础+高端”的供需格局。
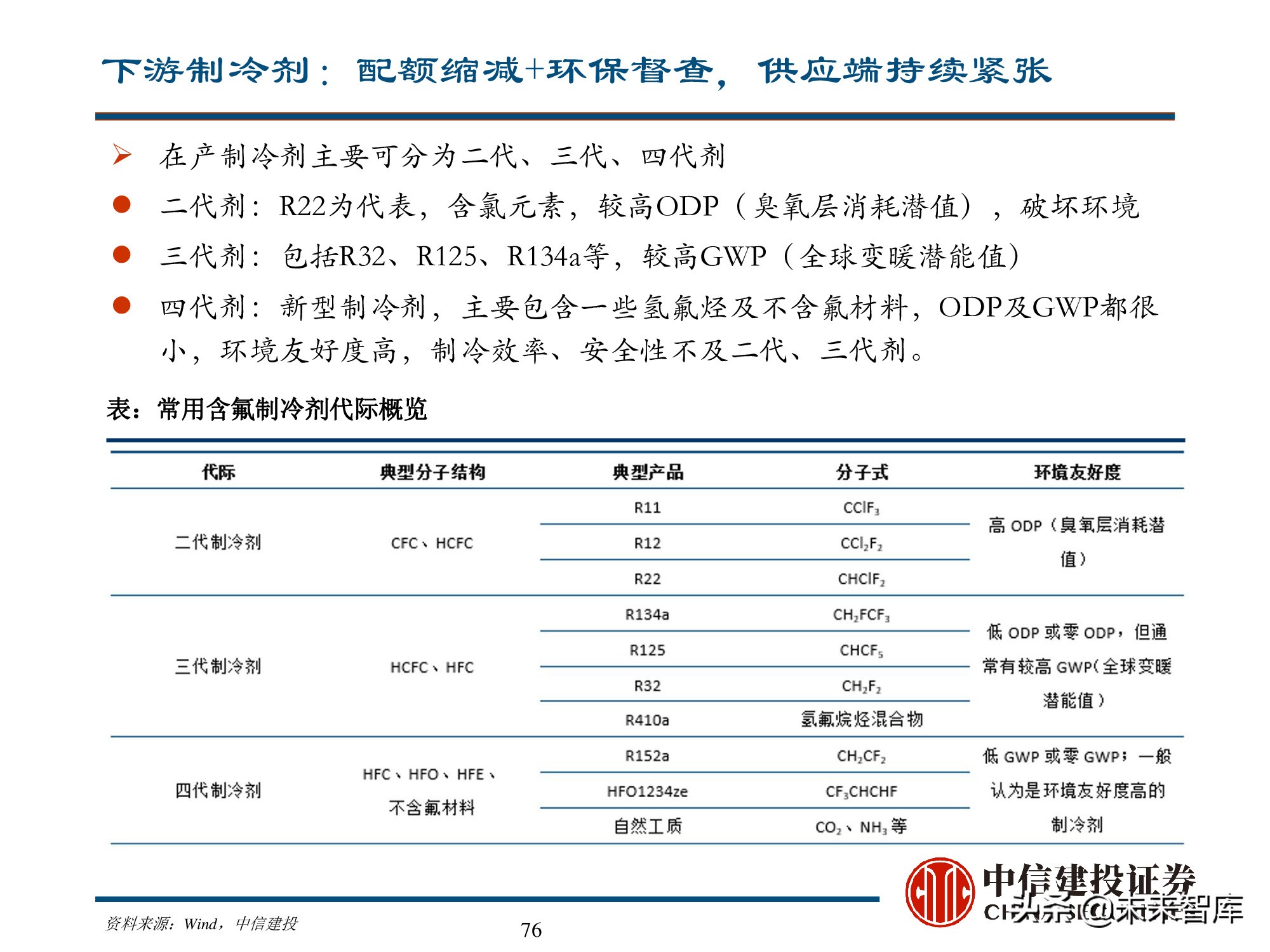
2.2 氟化工:景气复苏,与新能源高度交融
氟化工行业概览:产品性能优异,种类繁多,环环相扣
氟化工泛指一切生产含氟产品的工业,存在于种类繁多的有机和无机物之中。其 产业链产品性能优异,种类繁多,环环相扣,应用领域广,主要分为无机氟化物、 制冷剂、含氟聚合物、含氟精细化学品四大类。 新能源工业中,含氟材料发挥着不可或缺的作用,主要产品包括锂电池材料六氟 磷酸锂、锂电池粘结剂、锂电隔膜涂覆材料以及各项性能优良的含氟太阳能电池 背膜等。
萤石、氢氟酸:产业链主要原料。
无机氟产品:氟化铝、氟化锂、冰晶石(Na3AlF6)、六氟磷酸锂(LiPF6)等。
制冷剂:含氟小分子有机物具备优秀的制冷性能,氟化工行业产值最大的类别。含 氟聚合物:通常以上游制冷剂所生产的小分子含氟有机物为材料进行聚合。
含氟精细化学品:产品极为丰富,需求精细制备条件的含氟有机小分子,一般作农 药、医药、染料等中间体。
我国已成为世界最大产销国
我国已成为全球氟化工第一大国。在不断扩张的下游需求和产业政策的不断支 持下,我国氟化工行业实现了快速扩张。伴随着发达国家大量削减含氟制冷剂 等氟化工产品生产,我国氟化工产业的体量在全球占比快速提升,目前已成为 世界最大的氟化工产品生产国和出口国,氟化工基础产品及通用产品总产量约 占到全球的48%-55%,总销量占到约35%,均位列全球第一。
PVDF:短期供需错配,长期赛道开阔
需求拉动,供应紧缺,价格飙升
PVDF市场价格自21年4月开始显著增长,9月上旬锂电级产品报价已达33 万/吨,涨幅高达200%。供给端严重紧张也造成其他应用领域的PVDF粉 料、粒料价格水涨船高,目前报价分别达到27万、26.5万,较Q1涨幅分别 为271%、257%。由于PVDF全产业链下半年以来景气度环比H1陡升,预 计下半年生产企业PVDF产品线的业绩将环比显著增长。
应用广泛,锂电应用增长迅速
PVDF全称聚偏氟乙烯,是氟化工产业链下游产品,广泛应用建筑、锂电、光伏等 领域,不同产品牌号不同,配方不同,聚合的分子量、结构等不同,性能有一定差 别 :(1)光伏背板:较强的抗紫外辐照能力、耐化学性能、阻燃性能 ;(2)氟碳涂料:在建筑领域得到广泛应用,抗暴晒,抗腐蚀 ;(3)防腐材料:化工流体设备的阀门、管道等配件 ;(4)锂电领域:可以用作锂电池粘结剂及锂电隔膜。
六氟磷酸锂:供应紧张,“奇货可居”
电解液溶质为锂电池核心材料
电解液被誉为电池的“血液”,在电池中承载着锂离子的传输,在正负极界 面生成固体电解质膜的重要作用,由溶质(电解质)、溶剂和添加剂三部分 组成。电解质作为电解液的重要组成部分,直接影响着锂离子电池的搁置时 间和使用寿命、内阻与功率特性、充放电效率、使用温度范围、安全性能及 成本等。
电解液溶质种类繁多,六氟磷酸锂占主流
常用电解液溶质为锂盐,主要分为常规锂盐和新型锂盐两种,其中常规锂盐主 要有六氟磷酸锂(LiPF6)和四氟硼酸锂(LiBF4),新型锂盐主要有双(氟代 磺酰)亚胺锂(LiFSI)等。综合考虑电池成本和性能等因素,LiPF6是使用最 广泛的电解液溶质 ;从技术角度来看,新型锂盐LiFSI使用进程有加速的趋势,主要用于改善低温、 倍率、能量性能,但仍无法替代六氟磷酸锂。
2.3 磷酸铁锂:上游持续紧缺,磷酸铁锂新兴终端爆发
曙光再现,占比提高
2013-2016年,纯电动乘用车补贴政策的核心变量是工况续航,2017-2020年补贴政策 倾向于工况续航里程提升、电池系统能量密度提高等,这在很大程度上影响了当时 条件下电池系统能量密度相对较低(~100Wh/kg)的磷酸铁锂的应用。 2020年4月,财政部、工信部、科技部、发改委发布《关于完善新能源汽车推广应用 财政补贴政策的通知》,补贴退坡且电池系统能量密度不再提高要求相当程度上缩 小了铁锂车型和三元车型的补贴获取差距,加之电池、整车技术本身的进步,多款 使用铁锂的优质纯电动车型推出,磷酸铁锂电池中占比开始提升,磷酸铁锂装机量 2021年1-5月份提升到41%。
强势反超,前景光明
根据中国汽车动力电池产业创新联盟数据,2021年5月份,我国磷酸铁锂电池月产量 达到8.8GWh,首次月产量领域超过三元电池。 从产量数据而言,2020年开始磷酸铁锂产量大幅加速,2020年同比增速36%,而2021 年1-5月份累积产量达到12.18万吨,同比增速高达370%
磷酸铁-磷酸铁锂:未来趋势,新增极多
即使按照不完全统计,当前磷酸铁产能大约在22万吨,而根据已经披露的项目投资 公告或新闻,未来扩建产能已经高达204.5万吨,不排除后续仍有新增的投资项目 落地。按照不完全统计, 当前磷酸铁锂产能 大约在40万吨。 而根据已经披露的 项目投资公告或新 闻,国内未来扩建 产能已经高达266.9 万吨。呈现供需双 爆发的局面,
报告节选:
(本文仅供参考,不代表我们的任何投资建议。如需使用相关信息,请参阅报告原文。)
- 金属价格多数上涨,存储器、新能源材料价格持续强势.pdf
- 新能源.docx
- 新材料新能源.docx
- 万润股份(002643)研究报告:电子信息和新能源材料,百舸争流.pdf
- 云天化(600096)研究报告:化肥主业业绩维持稳定增长,新能源材料投产开辟新赛道.pdf
- 光伏材料行业专题报告:光伏行业估值见底,库存周期拐点将至.pdf
- 光伏材料行业之颗粒硅专题研究:助力提效降碳,布局长期优势.pdf
- 光伏材料行业专题报告:光伏银浆三期叠加,银粉+银包铜粉前景广阔.pdf
- 基础化工行业研究:精选高确定性赛道,光伏材料有望长期景气.pdf
- 保利协鑫能源(3800.HK)研究报告:聚焦多晶硅业务,颗粒硅技术实现稳产.pdf
- 锂电材料行业:需求双轮驱动+供给刚性约束,行业景气上行.pdf
- 电力设备行业:动储需求旺盛,锂电材料价格持续上行.pdf
- 电力设备新能源行业2025年11月投资策略:锂电材料开启全面涨价,国内储能系统需求持续释放.pdf
- 锂电材料供需格局专题报告:储能加注供需天平回归,量利双升价值重估在即.pdf
- 锂电材料2024年复盘与2025年展望.pdf
- 相关文档
- 相关文章
- 全部热门
- 本年热门
- 本季热门
- 1 新能源材料行业深度研究报告:始于周期,赋予成长.pdf
- 2 化工行业2022年中期策略:重视新能源材料,把握强阿尔法机遇.pdf
- 3 天齐锂业(002466)研究报告:资源为本开启新征途,发力垂直一体化锂新能源材料供应商.pdf
- 4 新能源材料专题研究报告:电解液,高景气持续,一体化龙头乘风而起.pdf
- 5 磷化工行业研究报告:传统磷化工迎来强景气周期,进军新能源材料发展空间大.pdf
- 6 天原股份专题分析:技术与市场打通,转型升级进入全面兑现期.pdf
- 7 2022化工行业307页投资策略报告:优选复苏、扩能、新材料三条主线.pdf
- 8 万盛股份(603010)研究报告:磷系阻燃剂龙头,拓展新能源材料领域.pdf
- 9 万华化学专题研究报告:加速绿电和新能源布局,有望提前碳中和.pdf
- 10 湖北宜化(000422)研究报告:深耕主业保持稳定增长,布局新能源材料拓展新赛道.pdf
- 全部热门
- 本年热门
- 本季热门
- 1 2025年金属价格多数上涨,存储器、新能源材料价格持续强势
- 2 聚焦新能源,需求坚挺支撑长期成长:东材科技的新能源材料布局
- 3 新能源材料风起云涌:道氏技术固态电池材料布局
- 4 2023年化工新材料行业投资机会分析 重点关注新能源材料、国产替代新材 料
- 5 2023年厦钨新能研究报告 新能源材料领军企业,正极技术底蕴深厚
- 6 2023年百合花研究报告 打造化工材料+新能源材料双主业结构
- 7 2023年洛阳玻璃研究报告 开启新能源材料平台新征程
- 8 2022年芭田股份研究报告 复合肥行业首家上市,一体化延伸新能源材料
- 9 2022年洛阳玻璃研究报告 创新引领业务转型升级,聚焦新能源材料主业
- 10 2022年中伟股份研究报告 专注于新能源材料,正极前驱体业务为绝对核心
- 1 2025年金属价格多数上涨,存储器、新能源材料价格持续强势
- 2 2026年锂电材料行业:需求双轮驱动+供给刚性约束,行业景气上行
- 3 锂电材料产业发展现状、竞争格局及未来发展趋势分析:固态电池与钠电池突破引领千亿级市场变革
- 4 锂电材料行业发展前景预测及产业投资报告:储能市场爆发开启产业新周期
- 5 锂电材料产业发展前景预测及产业调研报告:固态电池与钠离子电池将撬动千亿级市场变革
- 6 锂电材料行业发展历程、市场空间、未来趋势解读:中国主导全球七成动力电池装机量
- 7 锂电材料行业发展历程、竞争格局、未来趋势分析:中国主导全球市场,三大趋势重塑产业格局
- 8 2025年电力设备行业:动储需求旺盛,锂电材料价格持续上行
- 9 2025年锂电材料供需格局专题报告:储能加注供需天平回归,量利双升价值重估在即
- 10 锂电材料产业发展趋势拆解及前景展望:千亿赛道迎来技术变革临界点
- 最新文档
- 最新精读
- 1 聚焦中国互联网行业:超大盘股四季度业绩展望;关注重点围绕AI智能体OpenClaw、云定价及资本支出(摘要).pdf
- 2 亚太能源行业:上调中国几大石油公司目标价;买入中海油(成本地位领先)、中石油(长期盈亏平衡点下降);调整覆盖范围(摘要).pdf
- 3 政策双周报:“十五五”开局之年,稳总量、优结构.pdf
- 4 中国乘用车行业月度图评:2026年2月_春节期间零售销量疲软符合预期,价格竞争企稳.pdf
- 5 纺织服装行业周报:推荐关注中游困境反转机会.pdf
- 6 易观GEO行业市场分析报告2026.pdf
- 7 源网荷储同类项目投资路径与风险解析.pdf
- 8 正泰安能:向设计要效益:AI自动化设计的实践与回报.pdf
- 9 中国汽车:海外新能源车机遇和可能带来的风险(摘要).pdf
- 10 中国温泉旅游:2025年中国温泉旅游行业发展报告.pdf
- 1 2026年中国医药行业:全球减重药物市场,千亿蓝海与创新迭代
- 2 2026年银行自营投资手册(三):流动性监管指标对银行投资行为的影响(上)
- 3 2026年香港房地产行业跟踪报告:如何看待本轮香港楼市复苏的本质?
- 4 2026年投资银行业与经纪业行业:复盘投融资平衡周期,如何看待本轮“慢牛”的持续性?
- 5 2026年电子设备、仪器和元件行业“智存新纪元”系列之一:CXL,互联筑池化,破局内存墙
- 6 2026年银行业上市银行Q1及全年业绩展望:业绩弹性释放,关注负债成本优化和中收潜力
- 7 2026年区域经济系列专题研究报告:“都”与“城”相融、疏解与协同并举——现代化首都都市圈空间协同规划详解
- 8 2026年历史6轮油价上行周期对当下交易的启示
- 9 2026年国防军工行业:商业航天革命先驱Starlink深度解析
- 10 2026年创新引领,AI赋能:把握科技产业升级下的投资机会
