PD-1单抗专题报告:百亿市场逐步兑现,群雄逐鹿花落谁家
- 来源:西南证券
- 发布时间:2021/02/21
- 浏览次数:576
- 举报
精选报告来源:【未来智库官网】。
(报告出品方/作者:西南证券,杜向阳、张熙)
核心观点
PD-1单抗疗效对比:各家PD-1单抗的疗效难分伯仲,PD-1单抗联用药将成为用药主流。从各家PD-1单抗的临床数据来看,目前还难以看出有绝对优势的PD-1单抗,可以暂认为各家PD-1单抗的疗效差距不大,对疗效影响更大的是联用药物的选择。 PD-1单抗的联用药项目占所有临床研究项目的70%以上,联用药的临床效果远优于单药和对照组,预计将成为 PD-1单抗的主流用药方式。其中大部分适应症的普遍联用药对象是化疗,另外也跟原本治疗这个适应症的靶向药进行联用,PD-1单抗的联用治疗方案在肝癌、胃癌这种难治肿瘤上取得了突破性疗效,随着PD-1单抗价格的下降,预计未来在部分肿瘤上PD-1单抗联用药将有望成为主流。
PD-1单抗空间广阔,预计大适应症占据超过70%的市场份额。目前全球共有10个PD-1/PD-L1单抗药物获批上市。2019年全球PD-1/PD-L1单抗药物市场规模已超过200亿美元。根 据Research and Markets的预测,随着适应症的不断获批和新药上市的持续加速,未来全球PD-1/PD-L1销量将保持23.4%的年复合增长率,至2025年有望达500亿美元。各个国家 和地区的大适应症根据发病率有差异,美国是肺癌占据超过50%的市场份额,我们测算出国内PD-1单抗总体市场规模有望达到305亿元。其中非鳞非小细胞肺癌、胃癌(her2阴性) 、肝癌、鳞状非小细胞肺癌合计市占率超过70%,因此想要在PD-1单抗市场中抢占一席之地,必须布局这些大适应症。全球和国内的PD-1单抗的研发赛道已经变得拥挤。全球共有 154个PD-1单抗在研,其中已上市8个,处于申请上市阶段5个,处于Ⅲ期临床阶段7个。预计未来2-3年,全球上市PD-1产品将可能超过20个,市场竞争日趋激烈。中国是PD-1研发 最为火热的地区,全球154个PD-1,其中85个由中国企业研发或合作开发,占比达到55%。PD-1单抗在国内的情况:获批上市6个,申请上市3个,处于Ⅲ期临床阶段7个,预计未来 2-3年国内上市的PD-1单抗将达到15个。
大适应症谈判降价进入医保,2021年用药渗透率将有望大幅提升。2020年国家医保谈判,三家国内企业平均降价78%进入医保,相对外资具有价格优势,并且二线肝癌、一线非鳞 NSCLC、二线食管鳞癌三个大适应症首次进入医保。平均5万元左右的年均费用将大幅增加患者对PD-1的可负担性,预计明年将迎来PD-1单抗的爆发增长。PD-1单抗大品种必备特 征:获批大适应症&进入医保&完善商业推广团队。因此看一个公司的PD-1单抗放量节奏,跟踪其大适应症获批时间,以及进入医保的时间尤为重要。由于卡瑞利珠单抗获批的三大 适应症最早进入医保,先发优势明显,预计将助力其在2021年抢占大部分优势市场。
国内PD-1单抗扎堆研发,2022年将有望成为大适应症获批高峰年份。国内的PD-1单抗呈现扎堆研发的状态,按照肿瘤部位分类的24个类型的肿瘤,其中竞争最激烈的是前四大肿瘤 :肺癌、胃癌、肝癌、食管癌,每个适应症均有超过10家在研;淋巴瘤等5个肿瘤竞争激励程度中等,每个肿瘤有超过4家在研;9个部位的肿瘤没有PD-1单抗在研。从上市进度来看 ,纳武利尤单抗和帕博利珠单抗最早在大适应症上获批上市,卡瑞利珠单抗是最早在大适应症获批上市的国产PD-1单抗,替雷利珠单抗也于近期获批鳞状非小细胞肺癌,预计接下来 将获批大适应症的是信迪利单抗、特瑞普利单抗,2022年将成为大适应症获批的高峰年份。
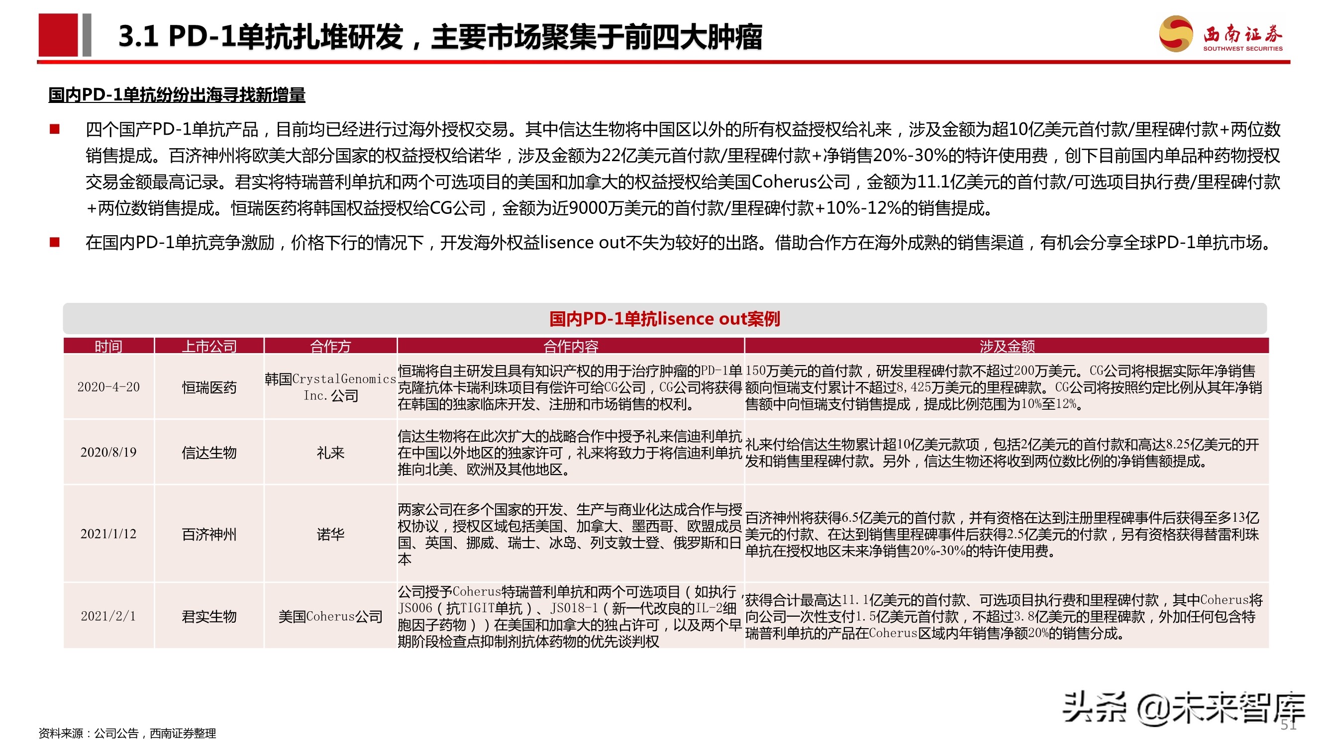
另辟蹊径寻求最大商业化价值:国产PD-1单抗纷纷出海分享全球市场。目前四家上市PD-1单抗的国内企业均已就PD-1单抗进行过海外授权交易。其中百济神州将欧美大部分国家的 权益授权给诺华,涉及金额为22亿美元首付款/里程碑付款+净销售20%-30%的特许使用费,创下目前国内单品种药物授权交易金额最高记录。在国内PD-1单抗竞争激励,价格下行 的情况下,开发海外权益lisence out不失为较好的出路。借助合作方在海外成熟的销售渠道,有机会分享全球PD-1单抗市场。
报告摘要
一、PD-1单抗空间广阔,2021年用药渗透率将有望大幅提升
全球PD-1/PD-L1市场处在高速增长时期
目前全球共有10个PD-1/PD-L1单抗药物获批上市。自2014年PD-1单抗药物Opdivo和Keytruda上市以来,全球销售额快速增长。第三款PD-1单抗药物Libtayo于 2018年9月上市,2019年三款PD-1单抗药物的销售额分别为80.1亿美元、110.8亿美元和2.1亿美元,加上目前上市的Tecentriq(19.3亿美元)、Imfinzi(14.7亿 美元)、Bavencio(1.1亿美元)三大PD-L1品种,2019年全球PD-1/PD-L1单抗药物市场规模已超过200亿美元。根据Research and Markets的预测,随着适应症 的不断获批和新药上市的持续加速,未来全球PD-1/PD-L1销量将保持23.4%的年复合增长率,至2025年有望达500亿美元。
四大肿瘤将成为PD-1单抗的主要市场
结合五年生存率和患者人数来看,我国缺乏有效用药的大癌种为:肺癌、肝癌、胃癌、食管癌,这四大肿瘤在全球范围内仍然是生存率偏低的难治性肿瘤。预计这些 将成为PD-1/PD-L1单抗在我国的主要适应症。根据目前草根调研的情况,在售PD-1单抗药物中占比靠前的适应症分别为肺癌、肝癌、胃癌,与推论一致。
我国PD-1单抗市场规模预测:有望达305亿元
主要假设:1)每年肿瘤发病人数来自2014年全国肿瘤登记中心的数据,根据文献中靶点占比估算各细分类型的人数;2)反应人群的mPFS范围来自文献报道临床研究数据,平均年用药月数=最优PFS*80%;3)无反应人群平均每年用药月数为3月。
如果PD-1单抗的完整年度年用药金额假设为医保谈判后的6万元,则我国PD-1单抗总市场空间为305亿元;如果PD-1单抗的价格下降到完整年度3万元,则相应渗透率有望提升,预计市场规模可能有所收缩到236亿元。其中份额较大的适应症为:非鳞NSCLC、her2阴性胃癌、肝癌、食管鳞癌等,这前几大细分适应症市场份 额占比超过70%。因此想要在PD-1单抗市场中抢占一席之地,必须布局这些大适应症。
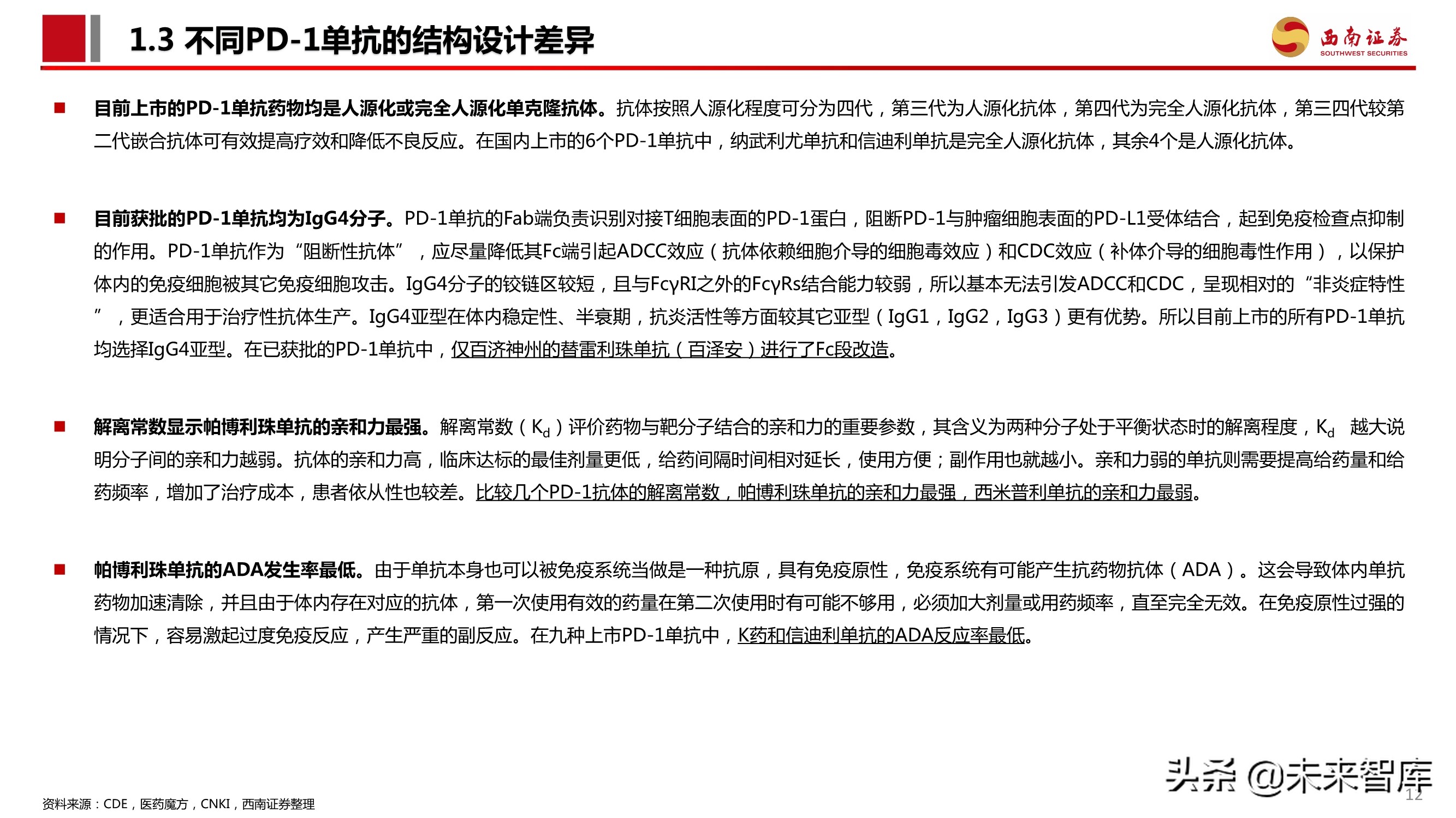
不同PD-1单抗的结构设计差异
目前上市的PD-1单抗药物均是人源化或完全人源化单克隆抗体。抗体按照人源化程度可分为四代,第三代为人源化抗体,第四代为完全人源化抗体,第三四代较第 二代嵌合抗体可有效提高疗效和降低不良反应。在国内上市的6个PD-1单抗中,纳武利尤单抗和信迪利单抗是完全人源化抗体,其余4个是人源化抗体。
目前获批的PD-1单抗均为IgG4分子。PD-1单抗的Fab端负责识别对接T细胞表面的PD-1蛋白,阻断PD-1与肿瘤细胞表面的PD-L1受体结合,起到免疫检查点抑制 的作用。PD-1单抗作为“阻断性抗体”,应尽量降低其Fc端引起ADCC效应(抗体依赖细胞介导的细胞毒效应)和CDC效应(补体介导的细胞毒性作用),以保护 体内的免疫细胞被其它免疫细胞攻击。IgG4分子的铰链区较短,且与FcγRI之外的FcγRs结合能力较弱,所以基本无法引发ADCC和CDC,呈现相对的“非炎症特性 ”,更适合用于治疗性抗体生产。IgG4亚型在体内稳定性、半衰期,抗炎活性等方面较其它亚型(IgG1,IgG2,IgG3)更有优势。所以目前上市的所有PD-1单抗 均选择IgG4亚型。在已获批的PD-1单抗中,仅百济神州的替雷利珠单抗(百泽安)进行了Fc段改造。
解离常数显示帕博利珠单抗的亲和力最强。解离常数(Kd)评价药物与靶分子结合的亲和力的重要参数,其含义为两种分子处于平衡状态时的解离程度,Kd 越大说 明分子间的亲和力越弱。抗体的亲和力高,临床达标的最佳剂量更低,给药间隔时间相对延长,使用方便;副作用也就越小。亲和力弱的单抗则需要提高给药量和给药频率,增加了治疗成本,患者依从性也较差。比较几个PD-1抗体的解离常数,帕博利珠单抗的亲和力最强,西米普利单抗的亲和力最弱。
帕博利珠单抗的ADA发生率最低。由于单抗本身也可以被免疫系统当做是一种抗原,具有免疫原性,免疫系统有可能产生抗药物抗体(ADA)。这会导致体内单抗药物加速清除,并且由于体内存在对应的抗体,第一次使用有效的药量在第二次使用时有可能不够用,必须加大剂量或用药频率,直至完全无效。在免疫原性过强的情况下,容易激起过度免疫反应,产生严重的副反应。在九种上市PD-1单抗中,K药和信迪利单抗的ADA反应率最低。
二、各家PD-1单抗的疗效难分伯仲,PD-1单抗联用药将成为用药主流
得大适应症者得天下,四大适应症是兵家必争之地:肺癌、肝癌、胃癌、食管癌。
小适应症开启快速上市通道,疗效优异:黑色素瘤、淋巴瘤。
广铺适应症,差异化竞争助力抢占全市场:尿路上皮癌、三阴乳腺癌、鼻咽癌、结直肠癌、宫颈癌等。
三、PD-1单抗扎堆研发,2022年将有望成为大适应症获批高峰年份
PD-1单抗扎堆研发,主要市场聚集于前四大肿瘤
竞争激烈:肺癌、胃癌、肝癌、食管癌四大适应症,六家已有PD-1单抗上市的厂家均有布局,每个适应症国内总共布局的家数都在10家以上,较为拥挤。预计在这些适应症上,未来的竞争格局将成为二八分化,销售实力较强、临床数据扎实的五六家厂家占据80%的市场份额。
中度竞争:淋巴瘤、膀胱癌(尿路上皮癌)、黑色素瘤、鼻咽癌、乳腺癌,前六家中超过一半有布局这几个适应症,每个适应症国内总共布局家数在4-11家。
温和竞争:去势抵抗前列腺癌、肾癌、子宫内膜癌、结直肠癌、宫颈癌、神经内分泌肿瘤,前六家中仅有1-2家布局,每个适应症国内总共布局家数在1-4家。这几种肿瘤发病人数不多或者通过现有治疗方式可获得较长生存期,预计PD-1单抗未来的渗透率空间有限。
剩下的九种肿瘤,前六家均未布局,可能的原因包括:1、现有治疗方式可获得较长生存期;2、治疗难度极高,比如胰腺癌。
报告节选
(本文仅供参考,不代表我们的任何投资建议。如需使用相关信息,请参阅报告原文。)
- 荃信生物研究报告:深耕自免领域,单抗双抗全面布局.pdf
- 迈威生物研究报告:IL_11单抗全球领先,战略布局抗衰老及病理性瘢痕等【勘误版】.pdf
- 科伦博泰生物研究报告:朝向研发销售一体化转型,芦康沙妥珠单抗国内已获批两项适应症.pdf
- 智翔金泰研究报告:赛立奇单抗放量可期,创新管线迈入收获期.pdf
- 康方生物研究报告:决胜肺癌,依沃西单抗带来新曙光.pdf
- 君实生物研究报告:PD-1VEGF联用方案有望创新引领,国际化正扬帆起航.pdf
- 医药行业分析报告:从IL-2双抗,看TAA、细胞及趋化因子的PD-1升级新方向.pdf
- PD-1单抗药专题报告:百亿市场逐步兑现,群雄逐鹿花落谁家.pdf
- 医药行业专题:PD-1行业深度研究报告.pdf
- 医药行业专题研究:AD领域单抗药进展不断,关注国内研发进展及大分子CDMO全球需求改善.pdf
- 医药生物行业专题研究:重视转基因小鼠平台在国内仿创单抗药领域降维打击的潜力.pdf
- 生物医药专题报告:国内PD-1单抗药行业研究.pdf
- 单抗药物专题报告:PD1、PDL1抗体开启肿瘤治疗新华章.pdf
- 医药生物单抗行业深度研究:靶点篇.pdf
- 相关标签
- 相关专题
- 相关文档
- 相关文章
- 全部热门
- 本年热门
- 本季热门
- 1 中国生物药之单抗药市场全景分析.pdf
- 2 医药生物行业深度研究:单抗药物专题报告(89页).pdf
- 3 高端生物药之单抗行业深度报告.pdf
- 4 医药行业研究报告:RNA靶向药物,后单抗时代新浪潮
- 5 单抗药物专题报告:PD1、PDL1抗体开启肿瘤治疗新华章.pdf
- 6 单抗生物类似药系列报告(三):中国特色篇.pdf
- 7 生物医药专题报告:国内PD-1单抗药行业研究.pdf
- 8 医药生物单抗行业深度研究:靶点篇.pdf
- 9 生物医药专题之单抗行业深度报告:综述篇.pdf
- 10 PD-1单抗药专题报告:百亿市场逐步兑现,群雄逐鹿花落谁家.pdf
- 1 科伦博泰生物研究报告:朝向研发销售一体化转型,芦康沙妥珠单抗国内已获批两项适应症.pdf
- 2 迈威生物研究报告:IL_11单抗全球领先,战略布局抗衰老及病理性瘢痕等【勘误版】.pdf
- 3 荃信生物研究报告:深耕自免领域,单抗双抗全面布局.pdf
- 4 医药行业分析报告:从IL-2双抗,看TAA、细胞及趋化因子的PD-1升级新方向.pdf
- 5 君实生物研究报告:PD-1VEGF联用方案有望创新引领,国际化正扬帆起航.pdf
- 没有相关内容
- 全部热门
- 本年热门
- 本季热门
- 1 2025年荃信生物研究报告:深耕自免领域,单抗双抗全面布局
- 2 2025年迈威生物研究报告:IL_11单抗全球领先,战略布局抗衰老及病理性瘢痕等【勘误版】
- 3 2025年科伦博泰生物研究报告:朝向研发销售一体化转型,芦康沙妥珠单抗国内已获批两项适应症
- 4 2025年医药生物行业专题报告:CD38单抗,MM放异彩,开辟自免新蓝海
- 5 2024年智翔金泰研究报告:赛立奇单抗放量可期,创新管线迈入收获期
- 6 2024年智翔金泰研究报告:单抗和双抗药物全面开拓,建立自免和感染疾病领先地位
- 7 2024年康诺亚研究报告:深耕自免肿瘤双赛道,大单品IL~4R单抗申报NDA
- 8 2023年来凯医药研究报告:Afuresertib有望美国报产,ActRIIA单抗增肌减脂潜力巨大
- 9 单抗药行业发展趋势
- 10 2022年康方生物(B-9926.HK)研究报告 单抗、卡度尼利双抗药物市场优势明显
- 1 2025年荃信生物研究报告:深耕自免领域,单抗双抗全面布局
- 2 2025年迈威生物研究报告:IL_11单抗全球领先,战略布局抗衰老及病理性瘢痕等【勘误版】
- 3 2025年科伦博泰生物研究报告:朝向研发销售一体化转型,芦康沙妥珠单抗国内已获批两项适应症
- 4 2025年医药生物行业专题报告:CD38单抗,MM放异彩,开辟自免新蓝海
- 5 2025年君实生物研究报告:PD-1VEGF联用方案有望创新引领,国际化正扬帆起航
- 6 2025年医药行业分析报告:从IL-2双抗,看TAA、细胞及趋化因子的PD-1升级新方向
- 没有相关内容
- 最新文档
- 最新精读
- 1 2026年中国医药行业:全球减重药物市场,千亿蓝海与创新迭代
- 2 2026年银行自营投资手册(三):流动性监管指标对银行投资行为的影响(上)
- 3 2026年香港房地产行业跟踪报告:如何看待本轮香港楼市复苏的本质?
- 4 2026年投资银行业与经纪业行业:复盘投融资平衡周期,如何看待本轮“慢牛”的持续性?
- 5 2026年电子设备、仪器和元件行业“智存新纪元”系列之一:CXL,互联筑池化,破局内存墙
- 6 2026年银行业上市银行Q1及全年业绩展望:业绩弹性释放,关注负债成本优化和中收潜力
- 7 2026年区域经济系列专题研究报告:“都”与“城”相融、疏解与协同并举——现代化首都都市圈空间协同规划详解
- 8 2026年历史6轮油价上行周期对当下交易的启示
- 9 2026年国防军工行业:商业航天革命先驱Starlink深度解析
- 10 2026年创新引领,AI赋能:把握科技产业升级下的投资机会
