再论复合肥:景气、格局与未来几何?
- 来源:中泰证券
- 发布时间:2021/03/28
- 浏览次数:984
- 举报
精选报告来源:【未来智库官网】。
(报告出品方/作者:中泰证券,谢楠)
摘要
2020年以来,复合肥行业景气上行,行业正迎来拐点。本篇报告复盘了行业在上一轮完整景气周期内的变化,提出复合肥行业景气 的主要特征,并对本轮景气周期和行业长期发展进行展望。
景气:农产品价格上涨,复合肥景气上行
2020年农产品供需迎来拐点,玉米、小麦、粳稻、早稻、大豆价格涨幅分别为38%、3%、14%、3%、27%。伴随粮食价格上涨,农 民种植收益显著提高,驱动复合肥企业量价齐升。
1)价格:长期而言,谷物和肥料价格正相关;短期来看,从2020年四季度开始, 农资采购热情攀升,肥料价格淡季上涨。
2)销量:我国主粮价格直接影响复合肥用量,11-15年玉米价格上行期,我国复合肥表观 消费量CAGR为10%,而15-19年CAGR为-6%,2020年以来,伴随玉米价格创十年新高,复合肥消费量开始再度回升。
3)空间来自销 量增长的确定性和价差扩大的弹性。复合肥总量弹性来自于播种面积和单亩施用量,且当下复合肥价差仍有提升空间。
格局:一轮周期,各有异同
回顾上一轮景气周期,复合肥企业呈现两大特点:
1)企业加大资本开支,在全国兴建生产基地,固定资产规模快速上升。
2)企业 注重广告宣传,在各大媒体平台投放广告打开知名度,广告宣传费在2015年达到阶段高点。当下复合肥龙头企业已基本完成全国生 产基地布局,产能投放高峰已过,折旧压力递减。 展望新一轮景气周期:销量与价差均有向上空间。据我们测算,未来三年复合肥施用量CAGR有望达到12%,当下复合肥毛利为景气 高点的58%。
未来:行业的第二增长曲线 我国种植结构和施肥方式的改变对肥料提出了更高的要求,新型肥应运而生。新型肥的盈利能力更强,盈利稳定性也更佳,海外企 业已将新型肥视为第二增长曲线。我国新型肥仍在发展初期,有望成为龙头企业第二增长曲线。
一、景气:农产品价格上涨,复合肥景气上行
主粮:粮价大涨,种植收益迎来反转
2020年主粮价格显著上涨。2020年农产品供需迎来拐点,玉米、小麦、粳稻、早稻、大豆价格涨幅分别为38%、3%、 14%、3%、27%,玉米和大豆在供需偏紧的情况下涨势明显。
行业有望结束五年下行期。2015年,中国粮食生产实现了“十二连增”,粮食库存也达到历史高峰;2016年起,我国 开始进行取消玉米临储、提高大豆生产者补贴等农业供给侧改革政策,导致农产品价格持续低迷。农产品有望进入新 一轮景气周期。
行业:景气确立,复合肥行业积极向好
复合肥是我国重要的农资。复合肥是农业生产领域中常用的肥料,由氮、磷、钾三种营养元素由物理或化学方法制成。 复合肥具有养分含量高、副成分少、结构均匀、节省储运费用和包装材料等特点,下游广泛用于大田作物和经济作物。 复合肥行业的景气程度与种植业景气密切相关。
复合肥VS单质肥:复合肥具备不可替代性,承担“蓄水池”作用。我国幅员辽阔,各地土壤情况和作物品种差别大, 复合肥具备不可替代性。
1)从生产节奏角度,由于单质肥连续生产,而下游农需有明显的季节特征,复合肥企业在其中承担了库存调节的作用;
2)从地理分配角度,磷肥、钾肥产地都集中在上游矿产资源地,离农作物产地较远,运输时间长,复合肥企业可凭借自 身销售渠道实现资源分配。同时,由于复合肥单价不高,复合肥行业的经济销售半径约为500公里,大型复合肥厂商往往 通过就近设立生产基地的方式打破市场分割。
3)从种植结构角度,中国土地种植结构分散,土壤结构复杂,各地区对化肥营养成分的配比有不同的要求,复合肥作为 一种混合物可帮助下游实现营养成分的均衡。
空间:销量增长的确定性和价差扩大的弹性
从行业层面看,11-15年粮价上行期,复合肥表观消费量CAGR为10%;而15-19年表观消费量CAGR为-6%。从企业层面看,行业景气时,上市企业复合肥销量增速可达两位数;而行业下行期,企业复合肥销量增速显著放缓, 甚至出现萎缩。整体来看,农产品景气变化对复合肥的销量影响更为明显,具体将体现为播种面积和单亩复合肥施用量的变化。
新周期:行业迎来新的开始
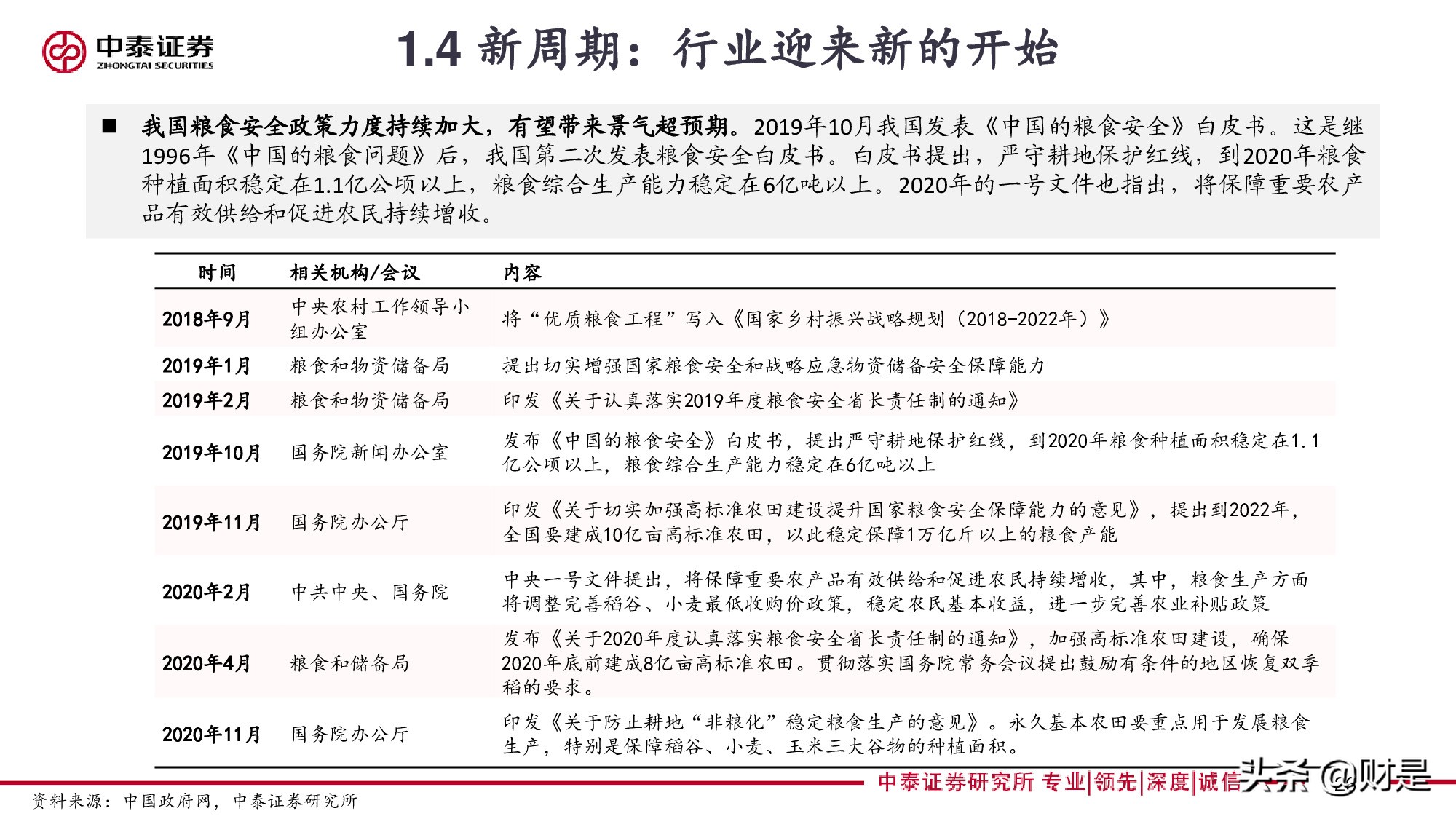
我国粮食安全政策力度持续加大,有望带来景气超预期。2019年10月我国发表《中国的粮食安全》白皮书。这是继 1996年《中国的粮食问题》后,我国第二次发表粮食安全白皮书。白皮书提出,严守耕地保护红线,到2020年粮食 种植面积稳定在1.1亿公顷以上,粮食综合生产能力稳定在6亿吨以上。2020年的一号文件也指出,将保障重要农产 品有效供给和促进农民持续增收。
二、格局:一轮周期,各有异同
企业:不同的资产结构,不同的资源禀赋
复合肥行业属于化工中的轻资产行业。我们以固定资产和在建工程之和占总资产的比例表征企业资产的轻重,复合肥行业 平均固定资产与在建工程之和占总资产的34%,而化工行业均值为43%。化工龙头公司该比例可达60%以上。
复合肥企业的资产主要集中在上游磷肥和氮肥产业链。由于我国缺少钾肥资源,国内复合肥企业基本外购钾肥。
格局:尾部出清,集中提升
据卓创资讯,2020年我国复合肥产能主要分布在山东(25%)、湖北(14%)、河南(11%)、河北(8%)、辽宁(7%) 五大省,合计占我国总产能的65%。其中山东、河南、辽宁、江苏等均是我国农业大省,靠近终端消费市场;而湖北、 贵州、云南等具备丰富的矿产资源,拥有单质肥原料优势。
由于复合肥行业准入门槛不高、产品较为同质化、区域性特征强,导致行业内长期有中小企业的存在。2017年开始, 我国复合肥行业开始进入整合加速期,一方面专用肥的发展与严格的环保要求提高了行业准入门槛,另一方面,行业 已从低价恶性竞争转向成本、渠道、品牌、服务全方面的比拼,大型企业凭借完备的产业链布局和优质的渠道营销能 力脱颖而出,行业集中度不断提升。
回首:一轮周期,两个方向
过去十年,复合肥行业经历一个完整的上行和下行周期。
第一个五年:景气上行期,复合肥龙头企业销量CAGR为16%,各公司抓住机遇投放产能,向主要粮食产区布局,销量和 市占率快速提升。11-15年,拥有渠道优势的龙头企业增速领先,史丹利复合肥销量CAGR为12%,业绩CAGR为26%,2015 年归母净利润达6.2亿元。
第二个五年:景气下行期,复合肥龙头企业销量CAGR为-1% 。面对消费疲软和供给侧改革导致的成本高企,拥有成本 优势的龙头企业增速领先。15-19年,新洋丰和云图控股复合肥销量CAGR分别为6%,业绩CAGR为分别为-3%和2%,经营 更为稳健。
三、未来:行业的第二增长曲线
我国种植结构和施肥方式的改变对肥料提出了更高的要求,新型肥应运而生。我国作为农业大国,化肥对粮食增产起 着举足轻重的作用,然而,我国肥料利用率始终不高,据原农业部统计,2017年我国水稻、玉米、小麦三大粮食作 物化肥利用率仅为37.8%,造成了资源浪费、环境破坏等一系列问题。
针对这些问题,新型肥提供了良好的解决方案并得以快速发展。新型肥料有利于提高肥料利用率,对作物增产、维护 土壤环境、提升农产品质量起到了重要作用。
2015年,原农业部印发的《到2020年化肥使用量零增长行动方案》,明确限制化肥总体施用量,要求化肥利用率达 到40%以上,并要求调整化肥使用结构,大力推广高效环保的新型肥料。进一步拉动新型肥进入成长的快车道。
新型肥的定义是相对于传统肥料而言,一方面新型肥采用了新配方或新技术制备,具备独特的内在特性;另一方面, 受技术要求高、生产工艺复杂等因素影响,新型肥价格普遍高于传统肥料,毛利水平也更高。
过去20年是我国复合肥快速普及的阶段,未来新型肥有望驱动新一轮成长。据国家统计局数据,2000年我国复合肥施用 量占化肥施用量的22%,2019年该比例已提升至41%,翻了将近一倍。伴随人们生活水平的提高,我国农业生产已由追求 产量向提升质量转变,经济作物种植占比持续提升,新型肥需求不断增加。我们认为,新型肥有望成为复合肥行业中期 成长的主线,驱动行业向高质量、高附加值发展。
报告节选:
(本文仅供参考,不代表我们的任何投资建议。如需使用相关信息,请参阅报告原文。)
- 云图控股公司深度报告:复合肥领军企业,“一体化产业链”行稳致远.pdf
- 复合肥行业深度报告:行业供需向好,看好龙头企业量利修复、分红提升.pdf
- 云图控股研究报告:复合肥稳步增长,合成氨和磷矿石项目值得期待.pdf
- 复合肥行业深度研究:复合肥,头部企业集中度大幅提升,产业链布局逐步完善.pdf
- 芭田股份研究报告:优质磷矿产能快速扩张,复合肥巨头再腾飞.pdf
- 中国化肥行业中国粮食安全:看好磷肥磷矿石和缓释高效肥前景;首次覆盖云天化、心连心和新洋丰(摘要).pdf
- 2025年化肥行业低碳发展系列研究报告-中国化肥减量增效十年之路.pdf
- 湖北宜化研究报告:国际化肥景气,内需产品迎景气修复.pdf
- 中海石油化学研究报告:高股息化肥央企,磷产业驱动利润增长.pdf
- 湖北宜化研究报告:扎根化肥主业,矿业焕发新机.pdf
- 相关标签
- 相关专题
- 相关文档
- 相关文章
- 全部热门
- 本年热门
- 本季热门
- 1 化工行业研究与中期投资策略报告:景气未止,成长延续.pdf
- 2 复合肥行业研究:景气、格局与未来.pdf
- 3 鲁西化工专题研究报告:崛起中的化工巨头.pdf
- 4 复合肥行业深度报告-行业确定性底 部回暖,看好春季旺季行情.pdf
- 5 新洋丰-深度研究报告:复合肥龙头,多策略并举提高市占率.pdf
- 6 复合肥行业专题报告:多因素共振迎拐点,商业价值待重估.pdf
- 7 肥料行业专题研究报告:复合肥有望迎来销量、价差双复苏.pdf
- 8 云图控股专题研究报告:复合肥景气上行,公司产业链积累有望兑现高成长.pdf
- 9 芭田股份(002170)研究报告:复合肥巨头实现磷化工一体化,长线布局新能源赛道.pdf
- 10 芭田股份(002170)研究报告:磷矿磷酸优势显著,复合肥巨头再腾飞.pdf
- 1 芭田股份研究报告:复合肥主业经营稳健,优质磷矿产能释放助力业绩高增.pdf
- 2 芭田股份研究报告:优质磷矿产能快速扩张,复合肥巨头再腾飞.pdf
- 3 复合肥行业深度研究:复合肥,头部企业集中度大幅提升,产业链布局逐步完善.pdf
- 4 云图控股研究报告:复合肥稳步增长,合成氨和磷矿石项目值得期待.pdf
- 5 复合肥行业深度报告:行业供需向好,看好龙头企业量利修复、分红提升.pdf
- 6 云图控股公司深度报告:复合肥领军企业,“一体化产业链”行稳致远.pdf
- 7 中海石油化学研究报告:高股息化肥央企,磷产业驱动利润增长.pdf
- 8 2025年化肥行业低碳发展系列研究报告-中国化肥减量增效十年之路.pdf
- 9 中国化肥行业中国粮食安全:看好磷肥磷矿石和缓释高效肥前景;首次覆盖云天化、心连心和新洋丰(摘要).pdf
- 10 湖北宜化研究报告:国际化肥景气,内需产品迎景气修复.pdf
- 全部热门
- 本年热门
- 本季热门
- 1 2026年云图控股公司深度报告:复合肥领军企业,“一体化产业链”行稳致远
- 2 2025年复合肥行业深度报告:行业供需向好,看好龙头企业量利修复、分红提升
- 3 2025年云图控股研究报告:复合肥稳步增长,合成氨和磷矿石项目值得期待
- 4 2025年复合肥行业深度研究:复合肥,头部企业集中度大幅提升,产业链布局逐步完善
- 5 2025年芭田股份研究报告:优质磷矿产能快速扩张,复合肥巨头再腾飞
- 6 2025年芭田股份研究报告:复合肥主业经营稳健,优质磷矿产能释放助力业绩高增
- 7 复合肥行业研究:探索未来发展趋势
- 8 复合肥行业研究
- 9 2022年芭田股份研究报告 复合肥行业首家上市,一体化延伸新能源材料
- 10 2022年复合肥行业龙头企业竞争优势分析 磷酸铁助力新洋丰高速成长
- 1 2026年云图控股公司深度报告:复合肥领军企业,“一体化产业链”行稳致远
- 2 2025年复合肥行业深度报告:行业供需向好,看好龙头企业量利修复、分红提升
- 3 2025年云图控股研究报告:复合肥稳步增长,合成氨和磷矿石项目值得期待
- 4 2025年复合肥行业深度研究:复合肥,头部企业集中度大幅提升,产业链布局逐步完善
- 5 2025年芭田股份研究报告:优质磷矿产能快速扩张,复合肥巨头再腾飞
- 6 2025年芭田股份研究报告:复合肥主业经营稳健,优质磷矿产能释放助力业绩高增
- 7 化肥产业竞争格局与发展前景分析:绿色转型赛道上的机遇与挑战
- 8 化肥产业发展趋势拆解及前景展望:从规模扩张到质量跃升的绿色革命
- 9 化肥行业发展前景预测及投资分析:绿色转型驱动8000亿市场重构
- 10 2025年化肥行业低碳转型分析:十年减量增效之路与1.26亿吨的减排成就
- 最新文档
- 最新精读
- 1 2026年中国医药行业:全球减重药物市场,千亿蓝海与创新迭代
- 2 2026年银行自营投资手册(三):流动性监管指标对银行投资行为的影响(上)
- 3 2026年香港房地产行业跟踪报告:如何看待本轮香港楼市复苏的本质?
- 4 2026年投资银行业与经纪业行业:复盘投融资平衡周期,如何看待本轮“慢牛”的持续性?
- 5 2026年电子设备、仪器和元件行业“智存新纪元”系列之一:CXL,互联筑池化,破局内存墙
- 6 2026年银行业上市银行Q1及全年业绩展望:业绩弹性释放,关注负债成本优化和中收潜力
- 7 2026年区域经济系列专题研究报告:“都”与“城”相融、疏解与协同并举——现代化首都都市圈空间协同规划详解
- 8 2026年历史6轮油价上行周期对当下交易的启示
- 9 2026年国防军工行业:商业航天革命先驱Starlink深度解析
- 10 2026年创新引领,AI赋能:把握科技产业升级下的投资机会
