新能源汽车热管理行业深度报告:景气优质赛道,龙头量价双升
- 来源:未来智库
- 发布时间:2020/09/22
- 浏览次数:2180
- 举报
报告综述:
电动车热管理系统巨变,ASP倍增。传统燃油车热管理主要用于乘仓空调和发动机散热,新能源汽车包 含乘仓空调、电池、电机电控/电源/功率半导体/传统系统等零部件热管理系统,ASP从¥2500左右提 升至¥6000~7000:
-
空调系统方面,传统车通常为单冷、制热由发动机余热提供,而新能源需新增制热回路,制热目前分PTC、热泵两 种方式,其中PTC成本低、但能耗相对高,整套空调系统ASP ¥3500+,热泵是未来趋势,ASP ¥4000+(传统车通 常不足¥2000);
-
电池热管理是电动车的纯增量,应用以液冷为主,增量零部件包括Chiller、水冷板、电子膨胀阀等单车价值量再 提升¥1500-2000;
-
其他热管理零部件系统包括电机电控、DC-DC、OBC、IGBT等冷却系统,及减速器等传动系统冷却系统,ASP略高于 传统车,约¥1000。
新能源汽车热管理长期看是千亿级别市场。假设2025年新能源汽车渗透率20%、达全球1500万辆,2030 年渗透率50%以上、达全球5000万辆,考虑热管理产品价格年降,假设2025年乘用车热管理ASP约 ¥5300、2025年¥4900,测算2025年市场空间近900亿、2030年有望达2200亿+,市场空间广阔。
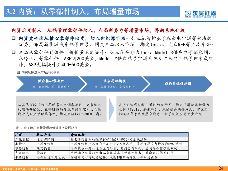
内资从零部件切入新能源主流供应链,打破外资垄断、布局增量市场。市场格局方面,传统车空调系 统,电装、马勒、法雷奥、翰昂等Tier 1零部件供应商份额居前,依托客户基础和传统车热管理的经 验抢占市场先机。内资厂商从核心零部件出发,切入头部新势力车企及供应链企业,再向系统过渡, 打破外资在热管理系统的垄断地位,如三花智控依托电子膨胀阀等产品切入市场、逐步向集成组件过 渡。目前三花智控、银轮股份、克来机电等内资供应商,切入包括特斯拉、沃尔沃、大众MEB、宝马等 主流车企,与Tier 1厂商同台竞争。
投资建议:
国内热管理龙头从核心部件起步,客户端尚处于放量初期、产品从零部件向集成组件演进, ASP提升空间大,长期业绩增长弹性大,推荐:三花智控(科技控温龙头,深度绑定Tesla进军热管理 零部件及组件),克来机电(布局CO2热泵高压管路件高景气、高壁垒赛道,深耕MEB体系,客户、产 品有望继续延伸),关注银轮股份(燃油车换热器内资龙头,布局新能源热管理开始发力)。
报告节选:
(报告观点属于原作者,仅供参考。作者:东吴证券)
如需完整报告请登录【未来智库】。
(本文仅供参考,不代表我们的任何投资建议。如需使用相关信息,请参阅报告原文。)
- 荣续智库:2026年新能源汽车行业ESG白皮书(电池类).pdf
- 新能源汽车行业ESG白皮书(电池类).pdf
- 新能源汽车行业ESG案例白皮书.pdf
- 2026年新能源汽车行业ESG白皮书(氢能・甲醇・生物质・天然气・太阳能类).pdf
- 2025新能源汽车安全认知报告.pdf
- 银轮股份深度报告:从车用到全场景,平台型热管理龙头腾飞.pdf
- 慧博研报炼金之研报头条精华:AI时代的热管理革命,从液冷系统看冷却液的发展趋势.pdf
- 产业深度:AI时代的热管理革命,从液冷系统看冷却液的发展趋势.pdf
- 儒竞科技公司研究报告:热泵、数据中心、汽车热管理三箭齐发.pdf
- 三花智控:热管理领军者加速全球化进程,机器人业务打开成长天花板.pdf
- 中国汽车:海外新能源车机遇和可能带来的风险(摘要).pdf
- 艺恩报告:智驾未来:AI重塑汽车消费新纪元.pdf
- (懂车帝)汽车以旧换新消费洞察白皮书.pdf
- 汽车行业轮胎月度跟踪(3):26出海加速拐点年,短期重视产能进度、关注原材料等弱化扰动项——产能、订单、销量&库存、成本4项(更新至2603).pdf
- 卡倍亿公司研究报告:汽车线缆龙头乘势而上,多元布局打开长期成长空间.pdf
- 相关标签
- 相关专题
- 相关文档
- 相关文章
- 全部热门
- 本年热门
- 本季热门
- 1 这样的报告可以有:115页PPT深度解析特斯拉战略.pdf
- 2 新能源汽车零部件行业深度报告.pdf
- 3 新能源汽车产业深度研究报告:从2.0迈入3.0时代(113页).pdf
- 4 麦肯锡中国汽车行业CEO季刊 :制胜汽车行业下半场(210页).pdf
- 5 锂资源121页深度研究报告:战略级赛道、历史性机会.pdf
- 6 新能源汽车行业研究及2020年策略报告:拐点之年.pdf
- 7 锂行业深度研究报告:未来5年全球碳酸锂供需情况及价格推演.pdf
- 8 动力电池电池行业深度报告:动力电池降本之道.pdf
- 9 磷酸铁行业深度报告:重点关注资源禀赋与技术兼备的一体化企业.pdf
- 10 新能源汽车行业特斯拉专题研究:从拆解Model3看智能电动汽车发展趋势.pdf
- 1 新能源汽车产业链全球视角专题报告:全球头部电池厂竞争力解码与展望.pdf
- 2 新能源汽车产业链行业新技术系列专题报告:固态电池产业化机遇之工艺与设备.pdf
- 3 新能源汽车革命技术路线图——动力电动化、整车智能化、能源低碳化.pdf
- 4 中国汽车工程学会:节能与新能源汽车技术路线图3.0.pdf
- 5 锂电池行业下半年度投资策略:业绩恢复增长,关注三条主线.pdf
- 6 人保再保险:2025新能源汽车动力电池保险创新白皮书.pdf
- 7 汽车行业深度分析:新能源汽车产业链分析及河南省概况.pdf
- 8 2024年度新能源汽车数字媒体营销策略传播案.pdf
- 9 2024智能充电网络十大趋势.pdf
- 10 新能源汽车行业2025年中期展望:渗透率保持快速上扬,智能辅助驾驶劲草逢春.pdf
- 1 新能源汽车行业2026年度策略:供需格局有望重塑,固态电池加速落地.pdf
- 2 新能源汽车行业周报:锂价上涨带动产业链上行,固态电池与自动驾驶提速.pdf
- 3 有色金属行业硬质合金及刀具系列二:从德国玛帕看刀具行业“隐形赢家”如何获益于新能源汽车行业发展.pdf
- 4 【原创】第8部分-(共9部分):EPS装置与智能驾驶简介.pdf
- 5 新能源汽车周度报告:2025年国内乘用车零售增长3.8%,新能源零售增长17.6%.pdf
- 6 先见AI-新能源汽车行业:全球新能源汽车产业发展阶段研判与主流品牌竞争格局及战略分析.pdf
- 7 【原创】第9部分-(共9部分):EPS线控技术简介.pdf
- 8 【原创】第3部分-(共9部分):EPS装置设计与开发.pdf
- 9 广西知识产权交易中心:2025新能源汽车产业“双五星”专利推广手册.pdf
- 10 【原创】第6部分-(共9部分):EPS装置主观评价.pdf
- 全部热门
- 本年热门
- 本季热门
- 1 2026年第3周新能源汽车行业周报:锂价上涨带动产业链上行,固态电池与自动驾驶提速
- 2 2026年有色金属行业硬质合金及刀具系列二:从德国玛帕看刀具行业“隐形赢家”如何获益于新能源汽车行业发展
- 3 2026年新能源汽车行业策略:供需格局有望重塑,固态电池加速落地
- 4 2026年第2周新能源汽车周度报告:2025年国内乘用车零售增长3.8%,新能源零售增长17.6%
- 5 2025年宁波新能源汽车结构件制造业分析:数字化转型驱动产业迈向价值链高端
- 6 2025年第49周新能源汽车周度报告:11月国内新能源乘用车零售增速7%,年累计增速20%
- 7 2025年新能源汽车800V高压电驱系统分析:降本路径与集成化设计成为破局关键
- 8 2025-2027年新能源汽车产业政策分析:技术门槛提升驱动行业迈向高质量新阶段
- 9 2025年第49周新能源汽车行业周报:锂电产业链持续景气,电解液涨幅显著
- 10 2025年新能源汽车周度报告:宁德时代西班牙LFP电池工厂开始建设,规划产能50GWh
- 1 2026年第3周新能源汽车行业周报:锂价上涨带动产业链上行,固态电池与自动驾驶提速
- 2 2026年有色金属行业硬质合金及刀具系列二:从德国玛帕看刀具行业“隐形赢家”如何获益于新能源汽车行业发展
- 3 2026年新能源汽车行业策略:供需格局有望重塑,固态电池加速落地
- 4 2026年第2周新能源汽车周度报告:2025年国内乘用车零售增长3.8%,新能源零售增长17.6%
- 5 2025年宁波新能源汽车结构件制造业分析:数字化转型驱动产业迈向价值链高端
- 6 2025年第49周新能源汽车周度报告:11月国内新能源乘用车零售增速7%,年累计增速20%
- 7 2025年新能源汽车800V高压电驱系统分析:降本路径与集成化设计成为破局关键
- 8 2025-2027年新能源汽车产业政策分析:技术门槛提升驱动行业迈向高质量新阶段
- 9 2025年第49周新能源汽车行业周报:锂电产业链持续景气,电解液涨幅显著
- 10 2025年新能源汽车周度报告:宁德时代西班牙LFP电池工厂开始建设,规划产能50GWh
- 1 2026年第3周新能源汽车行业周报:锂价上涨带动产业链上行,固态电池与自动驾驶提速
- 2 2026年有色金属行业硬质合金及刀具系列二:从德国玛帕看刀具行业“隐形赢家”如何获益于新能源汽车行业发展
- 3 2026年新能源汽车行业策略:供需格局有望重塑,固态电池加速落地
- 4 2026年第2周新能源汽车周度报告:2025年国内乘用车零售增长3.8%,新能源零售增长17.6%
- 5 2025年宁波新能源汽车结构件制造业分析:数字化转型驱动产业迈向价值链高端
- 6 2026年银轮股份深度报告:从车用到全场景,平台型热管理龙头腾飞
- 7 2026年慧博研报炼金之研报头条精华:AI时代的热管理革命,从液冷系统看冷却液的发展趋势
- 8 2026年产业深度:AI时代的热管理革命,从液冷系统看冷却液的发展趋势
- 9 2026年儒竞科技公司研究报告:热泵、数据中心、汽车热管理三箭齐发
- 10 2025年科创新源:高分子业务稳健,热管理上新台阶
- 最新文档
- 最新精读
- 1 2026年中国医药行业:全球减重药物市场,千亿蓝海与创新迭代
- 2 2026年银行自营投资手册(三):流动性监管指标对银行投资行为的影响(上)
- 3 2026年香港房地产行业跟踪报告:如何看待本轮香港楼市复苏的本质?
- 4 2026年投资银行业与经纪业行业:复盘投融资平衡周期,如何看待本轮“慢牛”的持续性?
- 5 2026年电子设备、仪器和元件行业“智存新纪元”系列之一:CXL,互联筑池化,破局内存墙
- 6 2026年银行业上市银行Q1及全年业绩展望:业绩弹性释放,关注负债成本优化和中收潜力
- 7 2026年区域经济系列专题研究报告:“都”与“城”相融、疏解与协同并举——现代化首都都市圈空间协同规划详解
- 8 2026年历史6轮油价上行周期对当下交易的启示
- 9 2026年国防军工行业:商业航天革命先驱Starlink深度解析
- 10 2026年创新引领,AI赋能:把握科技产业升级下的投资机会
