Mini LED专题研究报告:产业爆发在即,设备先行机遇何在?
- 来源:中国平安
- 发布时间:2021/07/25
- 浏览次数:2245
- 举报
一、Mini LED前道制造工艺与设备介绍
1.1 LED芯片前道制造包括衬底、外延和芯片加工三大环节
LED芯片制造包括三大环节:
① 衬底。LED芯片通常使用蓝宝石衬底,流程包 括蓝宝石晶体生长、切片、抛光等。
② 外延。在蓝宝石衬底上生长不同特性的GaN外 延层,形成PN结。这是LED芯片最核心的环节。
③ 芯片加工:在外延片上通过光刻、刻蚀、溅射、 蒸镀等工艺形成最终的芯片结构。具体包括:
刻蚀。通过ICP刻蚀,将N型GaN台面暴露出来, 形成PN结台阶。
溅射。在P台面上溅射蒸镀一层电流扩展层, 实现更好的导电性(N-GaN导电性良好,无需 此步骤)。
蒸镀。LED芯片需要使用金属作为电极与焊接 介质,通常通过蒸镀工艺形成金属电极。
光刻:上述步骤均需要光刻来实现图形化,使 LED的不同层有序沉积或暴露。
测试分选:LED芯片制备完成后,需要对其进 行检测分选,以保证进入下一步骤的良率。
1.2 外延: Mini LED 对MOCVD设备提出更高要求
外延片的制备是LED芯片制造的重要环节,需要通 过MOCVD设备实现。一个LED完整发光结构通常包 含70-80层不同掺杂浓度、薄层厚度的沉积层,各 沉积层均会影响最终产品的发光特性,因此外延生长环节是LED芯片生产的重要步骤。MOCVD (Metal-organic Chemical Vapor Deposition)即 金属有机化合物化学气相沉积工艺,是LED外延片 生产的主流工艺,通过MOCVD设备实现。
Mini LED外延片对波长均匀性和缺陷控制要求提高,传统的MOCVD设备需要升级。随着LED芯片尺 寸的缩小和单位面积数目的增加,芯片良率成为 厂商无法回避的挑战。提高良率可以有效的降低 生产成本。就外延环节而言,提高良率的关键在 于波长均匀性和缺陷密度,这对MOCVD 设备的设 计与制造提出了更高要求。
1.3 芯片加工:倒装芯片优势明显,渗透率有望逐步提升
根据结构划分,LED芯片可分为水平、垂直、倒装三 类,其工艺流程存在一定差异。
水平结构:最常见的结构,P电极和N电极都镀在 芯片上表面,制作流程相对最为简单。
垂直结构:P电极仍制作在芯片上表面,但N电极 置于芯片底部。垂直结构无需刻蚀PN台阶,但需 要剥离蓝宝石衬底,并增加一层导电衬底。芯片 底部蒸镀金属薄膜,作为电极的同时可将出射光 反射到正面。衬底剥离工艺难度较大,一定程度 制约了垂直结构的发展。
倒装结构:外观类似于水平结构的翻转,但制作 流程存在差别,成本也比水平芯片高。为了使光 线从芯片背面出射,倒装芯片一方面需要在P-GaN 层和电极之间蒸镀金属反射层,另一方面需要减 薄或剥离蓝宝石衬底,以减少光线损失。
在Mini LED规格下,倒装结构芯片存在发光效率 高、散热好等优势。倒装芯片渗透率有望逐步提 升。
二、Mini LED后道封装工艺与设备介绍
2.1 封装路线:LED封装主要包括SMD、IMD和COB三大类
根据封装结构的集成度,LED封装路线可分为SMD、COB与 IMD(n合一)三类。SMD(Surface Mounted Devices)是先将 单个芯片封装成灯珠,再将其组装至基板上的封装方案,单 个封装结构中只包含1个像素。COB(Chip on Board)方案则 是将多颗LED裸芯片直接与PCB电路板相连,省去LED芯片单颗封装后贴片的工艺流程,单个封装结构中可包含大量像素。 IMD(Integrated Matrix Devices)方案通常被视为两种方案 的折中,将多颗芯片(通常为4-9颗)封装在单个结构中, 然后再组装到基板上。
根据芯片封装方向,LED封装路线又可分为正装与倒装方案。 正装方案使用水平或垂直结构芯片,芯片通过焊线与PCB基 板相连;倒装方案使用倒装芯片,无需引线焊接,金属电 极通过回流焊与基板相连。倒装方式具有多项优势:1)出 光面无遮挡,提升了光效;2)电极与基板接触面积大,改善了焊线虚焊、断线不良问题,可靠性更强;3)芯片热量 直接通过焊点传导到基板,易于散热,提高器件寿命及色 彩稳定性。
2.2 Mini LED封装工艺对固晶机、检测和返修设备提出新要求
LED封装流程所需设备包括固晶机、焊线机/回流焊 机、灌胶机、检测与返修设备等。固晶机用于芯片 贴装环节;焊线机用于正装芯片与基板之间的引线 键合;回流焊机用于倒装工艺下的芯片焊接;灌胶 机用于封胶环节;检测设备用于生产各环节的检测; 返修设备用于去除和替换存在缺陷的部分晶粒。
Mini LED封装对作业速度与良率提出挑战。随着LED 芯片尺寸缩小,单位面积芯片用量急剧增加,生产 速度与良率的平衡成为厂商的重要挑战。一方面, 提高速度有助于降低生产成本,是实现量产的关键; 另一方面,如果速度提高时良率无法保证,返修工 序会相应加重,从而抬升成本。Mini LED封装流程 中,固晶机、检测设备和返修设备涉及到芯片的巨 量处理,与作业速度和良率息息相关,是量产的关 键设备。
2.3 固晶环节:芯片转移技术是提升Mini LED产能的关键
固晶机是LED封装的重要设备。在 LED封装流程中,固 晶机用于将晶片从晶片盘吸取后贴装到 PCB(印刷线 路板)或支架的指定区域,并进行缺陷检测。常见的 Pick & Place模式固晶机工作原理为:①对晶片和 PCB/支架板进行图像识别、定位及图像处理。②通过 银胶拾取装置对支架板的给定位置进行点胶处理。③ 利用晶片吸取装置将晶片准确放置于点胶处固定。
芯片转移技术的突破是Mini LED产能提升的关键。 Mini LED芯片的大量转移是突破产能瓶颈的关键,对 固晶机芯片转移的精度和速度提出了更高需求。目前, 固晶机芯片转移方案主要包括传统的拾取放置方案 (Pick & Place)、刺晶方案和激光转移方案。此外, 为了应对未来Micro LED的更高要求,各厂商分别推出 了不同的巨量转移方案。芯片转移速度和精度的突破, 有望成为未来固晶设备厂商的关键竞争点。
2.4 测试与返修环节:工艺与设备路线各异,设备商多方探索
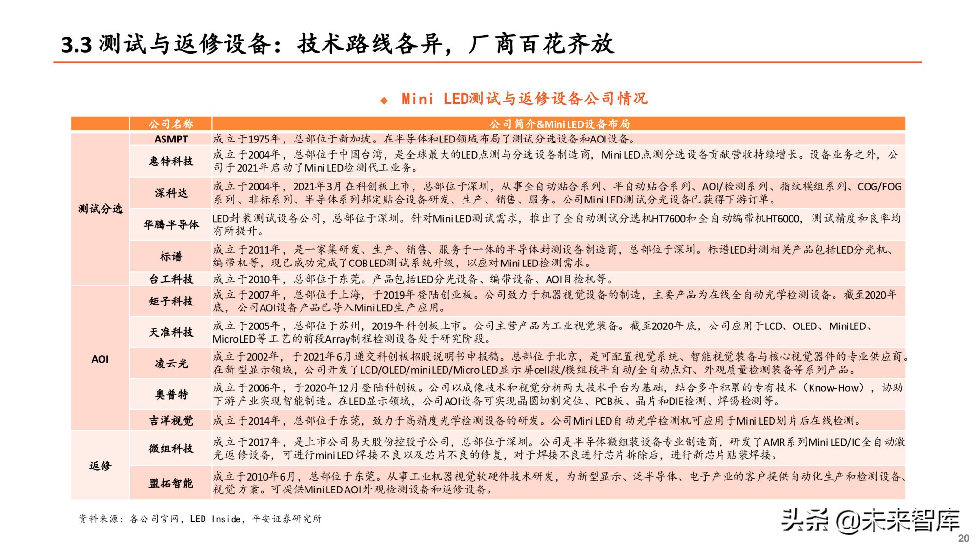
测试设备是Mini LED最终产品良率的重要保障。LED封装完成 后,需再次进行光电测试,并进行色度学参数测试。Mini LED可通过AOI(Automated Optical Inspection,自动光学检 测)设备进行检测,应用视觉方案检测固晶和焊接情况、产品 外观情况,亦可对点亮后的LED进行测试。目前Mini LED封装 测试领域设备的种类繁多,设备标准化程度不高,各厂商提 供的设备路线与工艺不尽相同,但均要求检测精度和速度的 不断提升。
返修设备的开发是Mini LED新的痛点与难点,设备厂商多方 探索。对微米尺寸且数量庞大的LED灯珠进行有效检测并修复 坏点难度很大,封装后的Mini LED返修对设备厂商提出挑战。 目前市场上尚无标准化的技术路线。部分设备产品可实现的 功能包括自动获取不良坐标和不良类型、自动剔除不良元件 (超声波或激光)和清理焊盘、自动重置焊锡或银胶、二次 固晶和焊接等。设备厂商的多方探索有利于加速Mini LED的 量产运用。
三、设备企业布局情况
国内重点公司聚焦
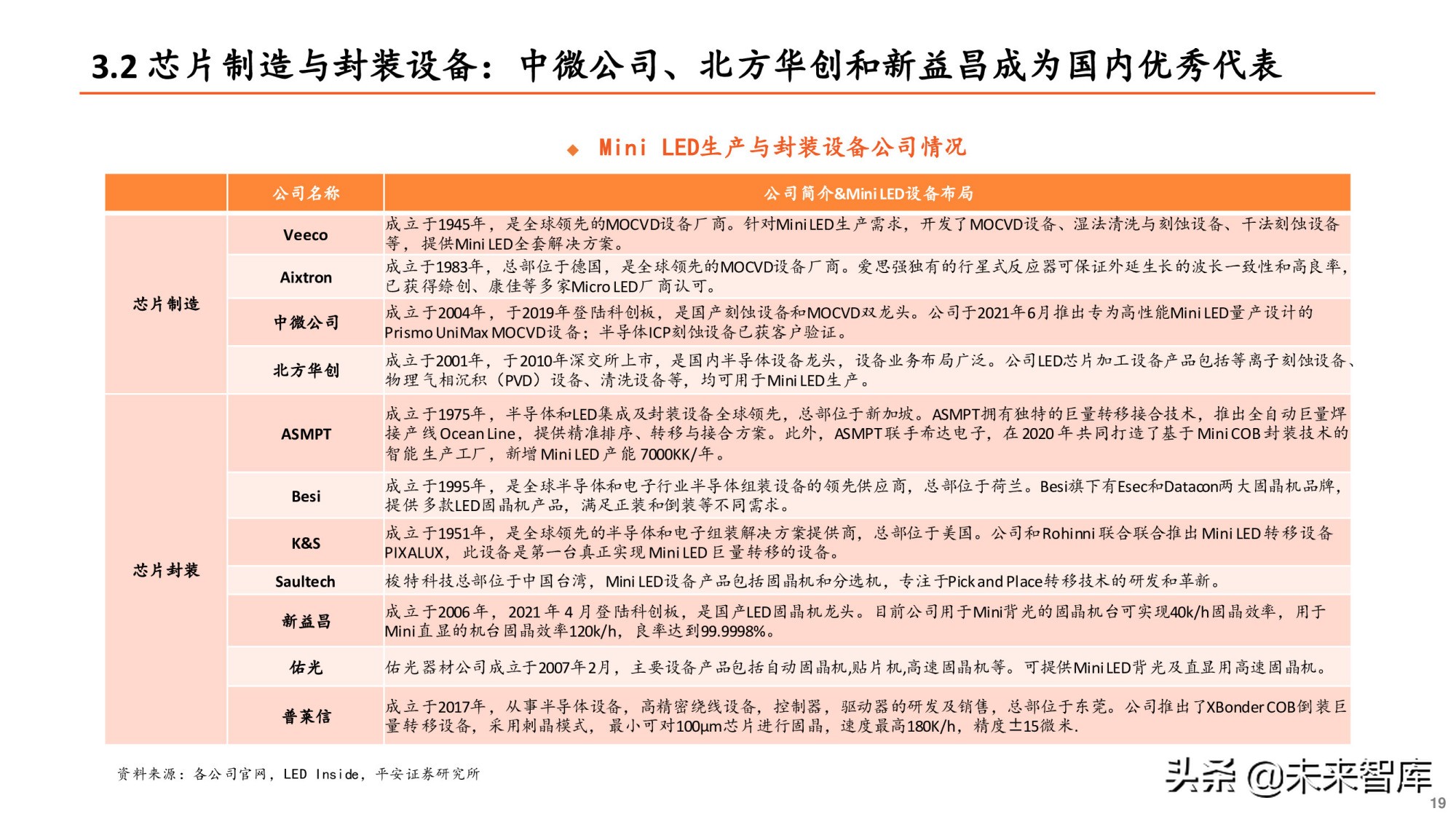
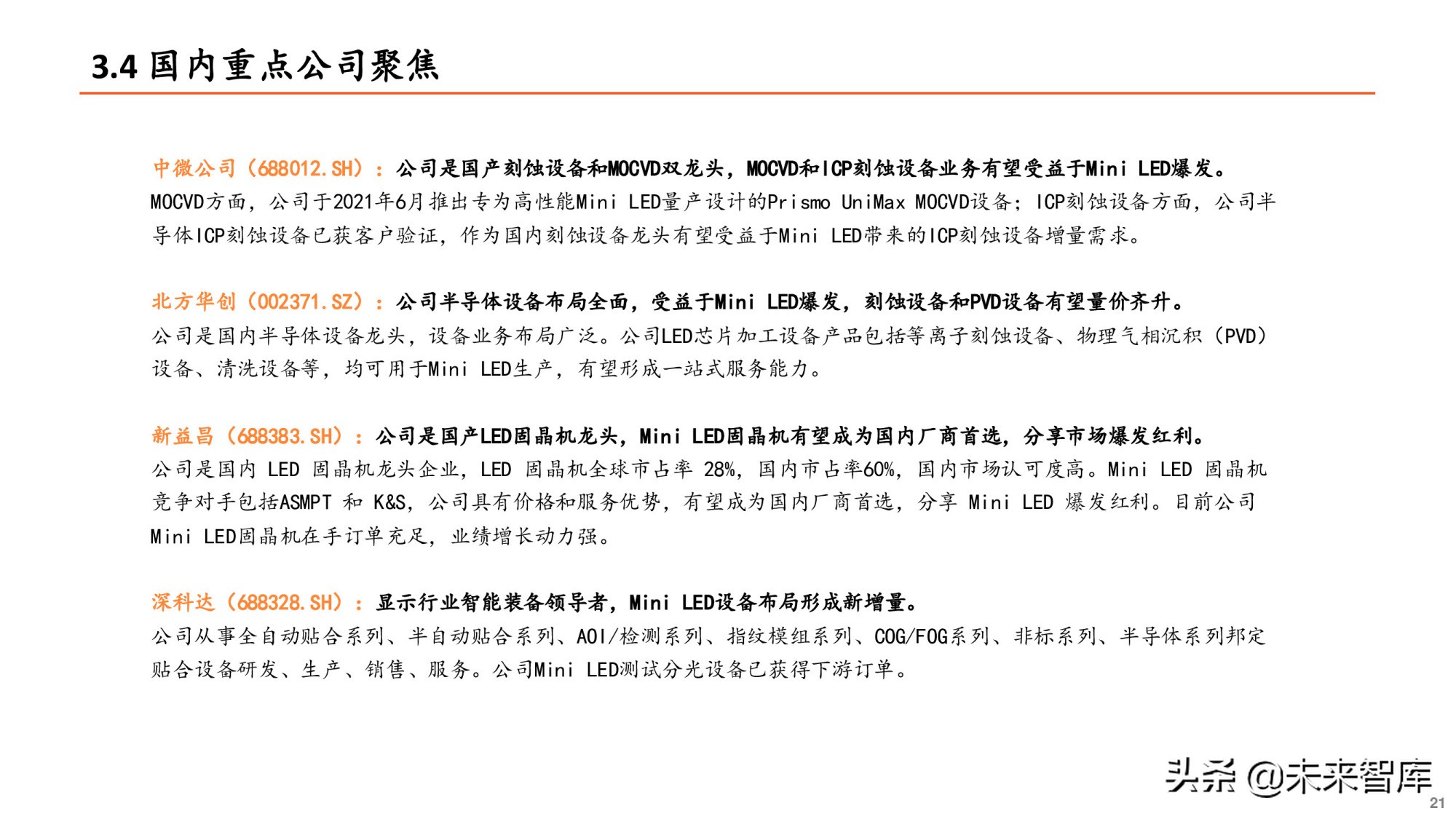
中微公司:公司是国产刻蚀设备和MOCVD双龙头,MOCVD和ICP刻蚀设备业务有望受益于Mini LED爆发。 MOCVD方面,公司于2021年6月推出专为高性能Mini LED量产设计的Prismo UniMax MOCVD设备;ICP刻蚀设备方面,公司半 导体ICP刻蚀设备已获客户验证,作为国内刻蚀设备龙头有望受益于Mini LED带来的ICP刻蚀设备增量需求。
北方华创:公司半导体设备布局全面,受益于Mini LED爆发,刻蚀设备和PVD设备有望量价齐升。 公司是国内半导体设备龙头,设备业务布局广泛。公司LED芯片加工设备产品包括等离子刻蚀设备、物理气相沉积(PVD) 设备、清洗设备等,均可用于Mini LED生产,有望形成一站式服务能力。
新益昌:公司是国产LED固晶机龙头,Mini LED固晶机有望成为国内厂商首选,分享市场爆发红利。 公司是国内 LED 固晶机龙头企业,LED 固晶机全球市占率 28%,国内市占率60%,国内市场认可度高。Mini LED 固晶机 竞争对手包括ASMPT 和 K&S,公司具有价格和服务优势,有望成为国内厂商首选,分享 Mini LED 爆发红利。目前公司 Mini LED固晶机在手订单充足,业绩增长动力强。
深科达:显示行业智能装备领导者,Mini LED设备布局形成新增量。 公司从事全自动贴合系列、半自动贴合系列、AOI/检测系列、指纹模组系列、COG/FOG系列、非标系列、半导体系列邦定贴合设备研发、生产、销售、服务。公司Mini LED测试分光设备已获得下游订单。
报告节选:
报告链接:Mini LED专题研究报告:产业爆发在即,设备先行机遇何在?
(本文仅供参考,不代表我们的任何投资建议。如需使用相关信息,请参阅报告原文。)
- 家用电器行业追踪系列之三:全球TV市场总量企稳,Mini LED渗透率提升阶段性放缓.pdf
- 家电行业黑电系列报告之MiniLED篇:Mini腾飞,全球破界.pdf
- TCL电子研究报告:聚焦MiniLED电视高端化,全球品牌力提升.pdf
- 诺瓦星云研究报告:MiniLED显控核心龙头,视频处理百亿市场加速渗透.pdf
- miniLED直显行业研究报告:miniLED直显景气持续,消费级应用脚步渐至.pdf
- LED虚拟制作影棚终极指南.pdf
- 通宝光电公司研究报告:LED半导体发光器件国家级“小巨人”,募投项目拟翻倍LED车灯模组产能.pdf
- AIAR眼镜系列专题报告:显示与光学方案深度绑定,静待全彩Micro LED量产.pdf
- LED电子产业园项目可行性研究报告-参考文案.doc
- 聚灿光电研究报告:行业复苏业绩创新高,全色系布局迎发展新机遇.pdf
- TCL科技研究报告:显示面板周期上行,光伏业务静待回暖.pdf
- 显示面板行业专题报告:OLED供需反转,行业或迎来拐点.pdf
- 显示面板行业专题报告:AMOLED需求提振,产业链国产化是趋势.pdf
- OLED显示面板设备行业专题报告:国产替代正当时.pdf
- 显示面板行业全景图:新技术激发面板新活力,产业链国产化值得关注.pdf
- 相关标签
- 相关专题
- 相关文档
- 相关文章
- 全部热门
- 本年热门
- 本季热门
- 1 Mini-LED行业研究:新产品加速落地,MiniLED蓄势待发.pdf
- 2 LED产业新蓝海:mini LED行业深度解析.pdf
- 3 电子显示行业深度报告:MiniLED迎来落地,背光市场大展宏图.pdf
- 4 LED深度报告:小间距方兴未已,Mini LED未来已来.pdf
- 5 Micro LED 点亮新一代显示技术.pdf
- 6 三安光电深度解析:化合物半导体龙头崛起,MiniLED助力增长.pdf
- 7 2021年中国MiniLED行业概览.pdf
- 8 电子显示行业:MiniLED和MicroLED前瞻分析.pdf
- 9 LED行业深度报告:MiniLED成就显示之美.pdf
- 10 Mini-LED专题研究报告:直显和背光市场并进,产业爆发在即
- 全部热门
- 本年热门
- 本季热门
- 1 2026年家用电器行业追踪系列之三:全球TV市场总量企稳,Mini LED渗透率提升阶段性放缓
- 2 2025年家电行业黑电系列报告之MiniLED篇:Mini腾飞,全球破界
- 3 2025年TCL电子研究报告:聚焦MiniLED电视高端化,全球品牌力提升
- 4 2025年兆驰股份研究报告:Mini LED高附加值产品放量+越南基地自动化更新扩产增效,公司业绩向上的拐点逐步清晰
- 5 2024年电视行业复盘:Mini LED技术大年
- 6 2024年诺瓦星云研究报告:MiniLED显控核心龙头,视频处理百亿市场加速渗透
- 7 miniLED直显行业未来方向、技术趋势和应用场景探究
- 8 miniLED直显行业上游产业、技术发展路径和下游需求探究
- 9 miniLED直显行业下游产业、技术特征和下游应用领域分析
- 10 miniLED直显行业市场供求情况、技术趋势和下游应用领域解析
- 1 2026年家用电器行业追踪系列之三:全球TV市场总量企稳,Mini LED渗透率提升阶段性放缓
- 2 2025年家电行业黑电系列报告之MiniLED篇:Mini腾飞,全球破界
- 3 2025年TCL电子研究报告:聚焦MiniLED电视高端化,全球品牌力提升
- 4 2025年兆驰股份研究报告:Mini LED高附加值产品放量+越南基地自动化更新扩产增效,公司业绩向上的拐点逐步清晰
- 5 2026年通宝光电公司研究报告:LED半导体发光器件国家级“小巨人”,募投项目拟翻倍LED车灯模组产能
- 6 2026年第5周新材料产业行业周报:Open AI计划2026Q4正式启动IPO,LED行业迎来涨价潮
- 7 2025年LED高功率封装市场分析:金刚石基板技术如何突破行业散热瓶颈
- 最新文档
- 最新精读
- 1 2026年中国医药行业:全球减重药物市场,千亿蓝海与创新迭代
- 2 2026年银行自营投资手册(三):流动性监管指标对银行投资行为的影响(上)
- 3 2026年香港房地产行业跟踪报告:如何看待本轮香港楼市复苏的本质?
- 4 2026年投资银行业与经纪业行业:复盘投融资平衡周期,如何看待本轮“慢牛”的持续性?
- 5 2026年电子设备、仪器和元件行业“智存新纪元”系列之一:CXL,互联筑池化,破局内存墙
- 6 2026年银行业上市银行Q1及全年业绩展望:业绩弹性释放,关注负债成本优化和中收潜力
- 7 2026年区域经济系列专题研究报告:“都”与“城”相融、疏解与协同并举——现代化首都都市圈空间协同规划详解
- 8 2026年历史6轮油价上行周期对当下交易的启示
- 9 2026年国防军工行业:商业航天革命先驱Starlink深度解析
- 10 2026年创新引领,AI赋能:把握科技产业升级下的投资机会
