通信行业分析:为什么我们再度重视新基建及5G应用的投资机会?
- 来源:东吴证券
- 发布时间:2021/08/28
- 浏览次数:531
- 举报
1. 从新基建到数字化转型,加强创新技术设施建设是不变的重点
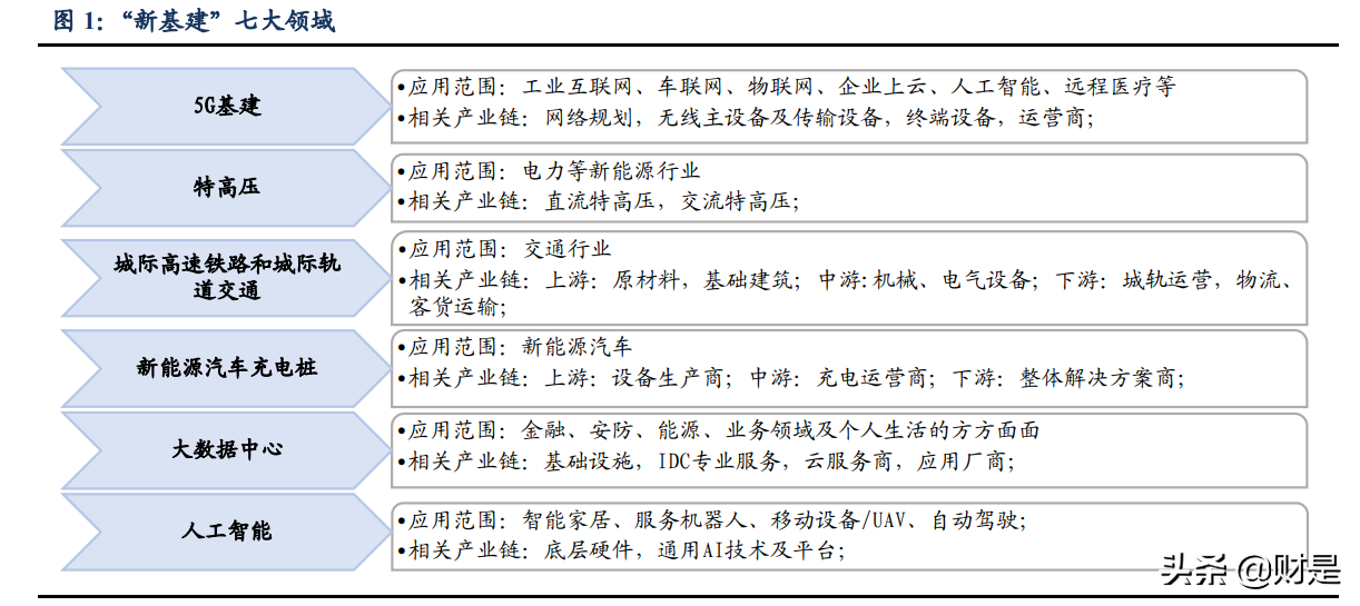
新基建蓄力已久,坚持发展新基建将成为不变的重点:2018年12月召开的中央经济工作会议,首次提出“加快5G商用步伐,加强人工智能、工业互联网、物联网等新型基础设施建设”。2020年3月正式提出“新基建”指发力于科技端的基础设施建设,即能支撑传统产业向网络化、数字化、智能化方向发展的信息基础设施,将对七大领域全产业链形成极强的带动效应。
以5G、工业互联网、AI以及数据中心为代表的数字基建是核心层:实现外延层以及辐射层的新基建的关键是推动核心层数字基础设施建设;我们认为,更好的匹配和满足未来行业应用的发展,在行业以及政策的双重推动下,5G、数据中心等数字基建将成为发展和建设的重点。
加快数字化转型,建设数字中国,基础设施建设先行,2020年5月,国家发改委提出了“数字化转型”倡议,鼓励各行业加快打造数字化企业,构建数字化产业链,培育数字化生态。数字化转型的相关政策关键点在于把握四个转型方向,突出三个赋能举措,打造四类企业标杆,部署三个实施策略。
开展数字新基建是一项突出的赋能举措:加快数字化转型是政策所驱、产业所需,开展数字新基建、攻克关键技术,成为发展数字化产业的两项重要的前提;我们认为,数字新基建作为数字化转型的重要基础,在政策及产业双重推动下,加快、加大相关基础设施投资建设是必然结果。
国内5G建设稳步推进,目前已经处于全球领先水平:截止2020年底,已开通5G基站数达71.8万站,5G网络已覆盖全国地级以上城市及重点县市。2021年全国工业和信息化工作会议上,工信部部长肖亚庆表示,2021年将有序推进5G网络建设及应用,加快主要城市5G覆盖,推进共建共享,新建5G基站60万站以上。
随着互联网产业应用的不断出现,IDC的需求持续增长。智研咨询数据显示,2019年中国IDC市场规模达1562.5亿元,较2018年增加了334.5亿元,同比增长27.2%;2020年受新冠肺炎疫情影响,科技防疫、远程办公、远程教育、电商等下游应用领域快速发展,带动IDC行业高速发展,2020年中国IDC规模将达约1958.2亿元,较2019年同比增长约29.32%,未来将继续保持增长趋势。
2021年上半年中国在疫情防控,经济保卫和脱贫攻坚中都取得了阶段性成果,率先在世界范围内步上复苏道路。但由于疫苗在全球范围内不平衡的分配使用,导致全球疫情形势总体向好但局部恶化。经济复苏出现明显分化,国际政经局势更加复杂。
根据东吴证券策略观点,下半年中国经济复苏仍将面临不稳定因素,在内外部疫情反弹,国际大宗商品价格上涨,供需结构不平衡,债务风险累积等因素综合作用下,中国经济常态化进程面临较大压力。
2021年二季度,GDP同比增长7.9%,预期增长8.5%,这一增速与预期具有较大差距,体现了经济复苏过程中存在一定压力。
降准落地,货币政策已先行。导致这一轮货币持续宽松政策的因素可能是财政“后置”, 2017年至2020年经验显示,财政支出加快,并没有改变经济原有增长趋势。这也使得下半年政府将更加倚重货币政策,以应对经济下行、小微企业经营困难等。
2. 基础设施建设进度不减,投资预算持续加码
2021年上半年,国家政策持续加码,大力推进5G建设。2021年2月,工信部发布关于提升5G质量的通知,推进5G持续健康发展。4月30日,工信部起草编制《5G应用“扬帆”行动计划(2021-2023年)》,提出2030年达到5G个人用户普及率超过40%。
5G投资力度不减,重视产业数字化转型建设:2021年3月,三大运营商公布2020年度业绩情况,合计营收1.47万亿元。随着国家对5G建设的大力推进,三大运营商预计在2021年5G建设中共投资1847亿元。
其中,中国电信预计2021年5G资本开支约397亿元,占总投资额45.6%。中国电信2021年4G投资将缩减到1.7%,转向投入产业数字化转型建设。中国电信预计产业数字化的资本支出将从2020年的15.6%提升至2021年25.3%。中国联通2021年预计增加5G资本开支至350亿元(2020年340亿元)。中国移动2021年5G资本开支预算达1100亿元。
2.1. 共建共享,带动5G基站建设招标稳步推进
2020年美国对华为展开进一步打压,断供芯片制造技术。“天罡”系列芯片作为华为5G基站芯片的核心,市场对其是否会影响中国5G基站建设进度尚存担忧。
但是2021年下半年5G基站建设工作全面顺利开启,2021年7月31日电信联通联合发布的《2021年5G SA建设工程无线主设备(2.1G)联合集中采购项目中标候选人公示》。
2021年1月,中国移动与中国广电签署“5G战略”合作协议,开展700MHz频段5G网络共建共享建设。该战略合作将为中国移动的5G发展推波助澜。2021年7月18日,中国移动发布与广电联合招标5G 700M无线网主设备集采中标候选人,华为、中兴、大唐移动、爱立信、诺基亚5大设备商成功中标,项目总基站数40万站,总金额约380亿元。
700MHz和2.1G频段5G基站建设招标项目的顺利进行,标志着运营商达到在共建共享过程中实现互惠双赢的目标。
共建共享实现“1+1>2”,进一步助力5G建设加速。中国电信与中国联通的共建共享在2020年取得建设规模突破,共建5G基站达38万站。中国联通预计,2021年与电信共建新增5G基站约32万站,其中联通建设近一半。共建共享已成为我国5G建设重点,大幅降低运营商网络运营成本,截止2020年底电联共建已累计为双方公司节省网络建设成本超760亿元人民币。
综上,我们认为国内5G基站建设仍在稳步推进。
运营商的服务器、路由器与交换机项目招投标也相继开启。中国移动2021-2022年高端路由器和高端交换机产品集采中,主要中标候选人集中在华为、中兴、新华三、锐捷、诺基亚五大供应商。在标包2、3、5、9中,华为均作为第一中标人,份额均超过50%。
2021年5月14日,中国电信公布了2020年网络扩容工程各项路由器及接入交换机的中标候选人公示名单。 华为、中兴通讯及新华三作为中国电信路由器及交换机的三大中标候选人。中兴通讯在路由器标的中作为两项路由器标的第一候选人,华为则作为接入交换机及核心路由器标的的第一候选人。
2.2. 运营商5G用户渗透率逐步提升
截止2021年上半年,三大运营商5G套餐用户量显著提高,5G用户总数累积破4亿。中国电信、中国联通的累积5G用户数分别为1.31亿户和1.13亿户,而中国移动的5G套餐用户数处于领先地位,已突破2.5亿户。
2021年7月三大运营商5G用户渗透率较4月都有显著提升, 电信和联通的5G用户渗透率分别提升至36.18%及36.45%;中国移动5G用户渗透率提升至26.51%。
3. 5G应用萌芽逐步显现,基础设施建设需求不断提升
在5G应用的发展浪潮中,流媒体应用发展迅速。其中AR/VR、云游戏付费意愿最强,且赛道启用速度早;无人驾驶市场市场空间最大,但启动最慢;工业应用需求碎片化,但付费意愿不强。
1、AR/VR应用:终端更新速度加快,出货量稳步向上
虚拟现实终端出货量稳步增长,AR与一体式增速显著, 不同终端形态间的融通性增强。2016年为虚拟现实产业元年、2018年为云VR产业元年、2019年为5G云VR 产业元年,2020-2021年会成为虚拟现实驶入产业发展快车道的关键时刻。
2021年1月11日至14日,在线上举办的美国消费电子展(CES 2021)中,各大公司均发布了5G+AR/VR产品。硬件方面,Vuzix、Creal、联想、TCL、InWith等厂商均发布了AR眼镜。软件方面,松下决定与Illuminariums娱乐公司共同打造沉浸式娱乐中心,场馆内配备46台4K投影,并且与LiDAR传感器进行交互;索尼推出了VR虚拟演唱会;Pollen Robotics推出了开源机器人Reachy。
2、元宇宙:多个项目获得大额投资
元宇宙:虚拟与现实高度互通,闭环经济体附着开源平台。通过细化其特征能够体现元宇宙的四大核心属性:同步和拟真、开源和创造、永续、闭环经济系统。
元宇宙多个项目获得大额投资。国内,MetaApp已完成一亿美元C轮融资,字节跳动向手机游戏研发商代码乾坤进行战略投资接近1亿人民币,云游戏技术服务商海马云也已完成2.8亿人民币的新一轮融资。海外游戏平台Rec Room已于三月完成新一轮融资,总额达1亿美元,Epic Games也获得10亿美元融资用于开发元宇宙相关业务。
由于目前5G网络渗透率较低且分布不均,AR、VR设备清晰度低、刷新频率慢、功耗高、价格高等缺陷明显,使得元宇宙距离规模化商用仍较远。游戏作为元宇宙的雏形,与其成熟形态仍存在较大差距, 具体体现在沉浸感、可进入性、可触达性、可延展性四个方面。
3、工业、商业互联网:规模初显,未来市场需求更广
2019至2021年,中国5G实现了“0到1”的突破,网络建设达到了一定规模。在工业互联网时代,物流、采购、仓储、生产、产品和服务等,都将实现全要素的连接,意味着互联网的前沿技术将应用于国民经济发展的诸多领域。
前瞻产业研究院根据近年来的相关政策以及年复合增速测算出2025年中国工业互联网产业经济总体规模将达到9.42万亿元左右。意味着“5G+工业互联网”自2018年起发展迅速,渗透工业领域多个行业,成为行业数字化转型的强劲驱动力。
全国“5G+工业互联网”项目超过1500个,覆盖了22个国民经济重要行业,形成一批成熟模式和发展经验。5G网络的超大带宽、超低时延确保了海量数据毫秒级传输,确保要素资源的连接顺畅,助推行业信息化革命。
4、智慧城市
近年来,中国政府不断出台相关政策并且推广智慧城市建设工作。IDC于2020年2月发布的《全球智慧城市支出指南》中指出,2020年中国智慧城市市场支出规模达266亿美元,位居世界第二,国内市场的三大投资项目分别为可持续基础设施、数据驱动治理和数字化管理。目前,随着5G技术、物联网、云计算的发展,智慧城市规模将逐步扩大,预测将于2022年达到25万亿元。
5、自动驾驶:技术、标准发展迅速,未来空间更大
中国自从2010年起开始研发自动驾驶汽车,技术发展十分迅速。2015年我国辅助驾驶功能主要为L1/L0级,可实现加减速或转向控制,驾驶员持续进行车辆横向和纵向的操作,代表功能为ABS,ESP及定速续航等。2016年进入L2级时代,可同时实现车速和转向自动化。2021年我国自动驾驶车辆的量产应用正在从L2向L3级别的导入期,意味着驾驶员不必一直监控系统,但依然必须时刻保持警惕并在必要时进行干预。根据IDC的未来展望,2023年我国将逐步进入L4级时代,自动驾驶功能将进一步升级,实现在特定环境下(高速公路等)无人驾驶功能,行车安全性,效率和舒适性将有显著提升。
2020年下半年起,国内企业已突破毫米波国外垄断,逐渐开始量产使用24GHz,装机规模较大,但77GHz起步较晚,需要较长时间才有机会实现大规模国产化替代。国产激光雷达,如速腾巨创和禾赛科技正在加紧布局,并且在性价比上有所突破,使得与国外技术的差距逐步缩小。国内多部门出台多项政策护航智能驾驶发展,并且计划到2025年,中国标准智能汽车的技术创新、产业生态、基础设施、法规标准、产品监管和网络安全体系基本形成。
头部公司均选择布局自动驾驶,推动相关技术和设施发展,竞争异常激烈。2020年间,国内融资事件达197起,全球达341起,总融资额高达1926.7亿元。
4. 我们坚定看好以新基建相关环节的投资机会
根据申银万国通信行业数据显示,2012-2020年年间,通信板块营业收入呈稳步上升趋势,截至2020年年底,通信板块营业总收入达7210.31亿元,同比增长3.85%,净利润达199.50亿元,同比增长886.32%。
2014-2020年间,得益于产业集中度的提高及5G发展对PCB板块的带动,PCB产业保持稳步发展态势。2020年PCB板块的营业收入和净利润再创新高,实现营业收入451.79亿元,同比增长10.32%;实现净利润总和59.44亿元,同比增长12.03%。
2014年-2020年光模块板块营业总收入和净利润总和呈持续上升趋势,2020年光模块板块营业总收入达241.66亿元,较2019年(营业总收入202.13亿元)同比增长19.56%;2020年光模块板块净利润总和达20.47亿元,较2019年(净利润17亿元)同比上升20.45%。
IDC板块2017年营业总收入增长迅速,较2016年(营业总收入471.97亿元)同比增长37.16%;2017年-2020年IDC板块营业总收入稳步增长,其中2020年营业总收入达826.61亿元,较2019年(营业总收入722.35亿)同比增长14.43%;2020年IDC净利润总和达53.52亿元,较2019年净利润(净利润-7.25亿元)恢复效果显著,同比增长838.21%,但仍低于2018年69.25亿元的净利润水平。
2014年-2020年IC载板板块营业总收入和净利润总和整体呈现上升趋势,净利润总和在2017年稍有下滑。2017年起,营业总收入增长缓慢,2020年达40.35亿元,较2019年(营业总收入38.04亿元)同比增长6.07%;2020年IC载板板块净利润总和达5.47亿元,较2019年(净利润3.22亿元)同比增长69.9%。
2014年-2020年网络设备板块营业总收入稳步增长,净利润总和波动明显。2020年网络设备营业总收入达2608.26亿元,较2019年(营业总收入2348.87亿元)同比增长11.04%;2020年网络设备板块净利润总和达103.98亿元,较2019年(净利润118.33亿元)同比下降12.13%。
截止2021年8月25日,通信(申万)近5日下降0.31%,近60日上涨3.74%,表现保持稳定。
在2021年度以及最新中期策略中,我们一直强调看好数字转型浪潮带来的产业链上下游的投资机会,基建、平台以及应用也将渐次受益;当前时点,我们坚定看好以新基建代表的相关环节的投资机会,主要分为以下三条主线:
1.数字化转型带动基建需求仍在加速,基本面向好+低估值是当前关注重点:首先从国内5G基站建设来看,近期移动和广电、联通和电信相继发布5G三期基站招标,合计招标数量超过70万站,因此基站建设仍将是国内5G发展的重点,其次运营商Capex 角度来看,整体Capex微增,但是从投资结构来看,5G投资不减,同时进一步加大数字化建设投资,加大IDC资源布局,重视云计算投入;元宇宙、云游戏等创新应用的持续推进,也进一步推动和加快在硬件设备、基础设施的建设进度。
2.万物互联带动平台层需求稳步向上,“高景气+高成长+低估值”板块也是重点布局方向:面对未来万物互联的广泛需求,对于下游需求的把握和定制化满足成为决胜的关键,因此我们看好具备横向平台扩展能力的玩家, 未来基于自身的平台能力,实现解决方案的快速落地,把握市场机遇。
3.物联、智能以及车联需求持续增长,“高景气+高业绩”板块或将再迎板块估值中枢进一步向上:当前车联网、物联网以及智能化需求进一步增长,带动控制器、模组等行业需求持续高景气,业绩亮眼;我们认为随着车联网、物联网等渗透率的进一步提升,以及行业玩家在产品线以及行业布局的进一步丰富,业绩有望实现持续稳步向上,也或将进一步带动板块估值中枢进一步向上。
5. 风险提示
5G 产业进度不及预期。5G建设投入大量资金,但整体建设回报周期较长。2021年下半年5G产业资本投入能否满足预期基站建设目标或不及预期。
5G 应用落地不及预期。5G与垂直行业应用的融合创新是5G建设推进重点之一。但存在基础设施建设拖后,企业上云不及预期,致使垂直行业应用落地不及预期风险。
运营商资本开支不及预期。提速降费压力持续加大,运营商业绩改善不及预期,进而使得5G投资承压,资本开支水平不及预期。
贸易摩擦加剧。中美贸易摩擦尚未得到显著缓解,中澳关系摩擦不断。美国对中国高新技术不断打压,贸易摩擦缓解情况或不及预期。
报告链接:通信行业分析:为什么我们再度重视新基建及5G应用的投资机会?
(本文仅供参考,不代表我们的任何投资建议。如需使用相关信息,请参阅报告原文。)
- 沙利文咨询:2025全球通信站点储能系统白皮书.pdf
- 各国电信-信息通信技术的经济问题.pdf
- 通信行业AI电源专题:AI能耗高速增长引发电源架构重要变革.pdf
- 通信设备行业ESG白皮书.pdf
- 通信服务行业ESG白皮书.pdf
- 新恒泰北交所新股申购报告:功能性发泡材料小巨人,超临界技术绑定新能源+5G赛道.pdf
- 互联网行业:加速菲律宾的5G和5G_Advanced推进,成功路线图.pdf
- 5G环境下供应链金融解决方案.pdf
- 移远通信深度报告:从连接模组到智能生态,领军5G_A与AI时代.pdf
- 新材料产业周报:我国5G用户普及率已达83.9%,NAND价格突破历史新高.pdf
- 中国A股股票策略:倘若固定资产投资复苏强于预期会如何?沪深300指数、周期性板块及新基建标的股的上行潜力.pdf
- 计算机行业周报:太空算力新基建—太阳翼.pdf
- 顺丰同城研究报告:即时配送大平台,打造消费新基建.pdf
- 明阳电气研究报告:深耕新能源与新基建变电,多产品、多场景加速布局.pdf
- 华设集团研究报告:交通与机场设计咨询龙头,低空新基建与空域管理先行军.pdf
- 相关文档
- 相关文章
- 全部热门
- 本年热门
- 本季热门
- 1 国网信通(600131)研究报告:国网系信息通信服务商,云网融合优势突出.pdf
- 2 5G大产业机遇深度解析(115页PPT).pdf
- 3 5G行业发展最新进展研究报告(45页PPT).pdf
- 4 射频前端滤波器产业105页深度研究报告
- 5 光模块行业深度报告:产业拐点+市场共振.pdf
- 6 中国UWB定位技术企业级应用市场调研(2019 版).pdf
- 7 国家电网:被忽略的5G网络建设方、使用方、运营商.pdf
- 8 物联网产业104页深度研究报告:物联网研究框架与投资机会分析
- 9 车联网产业链深度研究:大幕开启,科技新基建先行.pdf
- 10 光模块专题报告:电信与数通共振,光模块迎高景气.pdf
- 1 2025低空经济场景应用与通信需求白皮书.pdf
- 2 通信行业分析:硅光加速渗透拐点已至.pdf
- 3 通信行业专题报告:国防信息化与智能化建设有望提速,关注板块修复机会.pdf
- 4 光通信行业深度:驱动因素、发展趋势、产业链及相关公司深度梳理.pdf
- 5 通信运营商专题:2024年业绩总结与云计算业务重估.pdf
- 6 通信行业专题报告:数据中心互联技术专题五,液冷—智算中心散热核心技术.pdf
- 7 仕佳光子研究报告:AI驱动光通信技术升级,AWG、MPO打开成长空间.pdf
- 8 政策与产业共振,卫星通信板块迎“奇点时刻”.pdf
- 9 通信行业专题研究:DeepSeek算力效率提升≠算力通缩,国产算力需求方兴未艾.pdf
- 10 通信行业专题报告:光铜共进,AEC等或受益于AI高速短距连接需求.pdf
- 1 政策与产业共振,卫星通信板块迎“奇点时刻”.pdf
- 2 通信行业光通信系列报告一:AI需求与产品高端化,共驱光模块市场增长新周期.pdf
- 3 通信行业深度:无光不AI,硅基光电子引爆新一轮算力革命.pdf
- 4 光通信行业系列报告二:光电共封装重构算力互连架构,CPO开启高密度高能效新时代.pdf
- 5 通信行业深度报告:超节点,光、液冷、供电、芯片的全面升级.pdf
- 6 通信行业深度报告:超节点:光、液冷、供电、芯片的全面升级.pdf
- 7 通信行业:AI强者恒强,卫星拐点已至.pdf
- 8 2026年通信行业年度投资策略:AI基建与应用加速,卫星互联趋势明显.pdf
- 9 光通信行业深度:驱动因素、发展趋势、产业链及相关公司深度梳理.pdf
- 10 移远通信深度报告:从连接模组到智能生态,领军5G_A与AI时代.pdf
- 全部热门
- 本年热门
- 本季热门
- 1 2026年通信行业AI电源专题:AI能耗高速增长引发电源架构重要变革
- 2 2026年通信·行业专题报告:数据中心互联技术专题,AI变革推动OCS新技术快速发展
- 3 2026年通信行业专题报告:商业航天快速发展,火箭及卫星制造率先受益
- 4 2026年通信设备行业“液冷加速度”系列报告三:液冷0→1后,从头部厂商表现再看行业变化
- 5 2026年通信行业端侧AI崛起:场景化硬件重构人机交互,引爆产业链新机遇
- 6 2026年通信行业:光纤行业迎来景气周期
- 7 2026年通信行业投资策略:谷歌TPU v7与OCS光交换,架构革新与产业链机遇
- 8 2026年通信行业投资策略:商业航天建设期主线确立,AI算力提供景气强化
- 9 2026年光通信行业深度:驱动因素、发展趋势、产业链及相关公司深度梳理
- 10 2026年通信行业:云厂商大幅提升资本开支预期推动AI建设,量子计算产业进入发展新阶段
- 1 2026年通信行业AI电源专题:AI能耗高速增长引发电源架构重要变革
- 2 2026年通信·行业专题报告:数据中心互联技术专题,AI变革推动OCS新技术快速发展
- 3 2026年通信行业专题报告:商业航天快速发展,火箭及卫星制造率先受益
- 4 2026年通信设备行业“液冷加速度”系列报告三:液冷0→1后,从头部厂商表现再看行业变化
- 5 2026年通信行业端侧AI崛起:场景化硬件重构人机交互,引爆产业链新机遇
- 6 2026年通信行业:光纤行业迎来景气周期
- 7 2026年通信行业投资策略:谷歌TPU v7与OCS光交换,架构革新与产业链机遇
- 8 2026年通信行业投资策略:商业航天建设期主线确立,AI算力提供景气强化
- 9 2026年光通信行业深度:驱动因素、发展趋势、产业链及相关公司深度梳理
- 10 2026年通信行业:云厂商大幅提升资本开支预期推动AI建设,量子计算产业进入发展新阶段
- 1 2026年通信行业AI电源专题:AI能耗高速增长引发电源架构重要变革
- 2 2026年通信·行业专题报告:数据中心互联技术专题,AI变革推动OCS新技术快速发展
- 3 2026年通信行业专题报告:商业航天快速发展,火箭及卫星制造率先受益
- 4 2026年通信设备行业“液冷加速度”系列报告三:液冷0→1后,从头部厂商表现再看行业变化
- 5 2026年通信行业端侧AI崛起:场景化硬件重构人机交互,引爆产业链新机遇
- 6 2026年通信行业:光纤行业迎来景气周期
- 7 2026年通信行业投资策略:谷歌TPU v7与OCS光交换,架构革新与产业链机遇
- 8 2026年通信行业投资策略:商业航天建设期主线确立,AI算力提供景气强化
- 9 2026年光通信行业深度:驱动因素、发展趋势、产业链及相关公司深度梳理
- 10 2026年通信行业:云厂商大幅提升资本开支预期推动AI建设,量子计算产业进入发展新阶段
- 最新文档
- 最新精读
- 1 2026年中国医药行业:全球减重药物市场,千亿蓝海与创新迭代
- 2 2026年银行自营投资手册(三):流动性监管指标对银行投资行为的影响(上)
- 3 2026年香港房地产行业跟踪报告:如何看待本轮香港楼市复苏的本质?
- 4 2026年投资银行业与经纪业行业:复盘投融资平衡周期,如何看待本轮“慢牛”的持续性?
- 5 2026年电子设备、仪器和元件行业“智存新纪元”系列之一:CXL,互联筑池化,破局内存墙
- 6 2026年银行业上市银行Q1及全年业绩展望:业绩弹性释放,关注负债成本优化和中收潜力
- 7 2026年区域经济系列专题研究报告:“都”与“城”相融、疏解与协同并举——现代化首都都市圈空间协同规划详解
- 8 2026年历史6轮油价上行周期对当下交易的启示
- 9 2026年国防军工行业:商业航天革命先驱Starlink深度解析
- 10 2026年创新引领,AI赋能:把握科技产业升级下的投资机会
