医美针剂行业专题研究报告:再生元年的针剂趋势
- 来源:中泰证券
- 发布时间:2021/06/16
- 浏览次数:3776
- 举报
一、品类梳理
1.1 医美行业或将步入“再生时代”
医学抗衰走向大众市场:根据新氧大数据,Z世代步入抗初老阶段,医美抗 衰消费诉求提升,十年后或将成为大众消费。根据三星经济研究所及韩国产 业研究院,抗衰老市场趋势从消费品逐渐向医疗领域转变,而全球再生医疗 产品中皮肤/软组织占比达到15%(2012年约18亿美元)。
分层抗衰与再生材料定义
人体衰老包含多种层次:衰老由表及里,抗衰需要采取不同手段分层治疗。 胶原蛋白流失是皮肤衰老主要成因,胶原蛋白由成纤维细胞合成与分泌。随 着年龄增长,自身生成和分解胶原的平衡被打破,从而导致皮肤萎缩、厚度 减少、皱纹形成等衰老症状。
本报告中的再生材料指的是胶原蛋白刺激剂:注射进皮下后能够刺激人体自 身纤维细胞和胶原蛋白再生,起到结构重塑和容积填充的作用,达到抗衰老 效果。新一代再生产品主要有童颜针、少女针、婴儿针等。
1.2.1 品类--再生材料在注射中起到补充作用
补充材料包括胶原蛋白(类人、猪源)填充剂与刺激胶原再生材料两种。市面 上狭义的胶原再生材料主要指的是PLLA(童颜针)、PCL(少女针)、 PN/PDRN(婴儿针),能够刺激人体自身纤维细胞和胶原蛋白再生。广义的胶原再生材料还包括CaHA、PMMA、PVA、葡聚糖同样能起到刺激自身 胶原蛋白再生作用的骨性材料。
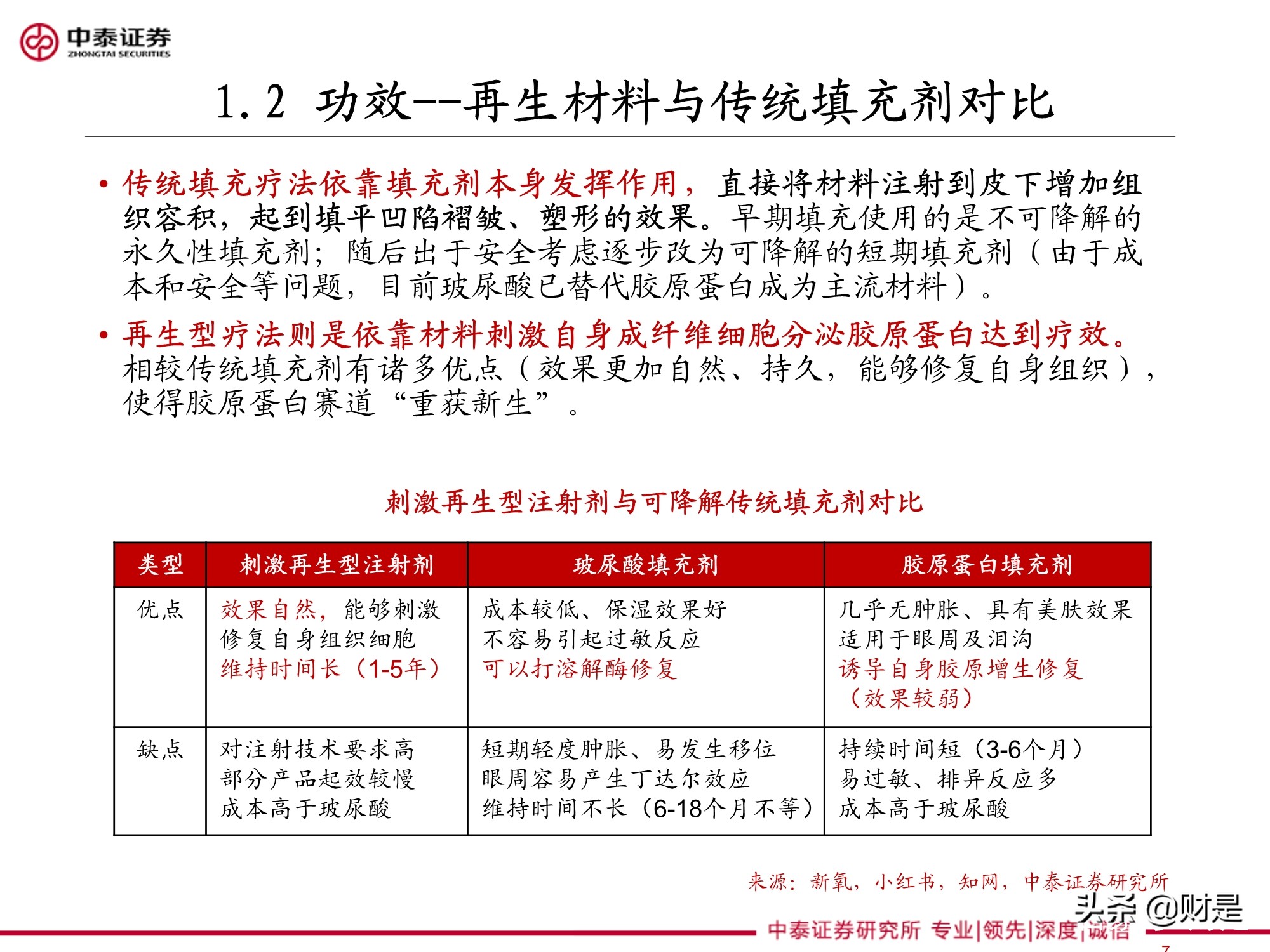
1.2.2 功效--再生材料与传统填充剂对比
传统填充疗法依靠填充剂本身发挥作用,直接将材料注射到皮下增加组 织容积,起到填平凹陷褶皱、塑形的效果。早期填充使用的是不可降解的 永久性填充剂;随后出于安全考虑逐步改为可降解的短期填充剂(由于成 本和安全等问题,目前玻尿酸已替代胶原蛋白成为主流材料)。
再生型疗法则是依靠材料刺激自身成纤维细胞分泌胶原蛋白达到疗效。 相较传统填充剂有诸多优点(效果更加自然、持久,能够修复自身组织), 使得胶原蛋白赛道“重获新生”。
二、优劣比较
2.1 新一代胶原再生型材料梳理
新一代胶原再生材料均起源于欧美但规模较小,随后在中国港台地区、日韩 等亚洲市场快速增长。这与不同地域审美有关,东方人更趋向于柔和的面部 轮廓,材料主要被用于面部的软组织填充。再生材料也“因地制宜”取了童 颜针、少女针等名字进行重新包装,2017年前后在国内大陆市场兴起。目前在国内最受欢迎的三个材料为PLLA(童颜针)、PCL(少女针)、 PN/PDRN(婴儿针)。
2.1.1 PLLA(童颜针):材料及注射情况
材料简介:PLLA又称聚左旋乳酸,在医学界广泛使用了40多 年。2009年被FDA批准用于面部医疗美容,2010年被台湾地区 批准用于医美,材料可降解且安全有效。
作用机理:PLLA在代谢过程中产生乳酸,刺激成纤维细胞增 殖及产生胶原蛋白,逐步被人体降解变成二氧化碳和水。临 床表明,1瓶Sculptra增加胶原蛋白体积≈两支玻尿酸效果。 注射用量与治疗总面积相关,疗程次数与凹陷程度相关。需 多次注射才能达到理想效果,多数治疗效果可保持2年。
注射情况:培养医生时间较长,对注射手法要求比玻尿酸高 很多,浓度过高容易产生结节,需术后按摩,刺激增生的胶 原可能产生变异或过补增生肉芽。大多数为粉剂、需要提前 1-2天溶解置备,有些产品已改良。
2.1.2 PCL(少女针):材料及注射情况
材料简介:PCL又称聚己内酯,目前市面上 主流产品只有华东医药子公司的Ellansé, 有效成分为30%PCL微球+70%CMC凝胶,具有 “填充+修复”双重功效。2009年在欧盟国 家上市,2012年在韩国和香港上市,2015年 引进台湾。
作用机理:1)CMC凝胶提供即时填充效果, 1-2月后代谢掉;2)CMC逐渐被吸收,PCL微 球刺激成纤维细胞持续生成胶原蛋白;3) 因为PCL微球大小(25-50μm)和表面光滑的 特性,它们不会被巨噬细胞吞噬,反而巨噬 细胞会在PCL微球的表面形成包覆并生成一 个单层高质量的胶原支架,更能在脸部形成 有效的支撑及弹性。
注射情况:由于少女针注射层次较深,注射 难度高,培养医生需要一定时间。但随着产 品改良和注射水平提高,并发症极少,出现 水肿(0.02%)和结节(0.023%)概率很 小。
2.1.3 PDRN/PN(婴儿针):材料及注射情况
材料简介:PN(多聚核苷酸)与PDRN(多聚脱氧核苷酸)均是从三文鱼精巢 中提取的DNA片段,二者与人体DNA极为相似,具有促进细胞再生修复的功 能。 PDRN最早用于医美是意大利Mastelli的婴儿针,侧重于抗炎修复。PN是 初始PDRN的二次精制,侧重于再生抗衰。
作用机理:增进DNA合成,促进真皮成纤维细胞分泌胶原蛋白及组织再生;促 进血管内皮生长因子(VEGF)分泌,促进血管内皮细胞迁移、增殖和血管形 成;DNA分解形成的核苷酸与腺甘A2A受体结合,双向调节相关炎性及抗炎因 子,可发挥持续抗炎作用。
注射情况:主要注射在真皮浅层或深层,多数为中胚层疗法。①手针注射对 医生操作要求高,进针的层次和用量考究(目前国内不合规);②水光针对 机器要求较高;③微针可能引起针口感染、激发人体排异保护导致水肿、局 部僵硬结块等情况。
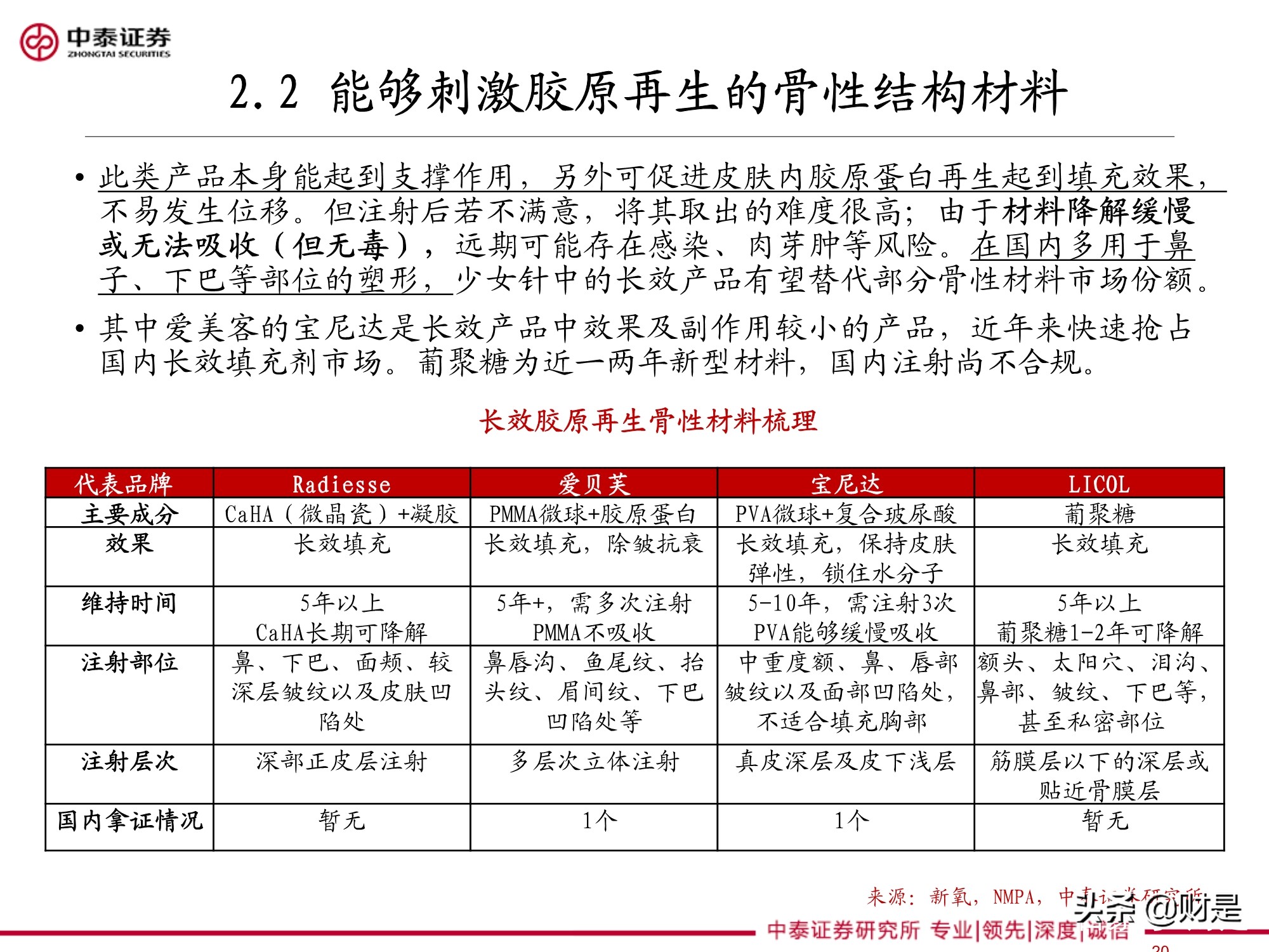
2.2 能够刺激胶原再生的骨性结构材料
此类产品本身能起到支撑作用,另外可促进皮肤内胶原蛋白再生起到填充效果, 不易发生位移。但注射后若不满意,将其取出的难度很高;由于材料降解缓慢 或无法吸收(但无毒),远期可能存在感染、肉芽肿等风险。在国内多用于鼻 子、下巴等部位的塑形,少女针中的长效产品有望替代部分骨性材料市场份额。其中爱美客的宝尼达是长效产品中效果及副作用较小的产品,近年来快速抢占 国内长效填充剂市场。葡聚糖为近一两年新型材料,国内注射尚不合规。
2.2.1 CaHA(微晶瓷):材料及代表产品
材料简介: CaHA又称微晶瓷,代表产品Radiesse是由美国Merz Aesthetics公 司生产的生物软陶瓷,由30%CaHA(基磷灰石钙)+70%凝胶(羧甲基纤维素 钠)混合而成,已获得美国FDA(2006年)及欧盟CE Mark批准用于医美,在中 国台湾也通过卫生署许可,中国大陆尚未获批。
作用机理:1)微晶瓷注入人体组织后,凝胶部分先行被吸收;2)CaHA被纤维 膜包裹固定不易移动,逐渐形成一个纤维架构,让新生的胶原蛋白镶嵌其中, 起到骨诱导和填充作用;3)注射一年后,微晶瓷逐渐开始降解,并被巨噬细 胞吸收,5-8年后可完全降解。
2.2.2 PMMA:材料及代表产品(爱贝芙)
材料简介:PMMA又称聚甲基异丁烯酸甲酯,代表产品为爱贝芙, 成分为20%PMMA 微球+80%胶原蛋白溶液,2002年在中国获批上市(现续三类证).
作用机理:PMMA被制成表面光滑的微球(32-40μm)被人体的胶原蛋白紧紧包 裹而不会出现移动,不会被巨噬细胞吸收(但无毒害),能够不断刺激胶原蛋白 及其它皮下组织的生长,1-3个月后自身的胶原蛋白会取代爱贝芙中的胶原蛋 白,只要人体皮肤下面的胶原蛋白始终保持稳定的数量,便可达到长时间的效 果。
2.2.3 PVA:材料及代表产品(宝尼达)
材料简介:PVA又称聚乙烯醇,目前市面上主流产品只有爱美客的宝尼达,有 效成分为20%PVA微球+80%复合玻尿酸,具有长效填充作用。宝尼达历经7年的 研发,于2012年在国内上市,获CFDA批准用于医美注射填充。
作用机理:1)玻尿酸起到短期支撑和填充作用,6-12个月后代谢掉;2)PVA 微球具有跟关节软骨相似的力学性能,以及良好的生物相容性,对骨质结构起 到补充支撑作用;3)当玻尿酸被人体吸收后,PVA微球保留在原位,不断刺激 自身胶原蛋白生长,维持皮下胶原蛋白动态平衡,使填充效果保持5-10年。
三、标的分析
3.1 爱美客:童颜针(自研)优势明显
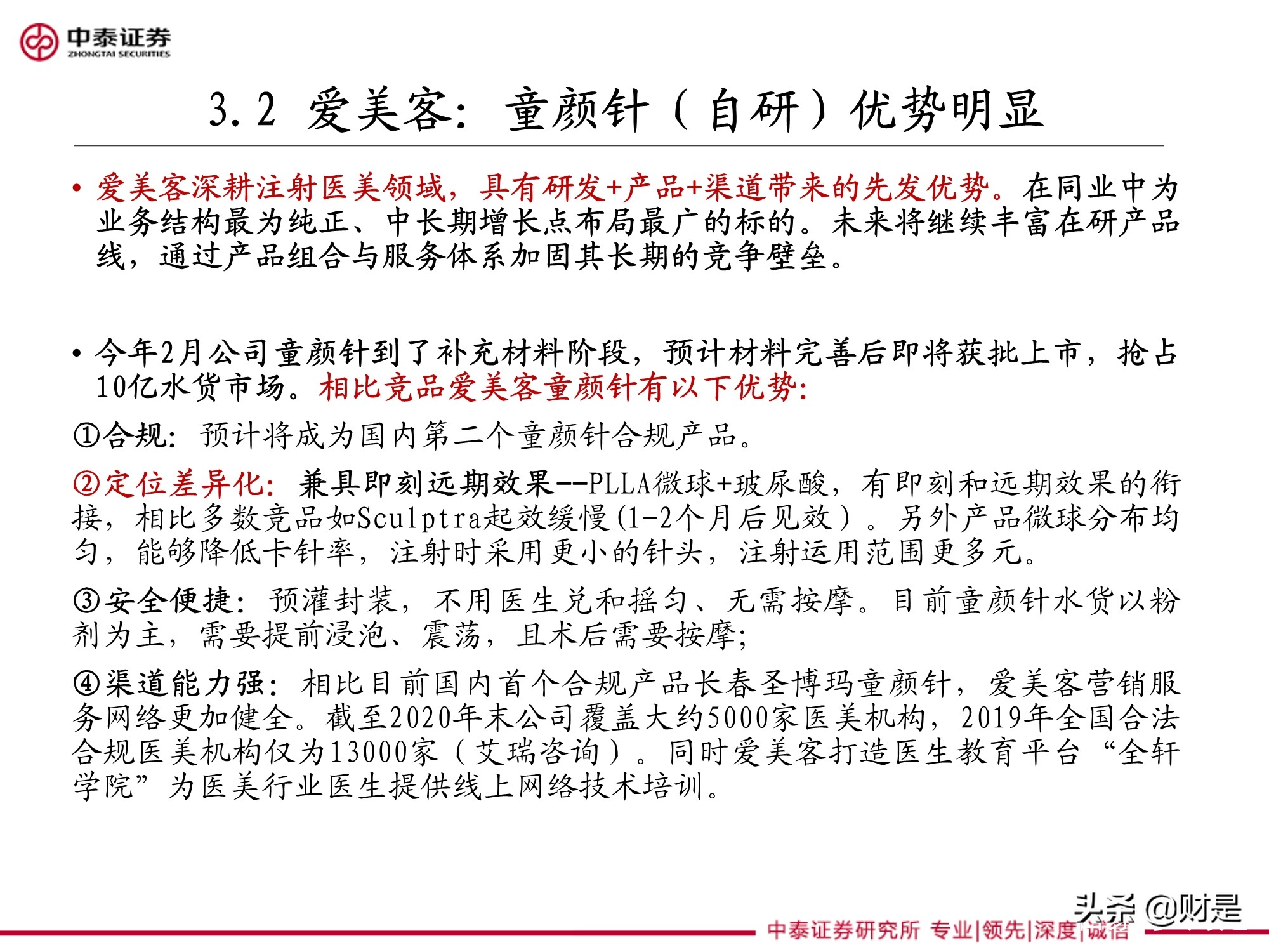
爱美客深耕注射医美领域,具有研发+产品+渠道带来的先发优势。在同业中为 业务结构最为纯正、中长期增长点布局最广的标的。未来将继续丰富在研产品 线,通过产品组合与服务体系加固其长期的竞争壁垒。今年2月公司童颜针到了补充材料阶段,预计材料完善后即将获批上市,抢占 10亿水货市场。
3.2 华东医药:多方参股合作切入医美赛道
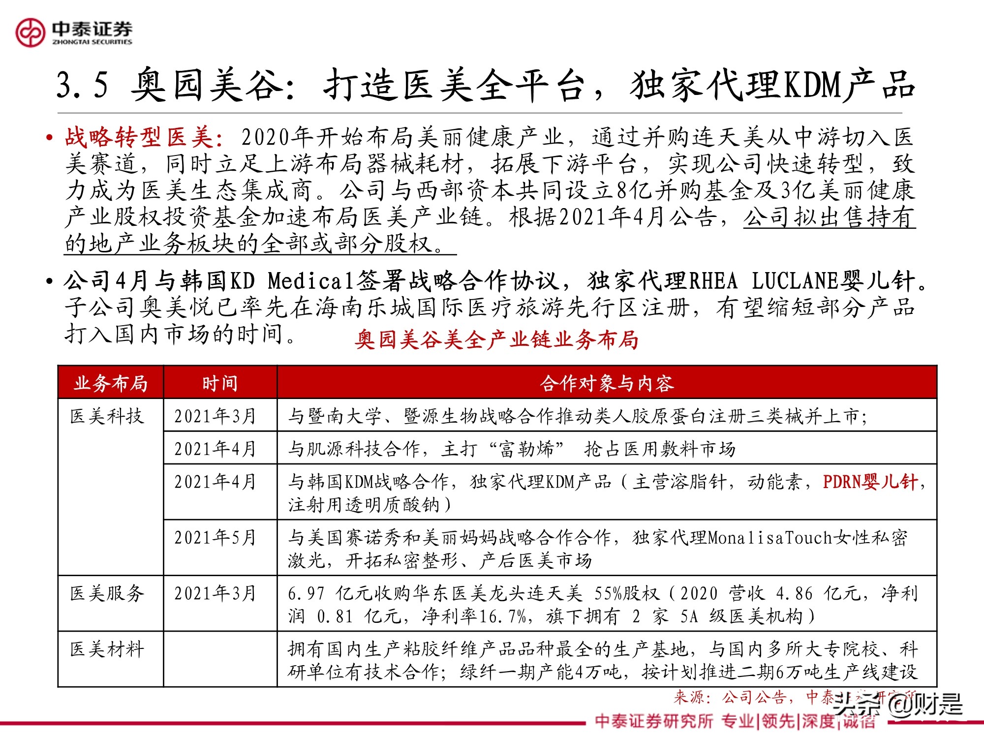
2013年代理韩国 LG 伊婉系列玻尿酸,切入医美领域;2018年华东医药并购增资 Sinclair公司(合计约17亿元),此后通过收购、参股、代理合作等方式,不断 丰富国际化的医美产品线。2020年公司医美业务收入约9.42亿元,预计随着国内 外疫情缓解和新产品的获批上市,医美业务有望高增。 公司与再生材料相关的产品有今年4月获批的少女针及负责经销的韩国婴儿针。
报告节选:
(本文仅供参考,不代表我们的任何投资建议。如需使用相关信息,请参阅报告原文。)
- 乐普医疗:严肃医疗强背景,医美筑新增长极.pdf
- 新成分带来行业增长新引擎(医美、化妆品护肤、PDRN、ECM).pdf
- 2025年中国医美行业市场研究报告.pdf
- 医美行业研究:PDRN国产化破局,重组胶原引领变革,共启再生医美新篇.pdf
- 2025年重塑医美格局:驾驭中国医美新潮流-毕马威.pdf
- 2024 -生物再生材料报告(动脉网+蛋壳研究院)
- 三联虹普(300384)研究报告:国内领先的尼龙及再生材料成套工程技术提供商.pdf
- 三联虹普(300384)研究报告:国内领先的聚合材料EPC供应商,锦纶+再生材料双轮驱动.pdf
- 三联虹普(300384)研究报告:锦纶工程老将,碳减排再生新花.pdf
- 医美针剂行业专题研究报告:再生元年的针剂趋势.pdf
- 相关标签
- 相关专题
- 相关文档
- 相关文章
- 全部热门
- 本年热门
- 本季热门
- 1 医美行业专题报告:关注上游高景气赛道.pdf
- 2 医美产业深度报告:纵横拆解医美价值链.pdf
- 3 医美行业深度研究报告:我国医美行业八大趋势判断.pdf
- 4 医药行业深度研究报告(379页)
- 5 中国医美行业2022年度洞悉报告.pdf
- 6 医美行业深度报告:美容大王2.0,当轻医美进入大众化时代.pdf
- 7 德勤-中国医美行业2023年度洞悉报告:察势者明,趋势者智.pdf
- 8 医美专题报告:消费升级新赛道,颜值经济迎来风口.pdf
- 9 新氧2022年医美行业白皮书:和合共生,中国医美的“大时代”.pdf
- 10 医药行业135页深度研究报告:2021年中期投资策略.pdf
- 全部热门
- 本年热门
- 本季热门
- 1 2026年乐普医疗公司研究报告:严肃医疗强背景,医美筑新增长极
- 2 2025年轻工与美护行业ECM:医美新势力,大有可为
- 3 2025年医美行业研究:PDRN国产化破局,重组胶原引领变革,共启再生医美新篇
- 4 2025年中国医美行业分析:洞察13000亿市场的新格局与消费趋势
- 5 2025年美容护理行业研究报告:胶原蛋白,技术支撑下的产业链协同与医美应用新趋势
- 6 医美产业市场规模及下游应用占比情况分析:颜值经济下的万亿赛道与消费新趋势
- 7 医美行业市场调查及产业投资报告:轻医美引领产业走向价值竞争新阶段
- 8 2025年中国医美注射类产品行业分析:市场规模将突破1470亿元,技术革新驱动精准化与个性化发展
- 9 医美行业发展现状、竞争格局及未来发展趋势预测分析:千亿赛道加速洗牌,合规化与轻医美驱动未来增长
- 10 2025年中国医美行业分析:轻医美引领的确定性增长新范式
- 1 2026年乐普医疗公司研究报告:严肃医疗强背景,医美筑新增长极
- 2 2025年轻工与美护行业ECM:医美新势力,大有可为
- 3 2025年医美行业研究:PDRN国产化破局,重组胶原引领变革,共启再生医美新篇
- 4 2025年中国医美行业分析:洞察13000亿市场的新格局与消费趋势
- 5 2025年美容护理行业研究报告:胶原蛋白,技术支撑下的产业链协同与医美应用新趋势
- 6 医美产业市场规模及下游应用占比情况分析:颜值经济下的万亿赛道与消费新趋势
- 7 医美行业市场调查及产业投资报告:轻医美引领产业走向价值竞争新阶段
- 8 2025年中国医美注射类产品行业分析:市场规模将突破1470亿元,技术革新驱动精准化与个性化发展
- 9 医美行业发展现状、竞争格局及未来发展趋势预测分析:千亿赛道加速洗牌,合规化与轻医美驱动未来增长
- 10 2025年中国医美行业分析:轻医美引领的确定性增长新范式
- 最新文档
- 最新精读
- 1 2026年中国医药行业:全球减重药物市场,千亿蓝海与创新迭代
- 2 2026年银行自营投资手册(三):流动性监管指标对银行投资行为的影响(上)
- 3 2026年香港房地产行业跟踪报告:如何看待本轮香港楼市复苏的本质?
- 4 2026年投资银行业与经纪业行业:复盘投融资平衡周期,如何看待本轮“慢牛”的持续性?
- 5 2026年电子设备、仪器和元件行业“智存新纪元”系列之一:CXL,互联筑池化,破局内存墙
- 6 2026年银行业上市银行Q1及全年业绩展望:业绩弹性释放,关注负债成本优化和中收潜力
- 7 2026年区域经济系列专题研究报告:“都”与“城”相融、疏解与协同并举——现代化首都都市圈空间协同规划详解
- 8 2026年历史6轮油价上行周期对当下交易的启示
- 9 2026年国防军工行业:商业航天革命先驱Starlink深度解析
- 10 2026年创新引领,AI赋能:把握科技产业升级下的投资机会
