北斗导航产业链深度报告:百分百自主可控,能否晋升导航头牌
- 来源:未来智库
- 发布时间:2020/10/03
- 浏览次数:2245
- 举报
1、 卫星导航:赋能物联网应用产业生态
北斗三号导航系统正式开通,北斗正式迈进全球服务新时代。2020 年 7 月 31日,我国自主建设、独立运行的全球卫星导航系统全面建成,成为为全球用户提供导航和授时服务的国家重要时空基础设施。北斗卫星导航系统正式拥有全天时、全天候、全球覆盖的服务能力,成为继美国全球定位系统(GPS)、俄罗斯格洛纳斯卫星导航系统(GLONASS)之后第三个全球定位导航系统。
1.2 、 卫星导航企业数量增加,呈明显区域分布
卫星导航企业持续增加,珠三角已成最大聚集地。截止到 2019 年,我国卫星导航与位置服务领域企事业单位数量保持在 14000 家左右,从业人员数量超过 50 万。随着相关政策推动、技术的日益成熟,卫星导航相关企业活跃度上升。从地域分布看,卫星导航企业主要分布在珠三角、京津冀、长三角以及中部鄂豫湘和西部川陕渝等地,其中珠三角是最大聚集地。在城市分布中,广州、长沙数量领跑全国,分别有577 和 503 家。从行业分布来看,卫星导航相关企业主要集中在软件和信息技术服务业、批发和零售业消费领域以及研究和试验等专业领域。
卫星导航的地区分布情况与其行业特殊性吻合。由于卫星导航涉及基础器件研究、软件开发等环节,对高新技术人才需求较大,珠三角、京津翼及长三角是国内主要人才流入地,且高等院校数量众多,有利于企业进行人才引进,保证人才储备。从经营角度看,该区域经济发达、企业数量众多,有利于相关公司进行业务拓展,开发下游客户,扩大业务辐射范围。从竞争角度看,区域集中度较高有利于形成良性竞争市场,驱动产品和技术升级。
2、 良好外部环境催化行业更好发展
2.1 、 多项政策推动卫星导航行业发展
2.2 、 市场需求量扩大,奠定行业景气基础
2.3 、 北斗系统或将领跑卫星导航市场
2.3.1 、 北斗系统具备相对优势
目前全球有四大卫星导航系统,即GPS(美国),GLONASS(俄罗斯)、GALILEO(欧洲)和北斗卫星导航系统(中国)。截至 2020 年 7 月,全球在轨导航卫星 138颗,其中,GPS、GLONASS、北斗系统、Galileo 系统在轨卫星数量分别为 34 颗、27 颗、51 颗、26 颗,占比分别为 24.6%、19.6%、37%、18.8%。
北斗系统具有相对优势。总体来看,北斗系统与 GPS 性能基本相当。具体来看, 北斗具备的优势如下,1)抗遮挡能力强,低纬度地区性能优势明显。2)北斗特有的短报文通信功能,实现双向通信能力(卫星定位终端和北斗卫星或北斗地面服务站之间通过卫星信号传递信息),GPS 只能单向通信(终端从卫星接收位置信号),应用场景更加丰富。在未来交通运行、渔业出海等专业领域具备较大优势,应用场景丰富。3)定位精度优于其他卫星导航系统。在军用领域,北斗系统精度将小于 1 米, 处于世界先进水平。4)授时精度技术先进。斗三号采用铷原子钟和国产氢原子钟相结合的授时方式,误差小于 10ns,稳定性强,时间测量更加精确。
随着组网完成与开通,北斗系统服务能力将会进一步优化。根据规划,北斗系统具备导航定位和通信数传两大功能,提供七种服务,主要包括定位导航授时、全球短报文通信、国际搜救、星基增强、地基增强、精密单点定位和区域短报文通信。未来,北斗系统将持续提升服务性能,扩展服务功能,保障连续稳定运行,进一步提升全球定位导航授时和区域短报文通信服务能力,并提供星基增强、地基增强、精密单点定位、全球短报文通信和国际搜救等服务。
2.3.2 、 技术升级,卫星导航服务将持续优化
随着组网完成与开通,北斗系统服务能力将会进一步优化。根据规划,北斗系统具备导航定位和通信数传两大功能,提供七种服务,主要包括定位导航授时(RNSS)、全球短报文通信(GSMC)国际搜救(SAR)、星基增强(SBAS)、地基增强(GAS)、精密单点定位(PPP)和区域短报文通信(RSMC)。具体来看,定位导航授时服务:为全球用户提供服务,空间信号精度优于 0.5 米;全球定位精度优于10 米,测速精度优于 0.2 米/秒,授时精度优于 20 纳秒;亚太地区定位精度优于 5米,测速精度优于 0.1 米/秒,授时精度优于 10 纳秒,整体性能大幅提升。短报文通信服务:区域短报文通信服务,服务容量提高到 1000 次/小时,接收机发射功率降低到 1-3 瓦,单次通信能力 1000 汉字(14000 比特);全球短报文通信服务:单次通信能力 40 汉字(560 比特)。星基增强服务:按照国际民航组织标准,服务中国及周边地区用户,支持单频及双频多星座两种增强服务模式,满足国际民航组织相关性能要求。地基增强服务:利用移动通信网络或互联网络,向北斗基准站网覆盖区内的用户提供米级、分米级、厘米级、毫米级高精度定位服务。精密单点定位服务:服务中国及周边地区用户,提供动态分米级、静态厘米级的精密定位服务。国际搜救服务: 按照国际搜救卫星系统组织相关标准,与其他卫星导航系统共同组成全球中轨搜救系统,服务全球用户:同时提供返向链路,极大提升搜救效率和服务能力。未来,北斗系统将持续提升服务性能,扩展服务功能,保障连续稳定运行,进一步提升全球定位导航授时和区域短报文通信服务能力,并提供星基增强、地基增强、精密单点定位、全球短报文通信和国际搜救等服务。
3、 卫星导航产业链 100%自主可控
3.1 、 卫星导航形成完整产业链
卫星通信产业竞争集中于地面段、用户段。卫星通信系统主要涉及空间段、地面段、用户端三个部分。空间段部分包含卫星制造和卫星发射,由于涉及国家核心技术、国防安全等因素,主要由国家组织或机构投资建设。地面段包括网络设备和地面设备,涉及大量基础器件、终端、基站等,产业价值较高,是市场竞争焦点。用户段包括导航、测量、授时等应用,由于智能化水平的提高,使相关服务需求量大幅上升。
产业链价值由基础产业向下游转移。从产业链看,卫星导航产业链上游包括基础器件、基础软件、基础数据,2019 年产业链占比仅为 9.92%,主要系芯片、天线等基础器件价格较低。中游包括终端集成、系统集成,2019 年占总产值 45.85%。产业链下游为地图导航等运营服务,2019 年占比 44.23%。北斗应用产业的发展将首先带动基础产业的发展,产业链价值再由基础产业向下游转移,随北斗系统落成,下游产值有望进一步扩大。
3.2 、 地面段、用户段基础产品技术革新,实现自主可控
基础器件是北斗信号传输的基础与核心。上游基础器件主要包括天线射频芯片、基带芯片及板卡,板卡即射频芯片和基带芯片的集成,通过天线接收信号传输至射频芯片后进行模数转换,再由基带芯片进行信号处理,并将信息传输至应用系统,最终向用户传输。基础器件的性能决定了整机的性能和信号传输的质量,在终端成本中占比较高。
3.2.1 、 芯片:国产后来居上,集中趋势提升
各类芯片通过组合作用,进行信息接收、处理、传输。卫星导航芯片包括 RF 射频芯片、基带芯片、微处理器芯片组,相关设备通过芯片可接收北斗卫星发射的信号,最终完成定位导航的工作。RF 芯片通过频点接收或发射信号,在芯片中成本较高。基带芯片负责合成基带信号或针对信号解码,是影响定位精度的核心因素,目前博通等大企业掌握专利优势,我国自主研发的北斗芯片业即将进入 22 纳米时代。
国际主流芯片产商发展较早,利用相对优势打开双模芯片市场。具备在芯片研制方面,美国 GPS 系统于 1964 年投入使用,1994 年达到全方位、全天候、全时段的要求,通过技术优势和先发优势几乎垄断卫星导航产业。在双模系统方面,为避免对单一系统的局限,各国主流芯片厂商均投入双模/多模芯片及模块研发,并迅速推出相关产品并投入市场。2013 年我国大部分终端仍采用GPS 芯片,占有率高达95%, 投入芯片的研发经费仅占北斗总研发费用的 10%。芯片厂商面临人才不足、核心技术被高通等国际知名公司垄断的困境。
国内产商逐步突破技术瓶颈后来居上,总体性能达到甚至优于国际同类产品, 北斗三号芯片实现国产替代。由于卫星导航市场规模的增长和产业链自主可控的需要,政府通过政策扶持,如财政补贴,示范工程等方式推动北斗芯片产业发展,同时因国防安全和国内企业保护政策,北斗三个频段中,军用 B3 频段仅对国内企业开放权限。经技术突破,专利转移等,厂商规模化生产和研发能力逐步提升,部分企业推出双模/多模芯片产品,并实现量产,国内芯片厂商基本达到国际同等水平,北斗三号的芯片实现了 100%国产化率。目前国产北斗芯片进入 28nm 新时代,22nm 双频定位芯片已具备市场化应用条件,即将进入量产。全频一体化高精度芯片正在研发, 北斗芯片性能将再上一个台阶。
国产芯片研发投入将进一步增加,以提升相关性能。从北斗星通发布的两款北斗导航芯片性能对比看,已量产的 28nmGNSS 芯片实现了更快的启动时间、更高的定位精度和更低的跟踪功耗,从双系统联合定位升级到三系统联合定位,性能已大幅提升。但为保证导航模组的体积以及高精度的服务,预计芯片厂商将进一步加大研发投入,以突破算法和高精度、低功耗的芯片壁垒。未来导航芯片将向小体积、低功耗、高精度、多系统联合定位的方向发展。
国产卫星导航芯片及模组出货量逐年提升。从市场化应用看,国产北斗芯片出货量逐年提升,截至 2019 年,芯片及模块出货量已超过 1 亿片,并出口至 100 多个国家和地区。由于北斗系统正式落成,在手机、汽车等终端布局将进一步深入,同时, 国产北斗芯片成本低、实现多系统兼容,在技术与国际领先水平看齐的基础上可能获得一定的价格优势,使出货量进一步提升。
预计未来国产北斗芯片占比及市场规模均呈现总体上升趋势。2019 年每台卫星导航设备搭载国产北斗芯片的比例为 21.74%,考虑到国产芯片技术提升、成本较低及自主可控、国产替代等因素,未来占比将有所提升,但由于手机、汽车等终端产品销量下降等因素,终端增加量下降,国产芯片销量增速将有所放缓,整体规模仍呈上升趋势,前瞻产业研究院预测 2025 年将达到 1.30 亿片,且终端产商对芯片价格不敏感,芯片产商议价能力有望提升,毛利率有望提升。
国内芯片厂商突破技术壁垒外,智能手机成最大的大众消费领域。芯片产业的市场准入门槛较低,但存在较高的技术壁垒,当前国内 4000 余家芯片厂商绝大部分为中小企业,且由于人才不足,前期资金投入较大以及研发的不确定性,芯片市场将逐渐出清,呈现出集中化趋势。作为卫星导航系统最大的大众消费领域,具有定位功能的智能手机中超过 70%的都支持北斗功能,国产北斗芯片性能指标与国际同类产品相当,并已形成一定价格优势,随着国内外主流芯片厂商均推出兼容北斗系统的通导一体化芯片,未来将有更多手机支持北斗。
3.2.2 、 天线:负责接收与转发信号
北斗天线是信号接收的前提,陶瓷天线是核心技术。北斗天线用于接收北斗卫星的信号,根据《北斗技术与产业发展白皮书(2019)》的分类,北斗天线可分为垂直极化和圆形极化,从放置方式看,可分为内置天线和外置天线。目前绝大部分北斗天线为右旋极化陶瓷介质。主要由陶瓷天线、低噪音信号模块、线缆、接头组成,其中陶瓷天线是核心技术所在。
天线技术水平与国际领先水平相当,持续性研发投入确保技术领先地位。相比高精度芯片和模板,北斗天线的国产替代率较高,国内市场份额达到 90%,已出口至 100 余个国家和地区,技术水平基本与国际领先水平相当。目前国内天线产商主要有中海达、盛路通信、四创电子、振芯科技、华力创通、海格通信、合众思壮、北斗星通等公司。自布局北斗天线业务以来,各公司在天线方面的研发投入较为稳定, 逐步提高高精度定位的速度和准确性,从关键技术上看,载波相位差分技术,是至今实现实时高精度定位最为有效的方式。
天线市场主要份额由具备较为完整产业链的公司占据,技术成熟有望最先实现100%国产替代。由于北斗天线价格较低,原材料成本较为稳定,核心竞争力体现在天线相关性能、管理效率和产能上,需要靠量带动盈利,因此具备较为完整产业链的公司,即同时生产天线、芯片、板卡的厂商具备发展优势,其板卡或终端产品基本搭载自研芯片、天线。当前国内北斗天线技术已基本成熟,有望最先实现 100%国产替代。
3.2.3 、 OEM 板卡:信号生成基础器件
OEM 板卡用于信息解调和解算,当前国产 OEM 板卡已打破海外公司的技术垄断。OEM 板卡即通过芯片、电路和相关嵌入式控制软件,集合而成的板级产品,相当于电脑主板,在信号接收后进行信息的解调和解算,是高精度终端的核心器件,占终端总成本的 60%以上,按功能可分为测量型板卡和导航型板卡。
导航型板卡的定位精度为米级,主要用于实时数据处理,对算法的要求相对较低,国内具备生产能力的企业较多,但由于毛利较低,受量价比影响较大,具备导航芯片生产能力的公司具备成本优势,多为各整机厂商自主开发。测量型板卡定位精度在厘米级,用于测后数据处理,算法复杂,技术难度远高于导航型板卡,受量价比影响较小,国内产品具备价格优势,未来市占率有望进一步提高。
OEM 板卡已打破技术垄断,性能接近国外主流水平。早先市场主要被 Trimble、NovAtel 和 Javas 等海外公司占据,导致价格高企。2016 年,上海司南导航突破高精度北斗/GNSS 模块核心技术推出拥有覆盖北斗三频段以及GPS 定位卫星系统信号的接受能力的 OEM 板卡 AT100,并实现规模化市场应用,打破海外公司对中国高精度OEM 板卡的技术垄断,2018 年国产OEM 板卡市场份额约为 30%。当前板卡领域主要公司包括合众思壮、司南导航、北斗星通、华力创通等公司,已有多款北斗 OEM 板卡产品投入市场使用,其中华测导航生产的高精度 OEM 板卡接近国外主流水平。
经简单测算,OEM 板卡市场规模将达千亿级。假设一个北斗兼容芯片的终端产品配套一个高精度OEM 板卡,当前国产北斗全系统高精度 OEM 板卡价格范围约为3000 至 10000 元,由于当前主要 OEM 板卡产商均具备自主研发芯片产品,产品成本控制能力较强,加之市场竞争等因素,板卡价格将呈下降趋势。经简单测算,预计2025 年OEM 市场规模将达到 6365 亿元。
3.2.4 、 接收机:产值超百亿,国内厂商众多,集中化有望提升
接收机是用来收集处理天线接收到的电磁信号。接收机抑制不需要的噪声,并对需要的信号不增加任何噪声或干扰。接收机将接收的信号变换成适合信号处理器检波电路所要求的特性,然后再送到智能用户接口。卫星接收机主要可以分为导航型接收机、测地型接收机、授时型接收机和短报文型接收机。
近年来,我国北斗接收机市场规模持续上涨,已超百亿,集中化程度有望提升。
GNSS 应用干变万化,但最终还是要汇聚到接收机这一载体上,所以 GNSS 接收机是GNSS 系统和技术与产业的对接点。根据中国卫星导航定位管理中心数据,产业内厂商众多,目前有近百家北斗接收机企业。随着 GNSS 系统变革和应用服务对象的变化,GNSS 接收机系统技术创新已经显得尤为迫切,全产业链布局的企业有望进一步整合,形成全源环境感知和泛在精准服务,提升行业集中度。随着 GNSS 应用服务领域的不断扩大,接收机的形态正在发生根本性的变化,将在车联网、船联网、物联网应用中创造丰富多彩的接收机形态。
3.2.5 、 北斗为 GIS、导航地图赋能
GIS 实现地理信息可视化。GIS 即地理信息系统,在计算机硬件、软件系统支持下,对整个或部分地球表层空间中有关地理分布数据进行采集、储存、管理、运算、分析、显示和描述的技术系统,把地图的视觉化效果和地理分析功能与一般数据库操作等集合在一起。主要包括数字化技术、存储技术、空间分析技术、环境预测与模拟技术、可视化技术。大众所熟知的百度地图、高德地图即为 GIS 的一部分。
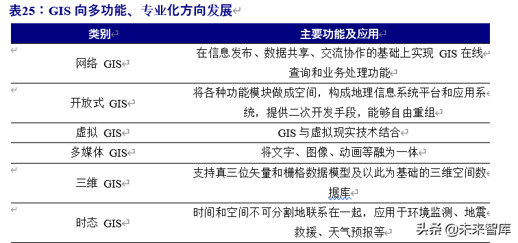
GIS 可广泛应用于安防系统、智慧交通、气象预警等领域,未来随着信息技术发展和 GIS 理论、随卫星导航全面建成与技术方法的进步,未来将向网络 GIS、开放式 GIS、组件式 GIS、虚拟 GIS 等方向发展,应用范围扩大、功能更加全面,将渗透到生活的方方面面。
自动驾驶汽车将为高精度地图带来百亿级市场。GIS 与电子地图构成了高精度地图的基础,而高精度地图主要面向车载终端,是无人驾驶汽车地核心技术,市场规模主要有自动驾驶汽车地产量驱动,假设汽车行业市场规模未来维持在 2019 年水平2472.21 万辆,高精度地图单车价值预计维 1400 元左右,并按照自动驾驶汽车渗透率测算高精度测算其市场规模。预计 2025 年自动驾驶汽车为高精度地图带来 214.59亿元的市场规模。
高精度地图行业壁垒高,但竞争程度有所提升。高精地图行业的市场准入门槛和技术壁垒较高,需要满足甲级电子导航地图测绘资质要求,且在前期投入中,测绘车辆和设备占用资金大,形成资金壁垒,但因物联网的发展为高精度地图产业带来较大发展空间,除传统地图商外,如腾讯、华为等科技巨头也开始布局高精度地图市场,市场竞争程度有所提升,有利于促进相关产品性能升级。当前主要电子地图公司有四维图新、超图软件、高德地图。
北斗系统正式落地,为高精度地图市场赋能,或改变竞争格局。北斗系统的正式落地,为高精度地图的精准性、实时性提供保证,未来产品性能将有所提升,随着高科技巨头进入,市场竞争加剧,产品价格或呈现下降趋势,公司需在保证产品质量的同时,通过保持客户粘性,提高成本控制能力来维持核心竞争力。客户粘性较强, 拥有领先技术水平的公司将在市场竞争中具备相对优势。
3.3 、 产业链中游:市场成熟,格局稳定
终端设备和系统集成价值占比有所下降,国内厂商一般同时覆盖中游两个环节业务。卫星导航的产业链中游分为终端设备和系统集成,2019 年中游产业链价值占比为 45.84%,2019 年终端设备和系统集成的价值占比分别为 34.57%与 12.89%,处于下降趋势。相关厂商大多同时覆盖终端设备和系统集成业务,随产业链价值向下游转移,未来可能开展相关运营服务。
终端设备承载导航定位功能,是发展水平的重要体现,竞争集中于消费终端。产品包括车载导航终端、便携式导航终端、高精度测量终端等。进一步可分为专业终端产品和消费终端产品,专业终端产品包括高精度测绘终端、授时终端等,主要用于军工等领域,对精度要求高且价格昂贵;消费终端包括各类导航终端,用于车辆导航、监控、信息服务等。消费终端的市场准入门槛较低,规模比专业终端大,民企进入较为容易,因此终端产品的市场竞争集中于消费终端市场。北斗导航系统在消费终端应用的广度和深度取决于产品价格的下降和技术的进步。
终端产品是产业发展水平的重要体现,相关厂家进行上游产品布局以保证终端质量,国内终端产品市场格局稳定。终端设备由功率放大器、射频处理、低噪放、基带处理等模块组成、结构相对复杂,最终产品的性能及性价比等取决于各模块、元器件工艺的制作和设计水平,大部分终端厂商为保证产品竞争优势,通过合并、研发等方式布局上游产品。军用终端对可靠性和安全性要求较高,且涉及国防安全不允许外企进入,推动国产终端产品革新,目前,华测导航、南方测绘、中海达和合众思壮产商占据高精度装备产品 90%以上市场份额。
国内卫星导航终端产品保有量持续增加,市场空间扩大。从终端出货量看,2019 年国内卫星导航定位终端产品总销量有所下降,主要受手机、汽车等产品销量下降影响,总销量达 4.6 亿台。但从采用国产终端产品应用规模看看, 2019 年超过 0.8 亿套,预计 2025 年应用规模将达到 3.41 亿台,CAGR 达 27.33%,且增速呈现上升趋势。
国内导航终端市场依赖于手机终端,应用场景发展分布不均,存在市场发展空间。从导航终端产品类别看,我国对智能手机终端依赖程度较高,2016 年之前,智能手机在终端产品销量占比达到 90%以上,2019 年占比达 81%,虽有所下降,但仍占据较高市场份额,导致其他应用终端普及情况落后于欧美等国。预计未来受北斗系统全面建成影响,将加速在航海、应急救援等终端应用场景布局,北斗终端存在市场发展空间,由于应用场景的特殊性,国产终端取得竞争优势。
终端应用范围不断扩大,由于市场成熟且集中度高,具备上游生产能力的龙头企业将获得竞争优势。从民用消费端看,由于消费升级和物联网进程推进,北斗终端应用领域大规模增加,虽手机、汽车销量有所下降,但车联网布局拉动智能汽车对高精度导航终端和系统的需求,可穿搭设备产量的不断增加、安防系统、农业无人驾驶等领域市场规模逐年扩大,预计未来终端应用的领域将进一步提升,具备元器件生产、技术领先和品牌效应的公司将在市场竞争中获得相对优势。
3.3.1 、 军工领域深化卫星导航应用程度
我国将深化北斗导航的军用部署,预计 2020 年北斗导航军用市场规模达 192.2亿元,军用北斗终端需求量上升。在军用方面,由于国际形势趋紧和国防建设的需要,国防支出预算逐年增加,北斗卫星导航在军工领域,如弹载、机载等具有重要的战略作用,出于提高全域作战能力的需要,军用北斗导航费用占比将进一步提高。参照美国每年用于采购军用 GPS 费用约占国防开支的 1.5%计算,2020 年军用北斗导航市场空间达 192.2 亿元。
3.3.2、 民用范围越发广泛
卫星导航在民用领域应用范围广泛。卫星导航在民用领域的引用主要为测绘、位移监测、农业机械、安防和机械自动化充分利用卫星导航高精度、低时延的优势,相关市场具备明显发展优势,北斗系统的正式落地,改善信号盲区问题,使精度大幅提升。
测绘仪器市场规模将呈上升趋势。卫星测绘充分利用卫星导航高精度 GNSS 技术,大幅度提升测绘系统精度,市场经历依赖进口到产品出口的进程,国产测绘产品逐渐成为主流,价格基本稳定在 2-3 万元/套,国内市场份额主要由合众思壮、华测导航、中海达主导,产品价格相对稳定,随北斗 3 号产品推荐,设备置换率将有所提升,预计导航测绘仪器市场规模将继续呈上升趋势。
位移监测应用范围逐步扩大,市场规模上升。位移监测针对位置在空间中变化的监测,主要应用于地质灾害、桥梁、隧道等监测,应用范围逐步扩大,未来将进一步实现市场化推广,当前有合众思壮、华测导航、中海达、华力创通等公司布局相关业务。2015 年位移监测市场规模达到 15.27 亿元,预计 2020 年将达到 42.40 亿元, CAGR 达 22.66%。
卫星导航在农业领域的应用尚处于初始阶段,主要为农机自动驾驶、导航、信息化平台等业务,实现农业机械领域的大规模推广后,将较为显著地提高劳动生产率。早在 2016 年开始,政府出台多个政策加快基于北斗系统地农业领域应用,市场规模逐年攀升,预计农机自动驾驶市场规模 2020 年达 29.12 亿元,CAGR 为 47.65%。
相关公司逐步布局多个民用业务,丰富产品链。当前布局民用领域地主要公司有合众思壮、华测导航、中海达、南方测绘、华力创通、振芯科技,其中合众思壮已覆盖测绘、位移监测、农业机械、安防、机械自动化相关业务,业务链完善,具备渠道和技术优势,逐步开发海外市场。
3.4 、 下游:为终端用户提供运营服务
下游价值占比居产业链首位。卫星导航产业链中,下游运营服务主要是为终端用户提供位置、监控、高精度定位等服务,价值占比呈现逐年上升的趋势,2019 年下游价值占比达 41.6%,未来中上游相关厂商可能逐渐向下游进行业务布局。
运营服务可细分为星基增强定位服务和地基增强定位服务,为卫星导航系统的补充。星基增强系统通过地球静止轨道(GEO)卫星搭载卫星导航增强信号转发器, 实现对原有卫星导航系统定位精度的改进。地基增强系统主要用于地面应用,涵盖勘探、检测控制等领域,通过接收地面基站的差分修正信号,达到提高精度目的,优化后的精度达毫米级至亚米级。
星基与地基增强定位服务均实现国产系统替代和布局。在星基增强定位服务部分,Trimble 早在 2011 年推出全球精密定位服务,具备先发优势,但国内公司于 2015年相继推出多款星基增强服务系统,达到实现领先水平,且拥有全部自主知识产权和控制权。地基增强系统主要由国家北斗办和国家测绘局主导。除以下公司外,四维图新、北斗星通、中国卫星等公司也在下游领域进行业务布局。
3.5 、 空间段产业涉及国家安全,国有企业、机构占主导地位
卫星导航空间段主要有国企、机构投资部署。卫星导航空间段环节主要包括卫星制造和卫星发射,是卫星导航行业的基础。该环节市场壁垒和技术壁垒较高,亦需要大量资金成本,主要由国有企业、机构主导市场。在卫星制造方面主要由中国航天科技集团、中国航天科工集团、航天五院、航天一院、中国卫通、中国卫星等组成; 国内卫星发射场地为酒泉、西昌、太原、海南文昌四大卫星发射中心,均由军方管理。部分民营企业,如欧比特、千乘探索等虽具备卫星制造能力,但主要为通信卫星制造。
3.6 、 公司整理:卫星导航主要公司呈现产业链多环节布局趋势
卫星导航主要公司通过垂直一体化方式布局产业链多个环节。据《2020 中国卫星导航与位置服务产业发展白皮书》显示,2019 年中国卫星导航与位置服务产业总体产值达到 3450 亿元人民币,相关企事业单位数量保持在 14000 家,从业人数已超过 50 万人。从主要上市公司情况看,大部分公司采取垂直一体化方式扩大公司业务范围,主要系产业链环节之间联系紧密,具备上游技术优势公司能够确保中下游产品性能和成本控制能力所致。在未来市场竞争中,具备完整产品链、前端技术优势、和品牌效应的公司将具备相对发展优势。
北斗导航主要上市公司营业收入稳中有进。当前具备较为完整产品链的公司有北斗星通、华测导航、合众思壮、司南导航、海格通信和振芯科技。从营业收入看,除振芯科技受疫情影响和市场开拓成本加大导致营业收入有所下滑外,其余公司均保持稳定上升趋势。2020 年上半年合众思壮、华测导航、海格通信、北斗星通营收同比分别上升 2.74%、3.92%、6.48%、20.69%。
经产业链上下游布局,各公司毛利率整体维持较高水平。从毛利率看,总体经过前期布局和技术发展,毛利率整体呈现稳步上涨趋势,北斗星通由于 2019 年OEM车厂预算下调导致相关收入下降,造成毛利率下跌,经业务布局调整,未来将有所好转。海格通信由于航空航天领域成本上涨 73.11%超过营业收入增长幅度导致利润收窄,但公司北斗导航订单大幅增加,毛利率有望提升。
相关公司持续增加研发投入,以提高产品性能。从研发费用看,各公司研发投入均呈现增长趋势,且占营业收入比重逐渐增加,三年内,北斗星通研发投入和相关占比均低于其他公司,但其推出 22nm 北斗芯片具备先发优势和技术领先优势,公司经前期投入和经验积累,具备较高的研发水平。
相关公司通过研发投入、规模扩张等方式,加深卫星导航业务部署。从主要公司投资及研发项目情况看,在卫星导航各个领域均进行相关项目的开展和研发,多个公司通过投资设立或股权转让等方式扩大公司规模和业务范围。北斗星通、振芯科技、华测导航在专利方面优势较为明显,同时其参加多项国际标准或国家标准的制定,在产品的研发和推广上将具备发展优势。
整体市场竞争加剧,但有利于北斗与其他产业融合发展。随北斗技术的发展成熟,市场门槛降低,跨界从业者增加,市场竞争逐渐加剧,同时也将加速北斗导航与其他产业融合,推动行业应用规模的扩大和产品良性迭代循环发展
4、 卫星导航向全球化、高精度方向发展
4.1 、 基础产品嵌入式、集合式应用加强,融合效应明显
基础部件朝集合化方向发展。虽北斗已实现全球组网,但相关位置服务、芯片、OEM 板卡等产业链上下游业务还需实现跨界融合,即多星座、多系统、多频段兼容。未来将做到三个跨界融合,跨系统融合,与其他卫星导航系统实现兼容互操作和可互换;跨地域融合,各省市、周边国家实现跨域资源共享的跨区融合;以及跨行业融合,与多传感器融合,提供智能时空位置服务。由于终端产品的重量、体积等性能要求提升,对上游器件的设计和制造提出更高的要求,相关模块、板卡等将朝嵌入式、集合式方向发展,以缩小元器件体积。未来国内产商将继续相关兼容性产品的研发和投入,抢占市场先机以实现相关核心器件的 100%国产替代。
4.2 、 “北斗+”,实现跨行业协同发展
北斗系统不仅带动卫星导航行业的发展,通过北斗于不同产业的融合,将助力新基建相关目标的达成。北斗系统可应用于农业、医药、金融、交通、军工等各个领域,与各个产业融合发展,较大程度提升工作效率,在灾情监测等特殊领域将发挥核心优势。
5G、物联网推动北斗加速推广,助力万物联网。在 5G 商用的推动下,“5G+北斗”将成为重要基础设施,将定位、导航、时间感知与 5G 高速度、大容量、低延时的有点联系起来,发挥机器和网络环境的智能优势,最终实现广域和全球智能协同控制。在车联网领域,北斗的定位和授时功能帮助完成精准时间信息和位置信息感知,“北斗+5G+高精度地图”将开辟车辆车道级监控、车辆自动驾驶和智能无人驾驶全新领域应用,满足亚米级、甚至厘米级定位精度。
北斗应用深化,实现协同发展。预计未来北斗将与“新基建”相关技术融合发展,实现“天地一体,为人工智能、云计算等技术提供精准时空信息,深化北斗在各领域的应用,实现跨行业协同发展,将为经济发展赋能。
4.3 、 空间 PNT 将成为重要基础设施
卫星导航功能将进一步提升。受电磁波、遮挡物等因素的影响,当前卫星导航性能还尚存提升空间,及部分卫星导航无法覆盖的区域。空间 PNT,即空间定位、导航授时综合管理系统的推出将弥补卫星导航的缺陷。我国基于 2035 年建成以北斗为核心的空间 PNT 系统,未来该系统将由服务提供系统、用户自主导航手段、和基准支持系统组成。
5、 受益标的
5.1、 北斗星通(002151.SZ)
公司产品链完善,四大板块业务协调发展。公司主营范围覆盖卫星导航产业链上中下又,产品链完善。主要产品包括北斗 GNSS 卫星导航定位产品、北斗车辆作业监控管理系统、卫星运营等,“产品+系统应用+运营服务”经营模式不断深化。四大板块业务协调发展。
研发成果丰富,芯片等产品居领先水平。公司人才储备丰富,取得高水平研发成果,相关芯片、板卡等产品市场接受度高,整体技术水平在行业内持相对优势。截至2019 年低,公司专利取得授权 396 个,22nm 芯片即将大规模量产。
北斗星通 2020 年上半年实现营业总收入 16.03 亿元,相比 2019 年同期上升20.69%。2020 年上半年研发费用 0.82 亿元,占营业收入比重为 5.12%。
5.2、 华测导航(300627.SZ)
公司自 2003 年成立以来,专注于高精度卫星导航定位(GNSS)有关的软硬件技术及其产品的研发、生产和集成化,是国内高精度卫星导航定位产业的领先企业之一。公司主要产品包括高精度 GNSS 接收机、GIS 数据采集器、海洋测绘类产品、三维激光类产品、无人机遥感类产品等数据采集设备以及位移监测系统、北斗农机自动驾驶系统、数字施工系统等系统解决方案,并广泛应用于测绘与地理信息采集、形变监测、精准农业、工程施工、电力、国土以及智慧城市建设等领域。公司的高精度板卡已达到国际主流水平,随着公司开发的拥有完全自主知识产权的高精度定位定向基带芯片“璇玑”完成测试并已投产,促使公司 GNSS 产品、模块、板卡的毛利率提升,经营业绩有望超预期发展。
公司 2019 年实现营收 11.46 亿元,同比增长 20.32%,归母净利润为 1.39 亿元,同比增长 31.91%。公司近期公布 2020 年半年报,实现营收 4.79 亿元,同比增长3.92%,归母净利润为 0.54 亿元,同比增长 16.51%。随着北斗三号系统正式启用, 未来几年卫星导航应用产业市场空间,将有望由设备更新、以及北斗导航技术与其他产业转型升级过程中的深度融合双轮驱动增长,结合高精度卫星导航应用设备的国产替代及市场的持续发展,公司经营业绩有望超预期发展。
5.3、 四维图新(002405.SZ)
公司成立于 2002 年,是中国导航地图开拓者,是拥有甲级导航电子地图制作资质的 21 家厂商之一,近年来公司围绕汽车场景外延并购、拓展业务范围,目前拥有导航、ADAS、车载芯片、位置大数据、车联网五大业务,五位一体打造“智能汽车大脑”,致力于成为自动驾驶一体化解决方案提供商。
2019 年度,公司实现营业收入 23.10 亿元,同增 8.25%。净利润 3.39 亿元,同降 29.20%,主要系乘用车销量下滑,利润率较高的芯片业务收入利润均有所下降, 参股公司 Mapbar Technology Limited 2019 年加大对乘用车联网业务投入,亏损继续加大。2020 年 H1 受疫情影响,业绩下滑较明显,随着北斗导航的组网及自动驾驶汽车技术的持续发展,公司经营业绩有望超预期发展。
5.4、 海格通信(002465.SZ)
公司是广州无线电集团下的通讯导航领域子公司,军工通信龙头,已实现芯片、模块、天线、终端、系统、运营的全产业链布局,主要客户大部围绕军工领域,是国内军用通讯导航的最大整机供应商。
公司 2019 年实现营收 46.07 亿,增速为 11.20%,归母净利润为 5.19 亿,增速为19.32%。2019 年毛利率为 37.66%。2020 年H1 实现营收 21.04 亿元,增速为 6.48%, 受疫情影响,2020 年 H1 归母净利润为 2.14 亿元,有所下滑,随着北斗导航全球组网任务的完成,全球用户将获得更精准的时空信息,北斗产业链将迎来加速发展,公司将持续受益。
5.5、 合众思壮(002383.SZ)
公司主要的业务方向是北斗技术应用和元器件产制两块,技术应用层面简单来说就是利用北斗高精度的优势,为测绘、科技农业、防灾形变监测、无人驾驶等细分领域提供技术和产品支持。
2020 年 H1 公司实现营收 6.92 亿,毛利率为 42.17%,整体毛利率始终维持在40%以上。受益于北斗产业链加速发展,公司 2020 年业绩有望触底回升。
……
(报告观点属于原作者,仅供参考。报告来源:开源证券)
如需完整报告请登录【未来智库】www.vzkoo.com。
(本文仅供参考,不代表我们的任何投资建议。如需使用相关信息,请参阅报告原文。)
-
标签
- 北斗导航
- 相关文档
- 相关文章
- 全部热门
- 本年热门
- 本季热门
- 1 北斗导航行业深度研究报告2020.pdf
- 2 卫星产业深度研究:卫星互联网为龙首,北斗、遥感为翅翼.pdf
- 3 北斗导航产业深度报告:北斗产业链迎来重要发展机遇.pdf
- 4 卫星通信行业专题报告:北斗导航、低轨道卫星、高通量卫星与5G.pdf
- 5 卫星导航深度报告:3000亿元北斗产业链即将爆发.pdf
- 6 北斗导航产业深度报告:开启全球服务新纪元.pdf
- 7 北斗导航产业深度报告:北三应用蓄势待发,军用市场将率先落地.pdf
- 8 北斗导航产业链深度报告:百分百自主可控,能否晋升导航头牌.pdf
- 9 北斗导航产业深度报告:天地一体筑精准时空,无边界业态显现.pdf
- 10 北斗导航与高精度系列:高精度定位风口将至,北斗运营群雄逐鹿.pdf
- 没有相关内容
- 没有相关内容
- 全部热门
- 本年热门
- 本季热门
- 1 2024年北斗导航专题报告:产业功能政策齐推进,北斗规模应用开启
- 2 北斗导航引领全球:海外市场增速显著超越国内
- 3 北斗导航产业新纪元:海外市场增长显著
- 4 2024年北斗导航产业研究报告:北斗海外市场增长显著,高精度需求迅速提升
- 5 2024年北斗导航产业链专题报告:中国北斗时空大数据元年;军民同行,与数字经济时代同频共振
- 6 北斗导航在气象、农业、林业、海洋、应急等领域的应用
- 7 2022年航天宏图研究报告 国内领先的遥感与北斗导航卫星应用服务商
- 8 2022年北斗导航行业产业规模及产业链分析 用户段产业链向下游倾斜
- 9 航天宏图研究报告:遥感与北斗导航卫星应用领军
- 10 北斗导航产业专题报告:从Trimble崛起看国内北斗企业发展路径
- 没有相关内容
- 没有相关内容
- 最新文档
- 最新精读
- 1 2026年中国医药行业:全球减重药物市场,千亿蓝海与创新迭代
- 2 2026年银行自营投资手册(三):流动性监管指标对银行投资行为的影响(上)
- 3 2026年香港房地产行业跟踪报告:如何看待本轮香港楼市复苏的本质?
- 4 2026年投资银行业与经纪业行业:复盘投融资平衡周期,如何看待本轮“慢牛”的持续性?
- 5 2026年电子设备、仪器和元件行业“智存新纪元”系列之一:CXL,互联筑池化,破局内存墙
- 6 2026年银行业上市银行Q1及全年业绩展望:业绩弹性释放,关注负债成本优化和中收潜力
- 7 2026年区域经济系列专题研究报告:“都”与“城”相融、疏解与协同并举——现代化首都都市圈空间协同规划详解
- 8 2026年历史6轮油价上行周期对当下交易的启示
- 9 2026年国防军工行业:商业航天革命先驱Starlink深度解析
- 10 2026年创新引领,AI赋能:把握科技产业升级下的投资机会
