连锁药店行业研究:处方外流趋势显现,线上线下融合共谋发展
- 来源:中信建投证券
- 发布时间:2021/08/12
- 浏览次数:967
- 举报
1 集中度持续提升,处方外流加速,新零售探索增量流量
政策助推行业集中度提升-资源向规模化企业倾斜。
城镇职工医保个人账户改进方案落地,药店龙头争夺统筹机会
削弱个账增量资金用于建立门诊统筹:改进前,在职职工个账筹资端由员工个人工资2%缴纳及员工工资单位1.8% 比例缴纳合计构成;改进后,在职职工个账筹资端仅由员工个人工资2%缴纳构成,增量资金削弱近50%。个账未 来削弱的增量资金用于建立门诊统筹保障机制。结合最新版《药店分类分级管理指导意见》鼓励通过高评级药店 提供门诊特殊病、门诊慢性病用药的医保费用结算服务,未来零售药店行业头部企业将继续享受政策红利。
药店纳入省级集中采购平台,价格倒挂及部分品种短缺难题有望缓解
1)医改零加成及国家集采推开后,在药店端出现部分处方药出现价格倒挂及部分处方药无法采购的现象,省级 集采后可实现院店同价采购“倒挂”品种,同时使得此前无法采购的部分品种完成采购,在价格及品种双维度缓 解此前头部连锁企业部分处方药采购难题;
2)倒逼处方药工业企业更加重视药店渠道,加快双方合作进度。
处方外流进程加速,长期把握流量价值
供给端:集采推动处方外流进程,转型升级把握流量价值。
集采推动处方外流进程:带量采购即将执行第5批,药店端也将陆续参与集采品种扩容,长期看集采推动处方外流进程,药店端将转 型升级把握流量价值。
20年春节前头部连锁已完成第1和2批集采品种的院店同价价格调整,并未加价销售,实现了引流品种补充 和低价采购的两大优势,年内头部连锁均与外资原研药企及国内品牌药企签订了不同区域不同品类的省代 协议,小连锁及单体药店无法实现集采平台拿货及品牌药企的战略供应更无低价采购优势,因此集采常态 化推动了客流量向大型连锁药店的集中,抢占中小连锁及单体药店的流量。
硬件端:
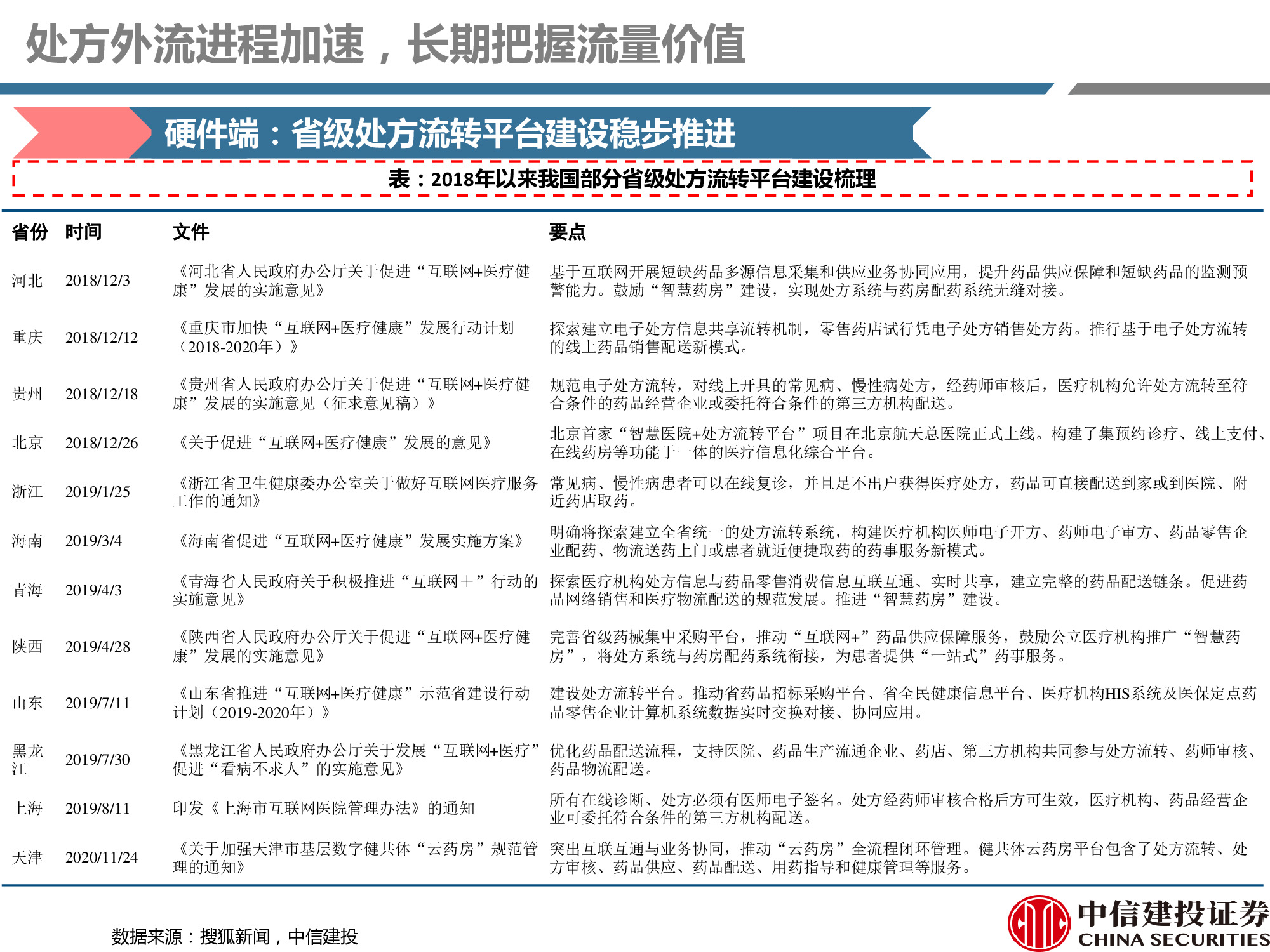
省级处方流转平台建设稳步推进:我国新一轮启动以来推动破除以药养医推动处方外流,2018年4月我国推动处方外流顶层设计《关于促进“互联网+医疗健康”发展的意见》出 台,截至目前已有28个省份发文落实“互联网+医疗健康”政策,鼓励并探索当地处方外流进程,1个省份发文落实建设推广省级处方流转平台。
省级处方流转平台试点落地:21年5月湖南省处方流转试行方案落地,方案明确2个月内在7家试点医院及社会药房进行处方流转模式试点,并在验收通过后推广 全省,示范效应明显。处方外流是15年新医改推动的重要举措,本次湖南省处方流转明确以常见病、慢性病处方为主,承接方我们 认为依旧是在医保资质、品种供应链上具备优势的大型连锁企业为主。本次湖南省处方流转平台方案有望为头部连锁企业带来慢病 患者流量,拉开理想化处方外流序幕。
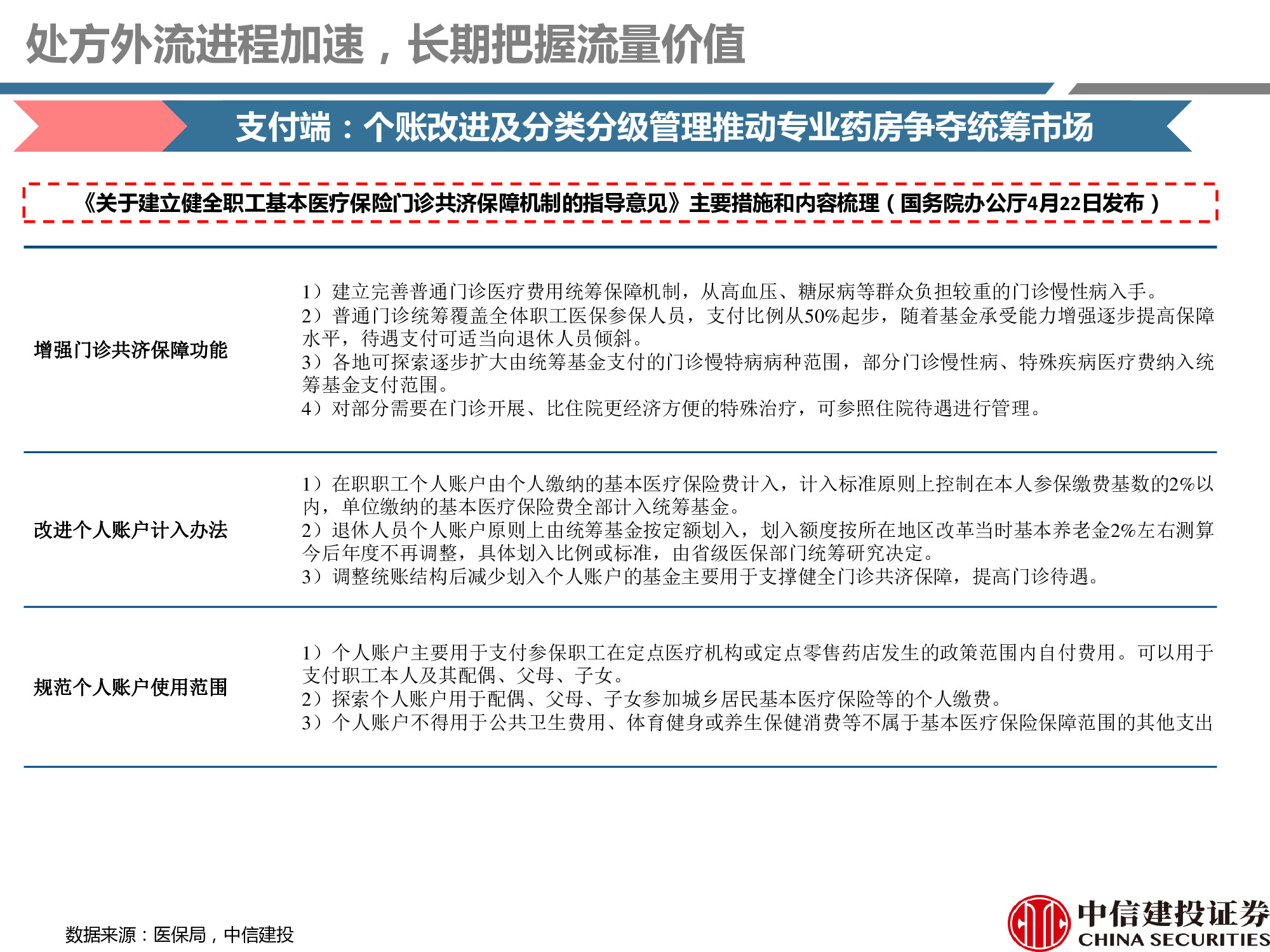
支付端:个账改进及分类分级管理推动专业药房争夺统筹市场。
削弱个账增量资金用于建立门诊统筹:改进前,在职职工个账筹资端由员工个人工资2%缴纳及员工工资 单位1.8%比例缴纳合计构成;改进后,在职职工个账筹资端仅由员工个人工资2%缴纳构成,增量资金削 弱近50%。个账未来削弱的增量资金用于建立门诊统筹保障机制。结合最新版《药店分类分级管理指导 意见》鼓励通过高评级药店提供门诊特殊病、门诊慢性病用药的医保费用结算服务,未来零售药店行业 头部企业将继续享受政策红利。
2021年1月,《零售药店医疗保障定点管理暂行办法》出台,放开门慢/门特资质对接:符合规定条件的 定点零售药店可以申请纳入门诊慢性病、特殊病购药定点机构,相关规定由统筹地区医疗保障部门另行 制定。未来有望加快各地门慢/门特资质对接速度,做好处方外流承接工作。
线上线下融合是药品新零售的大势所趋
慢病统筹对接药店拉开大幕,处方外流进程加速:为减少疫情期间接触,政策要求落实“长处方”(一般为3个月,患者 可以一次性开具三张处方,每月使用一张处方)医保报销,参保人员凭在线处方可以在定点医疗机构或零售药店配药, 探索推进定点零售药店配药直接结算,慢病统筹医保对接药店拉开帷幕,叠加《零售药店医疗保障定点管理暂行办法 (征求意见稿)》中的要求,我们认为线上线下渠道完备的大型企业有望率先承接增量慢病群体客流而受益,未来有望 进一步通过慢病管理体系将增量客流转化入复购率高的会员体系。
加强服务,稳健扩张,线上线下融合共谋发展:行业发展角度,我们认为,综合考虑医保资质改进、集采常态化及“互 联网+医保”的三重政策带动下,处方外流进程加速,行业集中度持续提升,药店行业正在逐步加强慢病管理及常规医疗 服务,全方位探索行业转型升级,未来药店有望成为常规医疗健康解决方案的提供者,改变销售为主的商业模式,迎来 长足发展。
互联网+医保服务落地,有条件放开网售处方药,推动新零售进程
互联网+医疗服务医保支付政策落地,由于统筹区域内限制、执行医保总额预算及医保结算对 象为定点零售药店,政策主要支持O2O的“网订店取、网订店送”模式。未来,线上和线下渠 道将积极合作,线上渠道发挥增量流量优势,线下渠道发挥分布均匀的线下实体药店优势,迎 接新零售模式的蓬勃发展。
从内容上看:1)监管对网售处方药的处方来源及使用、全程信息追溯、跨区流通、严谨促销等方面条款要求严格,网售处 方药经营门槛较高;2)监管层面架构完善,国家药监局建立国家药品网络交易检测平台,省局自建平台并与国家局对接实 现交易层面数据全面监管。此外省局负责第三方平台监管,当地药监局负责本地网售处方药监管;
我们认为:1)药品是特殊属性商品,药品零售必不可少的本质是专业化的服务,目前多种线上模式的探索可以在一定程度 上实现更加快捷的服务,提高效率,但是线下药师与患者的面对面交流仍是专业化服务的最有效途径;
2)逻辑上看,B2C 及O2O均可实现网售处方药经营,但是大部分处方药患者长期服用,形成医保依赖,从年初医保资质管理办法征求意见稿 及10月底互联网医保支付政策要求看,线上渠道获得医保资质的前提是拥有线下门店,因此我们认为O2O模式是未来方便 实现全程溯源及拥有医保资质优势的理想模式;3)从已有线上药品零售看,客单价提升难度较大,处方药毛利率较低,拥 有专业化服务能力、医保资质优势的线下门店相比电商渠道盈利能力更加理想,并且有条件放开网售处方药有望为药店带来 增量流量。
2 连锁药店龙头公司2021年Q1业绩维持高增长
控费良好,客流量提升,内生+外延带动利润增速提升
剔除异常样本数据,2021年前一季度医药零售子行业营业收入、归母净利润、扣非归母净利润 增速分别为15.5%、22.7%、23.5%。 20年收入端增速符合预期。21Q1收入端增速放缓主要20年同期防疫物资销售占比较高,阶段性 拖累收入端增速。整体来看,预计21年全年呈现前低后高经营趋势,全年有望逐步恢复正常。 利润端增速放缓主要由于:1)部分公司20Q1高基数;2)局部地区感冒品类阶段性政策调整; 3)21春节就地过节影响人员流动性。整体看在20Q1高基数背景下,行业基本保持正常增长, 防疫物资对利润端影响十分有限。
毛利率恢复,费用控制良好,周转速度提升。
内生+外延+税改,医药零售龙头公司业绩维持高速增长
大参林:业绩符合预期,防疫物资拖累Q1收入增长,高业绩基数下全年预计持续高增长;防疫物资影响下,坪效阶段 性下降,远期预计修复;21年加速省外扩张,远期增长可期。
老百姓:感冒品类限售等因素拖累当期业绩,处方药占比上升及疫情品种影响毛利率,其余财务指标基本正常;规模 扩张持续推进,长期增长有保障,全年高速增长可期。
益丰药房:业绩符合预期,内生动力强劲,带动Q1业绩高速增长,防疫物资销售恢复正常拉升毛利率,其余财务指标 基本正常;门店扩张稳步推进,全年保持较快规模扩张速度,快速扩张趋势下,坪效稳定。
一心堂:业绩符合预期,主要由于:1)防疫物资高基数拖累Q1收入增速,全年业绩高增长,集采及疫情影响返利滞 后影响毛利率,其余财务指标基本正常;2)门店扩张持续推进,省外占比持续提升。
报告节选:
报告链接:连锁药店行业研究:处方外流趋势显现,线上线下融合共谋发展
(本文仅供参考,不代表我们的任何投资建议。如需使用相关信息,请参阅报告原文。)
- 硕远咨询-2025年中国连锁药店行业市场研究报告.pdf
- 医药行业连锁药店2024年及2025年Q1业绩综述:行业出清持续,龙头盈利恢复.pdf
- 2025年零售药店行业投资策略报告:医药改革加快零售药店业态升级分化,大型连锁药店迎新机遇.pdf
- 益丰药房研究报告:聚焦扩张、精细化运营的头部连锁药店.pdf
- 大参林研究报告:深根华南,拓展全国,规模领先的连锁药店.pdf
- 智慧商贸新零售数智化——AI 5G 边缘计算 重构人货场数字化生态.pdf
- 2025年新零售饮料新品趋势报告-Flywheel飞未.pdf
- 安踏体育研究报告:持续探索新零售模式,户外业务成为增长新驱动力.pdf
- 新消费研究-快消新零售自动补货算法优化研究.pdf
- 新消费市场趋势发展报告.pdf
- 相关文档
- 相关文章
- 全部热门
- 本年热门
- 本季热门
- 1 零售药店及连锁药店行业深度研究报告.pdf
- 2 连锁药店行业投资框架分析:缘何好赛道,何以高成长?.pdf
- 3 连锁药店行业研究:处方外流趋势显现,线上线下融合共谋发展.pdf
- 4 零售药店行业深度报告:解惑新时期零售药店,连锁龙头确定性强.pdf
- 5 连锁药店行业深度报告之二:基于4家药房上市公司的全方位指标横向对比
- 6 连锁药店,药品销售战略渠道,高速增长确定性强.pdf
- 7 医药零售行业2022年度投资策略:2022年景气度有望回升.pdf
- 8 连锁药店行业研究:经营趋势向好,门诊统筹政策助推处方外流与集中度提升.pdf
- 9 2025年零售药店行业投资策略报告:医药改革加快零售药店业态升级分化,大型连锁药店迎新机遇.pdf
- 10 连锁药店行业专题报告:结构性调整持续,政策共振驱动长期成长.pdf
- 全部热门
- 本年热门
- 本季热门
- 1 2025年医药行业连锁药店2024年及2025年Q1业绩综述:行业出清持续,龙头盈利恢复
- 2 2024年连锁药店行业研究:加速整合与多元拓展成趋势
- 3 2025年零售药店行业投资策略报告:医药改革加快零售药店业态升级分化,大型连锁药店迎新机遇
- 4 2024年大参林研究报告:深根华南,拓展全国,规模领先的连锁药店
- 5 2024年益丰药房研究报告:聚焦扩张、精细化运营的头部连锁药店
- 6 2024年连锁药店行业研究:行业加速整合,集中度持续提升
- 7 连锁药店行业市场竞争格局、商业模式和典型案例解读
- 8 连锁药店行业市场竞争格局、商业模式和成功案例探究
- 9 连锁药店行业发展驱动因素、核心模式和成功案例分析
- 10 连锁药店行业市场竞争格局、商业模式和成功案例解读
- 1 2025年医药行业连锁药店2024年及2025年Q1业绩综述:行业出清持续,龙头盈利恢复
- 2 2024年连锁药店行业研究:加速整合与多元拓展成趋势
- 3 2023年中国新零售行业深度分析:盒马鲜生如何以57%留存率领跑"鲜美生活"赛道
- 没有相关内容
- 最新文档
- 最新精读
- 1 2026年中国医药行业:全球减重药物市场,千亿蓝海与创新迭代
- 2 2026年银行自营投资手册(三):流动性监管指标对银行投资行为的影响(上)
- 3 2026年香港房地产行业跟踪报告:如何看待本轮香港楼市复苏的本质?
- 4 2026年投资银行业与经纪业行业:复盘投融资平衡周期,如何看待本轮“慢牛”的持续性?
- 5 2026年电子设备、仪器和元件行业“智存新纪元”系列之一:CXL,互联筑池化,破局内存墙
- 6 2026年银行业上市银行Q1及全年业绩展望:业绩弹性释放,关注负债成本优化和中收潜力
- 7 2026年区域经济系列专题研究报告:“都”与“城”相融、疏解与协同并举——现代化首都都市圈空间协同规划详解
- 8 2026年历史6轮油价上行周期对当下交易的启示
- 9 2026年国防军工行业:商业航天革命先驱Starlink深度解析
- 10 2026年创新引领,AI赋能:把握科技产业升级下的投资机会
