生鲜电商行业深度分析:生鲜电商战事升级,路向何方?
- 来源:东吴证券
- 发布时间:2021/06/29
- 浏览次数:1053
- 举报
1. 生鲜电商前置仓双雄
1.1 小仓密铺提时效,叮咚买菜&每日优鲜为行业TOP 2
前置仓模式:直采供应&短覆盖半径&小仓密铺,骑手40分钟送达
生鲜品类的特性,导致其对时效性有较高需求。一是生鲜的消费具备高频刚需的特点;二是生鲜对“新鲜”有较高要求, 产品存放时间过长会降低其风味;三是生鲜消费也具备一定的随意性,我们可能饭前一小时才决定“今天要吃啥”,因 此消费者更期望自己的需求能够被即时满足。
前置仓模式通过“小仓密铺”的方式拉进与消费者的物理距离,通过骑手配送网络可实现30-40分钟送达。前置仓覆盖 半径约3km,平均每个城市中有30-40个前置仓仓库。消费者下单后,系统自动将订单分配到最近的前置仓,30-40分 钟后由骑手配送上门。
前置仓市场规模达百亿级,叮咚买菜/每日优鲜为TOP2
2020年前置仓市场规模达337亿元。在疫情的催化下, 2020年前置仓经历了高速增长。据艾瑞咨询,2020年 其市场规模达337亿元,同比+84%。
目前前置仓在整个生鲜零售乃至线上生鲜零售中的占 比不高,未来有望提升。根据艾瑞咨询的市场规模数 据进一步计算,2020年生鲜前置仓在中国生鲜零售中 占比仅约0.67%,占生鲜电商的7.4%;而整个生鲜电 商占生鲜零售的比值也仅为9.1%,未来均有望提升。
1.2 叮咚买菜规模更大,每日优鲜整体费用率低
规模对比:叮咚买菜借疫情起势,逐渐拉开与每日优鲜的规模差距
每日优鲜的“有效用户GMV”数据 不可直接与叮咚买 菜的GMV相比较。“有效用户GMV”仅包含毛利为正的 客户所产生的GMV,数字更小。每日优鲜仅披露其2020年GMV为76亿元,除此之外 招股书中没有披露更多可比的GMV数据。
前置仓双雄距盈亏平衡仍有一定距离,每日优鲜履约费用率低
目前两大前置仓龙头距实现整体盈亏平衡仍有一定的距离,规模更大的叮咚买菜的亏损额也大于每日优鲜。叮咚买菜2020年实现净亏损31.77亿元,亏损幅度同比扩大69.6%;21Q1净亏损13.85亿元,同比扩大466.4%。每日优鲜2020年实现净亏损16.49亿元,亏损幅度同比收窄43.3%;21Q1净亏损6.10亿元,同比扩大213.5%。
亏损幅度 / 亏损率或与订单密度有较强的相关性。疫情期间(2020Q1)规模增长的驱动,可理解为主要由订单密度 的提升构成,因疫情期间开拓新仓受限。在此期间,亏损额伴随收入上升而减小。而疫情结束以后,亏损额伴随收入 上升而扩大。我们可以认为此时的收入增长一定程度上来自新前置仓的加入,而这些新前置仓可能会带来新的亏损。
前置仓可占用部分供应商资金,但亏损下或仍需继续融资
前置仓的存货周转天数明显快于超市。2020年,每日优鲜/叮咚买菜的存货周转天数分别为 12.0 / 10.8 天,远远低于 我国几个主要上市超市企业的64.7天。 可以认为前置仓的存货周转是大大快于超市的,我们认为原因主要是:
强大的智能系统自动预测需求,实现对库存的精益管理。以每日优鲜为例,其通过零售AI网络协助预测需求、 管理库存,公司2020年前置仓内的平均货物周转速度高达2.8天。前置仓主营的生鲜品类,本身周转就快于其他品类。
生鲜品强调新鲜,保质期短易腐损,其本身就具备高周转 的特性。前置仓生鲜产品占比约为60%,而超市生鲜占比在40%左右,因此其周转有一定的优势。
1.3 要单量还是要单价?深究每日优鲜&叮咚买菜履约费率之差
除履约费用率高出10pct外,叮咚买菜成本费用率均低于每日优鲜
对比 2021Q1 叮咚买菜和每日优鲜的各项成本/费用率, 我们发现叮咚买菜除了履约成本高出约 10pct 之外, 在其余各项成本率上,叮咚买菜均低于每日优鲜。 这两家企业履约费用上的差距,已经持续了很长一段 时间。从 2020Q1 至今,叮咚买菜每个季度的履约费 用率均比每日优鲜高出 8-13pct;而在 2019 年,二者 每个季度履约费用率的差距,都在 15pct 以上。
前置仓双雄单票履约费用相近,但低客单价拉高履约费率
叮咚买菜的每单履约成本或与每日优鲜处于同一水平。 我们使用招股书中披露的数据测算,2020年叮咚买菜 / 每日优鲜的每单履约费用分别为 20.4元 / 19.6 元, 基本上可以认为处于同一水平。从单笔订单模型上来看,叮咚买菜/每日优鲜的客单价 有较大差距。叮咚买菜客单价仅为每日优鲜的69%。
2. 社区团购 vs 前置仓:
2.1 前置仓重,社区团购轻,后者市场规模更大
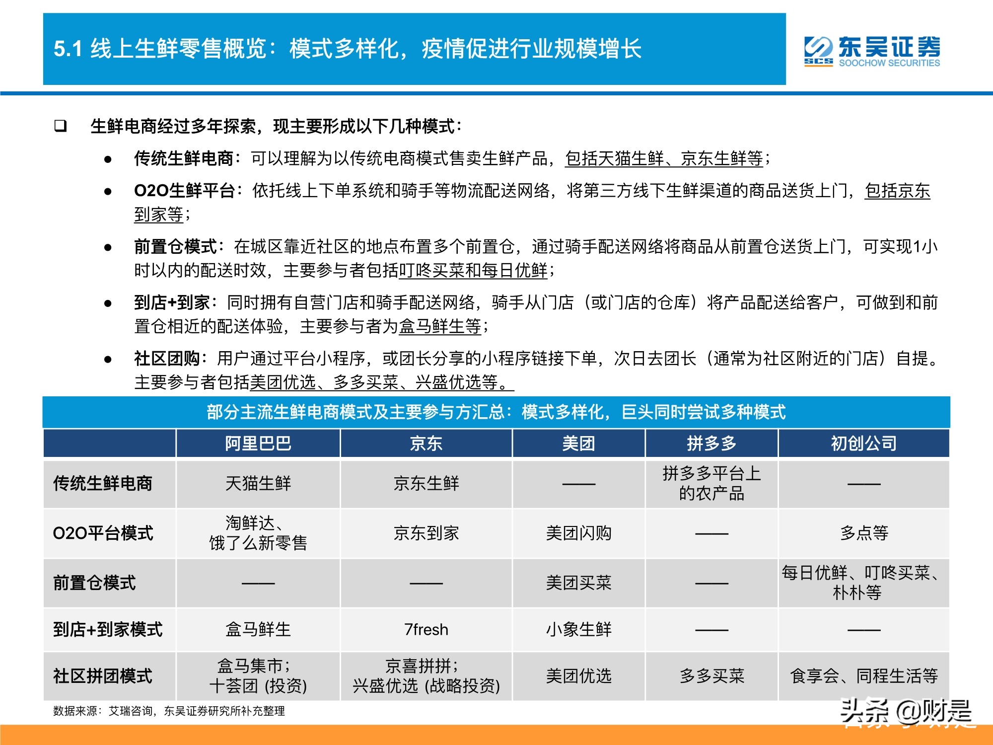
线上生鲜零售概览:模式多样化,疫情促进行业规模增长
国内生鲜电商整体上仍属于发展的较早期阶段。生鲜电商行业最早至少可追溯至2005年成立的易果生鲜,至今已有至 少15年发展历史。近年来,行业一直在探索中前进。根据艾瑞咨询的数据,2020年中国生鲜市场渗透率达到9.1%, 相比2019年的5.8%有较大幅度的增长。但整个生鲜电商的渗透率还不高,可以说生鲜电商仍处于发展的早期阶段。
疫情年,生鲜电商整体行业规模实现较快速增长。根据艾瑞咨询的数据,2020年我国生鲜电商的行业规模达到4585 亿元,同比增长64%,主要原因是疫情带来的线上生鲜零售需求激增。而疫情期间居民养成的线上生鲜消费习惯,将 有助于带动行业在未来几年中继续保持较高的增速。
社区团购市场规模大于前置仓
社区团购和生鲜前置仓是目前两个比较主要的 线上生鲜零售模式。2020年在疫情的带动下, 二者的市场规模均取得大幅增长。根据艾瑞咨询,2020年全国前置仓模式市场规 模达337亿元,同比增长84.2%;预计2025年市 场规模将增长到3068亿元,2020-25年CAGR为 55.5%;根据凯度咨询,2019年全国社区团购市场规模 为500亿元,同比增速达79%,2020社区团购市 场规模有望达890亿元。
社区团购模式成型时间晚于前置仓。但由于社 区团购面向更广大下沉市场(而前置仓面向高 线城市),其市场规模已经超过前置仓。2020 下半年互联网巨头们的进场,更是加速了社区 团购的发展。
前置仓模式重于社区团购,二者在模式上有实质区别
前置仓模式: 单票履约费用约20元;平均客单价60元以上;骑手送货上门,配送 时间约30-40分钟;用户下单后系统就近 匹配前置仓发货;参与者包括叮咚买菜、 每日优鲜等。
社区团购模式: 平均履约费用约1元/ 件; 平均件单价约7元,客 单价15-30元; 平台以销定采,晚上 23时截单,次日16时 前送达; 客户需到团长处(多 为社区门店)自提; 参与者包括美团优选、 多多买菜等。
2.2 社区团购更接近盈利,订单密度&规模为二者核心变量
社区团购履约成本控制更优,成熟地区接近盈利
社区团购整体上的运营亏损率或高达近30%,相对前置仓的领先幅度也许没有想象中的那么大。美团在其公开业绩会 中提到, 20Q4社区团购业务约亏损30亿,且12月下半月的日平均单量超2000万件1 。我们假设Q4总单量15亿件,单 价7元,可以算出美团优选Q4亏损率约为29%。而同期,叮咚买菜 / 每日优鲜的营业亏损率分别为35% / 39%。
社区团购模式对关键的履约成本的控制,或大幅优于前置仓。单票履约成本率很大程度上决定了利润率。社区团购可 将每单的仓配成本控制在1元左右,对应通常不超过15-20%的费用率;而前置仓的履约成本率通常高达约30-40%。
决定社区团购&前置仓利润率的核心变量:规模、订单密度
前置仓在疫情期间、社区团购在部分成熟区域的亏损率,均低于二者目前的整体水平。招股书数据显示,叮咚买菜、 每日优鲜两大前置仓龙头在疫情期间(20Q1)均将净亏损率控制在11%左右。根据我们的产业调研数据测算,社区 团购在部分成熟区域可实现仅约6%的经营亏损率。
密度和规模是一体两面,这二者或是决定社区团购/前置仓利润率的核心变量。疫情期间的前置仓、成熟区域的团购均 拥有更高的订单密度,实现规模效应。如,20Q1叮咚买菜/每日优鲜收入分别同比+469%/ +64%;而社区团购在成熟 省份的单量可达一般省份的5-10倍。这两个例子,均是密度提升带来了规模效应,最终实现更好的利润率。
前置仓营业成本、履约费用、营销费用有一定的优化空间
前置仓21Q1与疫情期间利润率的差异,主要来自成本率、履约费用率、销售费用率三项。对比21Q1与20Q1叮咚买菜、每日优鲜的平 均成本率,21Q1成本率 / 履约费用率 / 销售费用率分别高12.8% / 5.5% / 5.6%。我们认为未来前置仓的优化空间将主要来自这三项。
成本端:未来需不断优化供应链内功。疫情期间前置仓具备一定的稀缺性,需求爆发带来毛利率提升。这未来或难以复制,但通 过包括继续深入上游供应链、建立自有品牌等措施,平台仍有望较大幅改善其毛利率。
履约成本:看设施利用率的提升。疫情期间,前置仓单量和仓配的利用率都大幅提升,压低履约成本。前置仓履约环节固定成本 高,密度提升有助于摊薄费用率。
销售费用率:或与平台规模有较强的负相关性。疫情期间的特殊需求使平台无需通过广告投放,就能获得大批客户。前置仓模式 能够提供上佳的体验,核心用户忠诚度较高。未来当忠实用户达到一定规模后,平台可适当减少营销投放。
2.3 未来是否会相互取代/整合?
社区团购和前置仓满足两种不同的“极端需求”,面向不同用户群体
在线上生鲜电商模式矩阵中,社区团 购和生鲜前置仓满足的是两种“极端需 求”。 前置仓的价格大约是线下超市的120%, 社区团购的价格约是线下超市的80%。
社区团购主打“极致的省”:社区团购 是最便宜的模式,并且能做到还不错 的时效性(次日达),但可选SKU明 显较少,且因为定位原因,商品质量 并不突出。
前置仓主打“极致的好”:前置仓是最 贵的模式,但是时效性(平均30-40分 钟送达)和质量(可做到全程冷链) 上都是最好的,且SKU数量也足够满 足日常生活所需。
前置仓面向发达地区,社区团购更爱下沉市场
社区团购和前置仓面向不同人群。履约体系不同决定客单价不同,而客单价、配送体验的不同决定了二者面向不同人群。
前置仓客单价显著高于社区团购。2021Q1,根据公司招股书,叮咚买菜/每日优鲜的客单价分别为61.7 / 89.6元。而根据我们产 业调研的数据,同期社区团购的平均件单价约为7元,按照用户平均每次购买2-3件商品来算,平均客单价也不会超过20-30元, 可见前置仓客单价显著高于社区团购。
前置仓价格贵、单价高,主打高品质和便捷性,这使得其的核心用户群体主要集中在高线城市。根据每日优鲜 / 叮咚买菜APP上 的地址选择页面,截止2021年6月15日,二者分别在17 / 31个城市设有前置仓,其中二线及以上城市的数量比例为94% / 71%。 而高线城市贡献的GMV比例,很可能会高于高线城市的数量比例。
报告节选:
报告链接:生鲜电商行业深度分析:生鲜电商战事升级,路向何方?
(本文仅供参考,不代表我们的任何投资建议。如需使用相关信息,请参阅报告原文。)
- 叮咚买菜研究报告:行稳致远,4G新战略聚焦产品力.pdf
- 2024年度中国生鲜电商市场数据报告.pdf
- 2024年度中国生鲜电商消费投诉数据与典型案例报告.pdf
- 叮咚买菜研究报告:掘金优质中概系列,垂类龙头,聚焦战略和格局改善共促利润.pdf
- 生鲜电商营运方案培训讲义.docx
- 社区团购行业专题研究:从美国零售发展史看社区团购.pdf
- 生鲜电商行业深度分析:生鲜电商战事升级,路向何方?.pdf
- 2021年中国智慧菜场行业研究报告.pdf
- 生鲜零售行业深度报告:创新不断,供应链能力是关键.pdf
- 拼多多研究报告:费用优化利润释放,社区团购前景可期.pdf
- 社区团购行业专题研究:2021回顾及2022展望.pdf
- 海外科技行业2022年互联网投资策略:拥抱监管新常态,探寻细分赛道增长机遇.pdf
- 电商行业之社区团购专题研究:端本清源,精细打磨“人货场”价值链.pdf
- 中国社区团购市场专题分析2021.pdf
- 相关文档
- 相关文章
- 全部热门
- 本年热门
- 本季热门
- 全部热门
- 本年热门
- 本季热门
- 1 2024年中国生鲜电商行业分析:市场规模突破7300亿,技术驱动成转型关键
- 2 2024年生鲜电商行业研究:消费投诉数据揭示行业痛点与未来趋势
- 3 生鲜电商商业计划书(附完整docx案例下载)
- 4 生鲜电商行业研究:发展现状与前景探讨
- 5 生鲜电商行业研究
- 6 2023年叮咚买菜研究报告 生鲜电商加速渗透,盈利曙光显现
- 7 2022年生鲜电商行业市场规模及运营模式分析 我国零售市场整体呈现线上化的趋势
- 8 2022年冷链物流行业市场现状及未来趋势分析 生鲜电商助推冷链物流规模5年接近翻倍
- 9 电商行业深度研究:从“多快好省”到“人货场供需一体化”模型
- 10 叮咚买菜专题报告:打造双飞轮效应,数字化赋能全产业链
- 没有相关内容
- 最新文档
- 最新精读
- 1 2026年中国医药行业:全球减重药物市场,千亿蓝海与创新迭代
- 2 2026年银行自营投资手册(三):流动性监管指标对银行投资行为的影响(上)
- 3 2026年香港房地产行业跟踪报告:如何看待本轮香港楼市复苏的本质?
- 4 2026年投资银行业与经纪业行业:复盘投融资平衡周期,如何看待本轮“慢牛”的持续性?
- 5 2026年电子设备、仪器和元件行业“智存新纪元”系列之一:CXL,互联筑池化,破局内存墙
- 6 2026年银行业上市银行Q1及全年业绩展望:业绩弹性释放,关注负债成本优化和中收潜力
- 7 2026年区域经济系列专题研究报告:“都”与“城”相融、疏解与协同并举——现代化首都都市圈空间协同规划详解
- 8 2026年历史6轮油价上行周期对当下交易的启示
- 9 2026年国防军工行业:商业航天革命先驱Starlink深度解析
- 10 2026年创新引领,AI赋能:把握科技产业升级下的投资机会
