微出行行业专题研究报告
- 来源:中泰证券
- 发布时间:2021/09/25
- 浏览次数:2205
- 举报
1 什么是微出行?
1.1 微出行针对的是五公里以内的短途行程
根据维基百科定义:微出行(Micromobility)是指使用者个人驾驶没有内燃机的小型轻便的交通工具,行驶速度在 45Km/h (28mph)以下的一系列出行方式,包括自行车、电动自行车、电动摩托车、电动滑板车,共享自行车、电动助 踩自行车等。 “微出行”针对的是五公里以内的短途行程,是传统公共交通的补充,意在用更少的公共资源、更高效率的环保理念 ,更领先的新能源技术,推动城市交通出行生态变革。
1.2 自行车的结构
1.自行车主体:车架、前叉、车把、鞍座和前叉合件等。
2.行动部分:前后车轮、包括前后轴部件、辐条、轮辋(车圈)、轮胎等。
3.安全装置:包括制动器(车闸)、车灯、车铃、反射装置等。
4.其他附件:变速控制器、前后支架、拨链器、衣架、保险叉、挡泥板、气筒等。
1.3 两轮电动车
根据2019年4月1日实施的新国标《电动摩托车和电动轻便摩托车通用技术条件》(GB 24155-2009),和2019年4月15日 实施的《电动自行车通用技术条件》(GB17761-1999),将电动两轮车划分成三类,分别是电动自行车、电动轻便摩 托车和电动摩托车。
电动自行车
电动自行车经过20多年发展,在优质企业的驱动下,我国电动自行车行业逐渐走向成熟。 主要用于居民日常代步和休闲娱乐。
1.4 电动滑板车:源起海外的出行新产物
电动滑板车的优势:
1.娱乐和出行双重属性:适合单人短途出行;
2.环保属性:目前电动滑板车生产均采用锂电池作为动力来源, 实现了碳的零排放;
3.便捷属性:体积小,骑行便捷,可随时更换路线;
4.外观属性:科技感十足,炫酷外形成为年轻人首选。
2 微出行市场分析
2.1 我国自行车行业已进入成熟期
我国自行车产量为全球第一:2019年产量占全球产量的2/3。
共享单车高峰过后产量下滑:2016-2017年共享单车带动行业产量到达高点后,2018-2019年出现明显调 整。
产品向高附加值方向升级
自行车从基础通勤款式向升级电助力和差异化需求转变: 中国自行车进出口均价差异较大,进口以价格较高的竞赛车为主,出口则以价格相对较低的山地自行车为 主,预计随着国内自行车生产企业产业结构升级,后续我国向外出口的中高端产品占比会进一步提升。 2020年受疫情影响,全球消费者出行方式改变,据欧盟预测,2021年欧盟电动助力自行车需求超过500万 台,欧洲自行车协会CONEBI预估到2025年欧洲电动助力自行车销量将超过650万台。
行业竞争格局稳定
目前我国自行车行业可分为三个层次: 1.拥有雄厚资金和规模优势的大型自行车企业,这些企业注重产品质量、技术创新,具有较高的市场认知度和品牌知名 度; 2.研发设计能力强、销售渠道广泛、产业链整合能力强,以 ODM/OEM 等形式的出口型企业; 3.行业内的众多中小企业,由于设备水平较低、缺乏自主创新能力,主要生产低档次、低附加值产品,依靠价格竞争拓 展周边区域市场 。由于行业已经进入成熟期,利润在向具有规模生产能力、自主创新能力较强的企业集中。
出口依然持续增长
疫情带动出口需求:根据国家统计局数据,2021年1-6月份,自行车出口为3553.6万量,同比增长 51.5%,受疫情影响,外需强劲,自行车出口量连创新高。
2.2 电动自行车行业销量趋于平稳
两轮电动车保有量不断提升,销量趋于平稳:根据中国自行车协会统计,2020年电动自行车社会保有量 已达3亿,年度销量趋于平稳。 根据中国自行车协会2021年1-6月份数据,电动车规模以上企业实现利润17.9亿元,同比增长9.3%。
已有较高的行业集中度
2013年,我国电动两轮车步入成熟发展期后,行业内的企业数量每年呈递减态势。2019年新国标的实 施,电动两轮车均需要进行3C认证,加速了行业出清,行业集中度进一步变高。
但行业格局或将生变
行业龙头占据大量市场份额。2021年上半年, 雅迪控股和爱玛科技的总营收分别占全行业的 23.8%和14%。 市场新进入者发展迅速,未来市场格局可能 出现变化。
变化来自智能化的要求
智能网联趋势加强,传统品牌电动车企业面临转型。
哈啰出行:发布超连网车机系统包括五大出行解决方案,分别用于改善消费者在人车互动、车辆能源、车 辆安全、售后服务、出行生活五大领域所遇到的痛点。
九号公司:推出RideyFun智控系统,实现来电识别、接/挂电话、一键切歌、导航显示等功能;推出的 MoleDrive 全新自研控制器实现定速巡航等。
爱玛科技:进入电单车行业,成立了面向海外市场的微出行业务中心,并孵化出电滑板、电折叠等七个品 类的产品。布局充换电业务及共享电单车等行业新赛道。
出行平台与生产商合作,助力共享电单车发展
滴滴、美团、哈啰等出行平台与雅迪、爱玛、新日等电单车生产商合作,大批智能共享电单车出现在市场 上。
铅酸电池仍是主流,锂电池正在兴起
目前国内现有两轮电动车在主要使用铅酸电池和锂电池。但目前,锂电池在两轮电动车中的渗透率只有20%,原因在于 铅酸电池的技术成熟,价格便宜、且可回收利用率。但其寿命较低,且环保性不如锂电池,有逐渐被替代的趋势。在续航能力相同的情况下,铅酸蓄电池重量为锂电池的3.5倍,新国标对于电动自行车重量不超过55Kg的规定,推动电容 量更高的锂电池在电动自行车中的渗透率提升。
2.3 电动滑板车
中国电动滑板车产量世界第一: 全球范围内:根据QYResearch的数据,2020年电动滑板车产量为425万辆。其中中国的产量达364万辆,占 全球电动滑板车总产量的85.52%;其次北美产量达53万辆,占全球的12.5%,电动滑板车行业总体继续保持 稳健增长,协调发展的良好态势。欧美日大部分从中国进口电动滑板车。
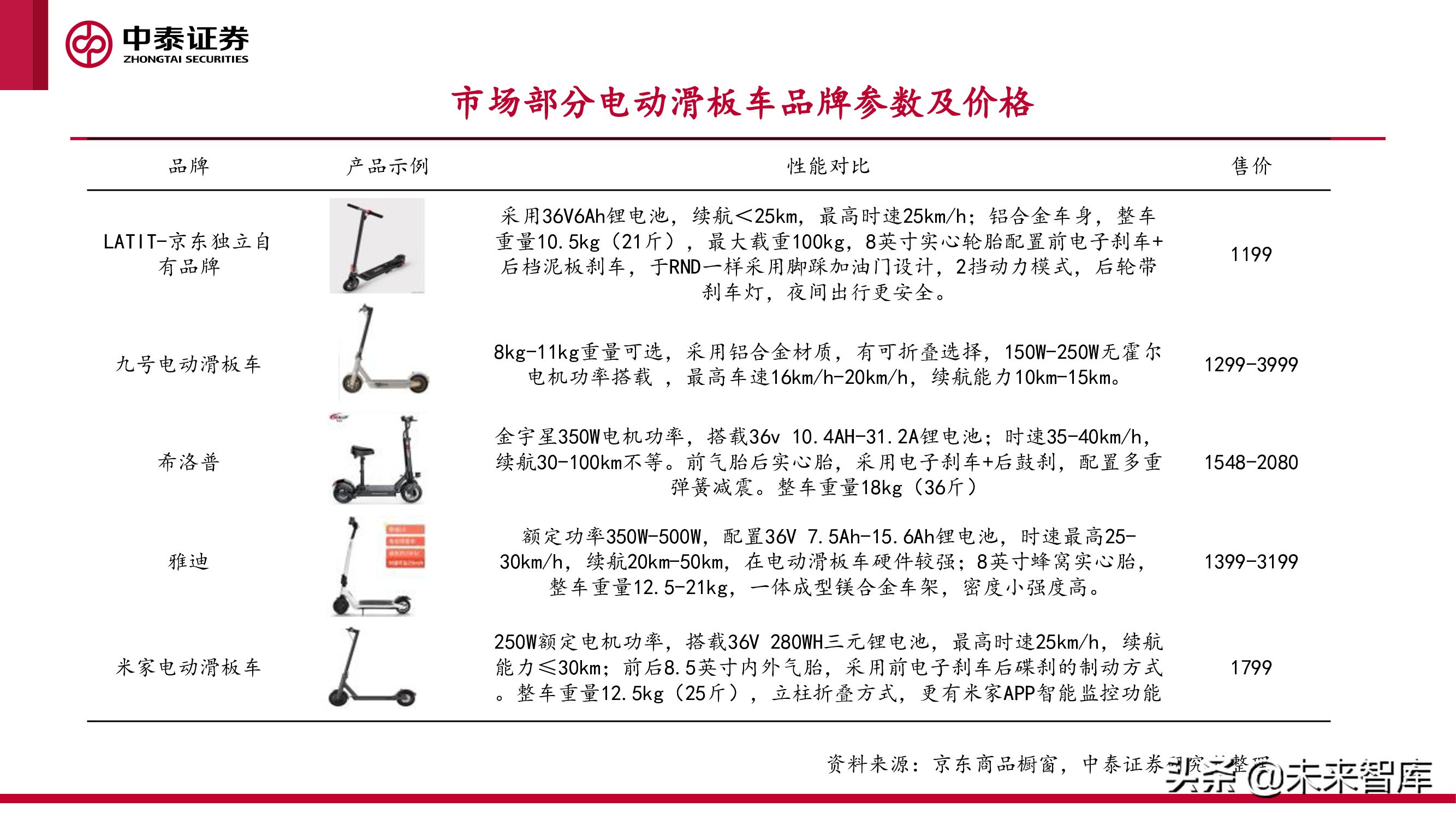
生产企业竞争激烈 : 生产企业由电动自行车和摩托车企业演化而来,全国主要生产企业包括九号,乐行天下,小米,Taotao, 欧凯,开心电子等。整个电动滑板车行业中,小米产量最大,2020年大约占全中国产量的35%。
电动滑板车行业有望持续快速增长
根据QYResearch预测,2027年全球电动滑板车产量将达到1001万辆,产值将达到33.41亿美元,2021-2027 年产值的复合增长率约为14.99%。 可能驱动行业增长的主要因素为: 中国产电动滑板车在国外均有很高市场占有率,仅以九号公司为例:据GFK报告数据,2019年1月-2020 年2月,产品在德国、意大利、西班牙的市场份额分别为:35%/35%/60%,均为市场份额第一。 国内年轻人日益多元化的消费观念。 共享电动滑板车的带动。
2.4 共享微出行:从“最后一公里”到“最后五公里”
2020年,中国共享出行交易额约为2276亿元,受疫情影响有所下降,但未来仍将增长。 渗透率提升逐渐放缓,但对新型交通工具的结构化需求上升。
共享1.0时代已结束,共享单车从野蛮扩张期进入了稳健发展的阶段。用户规模已基本趋平。共享2.0时代,轻便电气化的交通工具为共享微出行开辟发展可能。
报告节选:
报告链接:微出行行业专题研究报告
(本文仅供参考,不代表我们的任何投资建议。如需使用相关信息,请参阅报告原文。)
- 策略周报:假期海外资产上涨,国内消费出行量增,把握春季红包的两大方向.pdf
- 高德地图:2026年春运出行预测报告.pdf
- 交运行业:2026年春运出行预测报告.pdf
- 曹操出行公司研究报告:定制化驱动增长,智驾化定义未来.pdf
- 共享出行行业:全球Robotaxi商业化拐点将现,看好国内L4公司出海再扬帆.pdf
- 微出行行业专题研究报告.pdf
- 2021年度中国移动出行市场数据报告.pdf
- 滴滴专题研究报告:越过拐点,难走的路更广阔.pdf
- 交通运输行业:共享出行方兴未艾,滴滴挖掘全球共享经济新潜力.pdf
- 网约车及共享出行产业研究:难走的路更广阔.pdf
- 滴滴出行专题研究:网约车领域龙头地位稳固,多元化探索建生态
- 相关文档
- 相关文章
- 全部热门
- 本年热门
- 本季热门
- 1 2023年中国城市绿色出行活动:绿色出行,美好生活.pdf
- 2 布局智能出行:2021中国自动驾驶技术创新与投资展望(168页).pdf
- 3 轨道交通行业专题研究报告:出行需求推动城轨新建设,车辆大存量带来维保空间.pdf
- 4 尼尔森中国移动出行市场现状及发展.pdf
- 5 智能出行社会经济价值研究蓝皮书.pdf
- 6 移动出行未来前瞻分析.pdf
- 7 滴滴出行研究报告;重整归来份额企稳,共享出行龙头再绘增长鸿图.pdf
- 8 未来城市出行蓝皮书2020.pdf
- 9 易观数据-中国移动出行市场年度分析2020.pdf
- 10 移动出行行业深度研究:产业链深耕控运力,多元化探索建生态
- 1 2025年出行趋势报告.pdf
- 2 曹操出行研究报告:头部网约车平台,定制车生态赋能卡位Robotaxi.pdf
- 3 曹操出行研究报告:从定制车到Robotaxi,主机厂网约车龙头启航.pdf
- 4 高德地图:2026年春运出行预测报告.pdf
- 5 出行链行业专题报告:需求韧性生长,渠道与品牌加速迭代.pdf
- 6 曹操出行研究报告:吉利赋能的网约车龙头,Robotaxi拓展成长空间.pdf
- 7 曹操出行研究报告:科技重塑共享出行,打造服务口碑最好品牌.pdf
- 8 曹操出行研究报告:吉利赋能,打造中国网约车第二极.pdf
- 9 汽车行业周观点:曹操出行Robotaxi战略升级,继续看好汽车板块.pdf
- 10 共享出行行业:全球Robotaxi商业化拐点将现,看好国内L4公司出海再扬帆.pdf
- 全部热门
- 本年热门
- 本季热门
- 1 2026年曹操出行公司研究报告:定制化驱动增长,智驾化定义未来
- 2 2026年社会服务行业:元旦假期海南免税及全国出行增长亮眼,2026国补政策发布
- 3 2025年L3自动驾驶准入落地,Robotaxi出行革命加速
- 4 2025年第49周汽车行业周观点:曹操出行Robotaxi战略升级,继续看好汽车板块
- 5 2025年第49周电子行业周报:豆包AI手机工程样机亮相;出行平台加速Robotaxi布局
- 6 2025年曹操出行公司研究报告:集团协同的头部科技出行平台,自动驾驶业务先行者
- 7 出行产业市场调查及投资分析:2030年市场规模预计突破4.5万亿元
- 8 2025年社会服务行业财报总结系列之出行链暨9月投资策略:%20板块结构性景气,双节叠加政策红利提振预期
- 9 2025年曹操出行研究报告:网约车筑基,Robotaxi破局
- 10 2025年曹操出行研究报告:Robotaxi赋能,成长加速
- 1 2026年曹操出行公司研究报告:定制化驱动增长,智驾化定义未来
- 2 2026年社会服务行业:元旦假期海南免税及全国出行增长亮眼,2026国补政策发布
- 3 2025年L3自动驾驶准入落地,Robotaxi出行革命加速
- 4 2025年第49周汽车行业周观点:曹操出行Robotaxi战略升级,继续看好汽车板块
- 5 2025年第49周电子行业周报:豆包AI手机工程样机亮相;出行平台加速Robotaxi布局
- 6 2025年曹操出行公司研究报告:集团协同的头部科技出行平台,自动驾驶业务先行者
- 7 出行产业市场调查及投资分析:2030年市场规模预计突破4.5万亿元
- 8 2025年社会服务行业财报总结系列之出行链暨9月投资策略:%20板块结构性景气,双节叠加政策红利提振预期
- 9 2025年曹操出行研究报告:网约车筑基,Robotaxi破局
- 10 2025年曹操出行研究报告:Robotaxi赋能,成长加速
- 最新文档
- 最新精读
- 1 2026年中国医药行业:全球减重药物市场,千亿蓝海与创新迭代
- 2 2026年银行自营投资手册(三):流动性监管指标对银行投资行为的影响(上)
- 3 2026年香港房地产行业跟踪报告:如何看待本轮香港楼市复苏的本质?
- 4 2026年投资银行业与经纪业行业:复盘投融资平衡周期,如何看待本轮“慢牛”的持续性?
- 5 2026年电子设备、仪器和元件行业“智存新纪元”系列之一:CXL,互联筑池化,破局内存墙
- 6 2026年银行业上市银行Q1及全年业绩展望:业绩弹性释放,关注负债成本优化和中收潜力
- 7 2026年区域经济系列专题研究报告:“都”与“城”相融、疏解与协同并举——现代化首都都市圈空间协同规划详解
- 8 2026年历史6轮油价上行周期对当下交易的启示
- 9 2026年国防军工行业:商业航天革命先驱Starlink深度解析
- 10 2026年创新引领,AI赋能:把握科技产业升级下的投资机会
