互联网医疗行业专题报告之诊疗篇
- 来源:未来智库
- 发布时间:2020/08/18
- 浏览次数:979
- 举报
报告综述:
诊疗侧产业图谱:按照2018年国家卫健委发布的三项管理办法,互联网医疗诊疗侧产业主要可分为互联 网诊疗、互联网医院、远程医疗等三个部分。
政策:顶层设计不断加码,关键节点破局在即。诊疗侧政策发展历经探索期、介入期、落地期三个发展 阶段。2019年进入落地期,疫情爆发后至今,顶层设计不断加码,发布部门从国家卫健委、医保局等直 接管理部门,上升至各部委,至国务院、国务院办公厅。“首诊”信号释放、互联网医保支付加速落地, 诊疗侧行业生态各关键节点处于政策黄金期。地方在发展—问题—修正—再发展的过程中,亦加速响应。
1、互联网诊疗:渗透空间大,疫情加速用户培养。主要有第三方机构搭建互联网平台、提供在线咨询 的轻问诊模式,以及实体医疗机构搭建互联网医院、提供挂号问诊的严肃诊疗模式。目前互联网咨询量 渗透率不及10%,问诊量渗透率不及5%,有较大提升空间,疫情期间用户使用指标大幅攀升。
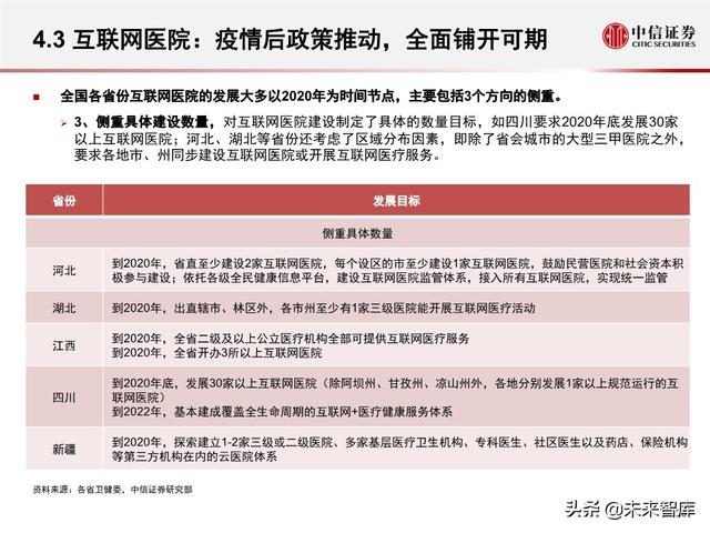
2、互联网医院:互联网医院平台建设和政策高度相关,主要侧重服务体系、覆盖范围、建设数量三大 方向。疫情爆发后,医院搭建互联网医院开始具备政策必然性,以2020年为时间节点,二级以上医院互 联网医院平台全面铺开建设可期。主要模式包括第三方自建问诊平台、医院搭建私有云平台、信息化厂 商与医院合作共建公有云平台,主要盈利模式包括项目建设费、维护费、医院互联网医院平台诊疗费分 润。
3、远程医疗:以医院为主体,提升基层医疗能力。远程医疗主要以上级医院和基层医疗机构为主体, 具有直接邀约和平台匹配两种模式,实现病患和医疗资源的匹配,提升基层、边远地区医疗卫生机构的 优质医疗资源可及性和医疗服务整体效率。
市场测算:根据我们测算,2023年互联网医疗诊疗侧整体市场总规模预计为351.55亿元。其中,项目制 互联网医院建设市场空间138.97亿元,占比39.53%。经常性在线问诊及远程医疗全年总市场规模212.58 亿元,占比60.47%。经常性在线问诊及远程医疗中,线下三级医院需求转为线上的市场规模158.3亿元, 占比74.47%;线下二级医院需求转为线上的市场规模54.28亿元,占比25.53%。
报告节选:
(报告观点属于原作者,仅供参考。报告来源:中信证券)
如需完整报告请登录【未来智库官网】。
(本文仅供参考,不代表我们的任何投资建议。如需使用相关信息,请参阅报告原文。)
- 2025年中国移动互联网行业流量报告.pdf
- 互联网传媒行业·AI周专题:美股软件反弹,如何看待AI颠覆软件叙事?.pdf
- 2025全球移动互联网行业白皮书-七麦数据.pdf
- 互联网行业:第57次中国互联网络发展状况统计报告.pdf
- 传媒互联网行业2月行业月报:跨端新品驱动游戏市场增长,大厂抢占AI流量入口.pdf
- 轻松健康公司研究报告:深耕AI医疗的数字健康生态构建者,数据与技术双轮驱动.pdf
- 心玮医疗_B公司研究报告:神经介入筑底,介入式脑机接口稀缺标的.pdf
- 全球医疗保健行业:CDMO行业格局演进,第8期,复苏分化走势持续;新分子领域赢家明确——TIDES和偶联药物前景延伸至2026年(摘要).pdf
- 英科医疗首次覆盖报告:产能出清尾声,成本优势胜出.pdf
- 三星医疗公司研究报告:双主业经营稳健,智能配用电加速出海.pdf
- 相关文档
- 相关文章
- 全部热门
- 本年热门
- 本季热门
- 1 互联网医疗行业深度报告:商业模式、竞争格局、演化路径.pdf
- 2 互联网+医疗健康白皮书.pdf
- 3 美团点评:实现B端、C端生态全闭环是长远战略(90页).pdf
- 4 互联网下半场机会探索:流量从哪来到哪去?(111页).pdf
- 5 2021年第47次中国互联网络发展状况统计报告.pdf
- 6 从互联网到智能+:121页PPT深度解析智能化的影响.pdf
- 7 2019-2020中国互联网趋势报告.pdf
- 8 卫星行业深度报告:深度解析低轨互联网卫星制造业产业链.pdf
- 9 2018-2019年度互联网及新媒体趋势研究报告.pdf
- 10 元宇宙专题报告:技术与应用变革掀开互联网新篇章,把握元宇宙时代投资机会.pdf
- 1 互联网行业深度报告:以云计算+AI为主线看阿里巴巴未来发展.pdf
- 2 互联网女皇AI报告:人工智能趋势报告(双语翻译版).pdf
- 3 商业航天行业研究报告:大时代的序章,卫星互联网新机遇.pdf
- 4 2025年中国互联网营销市场研究报告.pdf
- 5 2025年Q2薪智互联网行业薪酬报告.pdf
- 6 中移智库:智能体互联网技术白皮书(2025年).pdf
- 7 世界互联网大会&联通:2025人形机器人应用与发展前瞻报告.pdf
- 8 卫星互联网行业专题报告:民营火箭亟待突破,手机直连与激光通信未来可期.pdf
- 9 消费行业专题研究报告:复盘2013年移动互联网+消费浪潮,展望2023年来的AI+消费机遇.pdf
- 10 卫星互联网行业深度:相关进展、复盘启示、预期部署及相关公司深度梳理.pdf
- 1 健康160公司研究报告:互联网医疗领军企业,AI驱动增长新引擎.pdf
- 2 传媒互联网行业GEO(Generative Engine Optimization): AI营销新范式,广告营销行业商业模式进化机遇.pdf
- 3 化工行业深度报告:卫星互联网蓬勃发展,化工机会何在?.pdf
- 4 中国互联网协会:中国互联网发展报告(2025).pdf
- 5 卫星互联网行业:国内星座加速组网,星箭场全产业链发力.pdf
- 6 传媒互联网行业2026年度投资策略:寻找AI应用的“姆巴佩”.pdf
- 7 2026年传媒互联网行业年度策略:聚焦出海、AI赋能,布局内容新供给.pdf
- 8 中国互联网与人工智能行业:春节节前思考,从应用采用的角度出发;token消耗量或开启多年增长期.pdf
- 9 互联网行业2026年投资策略:AI、游戏和电商出海、外卖边际缓和是关键变量.pdf
- 10 互联网行业:从B站小红书抖音探讨内容平台的用户泛化与变现潜力.pdf
- 全部热门
- 本年热门
- 本季热门
- 1 2026年互联网传媒行业·AI周专题:美股软件反弹,如何看待AI颠覆软件叙事?
- 2 2026年传媒互联网行业2月行业月报:跨端新品驱动游戏市场增长,大厂抢占AI流量入口
- 3 2026年港股通互联网跌出布局机会,把握板块的投资风口
- 4 2026年第9周互联网传媒行业·AI周度跟踪:2月国产与进口游戏版号下发,OpenClaw等Agent推动token增长
- 5 2026年兴业中证港股通互联网ETF(520790):AI主题多点开花,港股互联网迎配置良机
- 6 2026年中国互联网行业:解读Seedance2.0及对行业的影响
- 7 2026年美股云计算和互联网行业巨头25Q4总结:Capex指引大幅上修,ROI重要性凸显
- 8 2026年互联网行业AIAgent专题:Opus 4.5开启AIAgent拐点,CPU需求迎高增
- 9 2026年第6周互联网传媒行业·AI周度跟踪:阿里千问App上线30亿元红包补贴,完美世界《异环》三测开启
- 10 2026年国防军工行业动态:25年全球商业航天活动再创新高,关注卫星互联网及可复用火箭投资机会
- 1 2026年互联网传媒行业·AI周专题:美股软件反弹,如何看待AI颠覆软件叙事?
- 2 2026年传媒互联网行业2月行业月报:跨端新品驱动游戏市场增长,大厂抢占AI流量入口
- 3 2026年港股通互联网跌出布局机会,把握板块的投资风口
- 4 2026年第9周互联网传媒行业·AI周度跟踪:2月国产与进口游戏版号下发,OpenClaw等Agent推动token增长
- 5 2026年兴业中证港股通互联网ETF(520790):AI主题多点开花,港股互联网迎配置良机
- 6 2026年中国互联网行业:解读Seedance2.0及对行业的影响
- 7 2026年美股云计算和互联网行业巨头25Q4总结:Capex指引大幅上修,ROI重要性凸显
- 8 2026年互联网行业AIAgent专题:Opus 4.5开启AIAgent拐点,CPU需求迎高增
- 9 2026年第6周互联网传媒行业·AI周度跟踪:阿里千问App上线30亿元红包补贴,完美世界《异环》三测开启
- 10 2026年国防军工行业动态:25年全球商业航天活动再创新高,关注卫星互联网及可复用火箭投资机会
- 1 2026年互联网传媒行业·AI周专题:美股软件反弹,如何看待AI颠覆软件叙事?
- 2 2026年传媒互联网行业2月行业月报:跨端新品驱动游戏市场增长,大厂抢占AI流量入口
- 3 2026年港股通互联网跌出布局机会,把握板块的投资风口
- 4 2026年第9周互联网传媒行业·AI周度跟踪:2月国产与进口游戏版号下发,OpenClaw等Agent推动token增长
- 5 2026年兴业中证港股通互联网ETF(520790):AI主题多点开花,港股互联网迎配置良机
- 6 2026年中国互联网行业:解读Seedance2.0及对行业的影响
- 7 2026年美股云计算和互联网行业巨头25Q4总结:Capex指引大幅上修,ROI重要性凸显
- 8 2026年互联网行业AIAgent专题:Opus 4.5开启AIAgent拐点,CPU需求迎高增
- 9 2026年第6周互联网传媒行业·AI周度跟踪:阿里千问App上线30亿元红包补贴,完美世界《异环》三测开启
- 10 2026年国防军工行业动态:25年全球商业航天活动再创新高,关注卫星互联网及可复用火箭投资机会
- 最新文档
- 最新精读
- 1 2026年中国医药行业:全球减重药物市场,千亿蓝海与创新迭代
- 2 2026年银行自营投资手册(三):流动性监管指标对银行投资行为的影响(上)
- 3 2026年香港房地产行业跟踪报告:如何看待本轮香港楼市复苏的本质?
- 4 2026年投资银行业与经纪业行业:复盘投融资平衡周期,如何看待本轮“慢牛”的持续性?
- 5 2026年电子设备、仪器和元件行业“智存新纪元”系列之一:CXL,互联筑池化,破局内存墙
- 6 2026年银行业上市银行Q1及全年业绩展望:业绩弹性释放,关注负债成本优化和中收潜力
- 7 2026年区域经济系列专题研究报告:“都”与“城”相融、疏解与协同并举——现代化首都都市圈空间协同规划详解
- 8 2026年历史6轮油价上行周期对当下交易的启示
- 9 2026年国防军工行业:商业航天革命先驱Starlink深度解析
- 10 2026年创新引领,AI赋能:把握科技产业升级下的投资机会
