汽车轻量化行业深度研究与投资策略
- 来源:未来智库
- 发布时间:2020/08/29
- 浏览次数:1565
- 举报
1、政策+电动化驱动,汽车轻量化加速
政策+电动化驱动,汽车轻量化加速。汽车的轻量化是指在保持汽车的强度 和安全性能不降低的前提下尽可能地降低汽车车身质量。1)节能减排政策推动: 传统汽车整车重量每降低 10%,油耗降低 6%-8%。我国在 2020 年燃料消耗目标 值为 5L/100km,2019实际值为5.7L/100km,距离目标值仍有差距,政策要求下 使得主机厂逐渐接受轻量化带来的成本上涨,渗透率进一步提高。2)电动化加速 驱动:新能源汽车对轻量化需求更为迫切,纯电动汽车整车重量每降低10kg,续 航里程可增加 2.5km。因此,在节能减排压力和新能源汽车性能提升需求的双重 推动下,汽车轻量化正在加速。
产业助力,轻量化技术为汽车行业的重要发展方向。《中国制造 2025》中在汽 车发展的整体规划上强调了“轻量化仍然是重中之重”;2016 年,中国汽车工程 学会节能与新能源汽车技术路线图发布会中,指出汽车轻量化技术将成为汽车行 业未来重点发展目标之一,其中要在 2025 年,力争整车质量平均减轻 20%,汽 车钢铁比例占汽车总重的30%,单车用铝合金达到250kg,单车用镁量达到25kg, 碳纤维使用量占车辆比重的 2%,对汽车轻量化提出了具体目标。
1.1.全球倡导节能减排,轻量化势在必行(略)
1.2.燃油减耗目标高,轻量化优势凸显(略)
1.3.续航里程成难点,轻量化助力前行(略)
1.4.造车新势力引领,传统车企跟进
1.4.1.特斯拉汽车轻量化布局
特斯拉引领新能源汽车轻量化。作为新能源汽车领域领军企业,特斯拉在新能 源汽车的轻量化方面持续加码,拥有极为深厚的技术基础,在多方面对其旗下车型进 行轻量化。
1 )电池密度:特斯拉电池能量密度的提升赋予了 Model 3 更长的续航能力,且 应用单个容量更大的 2170 电池还可降低电池数量的使用数量,从 Model S 的 7000 多节降低到 Model 3 的 4416 节,电池节数的下降使特斯拉质量进一步减重。
2)电池连接工艺: 特斯拉电池模组里的电池连接方式比起传统的电阻焊有着质 的改变,与 Model S 相比,Model 3 上将正负极连接片从一整片铝片连接变成了布局 在电池组两侧,将两面铝片结合成了单面铝片,减少铝片使用量,降低电池重量。
3)电池包结构:减少模组使用,相较于 Model S 车型(电池包分为 16 个小模 组),Model 3 长续航版的电池包则只有 4 个模组,更少的模组意味着更少的电池包 内部隔断、电池组 BMS、线束和散热管路接口;电池壳结构变迁,与 Model S 专门 设置电池壳保护电池不同,Model 3 的电池组安装位置基本覆盖了乘员舱,利用车身 底部高强度钢结构同保护电池,电池包结构组件只用于承载电池包自身重量,相较 Model S 电池包减重 125KG。
4)轻量化材料:目前铝合金和高强度钢仍然是轻量化材料的首选。车身支架上, 特斯拉 Model S 采用了全铝合金车身有效的降低了车身重量,Model 3 由于考虑到自 身定位与成本控制更多采用了高强度钢。2019 国产 Model 3 采用钢铝混合车身,铝 材占比下降至 21%,超高强钢占比上升至 15%;在高压导线上,特斯拉使用高压铝 导线,较相同载流量的铜导线相比减重 21%,且成本更低。
5)车身结构:特斯拉采用了不同的车身设计,Model 3 取消了空气室下板,由 塑料件代替下板流水,减重效果达 40%;车门无窗框设计相比于冲压窗框减重 65%; 车门内板、前后车门内板不等料厚设计,优化车门下沉,可实现减重效果。
6)先进工艺使用:特斯拉不同部分的零件使用了不同的先进工艺,在碰撞吸能 的位置(如前纵梁、A 柱、B 柱、后纵梁等)采用热冲压钢板工艺,提高了强度且减 轻了重量。Model 3 在侧碰吸能的位置如车地板横梁采用超高强度钢辊压成型工艺, 比冲压件减重 17%以上。
1.4.2.蔚来汽车轻量化布局
蔚来汽车为国内新能源汽车轻量化风向标。蔚来汽车作为国内的新能源汽车明 星品牌,加注轻量化,在新能源汽车轻量化领域也取得了一定的成效。
1)铝制车身:蔚来 ES8 车身运用了诺贝丽斯(Novelis)先进的汽车铝合金,全铝 车身比传统钢制车身降低了约40%的重量,最终实现白车身重量仅为335kg。ES8还 采用了麦格纳所为其设计、制造的全铝前/后副车架;同时蔚来 ES8 在底盘和悬挂系 统全部采用铝合金材质,车身用铝率达到 95.8%,为全球最高。
2)先进连接技术:为了应对铝合金材质本身延展性差、形变难以恢复等特点, 蔚来采用多种先进连接技术。包括热融自攻铆接、自冲铆接、铝点焊、冷金属过渡弧 焊、结构胶、激光焊接、高强度抽芯拉等先进连接技术。
3)高密度电池:蔚来 ES6 电池类型是三元锂电池,供应商是宁德时代,ES6 车 型都可以选装容量更大的 84kwh 液冷恒温电池组(ES8 电池组为 70kwh),单体电芯 能量密度为 170wh/kg,NEDC 综合工况下的续航里程超过了 510 公里 。较大的电池 容量有效的减少了电池包本身带来的重量。
4)轻量化电池壳:德国西格里碳素公司已与中国汽车制造商蔚来达成合作,将 为蔚来研发碳纤维增强型塑料(CFRP)电池外壳原型,该电池外壳比传统的铝或钢 制电池外壳轻 40%,具有高刚性,而且比铝的热导率低 200 倍。采用该材料的电池 包后不仅可为蔚来旗下电动车型减轻一定的重量,还会给换电带来便利。
1.4.3.其他车企加速布局轻量化
传统车企加码轻量化。进年来,除了新能源汽车造车新势力,传统车企也逐步 进入新能源汽车赛道。同时凭借本身在造车方面的技术积累和资金优势,传统车企在 新能源汽车轻量化方面也有着亮眼的表现。
1)大众:大众在其全新的新能源汽车平台 MEB 中使用全新的车身布局,将电 池与电机融入车身低架,采取平板式电池模组放置于车轴两侧,同时采用铝合金材质 作为电池壳保护电池,减少电池包重量推动轻量化。
2)吉利:作为国内重要的整车厂商,吉利也十分重视轻量化。使用以塑代钢技 术,采用薄壁化保险杠,采用高性能材料,在保证保险杠刚性的条件下,将前后保险 杠壁厚降到 2.5mm,实现单车减重约 1kg。
3)比亚迪:比亚迪是国内重要的传统燃油车厂商,同时也是重要的新能源厂商, 在新能源汽车轻量化方面有较大优势。比亚迪在其 e 平台上将电机、电机控制集为一 体,有效的降低了车身体积与质量。其中重量下降 25%,功率密度却提升 20%。
受益标杆效应,车企持续布局轻量化。特斯拉和蔚来汽车作为新能源汽车的领 军车企,其轻量化应用将具有标杆效应,国内车企如比亚迪、北汽新能源、吉利汽车 等纷纷紧跟轻量化进程节奏,在材料、工艺和结构轻量化上均加速布局与应用,形成 自身独有技术优势。随着新能源汽车快速发展,领军车企引领轻量化导向,其他车企 轻量化应用与布局将加速推进。
1.5.单车用量提升,汽车轻量化加速
单车用量递增,轻量化进程加速。根据节能与新能源汽车技术路线图战略咨询 委员会的轻量化目标,在 2020/2025/2030 年要分别较 2015 年减重 10%/20%/35%, 提升高强度钢应用占比,增加铝合金、镁合金、碳纤维材料单车用量以及降低材料的 成本。根据国际铝业协会统计显示,2019 年中国燃油车、纯电动车、插电混动车的 单车用铝量分别为 128/143/189Kg。鉴于新能源汽车对轻量化的需求更为迫切,国际 铝业协会预计到 2025 年新能源汽车的单车用铝量将会达到 227Kg,同期的传统燃油 车及插电混动车的单车用铝量为 180/238Kg。
2.材料轻量化大趋势,铝合金和高强度钢为主流
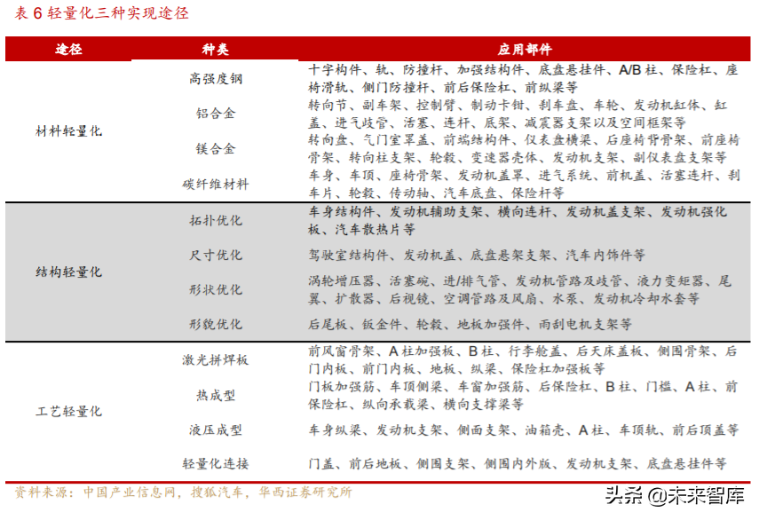
轻量化主要通过轻量化材料搭配特定工艺实现。目前,实现轻量化可以通过三 种途径:1)轻量化材料。如使用结构更轻的高强度钢、铝合金、镁合金、碳纤维复 合材料对传统普通钢结构进行代替。2)轻量化设计。如通过开发全新的汽车架构实 现轻量化、甚至优化车身零部件数量、减少零部件尺寸等。3)轻量化工艺。如热成 型,激光拼焊板等工艺,实务中轻量化主要通过采用轻量化材料搭配特定的轻量化工 艺来实现减重效果。
2.1.材料轻量化:高强度钢和铝合金性价比高
目前汽车行业轻量化材料主要有:高强度钢、铝合金、镁合金、碳纤维复合材料, 对应减重效果及成本费用上由低到高。
高强度钢和铝合金性价比高,占据轻量化市场较大份额。市场上最主流的轻量 化材料为高强度钢和铝合金材料,高强度钢由于其超高强度主要应用于车身骨架的关 键部位;铝合金材料由于其良好的减重效果主要应用于覆盖件,壳体等位置。两者的 性能和价格可达到平衡,因此了实现大规模商业化应用。根据赛瑞研究和中国产业信 息网数据,预计 2020 年高强度钢和铝合金占据了汽车轻量化市场的 85%以上,其中 铝合金的比例接近 65%。
镁合金和碳纤维材料目前缺陷显著,限制其大规模商用。镁合金耐腐蚀性差、 易燃、成本较高的缺陷限制了其应用,因此镁合金一般应用于内饰,轮毂和动力总成 中。碳纤维复合材料成本远超镁铝合金,但减重效果远胜于金属材料,目前仅应用于 赛车、超级跑车等。若碳纤维成本能够下降到合理水平,将有望得到更加普遍的应用
2.1.1.铝合金和高强度钢最具性价比
减重降本成效高——铝合金。铝合金的密度低、质量轻、可加工性强,能够根 据特定需求加工成不同的形状尺寸,叠加其拥有价格优势,是目前实现整车轻量化的 首选材料,主要运用于前后防撞梁、水箱框架、机器盖、翼子板、前后悬挂的摆臂、 副车架等。
1)从性能角度看,铝的密度约为钢的 1/3,汽车使用 1 kg 铝可替代自重 2.25 kg 的钢材,且铝合金结构设计优化可以实现二次减重,整体减重效果大于 50%,此 外铝合金具有强度高、可循环、耐腐蚀、密度低等优点。
2)从成本的角度看,铝合金价格仅为钢的 2.5 倍,远低于碳纤维复合材料,镁 合金的价格和铝合金相近,但镁合金的易腐蚀问题限制了其在汽车行业的大规模应用, 因此铝合金是现阶段最佳的轻量化材料。
根据长城汽车发动机内、外板的轻量化数据,铝制发动机内、外板较钢制发动机 内、外板分别轻 6/4.5Kg,轻量化率(减重质量/原件质量)达到 57%/54%,但价格 同比仅为 43%/53%,价格增幅要低于轻量化效率。随着铝制零部件制作工艺提升, 逐步形成量产型生产线,制造成本下降,未来汽车各部件铝制化将加速渗透,市场规 模持续扩大。
铝合金可广泛应用于车身各系统,显著减少车身重量。铝合金对于车身整体减 重具有显著效果,因此可广泛应用于白车身覆盖件,如顶盖、前后门、翼子板等。汽 车的动力系统、传统系统、制动系统、底盘及轮毂等也占据车体的主要重量,因此也 是铝合金轻量化应用的主要发展方向,采用铝合金车身的捷豹 XF 比上一代车型减重 190kg,减重效果为 10%。新能源汽车方面,动力电池系统是新增系统且重量较大, 对于轻量化需求更加迫切,因此铝合金电池外壳也是新能源汽车轻量化的全新增量。
铝合金成型工艺各有千秋,美日经验显示挤压铸造或为未来方向。铸造工艺方 面,由于内部质量疏松的问题,铸铝压铸件不易由高压压铸生产,一般为低压/差压 压铸或者挤压压铸工艺。但对比美国、日本,我国关于间接挤压铸造的研究起步较晚, 在量产方面还有很多不足,导致挤压铸造产品质量稳定性差、废品率高等诸多问题; 锻造工艺方面,由于其能消除金属在冶炼过程中产生的铸态疏松等缺陷,优化微观 组织结构,同时其适应性广、原材料来源广的特点有助于为铝合金成型提供更多解决 方案。
抗拉屈伸性能高——高强度钢。国际上将抗拉强度 210-550MPa 的钢板划分为 高强度钢,大于550MPa为超高强度钢。国际钢铁协会组织设立的“先进汽车概念” 项目使得以高强钢(HSS)和超高强钢(UHSS)为主要材料的汽车白车体减重 25%。 高强度钢有着较高的结构强度、优越的碰撞吸能性和抗疲劳强度,且冲压成形性、焊 接性和可涂装性均表现优良,车身上高强度钢多用于白车身上的结构件、安全件上。
2.1.2.其他材料逐步渗透
镁合金—市场成长空间大。镁的密度是 1.74 kg/m3,是铝的 2/3,且镁合金材料 耐凹陷性、机械加工性、吸振性好,生产模具寿命高、尺寸稳定,且易于回收,镁合 金在汽车各部件减重效果总降幅可达 45%,作为轻量化材料更合适,受限于加工成 本及技术工艺,现阶段尚不具备量产条件,目前多应用于个别车型的发动机罩盖、转 向盘、座椅支架、车内门板和变速器外壳等方面。
随着镁合金制造工艺及技术升级,成本逐渐降低,轻量化需求升级,单车用量及 总需求将有望提高。根据中国产业信息网预测,我国 2020、2025、2030年车用镁合 金需求将到达 45/82.3/171.8 万吨,2015-2030 年复合增长率达 20.3%,单车需求分 别达到 15/25/45Kg,2015-2030 年复合增长率达 18.1%。
碳纤维——综合性能优势高。碳纤维及其复合材料具有量轻、刚性大、易加工 成形、抗冲击能力强、耐久性好、舒适性好等优点,受限于制造加工成本高、生产过 程复杂、回收再利用困难等因素,而多应用在赛车、超跑等豪华轿车中。目前,碳纤 维在汽车车身、底盘、车顶外部、保险杆、内饰、座椅骨架、发动机盖罩、轮毂、传 动轴、刹车片等部位均有应用。
受限成本阻力,未来空间仍在。碳纤维制造加工成本较高,其原材料价格高达 120-200 元/Kg,且制造工艺非常复杂,目前只有豪华车型才会采用碳纤维作为轻量 化材料。2019 年全球碳纤维需求量达到 103.7 千吨,中国需求量达 37.8 千吨,而 2019 年碳纤维应用于汽车行业仅占 2%,汽车需求量仅为 0.75 千吨。未来随着加工 技术不断提升,单车碳纤维使用量逐步增加,预计 2025 年全球及中国汽车碳纤维需 求量将达到 198.1/112 千吨,汽车碳纤维应用占比增加至 5%,汽车碳纤维用量将达 到 5.6 千吨。
2.2.结构轻量化:拓扑优化最具价值
结构轻量化—车身结构合理布局。结构轻量化围绕小型化、薄壁化、精简化、 中空化和冗余度处理五个轻量化设计方法对整车各系统各专业进行轻量化设计,同时 利用 CAD、CAE 、SFE 等技术进行车身布局设计和车体结构优化,在保证性能的前 提下,寻求零部件壁厚减薄、数量精简和结构的整体化、合理化设计,实现整车精益 化设计,优化零件结构、减少零件数量。如吉利 FE 车型散热器上横梁总成通过结构 优化设计、精简制件,在保证安全的前提下减重 2.2 kg。
根据设计变量及优化问题类型的不同,结构轻量化可分为拓扑优化、尺寸优化、 形状优化、形貌优化四种。
拓扑优化:对指定设计空间的材料分布进行分析,通过拓扑算法自动得到最优 化的动力传递路径以达到尽可能多节省材料的目标。拓扑优化就是寻求材料在空间的 最佳分布,被广泛承认是一种最具有应用价值的方法,常用的结构拓扑优化方法有均 匀化方法、变密度法、水平集法、进化式结构优化法、独立连续映射法等
尺寸优化:尺寸优化过程中,往往根据质量、强度等优化目标对板厚、梁截面 及截面惯性矩等尺寸进行优化,使应力分布均匀化,而且,尺寸优化一般以汽车零部 件的形状尺寸为变量,以满足各种工况下的刚度、振动、强度和吸能性等。汽车设计 中线性静力学问题和线性振动问题可以使用传统的数值优化算法对轻量化直接进行设 计,以线性弹性尺寸优化为基础的设计方法可以对汽车上使用的零部件进行优化并对 汽车进行减重。
形状优化:形状优化即通过适当改变制件的外形使结构更加均匀地受力,具体 措施是对汽车结构整体或局部进行形状优化,从而使材料能够发挥出更大的潜力。工 程师们一般利用有限元法来避免应力高峰,使应力分布尽可能均匀化,具体做法是在 承受高负荷的部位储存或增强材料,在承受低负荷的部位减薄或去除材料。
形貌优化:形貌优化作为形状优化的高级形式,是一种形状最佳化的方法,在 版型结构中寻找最优化的加强筋 、凹凸结构的形状、位置和数量布置方案,用于设 计薄壁结构的强化压痕,使结构在减轻重量的同时满足强度、频率等要求。
2.3.工艺轻量化:热成型应用最广
工艺技术为纽带,助力轻量化进程。汽车轻量化设计中,工艺技术能够起到 “画龙点睛”之作用。工艺与材料、结构一道,是汽车轻量化设计技术的“铁三角”。 材料是基础,结构是结果,而工艺是材料与结构之间的纽带,是由材料转化为结构的 必经之路。三者相互协调、缺一不可。目前主流工艺技术为激光拼焊、热成型、液压 以及轻量化连接等成型工艺技术。
激光拼焊板:激光拼焊板(TWB)可将不同材质、不同厚度、不同强度和不同 表面镀层的板坯拼合起来然后整体进行压型。根据车身各部位实际受力和变形大小, 预先定制理想厚度拼接板,达到节省材料、减轻质量且提高车身零部件性能的目的。 激光拼焊板工艺已在汽车领域应用成熟,用于制造车门内板、加强板、立柱、底板和 轮罩等部件。
热成型:热成型技术是将高强度钢板加热至奥氏体化状态,然后快速转移到模 具中进行冲压成形,保压淬火一段时间,以获得具有均匀马氏体组织的超高强钢零件。热成型零部件精度高、成型质量好、回弹性小,主要应用在汽车前/后保险杠、A/B/C 柱、车顶构架、车底框架及车门内板、车门防撞杆等构件生产。
热成型技术已在汽车工业中广泛使用。由于热成型技术具有轻量化、高强度等 优势,多家汽车企业已然使用热成型技术作为发展方向。一汽红旗 HS5 车身用材中 高强度钢板应用比例超过 60%,热成型钢板应用比例为 16.8%,车身被动安全获得 提高的同时实现了车身轻量化;奥迪 A8D5 中热成型高强度钢材取代奥迪 A8D4 中的 部分铝合金材料,在汽车 A 柱、 B 柱、门槛内外板、前封板下部、顶盖侧边梁以及 底盘组件等白车身的材料占比中进一步提升占比率。
液压成型:用液体压力代替刚性的凸模或凹模对板料进行冲压加工的方法。以 液体代替模具减少了模具数量,降低了费用,同时提高了产品质量及成型极限,实现 轻量化设计。根据成型毛坯的不同还可分为管材液压成型和板材液压成型。
轻量化连接:目前轻量化连接技术有多种形式,而铝制连接新工艺有铆接、中 频电阻点焊、胶接、MIG焊、搅拌摩擦焊等,新连接工艺的使用具有更好的增强汽车 强度、减轻汽车疲劳强度和延长使用寿命等效果。
3.底盘轻量化新蓝海 铝电池盒为全新增量
底盘轻量化为汽车轻量化市场的新蓝海。汽车轻量化主要有四个领域,车身轻 量化、底盘轻量化、动力系统轻量化与内外饰件轻量化。从性价比来看,由于簧下质 量(悬挂以下的控制臂、卡钳、轮毂等)减重性价比远高于簧上质量(悬挂以上的车 身结构件等),有着“簧下 1 公斤,簧上 10 公斤”的说法,底盘轻量化相较于车身轻 量化性价比更高,而车身轻量化由于耗材量大、成本高,短时间内渗透率难以提升。 从渗透率来看,铝合金起初就用于动力系统中如发动机缸体、缸盖等产品上,渗透率 已比较高。内外饰轻量化由于材料与环保性的限制,还有待进一步发展。
3.1.底盘轻量化:汽车轻量化的新蓝海
底盘承载占比高,簧下轻量化为关键。汽车底盘作用在于支撑、安装汽车发动 机及其各部件、总成,成形汽车的整体造型,作为汽车三大部件之一,在汽车整车占 比达 27%,位列汽车部件质量排名第三。汽车底盘承载着近 70%的汽车总重量,对 于汽车行驶性而言,簧下质量每减轻 1Kg,带来的效果等效于簧上质量减轻 5-10Kg, 特别在汽车加速性能、稳定性能及操控性能等方面尤为明显。
汽车底盘是一个统称,主要是由四大系统组成,即传动系统、行驶系统、转向系 统和制动系统四部分组成。
传动系统:汽车发动机与驱动轮之间的动力传递装置,具有减速、变速、倒车、 中断动力、轮间差速和轴间差速等功能,并具有良好的动力性和经济性。
行驶系统:将汽车各总成、部件连接在一起,起到支撑全车负荷的作用;缓解 地面对汽车冲击和振动,与转向系统协调工作,保证汽车操作稳定性。
转向系统:帮助驾驶员通过转向方向盘动作完成汽车转向,从而改变汽车行径 方向。
制动系统:汽车最重要的主动安全装置,使行驶中的汽车按照驾驶员的要求减 速、停车,同时保持上下坡车辆稳定及速度稳定。
底盘轻量化市场空间有望大幅增加。我们预计铝制控制臂、副车架、转向节、 制动钳轻量化产品渗透率将大幅提升,带动市场份额的大幅增加,2019-2025 年 CAGR 分别为 17%、21%、17%、25%。整体底盘轻量化市场有望从 2019 年的 137 亿元增长至 2025 年的 398 亿元,实现 CAGR 为 19%的高增长。
转向节在底盘轻量化中最具性价比。按国际通行汽车油耗评价方法,对于乘用 汽油车,每降低 100kg,最多可节油 0.39L/100km,基于对减重与油耗降低效果,以及减重成本的分析,目前转向节是底盘轻量化中性价比最高的产品,预计目前转向节 渗透率已达 28%,主机厂接受程度较高。
铝合金转向节市场:转向节(羊角)是汽车转向桥中的重要零件之一,能够使 汽车稳定行驶并灵敏传递行驶方向,转向节的功用是传递并承受汽车前部载荷,支承 并带动前轮绕主销转动而使汽车转向。在汽车行驶状态下,它承受着多变的冲击载荷, 因此要求其具有很高的强度。
渗透逐步加速,规模可达近 80 亿元。铝合金转向节目前在高端品牌车型(BBA) 上几乎全部覆盖,渗透率高达 90%以上,而自主、合资品牌车型上使用较少,所有 品牌平均渗透率仅为 28%,由于转向节属于小件零部件,在设计、加工上研发和量 产速度都较快,而随着底盘轻量化持续推进,铝合金转向节将由高端品牌向其他品牌 逐步渗透,预计2025年渗透率可达60%,市场规模达78亿元,2020-2025年CAGR 为 20.6%。
国产铝制转向节加速推进。目前主要铝制转向节的需求来源于奥迪、宝马、奔 驰等高端车型,中低端车型对铝制转向节的需求不足。国外企业有 ZF、Brembo、 Magna 等,其中 ZF 于 2019 年在张家港建立新底盘零部件工厂,生产铝合金转向节 等轻质材料底盘部件。国内对转向节器件生产技术研究逐步发展,综合运用多种技 术提高转向节的生产效率以及质量。国内企业伯特利等企业采用了先进的制造工艺, 凭借其差压铸造工艺与良好的生产一致性,已在底盘轻量化市场占得一定优势;华域 汽车随着通用和大众车型的稳定增长而扩张转向节市场。
铝合金副车架市场:汽车的副车架是车桥、车轴和差速器等悬架构件的支架, 形成一个车桥总成,通过它再与汽车主车架进行刚性或柔性(橡胶或液压衬垫)连接。 在性能上主要目的是减小路面震动的传入,以及提高悬挂系统的连接刚度,副车架的 配置不仅提升车辆舒适性,而且有效提升底盘强度和操控性。
渗透成长空间大,价值规模增量高。由于铝合金副车架单车配套价值在 3000 元 左右,考虑到成本和加工工艺不成熟等因素,2019 年国内乘用车渗透率仅为 10%, 但国内部分品牌已经开始使用,如威朗、速腾等。产品高价值量带来的增量规模十分 显著,轻量化副车架市场规模在底盘零部件中位列第一,随着制造工艺技术更新,材 料逐年降本,2025 年渗透率预估达 25%,未来渗透率还有很大成长空间,市场规模 可达 195 亿元,相对 2020 年有 130 亿元的增量规模,2020-2025 年 CAGR 为 24.4%。
国内企业已布局,国产替代将持续。铝合金副车架对性能有较高要求及较高的 准入门槛。大量的铝合金副车架的需求来源于中高端,如奥迪 A6、A4 和 Q5,同时 大众旗下如迈腾、CC、途观以及奔驰宝马等多款车型也有应用。目前国外企业有 Chassix、Pierburg 等企业,配套奔驰、宝马、奥迪、通用等车型;国内企业已占据 部分市场,其中万安科技深耕三十余年,铝合金副车架业务每年保持 30%增长,形 成年产 100 万台套以上铝合金副车架的产线规模,市场份额将持续提升。
铝合金控制臂市场:汽车控制臂作为汽车悬架系统的导向和传力元件,将作用 在车轮上的各种力传递给车身,同时保证车轮按一定轨迹运动。汽车控制臂分别通过 球铰或者衬套把车轮和车身弹性地连接在一起,因此汽车控制臂应有足够的刚性、疲 劳强度和使用寿命。根据控制臂结构还可分为稳定杆连杆、横拉杆、横臂、控制臂、 纵臂等。
产品种类多样,规模可破 100 亿。控制臂在前、后悬架系统中有更多的细分种 类,产品种类的多样加速了企业更加优化自身生产产品的质量,形成先进技术工艺和 专业加工制造设备的优势。据测算 2019 年铝合金控制臂渗透率为 19%,市场规模为 40.1 亿元,随着企业继续推进自身产品不断渗透,通过制造工艺改进生产效率、降 低生产成本,预计 2025 年铝合金控制臂市场规模可达 104 亿元,渗透率达到 40%, 2020-2025 年 CAGR 为 20.5%。
国内车企加速布局,国产替代逐步实现。控制臂作为悬架的导向元件和传力元 件对零件强度有较高要求,其制造工艺复杂,门槛高。目前铝控制臂市场上 ZF、 Chassix 跨国集团为主要国外供应商,其中 Chassix 在纳布里斯及捷克托设立工厂为 汽车业生产铝合金支架、控制臂等。国内拓普集团于 2015 年实现量产锻铝控制臂, 2017 年 12 月收购福多纳,纳入锻铝控制臂等底盘轻量化业务,目前已进入特斯拉、 吉利、比亚迪等供应链,电动化发展及新客户订单的持续突破将提升铝制控制臂的成 长空间。
铝合金制动卡钳市场:制动卡钳是向刹车盘施加作用力的部件,刹车总泵产生 的液压最终作用在卡钳内部的活塞上,活塞扩张之后会将刹车片推向刹车盘,从而起 到减速或者停车的作用。
体量空间尚小,市场逐步打开。制动卡钳目前在国内市场上渗透率很低,除了 豪华品牌部分车型能够改装铝合金制动卡钳外,自主、合资品牌很少使用铝合金制动 卡钳,2019 年市场渗透率仅为 6%,规模为 5.4 亿元。考虑到铝合金制动卡钳在减震、 降速、平稳性上有更强的优势,随着消费者驾车体验需求升级,铝合金制动卡钳需求 将有望得到提升,单车配套价值也将增长(2轮到 4轮),预计 2025年市场规模达 21 亿元,渗透率达到 20%,2020-2025 年 CAGR 为 28.7%。
外资企业占比高,国内车企逐步布局。目前铝合金制动卡钳以外资企业占比多, 包含 brembo、ZF 等知名企业,配套了从豪华品牌到普通品牌的大部分车型。其中布 雷博制动系统 55%应用于高端乘用车,45%应用于普通车型,2019 年南京工厂投产 可生产 150万件制动卡钳配套;国内市场中,文灿股份拟收购百炼集团,若收购成功 则将大幅提升公司在铝合金刹车铸件领域的市场地位;同时伯特利专注制动领域 17 年,凭借其差压铸造工艺与良好的生产一致性,已在底盘轻量化市场占得一定优势, 目前对铸铝卡钳进行研发,预计通过自主研发打开铝制动卡钳市场,逐步扩张市场份 额。
新能源汽车底盘规模可达 300 亿元以上。我国新能源汽车产销量连续 4 年位居 世界首位,中汽协数据显示,2019 年我国新能源汽车销量为 120.6 万辆,同比减少 4%,主要受新能源政策退坡及 2018年高基数影响。根据三部委印发的《汽车产业中 长期发展规划》,要求我国 2025 年新能源汽车销量占总销量 20%以上,预计 2025 年 我国新能源汽车销量将达到 600 万辆,CAGR 达 31%。2019 年我国新能源汽车底盘 轻量化市场规模为 45.6 亿元,随着新能源汽车产销持续增长,轻量化材料逐步渗透, 预计 2025 年新能源汽车底盘轻量化市场规模达约 320 亿元,CAGR 达 38%。
底盘材料轻量化,渗透率增长空间大。2019 年国内主力新能源车型均开始采用 轻量化底盘方案。以广汽 AionS、上汽 MarvelX 为主的纯电动车型目前均大量采用轻 量化底盘结构,转向节、控制臂、副车架均使用铝合金材料,其他相对经济型的车型 目前采用部分铝合金的部件。据测算,2019 年转向节、控制臂、副车架轻量化渗透 率分别为 27%/25%/18%,未来随着轻量化材料成本下降、制造工艺逐步升级,轻量 化底盘零部件将加速渗透,预计 2025 年转向节、控制臂、副车将铝合金渗透率可达 80%/80%/50%,渗透率增长空间大。
电池盒贡献量多,副车架成长性高。新能源汽车较传统汽车在底盘上多装配了 电池盒,电池盒与底盘系统结合作为汽车底部的承载部分。由于国内汽车铝制电池盒 单车配套价值量为 3000 元以上,国外价格单车配套价值更高,电池盒对底盘轻量化 市场规模贡献最大;铝制副车架单车价值在 2500-3000 元左右,目前渗透率较低, 市场规模成长性高。考虑新能源汽车高速增长带动汽车轻量化需求提升,在市场需求 和政策导向双重刺激下,预计 2025 年国内新能源汽车铝电池盒、副车架市场规模分 别为 180/75 亿元,CAGR 分别为 31%/55%。
3.2.车身轻量化:热成型高强度钢为核心
鉴于性能与成本双重考虑,车身以钢材为主。白车身作为整车占比最高的部分 (25%-40%),通过使用轻量化材料(如铝合金)可降低车身 40%-60%重量,由于 发动机、变速箱等机械部件受限于强度、设计、结构等方面存在较大的轻量化难度, 车身作为驾驶舱的安全壁垒,其轻量化更受青睐。由于钢材在屈服强度、拉伸强度、 延伸率等性能上都较其他轻量化有着明显安全性能优势,,因此钢材在车身上的使用 面积更多。
同时成本昂贵也成了限制车身使用大量轻量化材料的重要原因,铝合金的原材料 价格为钢材的 3-4 倍,由于铝制车身各零部件之间的连接工艺目前并不成熟,成品率 低,专业设备配置要求高,加工工艺的成本较已形成成熟体系的钢材贵 10 倍左右, 使得当前铝制车身尚未得到广泛的普及。
热成型工艺可显著提升钢铁材料性能。热成型工艺是将特定钢材原料加热到奥氏 体温度区间(900°C 以上)之后输送到液压机上,在钢板仍具有延展性时进行冲压, 然后迅速冷却。一般的高强度钢板的抗拉强度在 400-450MPa 左右,采用热成型工艺 制造而成的高强度钢材抗拉强度可提高至 1300-1600 MPa,为普通高强度钢的 3-4 倍, 显著提升了材料的强度与机械安全性。
热成型高强度钢是车身轻量化的核心材料。通过热成型工艺加工而成的高强度 钢抗拉强度和屈服强度极高,因此用于车身的关键结构如 A 柱、B 柱、C 柱、车门防 撞梁、前后保险杠等关键位置作为保护乘客的核心安全结构件。
1)安全方面,热成型高强度钢制成的车身关键结构可以显著提升汽车车身的抗 撞能力,减小碰撞过程中的驾驶舱形变,有效的保护乘客在行驶碰撞中的生命安全。 如中保研正面偏置碰撞测试中,在汽车发动机舱几乎全部溃缩的情况下,采用热成型 高强度钢制成的结构件仍能保持原型,显著增加成员安全性。
2)轻量化方面,高强度钢可以通过比较小的厚度达到设计的强度要求,也不需 要加强板对关键部位进行加固,因此采用高强度钢制作的关键结构可以显著减少零部 件重量达 20%-30%,从而实现轻量化目标。如奥迪 A8 全铝车身的关键结构仍采用 了一定比例的高强度钢。
热成型产业的国产替代已逐步实现。早期国内的热成型产品主要由本特勒、海 斯坦普等巨头垄断,中国的第一条热成型生产线于 2005 年由本特勒长瑞汽车系统长 春有限公司建成。目前全世界共有 400条以上的热冲压生产线,中国地区已有 100余 条,国内主要的热成型企业有凌云股份、东风天汽模、宁波华翔、重庆宝吉、屹丰集 团等。国内企业已经基本实现外资与自主抗衡的局面,国产替代进行时。
3.3.内外饰轻量化:改性塑料占比高
汽车内饰材料多,改性塑料占比 60%。改性塑料相比金属材料具有更低的密度 和更高的比强度,目前汽车内饰主要塑料主要有 PP、ABS、PU 等。2019 年内饰改 性塑料需求为 187 万吨,单车用量为 145Kg。目前改性塑料在汽车内饰用料中所占的比例达 60%,随着塑料内饰的使用不仅带来汽车轻量化,同时提升在阻燃、强度 的安全性,材料体验的舒适性及易于回收的环保性,预计 2025 年汽车内饰改性塑料 需求为 328 万吨,单车用量达 180Kg。
轻量化效果低,受限成本压力。由于汽车内饰件在汽车中占比中仅为 10%左右, 改性塑料轻量化效果较使用前减重约 30%-50%,等效整车减重仅占 3%-5%,内饰材 料更多考量驾驶舱安全性及舒适性。同时内饰件的改性塑料价格均较高强度钢 (6000 元/吨)更高,材料成本压力及加工工艺的复杂限制改性塑料用量的快速增长, 但未来市场规模仍然可期。
3.4.动力系统轻量化:结构优化部件多
发动机为全车心脏,成本占比达 18%。动力总成作为汽车的动力源,决定了整 车的驾驶性能,动力系统包括发动机、燃油系统、排管装置等,其中发动机作为全车 心脏,占到汽车整车质量 12%左右,同时成本占全车比例达 18%,在全车质量、成 本上均占较高比例。发动机的轻量化不仅可以提高汽车动力性、节省材料、降低成本, 还涉及整车的质量分布,影响汽车驾驶平稳性及安全性。
结构优化部件多,轻量化提升空间大。发动机缸体内有近万个零部件,部件多 样使发动机缸体的轻量化有较大提升空间,目前结构优化主要通过拓扑优化分析相关 零件结构并进行尺寸优化和形状优化,降低零件重量并同时降低零件成本;同时通过 不同零件功能组合,进行零件模块化设计,减少零件数量,提高模块通用性,从而实 现轻量化效果。
发动机用铝量高,应用占比达 30%。与传统铸铁发动机相比,铝制发动机质量 可减轻 20%-30%,同时铝合金散热快,对发动机的保护起到关键性的作用。目前乘 用车发动机盖及缸体铝合金使用率均达到 80%以上,发动机零部件占汽车用铝量的 近 30%,受益于轻量化主题推进,铝合金发动机将快速实现乘用车全覆盖,用量也 将逐步提升。
4.总结及投资建议(详见报告原文)
……
(报告观点属于原作者,仅供参考。报告来源:华西证券)
如需完整报告请登录【未来智库官网】。
(本文仅供参考,不代表我们的任何投资建议。如需使用相关信息,请参阅报告原文。)
- 汽车轻量化行业深度报告:汽车轻量化浪潮下,以塑代钢空间广阔.pdf
- 星源卓镁:镁合金轻量化领域的领航者.pdf
- 友升股份研究报告:专注轻量化汽车零部件,业务有望持续发展.pdf
- 科达利研究报告:结构件强者恒强,PEEK赋能机器人轻量化.pdf
- 人形机器人轻量化行业分析:产业化前夕的进修课,应用为重.pdf
- 中国汽车:海外新能源车机遇和可能带来的风险(摘要).pdf
- 艺恩报告:智驾未来:AI重塑汽车消费新纪元.pdf
- (懂车帝)汽车以旧换新消费洞察白皮书.pdf
- 汽车行业轮胎月度跟踪(3):26出海加速拐点年,短期重视产能进度、关注原材料等弱化扰动项——产能、订单、销量&库存、成本4项(更新至2603).pdf
- 卡倍亿公司研究报告:汽车线缆龙头乘势而上,多元布局打开长期成长空间.pdf
- 相关文档
- 相关文章
- 全部热门
- 本年热门
- 本季热门
- 1 汽车轻量化行业深度研究与投资策略.pdf
- 2 汽车轻量化专题报告:轻量化需求驱动,铝合金压铸是优质赛道.pdf
- 3 汽车轻量化:车用铝材发展前景研究.ppt
- 4 吉利汽车:汽车轻量化设计的复合材料机遇.pdf
- 5 汽车轻量化专题报告:汽车铝合金底盘零部件逆市高增长.pdf
- 6 汽车轻量化战略及技术路线图.pptx
- 7 欧洲轻量化车身用钢及铝合金的竞争与挑战.pdf
- 8 汽车车身材料的轻量化应用.pdf
- 9 亚太科技研究报告:铝挤压材龙头迎轻量化浪潮,纵向拓展零部件增厚业绩.pdf
- 10 华域汽车(600741)研究报告:领先优势明显的汽车零部件龙头,智能化+电动化+轻量化合力突围.pdf
- 1 机器人轻量化行业深度报告:机器人轻量化大势所趋,镁合金&PEEK材料加速应用.pdf
- 2 科达利研究报告:结构件强者恒强,PEEK赋能机器人轻量化.pdf
- 3 人形机器人轻量化行业分析:产业化前夕的进修课,应用为重.pdf
- 4 肇民科技研究报告:国产精密注塑领军企业,顺应轻量化趋势加速成长.pdf
- 5 汽车轻量化行业深度报告:汽车轻量化浪潮下,以塑代钢空间广阔.pdf
- 6 友升股份研究报告:专注轻量化汽车零部件,业务有望持续发展.pdf
- 7 【分享】使用聚酰胺材料的轻量化发动机悬置产品.pdf
- 8 星源卓镁:镁合金轻量化领域的领航者.pdf
- 9 镁行业分析(Ⅱ):供需或进入持续性紧平衡状态,多领域共振推动镁需求增长.pdf
- 10 人形机器人行业专题报告:汽车与机器人,两个产业的再次碰撞.pdf
- 1 汽车轻量化行业深度报告:汽车轻量化浪潮下,以塑代钢空间广阔.pdf
- 2 星源卓镁:镁合金轻量化领域的领航者.pdf
- 3 智能汽车产业深度研究:L3车型产品准入,智能汽车发展加速.pdf
- 4 产业观察:【CES 2026】AI巨头、人形机器人、智能汽车展出最新变化.pdf
- 5 汽车行业深度报告:空天资源紧缺,商业航天业务有望爆发.pdf
- 6 汽车行业:看好镁合金2026年加速上车.pdf
- 7 2025汽车人工智能行业应用案例集.pdf
- 8 AI智能汽车行业1月投资策略:特斯拉无接管横穿美国,工信部首批L3准入,看好智能化.pdf
- 9 汽车行业周报:TPU有望成为人形机器人安全保护材料,蓝箭航天提交招股说明书.pdf
- 10 2026年汽车行业端侧AI投资展望:特斯拉引领物理AI产业变革,无人驾驶价值链及空间跃迁.pdf
- 全部热门
- 本年热门
- 本季热门
- 1 2026年北交所投资框架工具书:电动化·智能化·轻量化共振,北交所汽车链机遇解析
- 2 轻量化产业市场前景、规模预测、产业链分析:材料革命驱动产业升级,万亿市场开启新增长周期
- 3 轻量化行业市场调查与投资建议分析:多材料融合路线将主导千亿赛道变革
- 4 轻量化行业发展现状、竞争格局及未来发展趋势预测分析:材料革命正重塑汽车产业竞争格局
- 5 轻量化行业发展前景预测及产业投资报告:多材料融合路线将主导千亿市场变革
- 6 2024年汽车轻量化材料行业研究:千亿市场迎爆发,铝镁碳塑谁主沉浮
- 7 轻量化产业未来发展趋势及产业投资报告:全球市场规模预计突破1200亿美元
- 8 轻量化产业未来发展趋势及产业调研报告:多领域需求爆发,复合增长率预计达8.4%
- 9 轻量化产业市场调查及未来发展趋势:千亿市场迎爆发式增长
- 10 轻量化行业市场调查及投资分析:市场规模预计突破1800亿元,新能源车推动技术革新
- 1 2026年北交所投资框架工具书:电动化·智能化·轻量化共振,北交所汽车链机遇解析
- 2 轻量化产业市场前景、规模预测、产业链分析:材料革命驱动产业升级,万亿市场开启新增长周期
- 3 轻量化行业市场调查与投资建议分析:多材料融合路线将主导千亿赛道变革
- 4 轻量化行业发展现状、竞争格局及未来发展趋势预测分析:材料革命正重塑汽车产业竞争格局
- 5 轻量化行业发展前景预测及产业投资报告:多材料融合路线将主导千亿市场变革
- 6 2024年汽车轻量化材料行业研究:千亿市场迎爆发,铝镁碳塑谁主沉浮
- 7 轻量化产业未来发展趋势及产业投资报告:全球市场规模预计突破1200亿美元
- 8 轻量化产业未来发展趋势及产业调研报告:多领域需求爆发,复合增长率预计达8.4%
- 9 轻量化产业市场调查及未来发展趋势:千亿市场迎爆发式增长
- 10 轻量化行业市场调查及投资分析:市场规模预计突破1800亿元,新能源车推动技术革新
- 1 2026年北交所投资框架工具书:电动化·智能化·轻量化共振,北交所汽车链机遇解析
- 2 2026年汽车行业轮胎月度跟踪(3):26出海加速拐点年,短期重视产能进度、关注原材料等弱化扰动项——产能、订单、销量&库存、成本4项(更新至2603)
- 3 2026年卡倍亿公司研究报告:汽车线缆龙头乘势而上,多元布局打开长期成长空间
- 4 2026年汽车行业:比亚迪推出兆瓦闪充,静待终端需求回暖
- 5 2026年希迪智驾公司研究报告:技术领跑,无人矿卡迎东风(智联汽车系列深度之46)
- 6 2026年豪能股份深度报告:汽车&航空航天&机器人三维布局,驱动持续成长
- 7 2026年Robotaxi系列报告三:汽车行业专题报告,中美两强竞争,全球商业化共振
- 8 2026年智能汽车行业:2026年智驾平权之车企智驾方案梳理
- 9 2026年汽车行业无人配送专题报告:无人配送应用前景广阔,国内迎来加速期
- 10 2026年毓恬冠佳公司研究报告:本土汽车天窗领军企业,国产替代+品类扩张驱动成长
- 最新文档
- 最新精读
- 1 2026年中国医药行业:全球减重药物市场,千亿蓝海与创新迭代
- 2 2026年银行自营投资手册(三):流动性监管指标对银行投资行为的影响(上)
- 3 2026年香港房地产行业跟踪报告:如何看待本轮香港楼市复苏的本质?
- 4 2026年投资银行业与经纪业行业:复盘投融资平衡周期,如何看待本轮“慢牛”的持续性?
- 5 2026年电子设备、仪器和元件行业“智存新纪元”系列之一:CXL,互联筑池化,破局内存墙
- 6 2026年银行业上市银行Q1及全年业绩展望:业绩弹性释放,关注负债成本优化和中收潜力
- 7 2026年区域经济系列专题研究报告:“都”与“城”相融、疏解与协同并举——现代化首都都市圈空间协同规划详解
- 8 2026年历史6轮油价上行周期对当下交易的启示
- 9 2026年国防军工行业:商业航天革命先驱Starlink深度解析
- 10 2026年创新引领,AI赋能:把握科技产业升级下的投资机会
