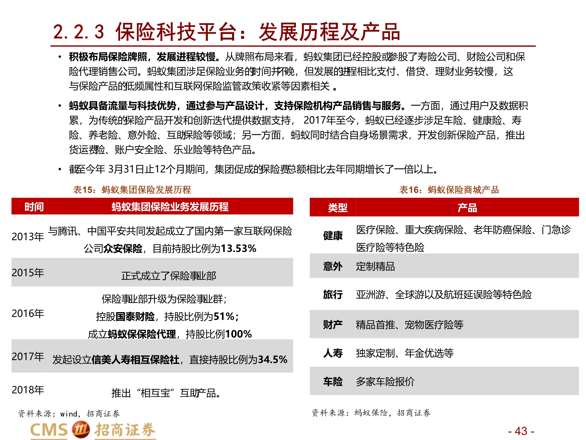
蚂蚁集团新股分析:数字生态连接C端流量、B端场景与金融机构
- 来源:未来智库
- 发布时间:2020/10/13
- 浏览次数:929
- 举报
主要内容:
蚂蚁是一家什么公司?
-
历史沿革:起步于支付工具,逐步构建金融生态,加码科技服务,进军全球市场
-
股权结构:孕育二阿里巴巴,先剥离后回归,马云为实控人
-
融资过程:多轮融资引入类型丰富的投资者, 2015-2018估值+269%
-
业绩概览:营收稳定增长,利润重回上升通道
蚂蚁目前的核心业务情况如何?
-
数字支付与商家服务:蚂蚁生态入口,市占率总体稳定
-
数字金融科技平台:微贷+理财+保险,收入整体逐年递增,未来三年关键收入源
-
创新业务及其他:收入体量总体较小,但总体保持稳定高增速;未来重点开拓B端生态
蚂蚁的估值预期如何?
-
盈利预测:2020-2022归母净利润分别为436、572、743亿元,同比+157%、+31%和+30%;我们预计本次发行行使超额配售权后总股本 304.83亿股,2020-2022年预估EPS分别为1.43元、1.88元、2.44元
-
上市估值预期:40XPE对应上市时市值17441亿元
报告节选:
(报告观点属于原作者,仅供参考。作者:招商证券,郑积沙、刘雨辰、曾广荣)
【报告来源:未来智库】
(本文仅供参考,不代表我们的任何投资建议。如需使用相关信息,请参阅报告原文。)
- 蚂蚁集团研究院:中国家庭财富与消费报告2025年第四季度.pdf
- 蚂蚁集团:2025年消费者权益保护年报.pdf
- 蚂蚁集团:2024可持续发展报告.pdf
- 俞灏宣:蚂蚁集团变更管控实践.pdf
- 蚂蚁金服副总裁陆杰讯:安全能力是互联网金融行业的门槛.pptx
- 综合金融行业金融和理财市场2月报:含权理财收益崛起,宽基ETF规模下行.pdf
- 中国平安首次覆盖报告:AI+综合金融生态,有望开启成长新周期.pdf
- 中国特色衍生品交易账户体系建设探索-金融市场研究.pdf
- 基于行为金融视角的A股市场月频动量效应失效原因与修正策略-金融市场研究.pdf
- 中国金融机构人才发展与培训白皮书(2026年).pdf
- 相关标签
- 相关专题
- 相关文档
- 相关文章
- 全部热门
- 本年热门
- 本季热门
- 1 2020蚂蚁集团招股说明书.pdf
- 2 解构“蚂蚁”:蚂蚁集团的商业模式与核心能力深度分析.pdf
- 3 蚂蚁集团三大战略深度剖析:从支付工具到数字金融服务体系.pdf
- 4 蚂蚁集团招股书深度解读:金融为体,科技为用.pdf
- 5 互联网巨头的金融战略比较:从蚂蚁集团、腾讯金融到京东数科.pdf
- 6 西南财经大学&蚂蚁集团-中国家庭财富指数调研报告2020
- 7 蚂蚁集团商业逻辑全解析:成长、壁垒与掣肘.pdf
- 8 蚂蚁集团上市申请书(港交所版本).pdf
- 9 蚂蚁集团核心竞争力及发展前景深度分析.pdf
- 10 蚂蚁集团深度研究:蚂蚁的力量有多大.pdf
- 1 蚂蚁集团:2024可持续发展报告.pdf
- 2 俞灏宣:蚂蚁集团变更管控实践.pdf
- 3 蚂蚁集团研究院:中国家庭财富与消费报告2025年第四季度.pdf
- 4 蚂蚁集团:2025年消费者权益保护年报.pdf
- 5 金融壹账通:2024年环境、社会及管治报告.pdf
- 6 2025年中国金融科技(FinTech)行业发展洞察报告.pdf
- 7 阿里云:2025年金融行业Agent百景图.pdf
- 8 RWA行业研究报告:真实资产走向链上世界,开启数字金融新时代.pdf
- 9 区域经济与银行股系列专题报告:山东省三项动能支撑,基建+产业升级+新兴,金融需求持续性强.pdf
- 10 金融工程专题报告:使用投资雷达把握行业轮动机会.pdf
- 1 蚂蚁集团研究院:中国家庭财富与消费报告2025年第四季度.pdf
- 2 蚂蚁集团:2025年消费者权益保护年报.pdf
- 3 科技新周期系列1:穿越泡沫,从技术革命到金融资本.pdf
- 4 专题报告:个人AI助理OpenClaw部署及其在金融投研中的应用研究——AIAgent赋能金融投研应用系列之二.pdf
- 5 A股量化择时研究报告:金融工程,AI识图关注中药、银行和红利.pdf
- 6 非银金融行业深度报告:海南全岛封关运作,跨境资管空间广阔.pdf
- 7 金融行业:金融业监管2025年度数据处罚分析及洞察建议.pdf
- 8 中国金融智能体发展研究与厂商评估报告 (2025).pdf
- 9 金融产品深度报告:广发中证传媒ETF(512980.SH),政策规范护航,AI产能兑现,低估值传媒ETF走向高质量增长.pdf
- 10 金融行业周报(20251214):公募销售新规落地,政银绑定深化下银行扩表动能有望复苏.pdf
- 全部热门
- 本年热门
- 本季热门
- 1 2024年蚂蚁集团可持续发展战略分析:AI驱动下的双价值创造新范式
- 2 非银金融行业之蚂蚁集团专题研究:业务调整、变换引擎、估值切换
- 3 蚂蚁集团核心竞争力及发展前景深度分析
- 4 蚂蚁集团商业逻辑全解析:成长、壁垒与掣肘
- 5 蚂蚁集团深度研究:蚂蚁的力量有多大
- 6 蚂蚁集团新股分析:数字生态连接C端流量、B端场景与金融机构
- 7 金融科技专题报告:蚂蚁集团三大业务发展空间分析
- 8 互联网巨头的金融战略比较:从蚂蚁集团、腾讯金融到京东数科
- 9 蚂蚁集团三大战略深度剖析:从支付工具到数字金融服务体系
- 10 蚂蚁集团招股书深度解读:金融为体,科技为用
- 1 2024年蚂蚁集团可持续发展战略分析:AI驱动下的双价值创造新范式
- 2 2026年综合金融行业金融和理财市场2月报:含权理财收益崛起,宽基ETF规模下行
- 3 2026年中国平安首次覆盖报告:AI+综合金融生态,有望开启成长新周期
- 4 2026年金融工程:基金窗口粉饰行为的定量识别与FOF投资应用
- 5 2026年量化看市场系列之六:OpenClaw金融行业必备Skills推荐与实战应用
- 6 2026年非银行金融行业深度研究:资本市场范式转移,险资放量、券商扩表、公募重塑
- 7 2026年非银金融行业机构行为更新专题:验证“存款搬家”,居民财富的视角
- 8 2026年第10周高频和行为金融学选股因子跟踪周报:石油石化行业拥挤度较高,高频技术指标类因子表现较好
- 9 2026年政策性金融工具,能撬多少倍?——“财政的底色”系列报告(四)
- 10 2026年金融产品每周见:金融地产行业基金,从投资能力分析到基金经理画像
- 1 2026年综合金融行业金融和理财市场2月报:含权理财收益崛起,宽基ETF规模下行
- 2 2026年中国平安首次覆盖报告:AI+综合金融生态,有望开启成长新周期
- 3 2026年金融工程:基金窗口粉饰行为的定量识别与FOF投资应用
- 4 2026年量化看市场系列之六:OpenClaw金融行业必备Skills推荐与实战应用
- 5 2026年非银行金融行业深度研究:资本市场范式转移,险资放量、券商扩表、公募重塑
- 6 2026年非银金融行业机构行为更新专题:验证“存款搬家”,居民财富的视角
- 7 2026年第10周高频和行为金融学选股因子跟踪周报:石油石化行业拥挤度较高,高频技术指标类因子表现较好
- 8 2026年政策性金融工具,能撬多少倍?——“财政的底色”系列报告(四)
- 9 2026年金融产品每周见:金融地产行业基金,从投资能力分析到基金经理画像
- 10 2026年非银金融行业春季投资策略:存款迁移,非银负债和资产两端受益
- 最新文档
- 最新精读
- 1 2026年中国医药行业:全球减重药物市场,千亿蓝海与创新迭代
- 2 2026年银行自营投资手册(三):流动性监管指标对银行投资行为的影响(上)
- 3 2026年香港房地产行业跟踪报告:如何看待本轮香港楼市复苏的本质?
- 4 2026年投资银行业与经纪业行业:复盘投融资平衡周期,如何看待本轮“慢牛”的持续性?
- 5 2026年电子设备、仪器和元件行业“智存新纪元”系列之一:CXL,互联筑池化,破局内存墙
- 6 2026年银行业上市银行Q1及全年业绩展望:业绩弹性释放,关注负债成本优化和中收潜力
- 7 2026年区域经济系列专题研究报告:“都”与“城”相融、疏解与协同并举——现代化首都都市圈空间协同规划详解
- 8 2026年历史6轮油价上行周期对当下交易的启示
- 9 2026年国防军工行业:商业航天革命先驱Starlink深度解析
- 10 2026年创新引领,AI赋能:把握科技产业升级下的投资机会
