移动出行服务行业研究:网约车行业投资价值分析
- 来源:方正证券
- 发布时间:2021/06/02
- 浏览次数:2310
- 举报
一、行业空间:2025年网约车日单量可达6000万单/天
1.1 本地出行
本地出行指城市内的乘坐交通工具出行。主要存在9种不同的交通方式,分别为轨道交通、公共汽车、出租车、 快车/专车、顺风车、私家车和电瓶车、自行车。
私家车出行是目前最主要的本地出行方式。2020年我国私家车(私人小微型载客汽车)保有量达2.07亿辆,根据德勤预 测值私家车出行3.83亿次/天,大致车均出行1.85次。
公共交通出行总次数没有显著变化。2014年公共汽车加上轨道交通贡献2.49亿次出行/天,2019年增长至2.55亿次/天 ,5年CAGR0.48%。总数并无显著变化,结构上随着基础设施的完善,轨道交通在不断替代公共汽车份额。
网约车是增速最快的交通方式,4年CAGR48.86%,但近年增速出现下滑。同时出租车出行次数并未出现显著下滑,说 明网约车满足了一些此前没有满足的需求。
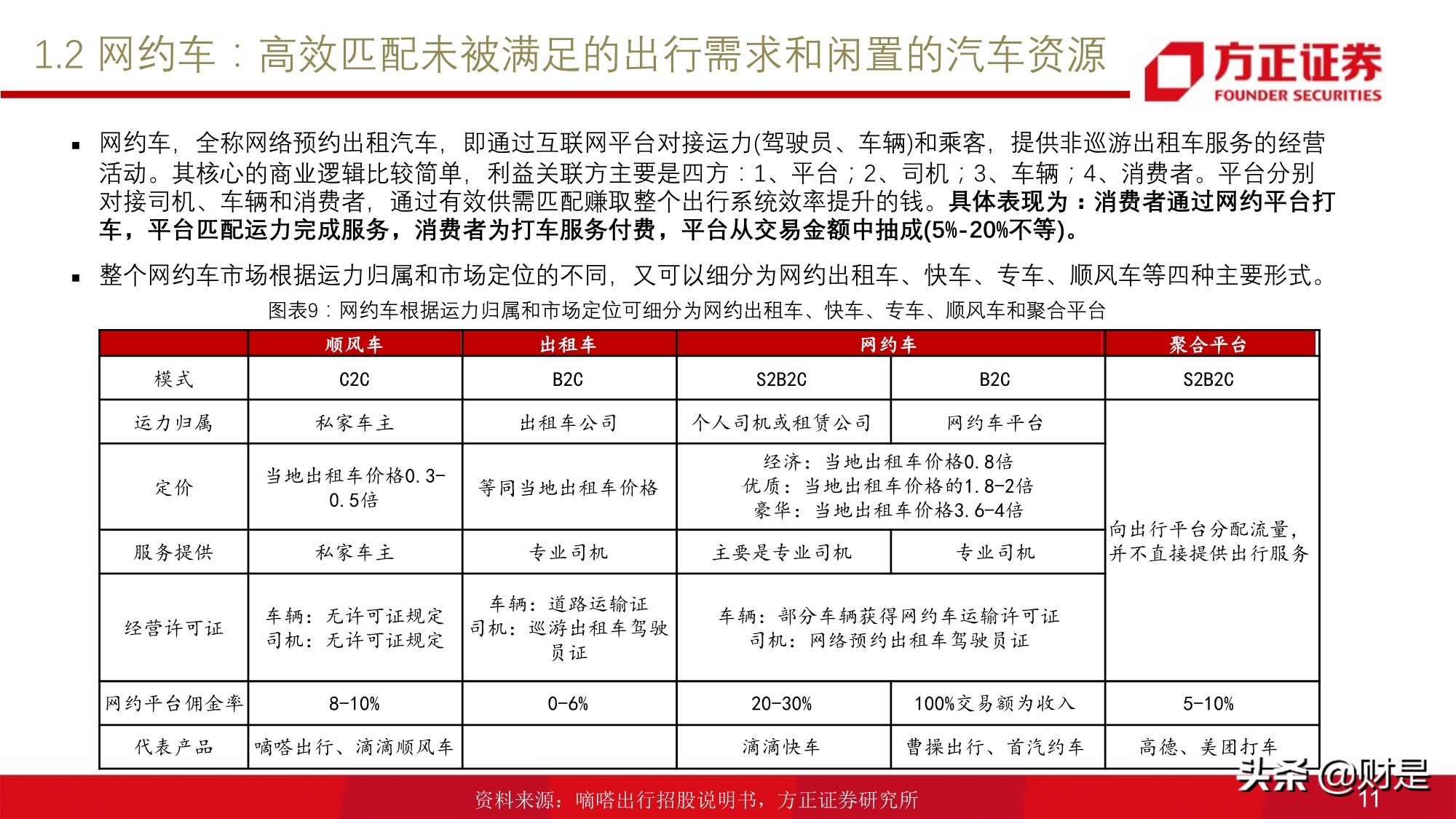
1.2 网约车:高效匹配未被满足的出行需求和闲置的汽车资源
网约车,全称网络预约出租汽车,即通过互联网平台对接运力(驾驶员、车辆)和乘客,提供非巡游出租车服务的经营 活动。其核心的商业逻辑比较简单,利益关联方主要是四方:1、平台;2、司机;3、车辆;4、消费者。平台分别 对接司机、车辆和消费者,通过有效供需匹配赚取整个出行系统效率提升的钱。具体表现为:消费者通过网约平台打 车,平台匹配运力完成服务,消费者为打车服务付费,平台从交易金额中抽成(5%-20%不等)。
整个网约车市场根据运力归属和市场定位的不同,又可以细分为网约出租车、快车、专车、顺风车等四种主要形式。
二、目前行业格局:其他网约平台与滴滴出行二八分化
2.1 格局:滴滴是绝对龙头,暂无同重量级选手
从日单量和月活跃人群两个指标来看,滴滴出行市场份额占比均90%附近。其竞争对手主要分为:① 车企或出租车公司 :曹操出行、T3出行、首汽约车等;② 聚合平台:高德、美团打车;③ 垂直细分市场切入:嘀嗒出行、神州专车。
2.2 格局:垄断格局下,仍有公司源源不断入场
在已经形成一家独大,龙头滴滴出行占据接近90%份额的情况下,仍不断有新进入者加入到这场竞争中。截止 2020年底,全国已有214家取得经营许可的网约车平台公司。且这个数据仍在不断增加,到了2021年2月,网约 车平台数量上升至222家。已发放网约车驾驶员证329.1万本,车辆运输证122.9万本,该数字已经接近出租车驾 驶员和车辆数。
三、未来格局演变:兼论网约车行业壁垒和滴滴的核心竞争力是什么?
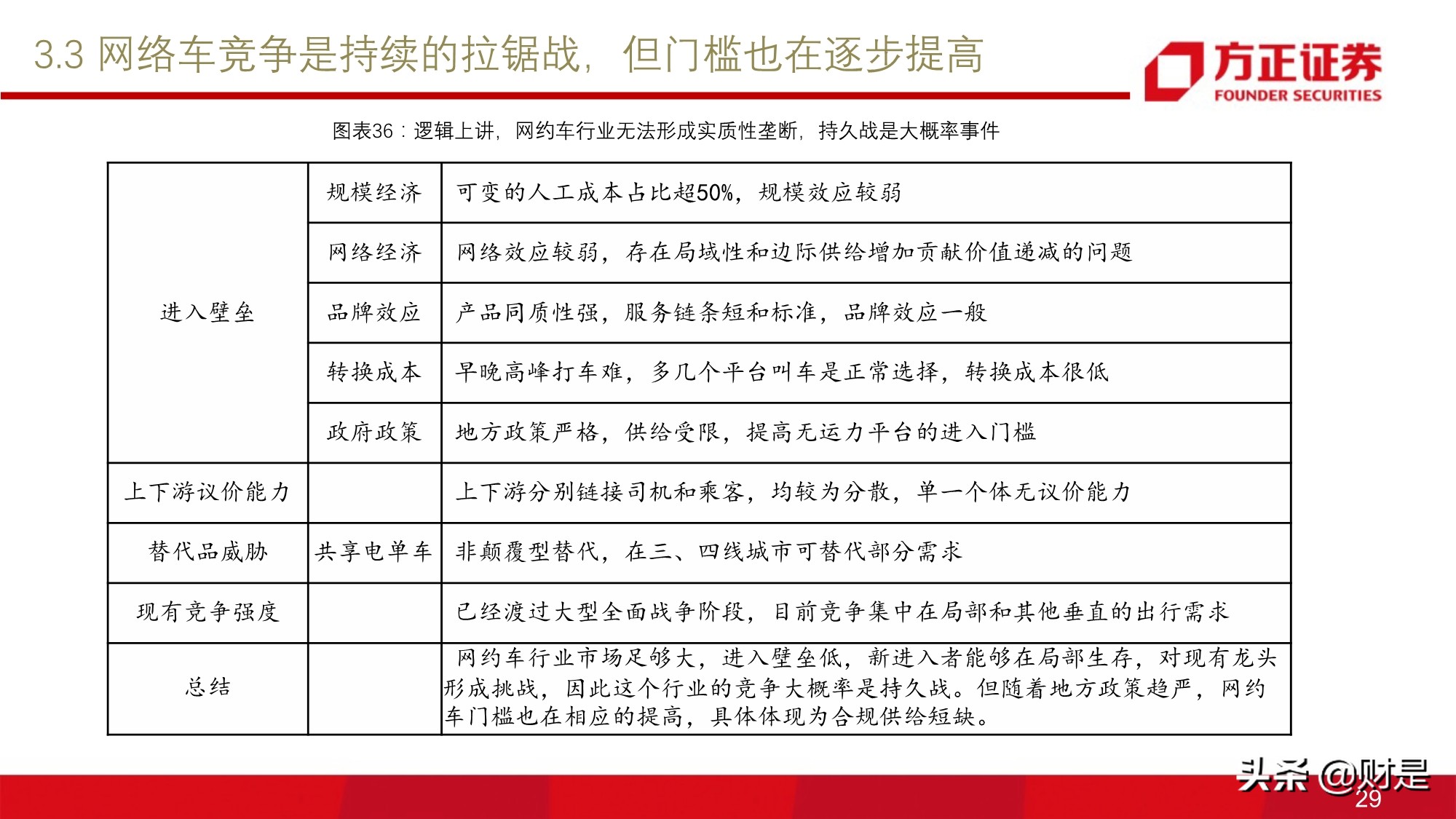
3.1 进入壁垒
①规模、网络效应弱且转换成本低
网约车平台存在一定的网络效应,即更多的司机加入会优化乘客打车体验,具体表现为缩短打车时间,从而吸引更多乘 客使用网约车平台叫车,更多乘客带来的大量订单又会反过来吸引更多司机入驻。但网约车平台的网络效应存在两点瑕疵:① 边际供给增加贡献价值递减。等待时间缩短到4分钟内乘客体验就很难进一步 优化了,低于4分钟之后增加供应的价值就会急剧减少。② 网络效应只能在单座城市生效,每个城市的战场都是独立的。
除此以外,网约车平台在司机端和乘客端的转换成本均很低。① 乘客端:用户端不存在联系,平台本身不存在粘性,以 及单一网约车平台很难在高峰期提供足够好的体验,为了打车的确定性,多下一个app是合理选择;② 司机端:司机为 了收入最大化,会使用两到三个公司提供的网约平台。网络、规模效应弱和低转换成本决定网约车市场进入壁垒并不高,容易出现长期拉锯战,较难形成绝对垄断的格局。
②产品同质性强,品牌效应较弱
打车是价格敏感的刚性需求。网约车服务主要包括:叫车、乘车、支付三个环节。其中支付环节是最能拉开差异的一环 ,滴滴快的大战的时候,多补贴一块钱都是有效的。对于司机而言,哪里收入更高是选择平台的唯一标准,因此初期大量补贴能够快速吸引司机,补充运力
③政策对不同参与者形成差异化门槛
网约车政策呈现“中央放、地方紧”的特点。各地政府对网约车制定了个性化的管制政策,地方某些过于严苛的规定提 高了供给的门槛,合规的车辆和驾驶员是有限的。例如部分城市要求网约车司机需要拥有本地户籍,因此单纯做网约车 平台的新进入者很难短期内获得大量合规司机和车辆。
但地方严格的政策同样呈现地方保护主义特征,帮助地方型车企或租车公司在区域内形成相对优势。
3.2 替代品威胁:共享电单车在二、三线城市替代部分网约车需求
n 共享电单车主要针对3-10公里的出行需求,跟网约 车有重叠,且能够以低于顺风车的成本运营。可以 判断,共享电单车替代了部分网约车需求。共享电单车已经在全国范围开展运营,日单量约 800万单,且还在以很快的速度增长。从全局考虑,共享电单车业务对于网约车公司而言 有一定的战略价值,不可放弃。
四、战略价值:为什么涌入一个不盈利且龙头实力极强的行业?
4.1 为何网约车市场仍不断有玩家涌入?
移动互联网时代有过多次大规模“战争”,其中网约车可以算用时最久,耗资最多的一个细分行业。但是目前市场上获得 牌照的网约车平台仍多达218个,且近些年不断有网约平台涌入,新玩家中大多以车企为主。在已经形成一家独大格局且需要长期巨额资金投入的网约车行业,为何仍有诸多玩家不断涌入?
4.2 战略价值
①出行是超级流量入口,可助平台降低获客成本
出行服务是全民级别高频刚需。出行服务业月活用户规模可以跻身前列,虽然目前用户主要集中于地图导航,但用车 服务用户规模仍有希望达到6亿人甚至更多,成为超级流量入口之一。美团、高德(阿里)等互联网巨头提供网约车相关产品,更多是为了丰富自身本地生活业务的广度,通过开展业务去降 低自身获客成本。
②实现更大范围共享出行,缓解交通拥堵
目前的网约车没有实现真正的共享出行,其本质还是种更高效的分时租赁。过去9年的网约车发展实现了填补出租 车运力缺口和高效对接供需的两块价值,但实际上并未很好的解决由于运力资源使用效率低下导致的拥堵问题。以办公、学习为主的出行结构决定了本地出行会有波峰波谷。目前需求峰值有效供给不足,具体表现为打车难以及 交通拥堵严重。大中小城市都面临拥堵问题。各规模城市的高峰平均车速均低于城市道路限速最低标准30km/h。
4.3 实现路径:从电动化到定制化,再到自动驾驶
网约车场景下电动车比燃油车成本更低。纯电动车的百公里能耗在15度电左右,价格在8元左右,也就是说,每公里费 用在1毛钱以下。而燃油车,百公里耗油量一般不会低于7升,费用要接近50块钱,每公里费用要在5毛钱左右。
电动车有政策支持。与燃油车相比,新能源汽车省去了牌照成本,并且享受一定的购车补贴和政策支持,截止2020年9 月我国已有63个城市明确提出了出租车新能源化目标或规划,预计未来将会有更多城市加入。
网约车市场有较大的电动车更换需求。滴滴旗下运力超千万辆,意味着存在大量网约电动车潜在订单。
五、总结:网约车单体盈利空间有限,建立生态是盈利关键
5.1 网约车量的空间足够大,但盈利水平十分有限
网约车本身是足够大的市场,未来单是国内便有望达到日均1-2亿单/天,足以形成交易额达万亿的市场。
极大概率该业务只能取得盈亏平衡或者微利,而且盈利需要靠运营效率的提高而非货币化水平的提高。网约车行业 不存在较高的进入壁垒,龙头滴滴没有能够转换成盈利的壁垒,因此该行业即使龙头大概率仍然只能保持微利状态 (0-5%毛利率)。不仅如此,网约车附带的战略价值让部分竞争对手愿意维持当下不盈利甚至亏损继续开展业务, 因此提升货币化率实现盈利大概率是不可持续的。
5.2 围绕出行构建生态,形成壁垒
车→司机运营→车后服务。纵向打通整条产业链,降低运营成本,在成本端构建壁垒,从而通过良性的低价留住司 机和乘客,并且通过低频、毛利更高的车后服务盈利。
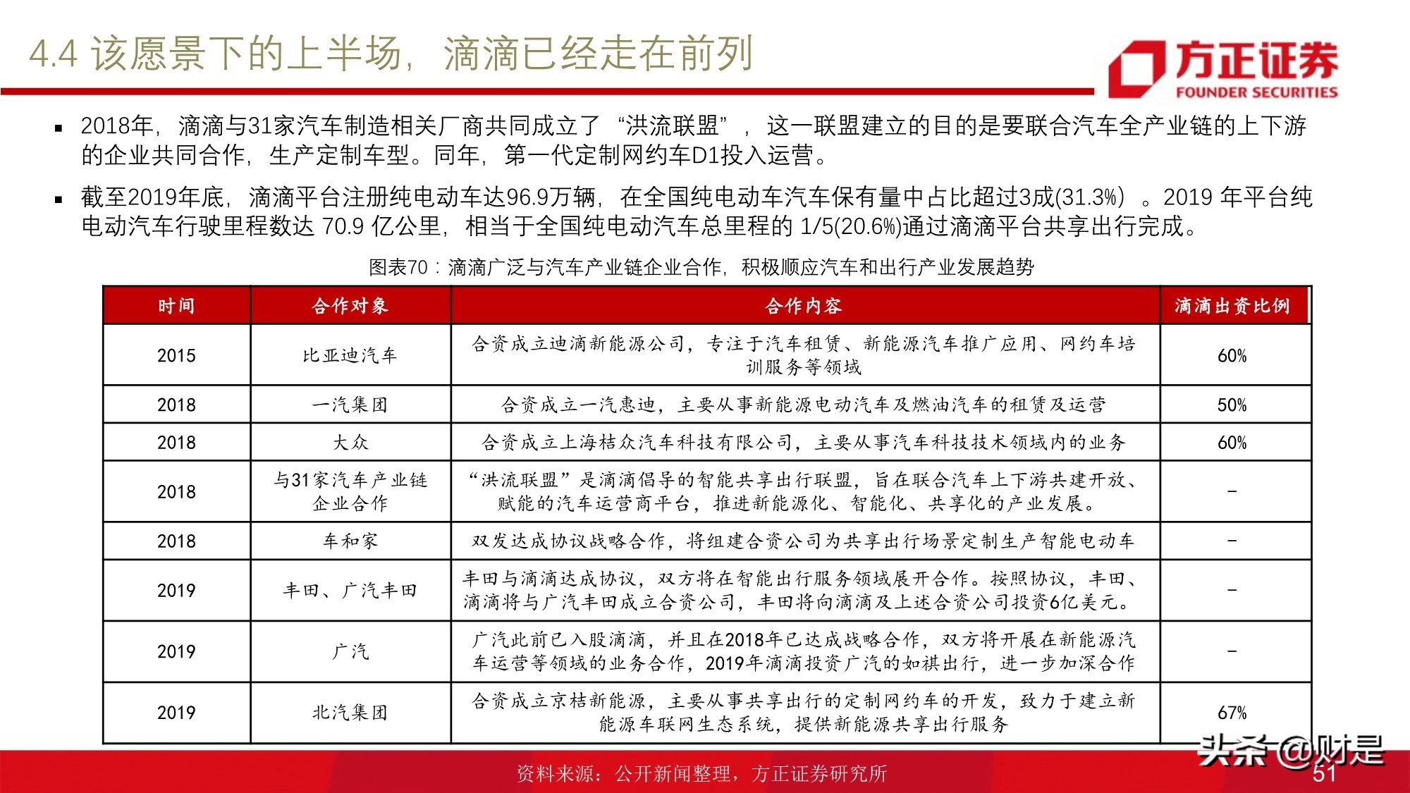
滴滴已经通过洪流联盟和造车计划向上游延伸,成立小桔车服向下游。其中车后服务蕴含着巨大的市场空间,小桔 车服业务是接下来决定滴滴能否走出第二增长曲线的重要业务。
2019汽车后服务市场规模1.4万亿元,目前行业体量大,盈利水平较好,集中度低,尚未有形成行业壁垒的公司。
报告节选:
(本文仅供参考,不代表我们的任何投资建议。如需使用相关信息,请参阅报告原文。)
- 曹操出行研究报告:吉利赋能的网约车龙头,Robotaxi拓展成长空间.pdf
- 曹操出行研究报告:网约车筑基,Robotaxi破局.pdf
- 曹操出行研究报告:从定制车到Robotaxi,主机厂网约车龙头启航.pdf
- 曹操出行研究报告:头部网约车平台,定制车生态赋能卡位Robotaxi.pdf
- 曹操出行研究报告:吉利赋能,打造中国网约车第二极.pdf
- 2021年度中国移动出行市场数据报告.pdf
- 微出行行业专题研究报告.pdf
- 滴滴专题研究报告:越过拐点,难走的路更广阔.pdf
- 交通运输行业:共享出行方兴未艾,滴滴挖掘全球共享经济新潜力.pdf
- 网约车及共享出行产业研究:难走的路更广阔.pdf
- 策略周报:假期海外资产上涨,国内消费出行量增,把握春季红包的两大方向.pdf
- 高德地图:2026年春运出行预测报告.pdf
- 交运行业:2026年春运出行预测报告.pdf
- 曹操出行公司研究报告:定制化驱动增长,智驾化定义未来.pdf
- 共享出行行业:全球Robotaxi商业化拐点将现,看好国内L4公司出海再扬帆.pdf
- 相关文档
- 相关文章
- 全部热门
- 本年热门
- 本季热门
- 1 中国网约车市场分析报告2019.pdf
- 2 网约车行业专题研究报告:文远知行,获得网约车运营许可,Robotaxi 商 业化领先
- 3 网约车市场前瞻分析:十字路口的网约车.pdf
- 4 2018网约车用户调研报告.pdf
- 5 移动出行行业深度研究:产业链深耕控运力,多元化探索建生态
- 6 网约车行业研究报告2019年1月.pdf
- 7 从一超多小的竞争格局,看网约车市场的“功守道”.pdf
- 8 出行服务行业深度报告:后网约车时代将如何演绎?.pdf
- 9 滴滴专题研究报告:越过拐点,难走的路更广阔.pdf
- 10 2021滴滴数字平台与女性生态研究报告
- 全部热门
- 本年热门
- 本季热门
- 1 2025年曹操出行研究报告:吉利赋能的网约车龙头,Robotaxi拓展成长空间
- 2 2025年中国网约车行业分析:就业韧性成为新蓝领经济的稳定器
- 3 2025年曹操出行研究报告:网约车筑基,Robotaxi破局
- 4 2025年曹操出行研究报告:从定制车到Robotaxi,主机厂网约车龙头启航
- 5 2025年曹操出行研究报告:头部网约车平台,定制车生态赋能卡位Robotaxi
- 6 2025年曹操出行研究报告:吉利赋能,打造中国网约车第二极
- 7 2024年网约车行业分析:市场饱和与司机留存难题凸显
- 8 2024年网约车行业发展洞察
- 9 2024年滴滴出行研究报告:网约车龙头地位稳固,利润弹性有望释放
- 10 网约车行业研究:网约车行业发展与风险分析
- 1 2025年曹操出行研究报告:吉利赋能的网约车龙头,Robotaxi拓展成长空间
- 2 2025年中国网约车行业分析:就业韧性成为新蓝领经济的稳定器
- 3 2025年曹操出行研究报告:网约车筑基,Robotaxi破局
- 4 2025年曹操出行研究报告:从定制车到Robotaxi,主机厂网约车龙头启航
- 5 2025年曹操出行研究报告:头部网约车平台,定制车生态赋能卡位Robotaxi
- 6 2025年曹操出行研究报告:吉利赋能,打造中国网约车第二极
- 7 2024年网约车行业分析:市场饱和与司机留存难题凸显
- 8 2026年曹操出行公司研究报告:定制化驱动增长,智驾化定义未来
- 9 2026年社会服务行业:元旦假期海南免税及全国出行增长亮眼,2026国补政策发布
- 10 2025年L3自动驾驶准入落地,Robotaxi出行革命加速
- 最新文档
- 最新精读
- 1 2026年中国医药行业:全球减重药物市场,千亿蓝海与创新迭代
- 2 2026年银行自营投资手册(三):流动性监管指标对银行投资行为的影响(上)
- 3 2026年香港房地产行业跟踪报告:如何看待本轮香港楼市复苏的本质?
- 4 2026年投资银行业与经纪业行业:复盘投融资平衡周期,如何看待本轮“慢牛”的持续性?
- 5 2026年电子设备、仪器和元件行业“智存新纪元”系列之一:CXL,互联筑池化,破局内存墙
- 6 2026年银行业上市银行Q1及全年业绩展望:业绩弹性释放,关注负债成本优化和中收潜力
- 7 2026年区域经济系列专题研究报告:“都”与“城”相融、疏解与协同并举——现代化首都都市圈空间协同规划详解
- 8 2026年历史6轮油价上行周期对当下交易的启示
- 9 2026年国防军工行业:商业航天革命先驱Starlink深度解析
- 10 2026年创新引领,AI赋能:把握科技产业升级下的投资机会
