生活污水处理行业全景图
- 来源:未来智库
- 发布时间:2020/11/17
- 浏览次数:1034
- 举报
温馨提示:如需原文档,请登陆未来智库官网www.vzkoo.com,搜索下载。
核心观点:
产业现状:水处理全面普及,提标改造力度加大。
随着水处理及环境治理的推进,我国主要水体中IV-劣V类水体占比持续 下降,总体水质已达到政策规划要求。“十四五”规划编制工作推进会上提出了“有河要有水,有水要有鱼,有鱼要有草,下 河能游泳”的要求,将在水环境质量改善的基础上更加注重水生态保护修复,提标改造仍是行业重点工作。
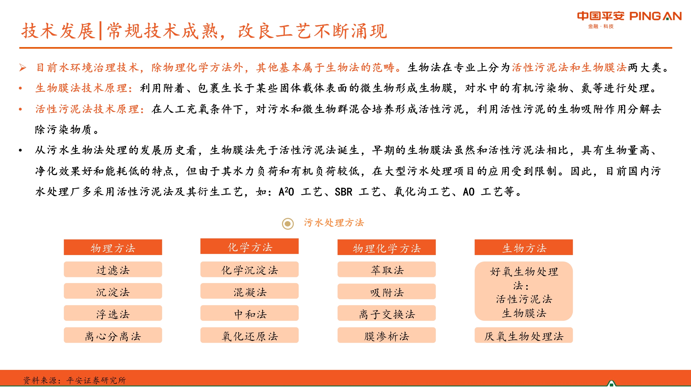
技术发展:常规技术成熟,改良工艺不断涌现。
常规的活性污泥法及其衍生工艺得到了广泛的应用,膜生物反应器(MBR) 工艺可实现高效固液分离和生物菌群截留,目前已在国内大规模推广。为了适应提标改造出水水质、占地面积、运行管理等要 求,曝气生物滤池(BAF)、工艺兼氧膜生物反应器(FMBR)工艺、移动床生物膜反应器(MBBR)工艺等改良技术快速发展。
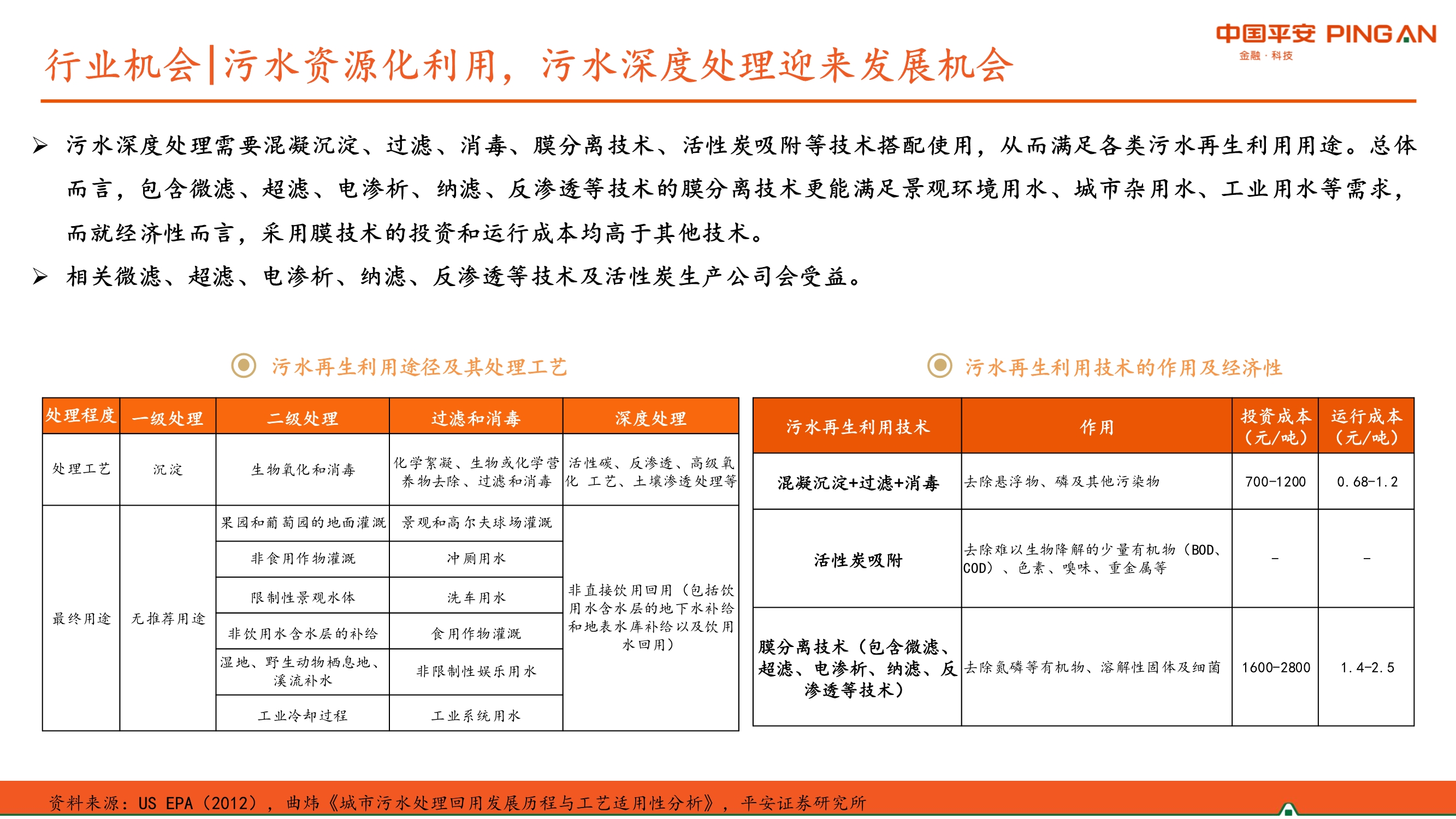
行业机遇:政策大力支持,细分领域显著受益。
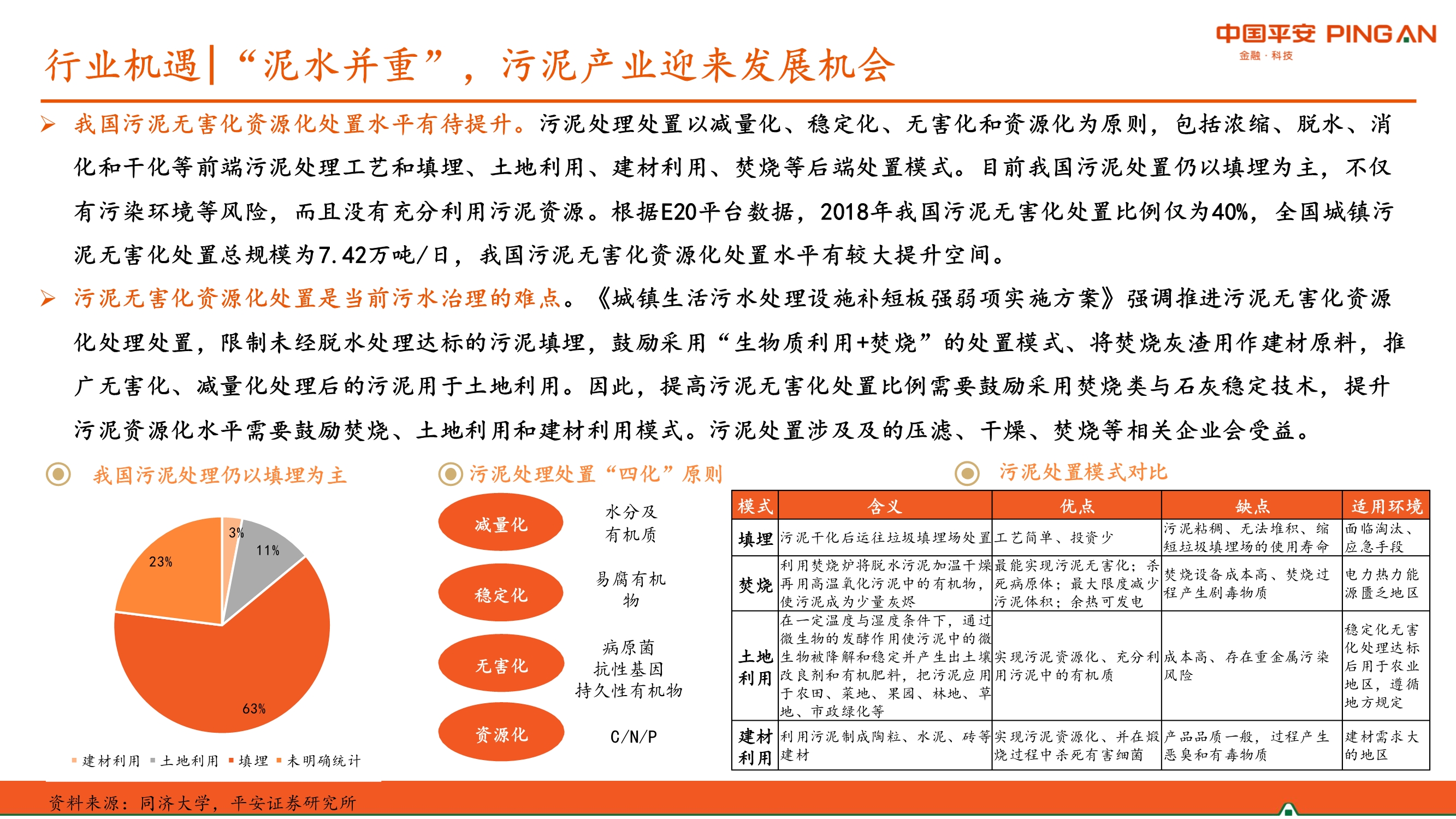
近期,国家出台一系列政策对污水处理率、各类水体水质等级、污泥无害 化处置率、污水再生利用水平等提出更高要求,“十四五”提标改造投资空间约800亿元;我国污泥无害化处置比例仅为40%, 污泥无害化资源化处置水平有较大提升空间;国家鼓励工业生产、城市绿化、道路清扫、车辆冲洗、建筑施工以及生态景观等 用水优先使用再生水,污水深度处理迎来发展机会。
投资建议:提标改造、再生回用、污泥处置存良机。
随着污水处理厂提标改造以及污水资源化的推进,能够实现生物污水 深度处理的膜技术在未来有较强的适用性,建议关注碧水源、三达膜、金科环境等。提标改造对现有污水处理厂在投资、占地 面积、处理效率、运行成本等有较高的要求,低成本高效率的新工艺有望获得市场青睐,建议关注金达莱。国家政策导向将推 升污泥无害化处置及资源化利用需求,提供污泥解决方案及前端污泥处理设备的公司将受益。建议关注复洁环保及相关处置污泥的固废公司。
报告节选:
(报告观点属于原作者,仅供参考。报告来源:平安证券)
如需完整报告请登录【未来智库官网】。
(本文仅供参考,不代表我们的任何投资建议。如需使用相关信息,请参阅报告原文。)
- 公用环保行业202603第2期:2026年政府工作报告和“十五五”规划纲要(草案)发布,加快构建清洁低碳安全高效的新型能源体系.pdf
- 环保行业工业脱碳系列之四:绿色甲醇,以效破局,以本筑基.pdf
- 公用环保行业2026年3月投资策略:生态环境法典即将提请审议,布局电算一体化上市公司梳理.pdf
- 环保行业:各省政府工作报告强调降碳减污,“十五五”氢能迈入全产业链发展阶段.pdf
- 环保行业零碳园区白皮书系列:肇庆高新技术产业开发区.pdf
- 环保行业国企改革专题:从“资产注入潜力”谈开去.pdf
- 洪城环境研究报告:涨价弹性高ROE高分红,或重塑估值.pdf
- 污水处理厂BOT特许经营权版本招标文件.docx
- 财务资产管理淳安县城市建设资产经营公司城西污水处理工程国产.docx
- (成本管理)污水处理成本监审表.docx
- 相关文档
- 相关文章
- 全部热门
- 本年热门
- 本季热门
- 1 瀚蓝环境研究报告:百亿级收购启动,固废白马迈入新征程.pdf
- 2 中国二氧化碳捕集利用与封存(CCUS)年度报告(2021).pdf
- 3 中山公用研究报告:中山市环保公用综合平台,长期破净修复可期.pdf
- 4 环保行业专题报告:寻找下一个“水务”,探寻垃圾焚烧发电分红潜力.pdf
- 5 城发环境研究报告:环保运营规模增长,高速公路提供稳定现金流.pdf
- 6 中山公用研究报告:中山市环保水务龙头,业务布局日益完善.pdf
- 7 路德环境研究报告:新产能投放期,中期业绩可期.pdf
- 8 环保行业2024年中报总结:攻守得当,行远自迩.pdf
- 9 环保行业2024年中报业绩综述:固废&设备现金流修复,关注成长性&高股息.pdf
- 10 环保行业2024年报及2025年1季报总结:流水迢迢,硕果累累.pdf
- 1 环保行业2024年报及2025年1季报总结:流水迢迢,硕果累累.pdf
- 2 创业环保研究报告:稳中求进,分红可期.pdf
- 3 环保行业专题报告:固废+AIDC,打造零碳园区新模式.pdf
- 4 武汉天源研究报告:环保为源,能源、数字、装备打造新成长.pdf
- 5 十年清洁空气之路,中国与世界同行.pdf
- 6 环保行业2024年报及2025Q1总结:业绩承压,长帆正待顺风行.pdf
- 7 2024&2025Q1公用环保行业业绩总结:Q1环保超预期,火电盈利有望提升.pdf
- 8 中项网行业研究院:2024年中国水处理膜市场研究简报.pdf
- 9 环保行业2024年年报及2025年一季报综述:短期略有承压,政策+技术双轮驱动长期发展.pdf
- 10 公用环保行业202505第2期:山东发布《新能源上网电价市场化改革实施方案(征求意见稿)》,2024&2025Q1环保板块财报综述.pdf
- 1 远达环保:立足火电脱硫脱硝,打造国电投水电资产整合平台.pdf
- 2 龙净环保公司研究报告:源网荷储+矿电联动打开成长空间.pdf
- 3 公用环保行业:燃气成本减压凸显分红与弹性双主线.pdf
- 4 环保行业2026年投资策略:清源固本,循环生金.pdf
- 5 公用环保行业2026年1月投资策略:国务院发布《固体废物综合治理行动计划》,2025年新开标垃圾焚烧发电项目数量止跌回升.pdf
- 6 环保行业深度报告:生物油专题系列3,航空减碳当前唯一解,SAF扩产周期中废油脂资源稀缺增值!.pdf
- 7 公用环保行业202601第2期:2025年1_11月光伏风电发电利用率同比下滑,重视“环保+资源品”投资逻辑.pdf
- 8 环保行业跟踪周报:资本开支下降&国补加速固废红利价值凸显,龙净电动矿车交付,景津底部反转+成长.pdf
- 9 环保及公用事业行业:大规模太阳能光伏电站的本地环境影响与效益.pdf
- 10 环保公用事业行业周报:微电网与碳市场“双轮驱动”,赋能工业领域低碳转型.pdf
- 全部热门
- 本年热门
- 本季热门
- 1 2026年公用环保行业202603第2期:2026年政府工作报告和“十五五”规划纲要(草案)发布,加快构建清洁低碳安全高效的新型能源体系
- 2 2026年环保行业工业脱碳系列之四:绿色甲醇,以效破局,以本筑基
- 3 2026年公用环保行业3月投资策略:生态环境法典即将提请审议,布局电算一体化上市公司梳理
- 4 2026年环保行业:各省政府工作报告强调降碳减污,“十五五”氢能迈入全产业链发展阶段
- 5 2026年公用环保行业AI能否带动电力提前跨越周期底部II:量化测算Token出海对中国电力的弹性
- 6 2026年公用环保行业零碳系列报告一:双碳引领绿色转型,零碳园区试点先行
- 7 2026年第9周环保行业跟踪周报:SAF扩产+能源价值中枢上行,持续关注UCO端山高、朗坤,重视矿业双碳
- 8 2026年环保行业深度跟踪:垃圾焚烧多元特性,AI时代下重估其价值
- 9 2026年第9周环保公用事业行业周报:政策与电算协同共振,电力板块迎来价值重估
- 10 2026年第7周环保行业跟踪周报:海螺集团拟对海螺创业增持10.61%;重视矿山双碳;持续关注UCO端山高、朗坤
- 1 2026年公用环保行业202603第2期:2026年政府工作报告和“十五五”规划纲要(草案)发布,加快构建清洁低碳安全高效的新型能源体系
- 2 2026年环保行业工业脱碳系列之四:绿色甲醇,以效破局,以本筑基
- 3 2026年公用环保行业3月投资策略:生态环境法典即将提请审议,布局电算一体化上市公司梳理
- 4 2026年环保行业:各省政府工作报告强调降碳减污,“十五五”氢能迈入全产业链发展阶段
- 5 2026年公用环保行业AI能否带动电力提前跨越周期底部II:量化测算Token出海对中国电力的弹性
- 6 2026年公用环保行业零碳系列报告一:双碳引领绿色转型,零碳园区试点先行
- 7 2026年第9周环保行业跟踪周报:SAF扩产+能源价值中枢上行,持续关注UCO端山高、朗坤,重视矿业双碳
- 8 2026年环保行业深度跟踪:垃圾焚烧多元特性,AI时代下重估其价值
- 9 2026年第9周环保公用事业行业周报:政策与电算协同共振,电力板块迎来价值重估
- 10 2026年第7周环保行业跟踪周报:海螺集团拟对海螺创业增持10.61%;重视矿山双碳;持续关注UCO端山高、朗坤
- 1 2026年公用环保行业202603第2期:2026年政府工作报告和“十五五”规划纲要(草案)发布,加快构建清洁低碳安全高效的新型能源体系
- 2 2026年环保行业工业脱碳系列之四:绿色甲醇,以效破局,以本筑基
- 3 2026年公用环保行业3月投资策略:生态环境法典即将提请审议,布局电算一体化上市公司梳理
- 4 2026年环保行业:各省政府工作报告强调降碳减污,“十五五”氢能迈入全产业链发展阶段
- 5 2026年公用环保行业AI能否带动电力提前跨越周期底部II:量化测算Token出海对中国电力的弹性
- 6 2026年公用环保行业零碳系列报告一:双碳引领绿色转型,零碳园区试点先行
- 7 2026年第9周环保行业跟踪周报:SAF扩产+能源价值中枢上行,持续关注UCO端山高、朗坤,重视矿业双碳
- 8 2026年环保行业深度跟踪:垃圾焚烧多元特性,AI时代下重估其价值
- 9 2026年第9周环保公用事业行业周报:政策与电算协同共振,电力板块迎来价值重估
- 10 2026年第7周环保行业跟踪周报:海螺集团拟对海螺创业增持10.61%;重视矿山双碳;持续关注UCO端山高、朗坤
- 最新文档
- 最新精读
- 1 固收+基金2025年Q4季报分析:25Q4绩优固收+基金有什么特征?.pdf
- 2 食品饮料行业扩大内需战略专题研究(一):消费表现与市场定价有哪些潜在预期差?.pdf
- 3 浮息债全景:浮息债的理论定价与现实应用.pdf
- 4 2026年3_5月债券投资策略展望:核心矛盾切换+资产配置平衡延续,降久期防逆风.pdf
- 5 基金经理研究系列报告之九十二:南方基金林乐峰,宏观为锚,质量为核,始于客户需求,打造多元可复制的固收+产品线.pdf
- 6 信用债ETF研究系列一:升贴水率篇,折价幅度越大的信用债ETF更具性价比吗?.pdf
- 7 小核酸行业系列报告(一):小核酸成药之路——Listening to the Sound of Silence,The Road to RNA Therapeutics.pdf
- 8 2026年人形机器人行业投资策略报告:聚焦量产新阶段,把握供应链机遇.pdf
- 9 医药生物行业In vivo CAR疗法:并购与合作持续火热,多条在研管线陆续迎来概念验证数据读出.pdf
- 10 人形机器人行业系列报告五:灵巧手,核心终端,机器人融入物理世界的接口.pdf
- 1 2026年美国主导的科技繁荣本质是债务幻觉
- 2 2026年食品饮料行业深度研究报告:原油大宗上涨的影响及传导机制专题研究
- 3 2026年原油行业分析框架
- 4 2026年永立潮头,东方不败——基于实战检验的A股“抓主线”投资方法论
- 5 2026年电子行业深度:AI引爆供需缺口,光芯片迎黄金机遇
- 6 2026年人形机器人行业系列报告五:灵巧手,核心终端,机器人融入物理世界的接口
- 7 2026年氢能与燃料电池行业:能源安全与双碳目标交汇,氢能开启规模化元年
- 8 2026年固收深度报告:债券“科技板”他山之石,海外科技巨头债券融资路径演变对我国非国有科技企业有何启示?(AI、半导体、新能源)
- 9 2026年餐饮行业:秉承长期主义,格局边际向好
- 10 2026年从资本开支到利润修复:2026年行业景气再判断
