全面拥抱“数字加+”:从数字新基建到数字平台及服务
- 来源:东吴证券
- 发布时间:2021/01/19
- 浏览次数:1252
- 举报
精选报告来源:【未来智库官网】。
(报告出品方/作者:东吴证券,侯宾)
报告摘要
一、为什么全面拥抱“数字+”?
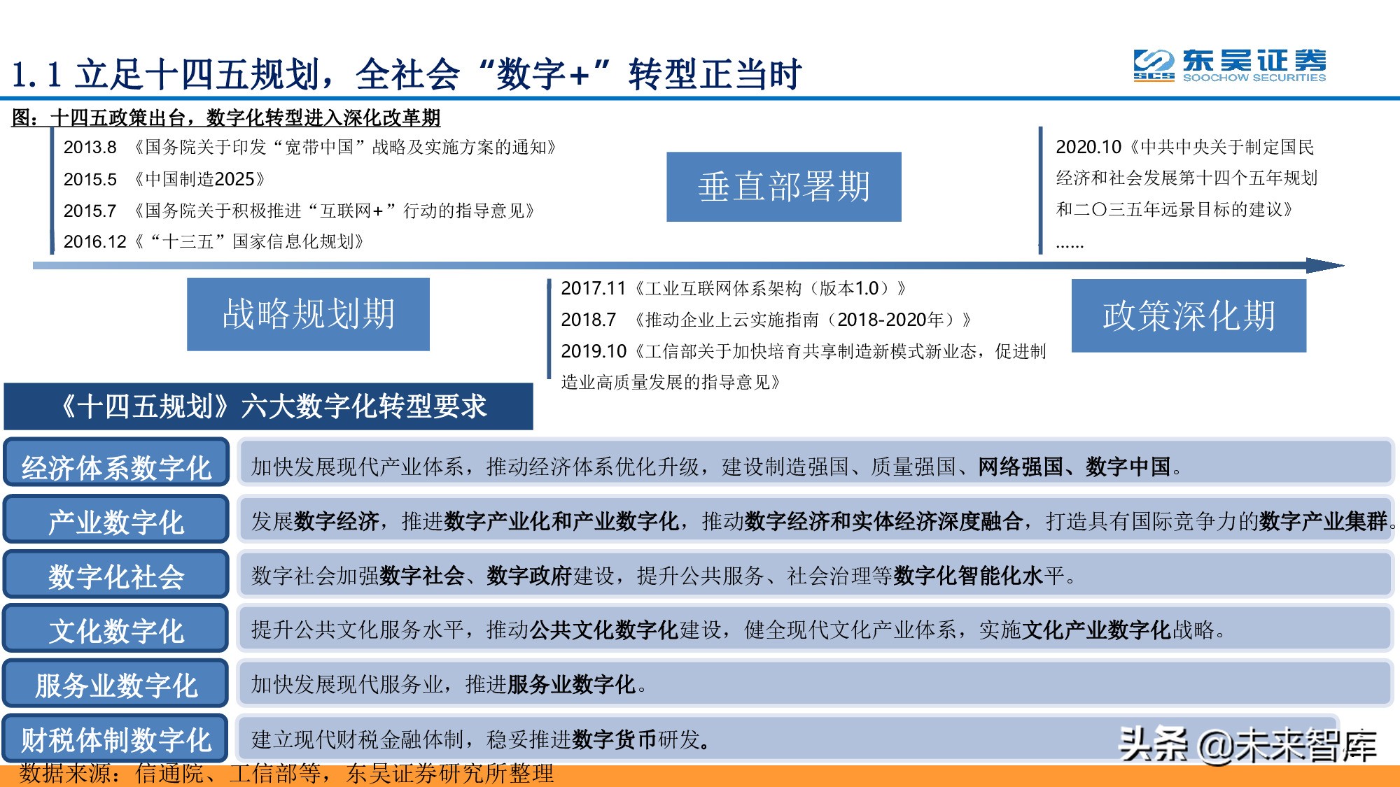
立足十四五规划,全社会“数字+”转型正当时、《十四五规划》六大数字化转型要求:
经济体系数字化:加快发展现代产业体系,推动经济体系优化升级,建设制造强国、质量强国、网络强国、数字中国。
产业数字化:发展数字经济,推进数字产业化和产业数字化,推动数字经济和实体经济深度融合,打造具有国际竞争力的数字产业集群。
数字化社会:数字社会加强数字社会、数字政府建设,提升公共服务、社会治理等数字化智能化水平。
文化数字化:提升公共文化服务水平,推动公共文化数字化建设,健全现代文化产业体系,实施文化产业数字化战略。
服务业数字化:加快发展现代服务业,推进服务业数字化。
财税体制数字化:建立现代财税金融体制,稳妥推进数字货币研发。
二、从产业发展周期看“数字+”的发展
2015-17年:光纤光缆率先启动,投资上行期、业绩屡新高
回顾3G、4G建设初期,光纤光缆分别迎来景气气度加速向上的小高峰。
2015-2017年是光纤的高速成长期,在政策的大力推动下,光纤到户开始大力建设,中国固定宽带光纤接入端口渗透率从 2014年的40.6%快速上升到2018年的88.0%,光纤到户建设基本完成。
2018-19年:PCB、滤波器等基站上游环节深度受益5G建设
上游射频器件与光器件均被欧美日等企业垄断,技术壁垒最高,国内个别企业经多年积累,开始涉足部分领域。
全行业数字化转型将是大趋势
产业数字化转型由下至上可划分为数据采集、数据治理、数据中台建设和应用场景实现四个步骤。
当前时点,教育、医疗、交通、零售、金融等行业正在全面实现数字化转型,全行业数字化是未 来社会的发展方向。
赋能千行百业应用,云与边缘计算成为重要驱动力
云计算:属于中心化的处理方式,安全可靠、方便统一管理维护,有效提升能源效率。
边缘计算:属于部署架构,将具备计算能力的设备部署到系统边缘,云端开发部署成本低、网络传输负荷轻、设备系统 的响应延迟低等显著优势。
三、从景气周期轮动看“数字+”的板块投资机会(详见原报告)
1、趋势之一:5G流量需求有望实现指数级提升。
2、趋势之二:企业全面上云,线下流量逐步向线上转移
3、梳理细分赛道景气度,解析未来三年投资机会
……
四、相关企业分析(详见原报告)
……
报告节选
(本文仅供参考,不代表我们的任何投资建议。如需使用相关信息,请参阅报告原文。)
- 山东省数字经济创新平台:2026城市地面服务机器人空间治理白皮书(第一版).pdf
- 纵横股份深度研究报告:全谱系工业无人机领军企业,以“低空+AI行业应用”深化布局低空数字经济——华创交运低空60系列(二十七).pdf
- 2025数字经济与人工智能领域全球未来法律发展展望报告.pdf
- 2025年世界投资报告数字经济领域的国际投资概述.pdf
- 数字经济中的国际投资:政策制定者的工具包(英译中).pdf
- 数字化跃迁2026年全球美容行业态势前瞻报告-尼尔森IQ.pdf
- 化工行业数字化转型分享-埃森哲.pdf
- 锅圈公司首次覆盖报告:供应链+数字化为基抢滩下沉,“大店+品类+品牌”拓展迈步第二个万店目标.pdf
- 京东工业公司研究报告:专注于供应链数字化领域的创新者.pdf
- 制造业数字化转型发展报告(2025年).pdf
- 沙利文咨询:2025全球通信站点储能系统白皮书.pdf
- 各国电信-信息通信技术的经济问题.pdf
- 通信行业AI电源专题:AI能耗高速增长引发电源架构重要变革.pdf
- 通信设备行业ESG白皮书.pdf
- 通信服务行业ESG白皮书.pdf
- 相关标签
- 相关专题
- 相关文档
- 相关文章
- 全部热门
- 本年热门
- 本季热门
- 1 数字经济专题报告:建筑提智增效,数字大有可为.pdf
- 2 从数字经济视角解读:新质生产力研究报告(2024年).pdf
- 3 中国数字经济发展白皮书(2021年).pdf
- 4 产业互联网深度报告:从消费互联网到产业互联网的核心洞察.pdf
- 5 数字化前瞻研究:数字新基建,数字生态,数字经济.pdf
- 6 2022中国数字经济发展研究报告.pdf
- 7 2022中国数字经济政策及发展研究报告.pdf
- 8 谷歌&淡马锡2019东南亚数字经济报告.pdf
- 9 数字经济117页深度报告:产业数字化未来已来.pdf
- 10 麦肯锡 数字时代的中国-打造具有全球竞争力的新经济.pdf
- 1 广西县域数字经济发展评估报告(2025年)-广西壮族自治区信息中心.pdf
- 2 新京报:2025年数字经济下灵活就业发展研究报告.pdf
- 3 2025海外消费者数字经济报告.pdf
- 4 新疆数字经济研究院:新疆平台经济发展调研报告(2025).pdf
- 5 2025海外数字经济信任度报告.pdf
- 6 信息化与软件产业研究2025年第1期(总89期):数字经济时代数字创新生态的典型特征、建设实践及对策建议.pdf
- 7 云基华海:2025国际可信数据空间发展现状与趋势研究报告.pdf
- 8 数字经济系列“十五五”前瞻:“十五五”时期数字经济六大重点与五大趋势.pdf
- 9 中国信通院:数字原生典型案例集2024-2025.pdf
- 10 【技术报告】区块链基础设施研究报告(2024年).pdf
- 1 “十五五”区域数字经济发展研究报告.pdf
- 2 2025年世界投资报告数字经济领域的国际投资概述.pdf
- 3 2025年我国数字经济发展形势展望.pdf
- 4 《2025东南亚数字经济报告》英文版.pdf
- 5 数字经济中的国际投资:政策制定者的工具包(英译中).pdf
- 6 2025数字经济与人工智能领域全球未来法律发展展望报告.pdf
- 7 纵横股份深度研究报告:全谱系工业无人机领军企业,以“低空+AI行业应用”深化布局低空数字经济——华创交运低空60系列(二十七).pdf
- 8 公募基金周报:中证A500ETF流入规模超300亿元,中证东盟数字经济主题指数发布.pdf
- 9 实体经济和数字经济深度融合发展报告(2025)-“人工智能+”创新应用.pdf
- 10 山东省数字经济创新平台:2026城市地面服务机器人空间治理白皮书(第一版).pdf
- 全部热门
- 本年热门
- 本季热门
- 1 2026年纵横股份深度研究报告:全谱系工业无人机领军企业,以“低空+AI行业应用”深化布局低空数字经济——华创交运低空60系列(二十七)
- 2 2025年第52周公募基金周报:中证A500ETF流入规模超300亿元,中证东盟数字经济主题指数发布
- 3 东南亚数字经济2025:从3000亿美元GMV到AI驱动新纪元
- 4 2025年全球数字经济格局分析:亚洲城市在创新指数前十强中占据五席
- 5 2025年中国数字经济产业分析:企业总量突破383万背后的增长逻辑
- 6 2025年广西县域数字经济发展分析:16.4%增长背后的多元格局与转型路径
- 7 2025年AI与区块链协同发展,迈向Agent自主数字经济
- 8 2025年中国数字经济产业链分析:全国一体化算力网加速产业协同与价值释放
- 9 2024年中国数字经济指数分析:从高速增长迈向高质量发展新阶段
- 10 2024年中国数字经济分析:从高速增长迈向高质量发展的关键转折
- 1 2026年纵横股份深度研究报告:全谱系工业无人机领军企业,以“低空+AI行业应用”深化布局低空数字经济——华创交运低空60系列(二十七)
- 2 2025年第52周公募基金周报:中证A500ETF流入规模超300亿元,中证东盟数字经济主题指数发布
- 3 东南亚数字经济2025:从3000亿美元GMV到AI驱动新纪元
- 4 2025年全球数字经济格局分析:亚洲城市在创新指数前十强中占据五席
- 5 2025年中国数字经济产业分析:企业总量突破383万背后的增长逻辑
- 6 2025年广西县域数字经济发展分析:16.4%增长背后的多元格局与转型路径
- 7 2025年AI与区块链协同发展,迈向Agent自主数字经济
- 8 2025年中国数字经济产业链分析:全国一体化算力网加速产业协同与价值释放
- 9 2024年中国数字经济指数分析:从高速增长迈向高质量发展新阶段
- 10 2024年中国数字经济分析:从高速增长迈向高质量发展的关键转折
- 1 2026年纵横股份深度研究报告:全谱系工业无人机领军企业,以“低空+AI行业应用”深化布局低空数字经济——华创交运低空60系列(二十七)
- 2 2025年第52周公募基金周报:中证A500ETF流入规模超300亿元,中证东盟数字经济主题指数发布
- 3 东南亚数字经济2025:从3000亿美元GMV到AI驱动新纪元
- 4 2025年全球数字经济格局分析:亚洲城市在创新指数前十强中占据五席
- 5 2026年锅圈公司首次覆盖报告:供应链+数字化为基抢滩下沉,“大店+品类+品牌”拓展迈步第二个万店目标
- 6 2026年京东工业公司研究报告:专注于供应链数字化领域的创新者
- 7 2026年华设集团公司研究报告:国内领先数字化设计龙头,全方位立体布局低空业务
- 8 2025年数字化绿色化协同转型发展分析:双化协同如何重塑中国经济增长新动能
- 9 2025年配电网数字化分析:41项关键指标揭示行业转型路径与未来前景
- 10 2025年ESG与数字化双轮驱动:安永大中华区可持续发展路径分析
- 最新文档
- 最新精读
- 1 2026年中国医药行业:全球减重药物市场,千亿蓝海与创新迭代
- 2 2026年银行自营投资手册(三):流动性监管指标对银行投资行为的影响(上)
- 3 2026年香港房地产行业跟踪报告:如何看待本轮香港楼市复苏的本质?
- 4 2026年投资银行业与经纪业行业:复盘投融资平衡周期,如何看待本轮“慢牛”的持续性?
- 5 2026年电子设备、仪器和元件行业“智存新纪元”系列之一:CXL,互联筑池化,破局内存墙
- 6 2026年银行业上市银行Q1及全年业绩展望:业绩弹性释放,关注负债成本优化和中收潜力
- 7 2026年区域经济系列专题研究报告:“都”与“城”相融、疏解与协同并举——现代化首都都市圈空间协同规划详解
- 8 2026年历史6轮油价上行周期对当下交易的启示
- 9 2026年国防军工行业:商业航天革命先驱Starlink深度解析
- 10 2026年创新引领,AI赋能:把握科技产业升级下的投资机会
