癌症早筛行业研究:早筛产品落地在即,肿瘤筛查迎接新变局
- 来源:中泰证券
- 发布时间:2021/04/17
- 浏览次数:838
- 举报
(报告出品方/作者:中泰证券,谢木青)
1、癌症筛查:需求日益迫切,早筛应运而生
全国癌症负加重,传统筛查难以满足需求
中国是癌症大国,多发癌症的发病率、死亡率普遍高于全球平均水平;2020年,中国占全球新增癌症数量的24%和新 增癌症死亡人数的27%。
从国内情况来看,2019年城市居民恶性肿瘤致死人数占总死亡人数的25.73%,在过去5年间始终是城市居民第一大死 亡病因;农村居民恶性肿瘤死亡人数占比23.27%,致死人数仅次于心脏病;我国因各种癌症导致的伤残调整寿命年占 全部伤残调整寿命年的15.3%,接近全球平均水平的两倍,严重影响了居民的生活质量。
癌症早筛可以及早发现病症,提高患者生存率。多数癌症在早期肿瘤细胞未扩散时如能及时发现治 疗,可以极大提高患者的生存率。以美国为例,美国乳腺癌、宫颈癌等癌种的广泛筛查癌症筛查的深 入普及有效提高了早期癌症的诊断、治疗,早期、极早期癌症患者比例显著高于中晚期。
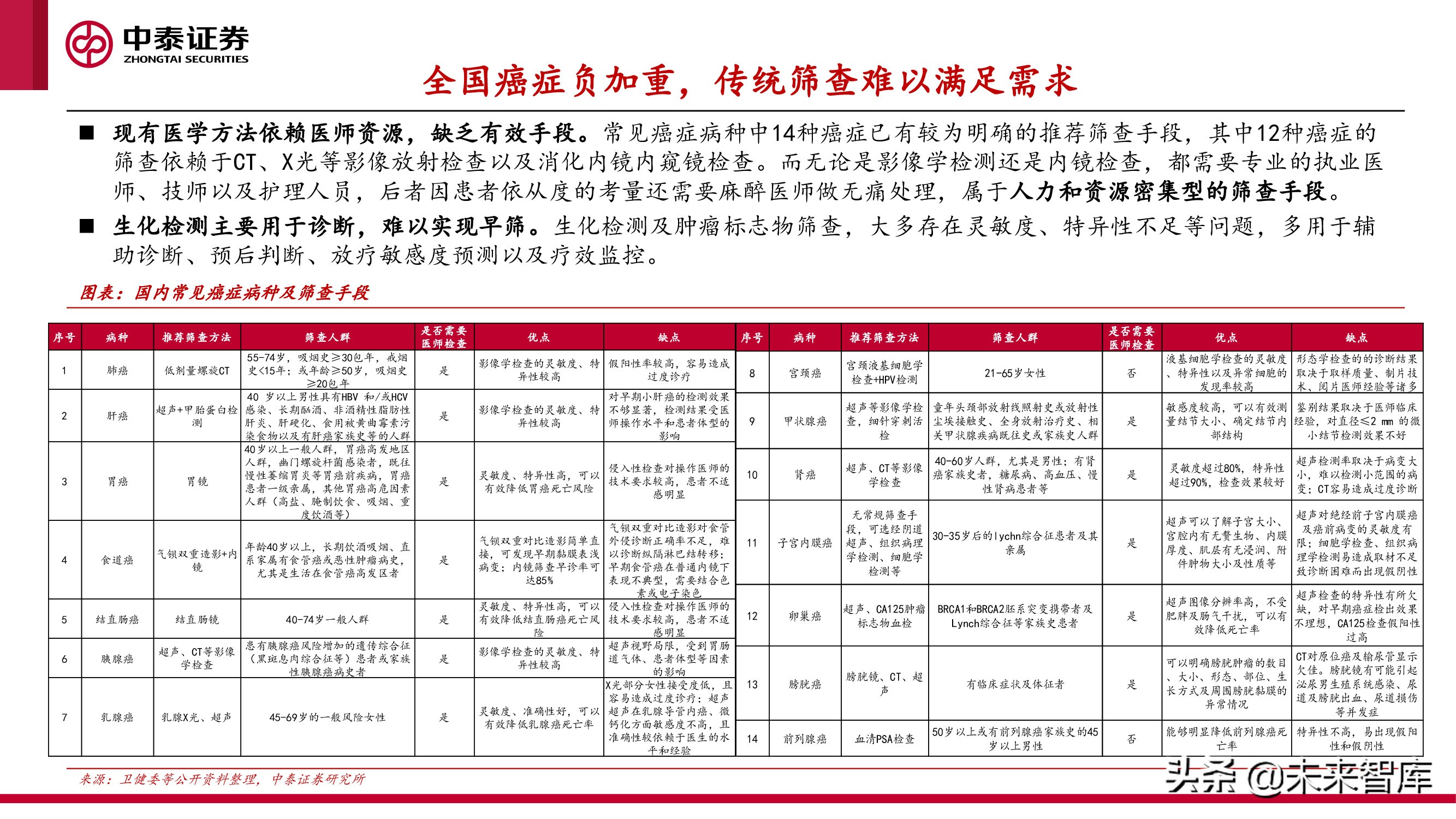
现有医学方法依赖医师资源,缺乏有效手段。常见癌症病种中14种癌症已有较为明确的推荐筛查手段,其中12种癌症的 筛查依赖于CT、X光等影像放射检查以及消化内镜内窥镜检查。而无论是影像学检测还是内镜检查,都需要专业的执业医 师、技师以及护理人员,后者因患者依从度的考量还需要麻醉医师做无痛处理,属于人力和资源密集型的筛查手段。
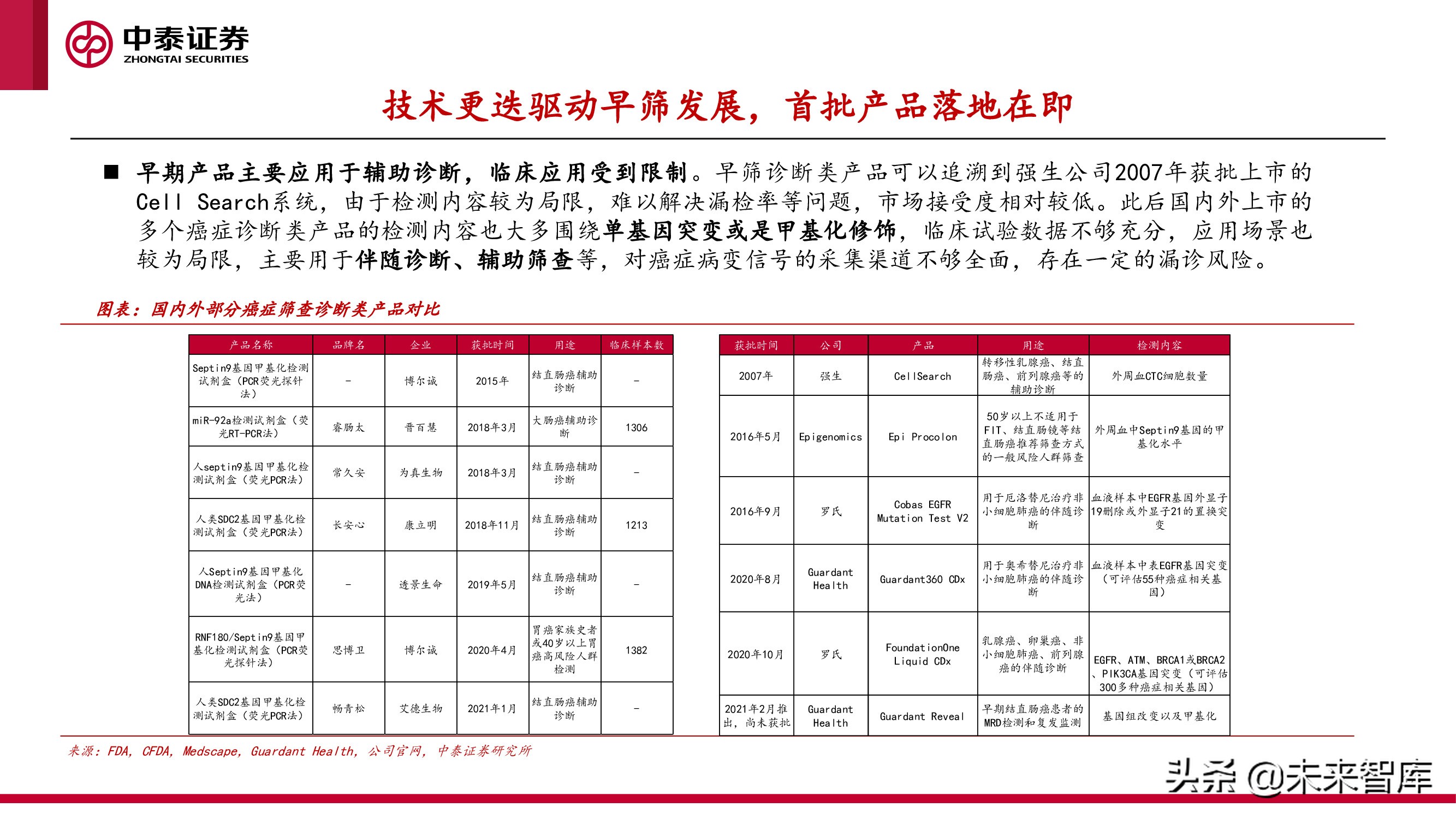
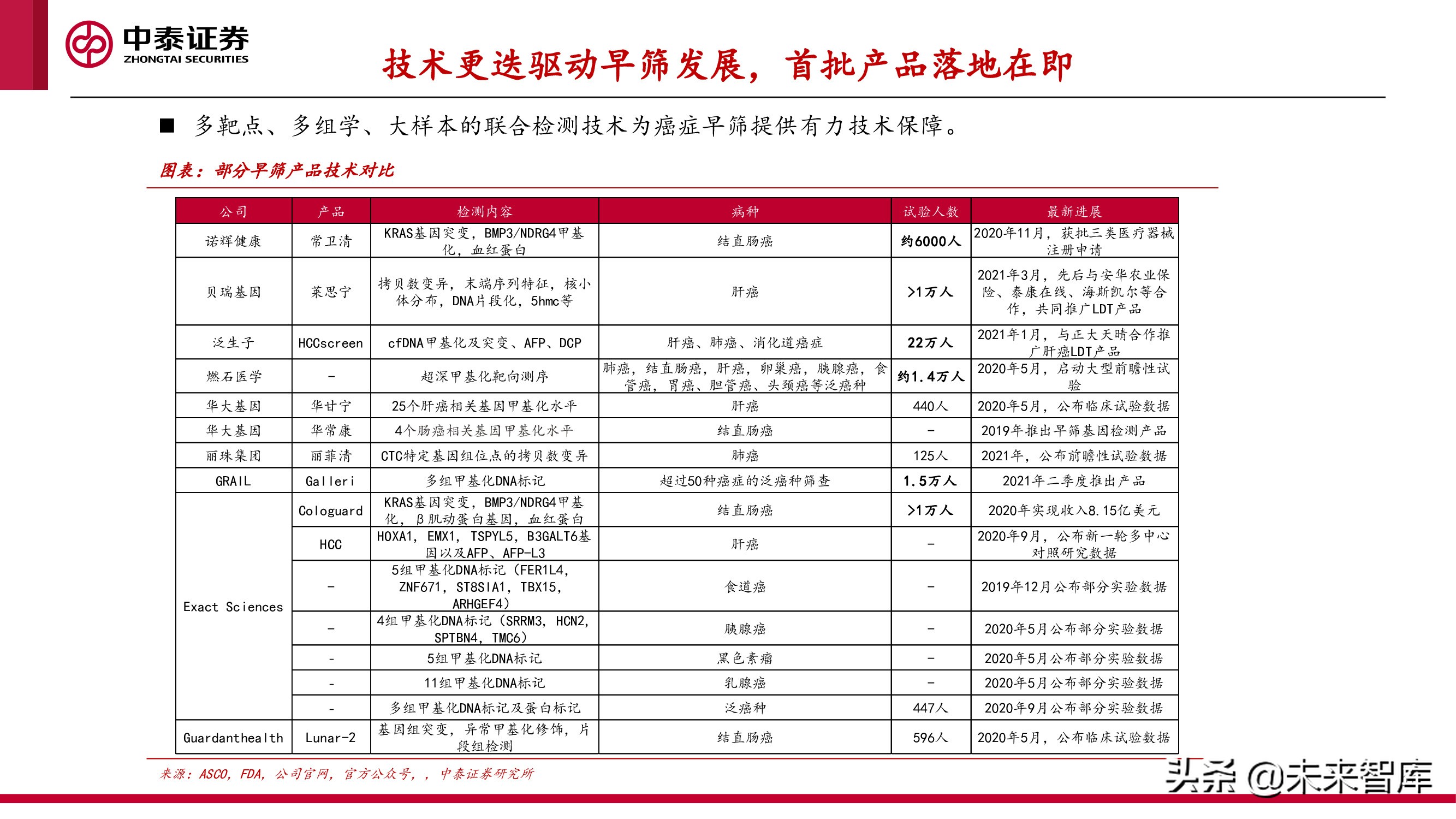
技术更迭驱动早筛发展,首批产品落地在即
转换筛查场景,提高筛查效率。癌症早筛通过采集人体血液、唾液、粪便等体液样本,检测特异标志物, 实现肿瘤的提早筛查与分析。与传统检测方法相比,肿瘤早筛侵入性低,检测灵敏。患者只需提供微量 样本,测序、生化检验则交由专门的实验室部门,省去了检前准备、现场筛查等一系列复杂环节,可以 有效的解放医师资源,提高筛查效率。
优化筛查体验,提高患者依从度。早筛产品从专业科室变为病人自检自查,取样简易,操作便捷,可以 改善就检人群的筛查体验,提高检测的依从度。癌症早筛检测灵敏
2、结直肠癌,商业化落地的首发赛道
结直肠癌前病变周期长,传统筛查侵入性强,接受度低
癌前病变时间长,生存率和治疗费用随着癌症进展趋势明显。结直肠癌的发展需要10-15年时间,从0期到IV 期,患者5年生存率从100%降低到10.8%,治疗费用从1.44万提高至19.85万,提前筛查治疗将极大提高患者 生存质量。
早期症状不明显,多数患者在确诊时已是中晚期。结直肠癌早期没有明显征兆,隐蔽性强,只有当癌症扩散 到肠外,癌肿破溃形成溃疡或感染时才出现便血、便频等症状。临床患者通过体检筛查发现的结直肠癌中Ⅰ 期占72%,而门诊就诊中发现结直肠癌中Ⅰ期只占13%,前者是后者的5倍以上。
金标准结直肠镜的患者接受度较低。结直肠镜筛查灵敏度和特异性达到95%和90%,是国际公认的结直肠癌筛 查金标准,但由于侵入性强,不适感明显,患者依从度仅为14%。门诊患者中80%的患者检查时有轻度及以上 疼痛感,60%的人群因害怕疼痛而拒绝检查。
FIT检测灵敏度低,无法满足筛查要求
FIT(粪便免疫化学测试)通过特异性抗体检测粪便标本中的血红蛋白,提示肠道病变,操作简便且没有侵入 性,患者接受度高,价格亲民,普遍在100元以下;但是检测效果不佳,尤其是对癌前病变的灵敏度较低,只 有36%。同时FIT检测的假阳性和假阴性较高,消化道溃疡等出血性消化道疾病容易造成假阳性,无出血或暂 停出血肿瘤容易造成假阴性。
粪便隐血试验gFOBT(愈创木脂粪便潜血试验)因为灵敏度低、受饮食和药物影响等原因,已经不再作为推 荐筛查手段。
FIT-DNA优化筛查体验,提高检测效果
金标准结直肠镜的患者接受度较低。结直肠癌早筛产品分为粪便DNA检测和血液DNA检测,粪便检测产品包括 常卫清、华常康、Cologuard,血液检测代表性产品有Lunar-2、Epi ProColon等。两类产品都表现出优于传 统检测手段的结果。灵敏度、特异性、阴性预测值等核心指标方面大多表现出90%以上的优良筛查效果,对 于癌前病变的筛查效果也较为显著。
3、肝癌早筛,临床级应用方兴未艾
肝癌发作隐蔽性高,超声-AFP早期检出效果不足
肝癌的发展是多突变、多通路的癌变过程,早筛可以极大提高患者的生存率,延长预期生存寿命。肝癌早期 患者如能及时接受治疗,5年期生存率可达58.4%,而晚期生存率仅为23.8%,终末期甚至低于2%。
肝癌早期病发极不明显,易被患者忽略,错过诊疗时机。早期肝癌通常只表现出体重减轻、食欲不振、恶心 呕吐等缺乏特异性的消化道症状,只有当肿瘤体积增大、肝功能受损明显后,患者才会有肝区疼痛等症状, 因此很难发现。国内超过80%的肝癌患者在出现症状后才主动求医,超过85%的患者在就诊时已经是中晚期。
超声检查对早期肝癌的检出率不足。超声对于早期肝癌的的诊断存在一定的局限性,对于直径<2cm、2-3cm、 的肿瘤,超声检测的灵敏度分别为39-65%、76%;此外,超声诊断十分依赖检测医师的临床经验和操作手法, 不适合作为大范围人群的筛查方式。
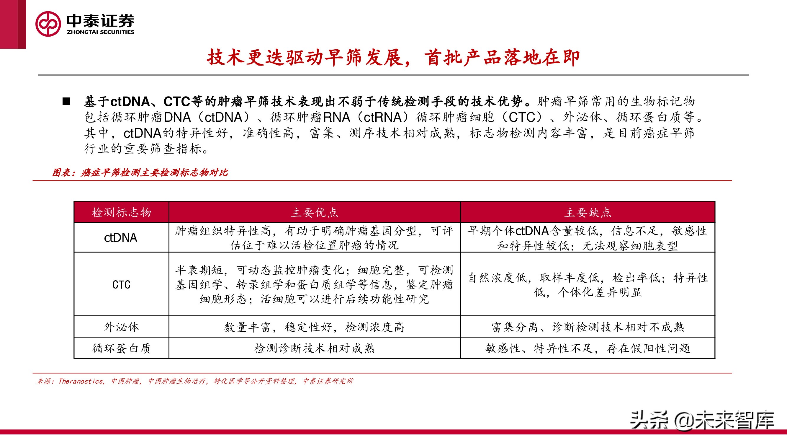
早筛技术优势有望打破筛查困局
产品进入LDT阶段,获批上市在即。目前海内外肝癌早筛产品以血检为主,大多还处在研发阶段,如贝瑞基 因的莱思宁、泛生子的HCCscreen等,并且已经在临床实验中展现出较高的灵敏度和特异性。尤其是针对肝癌 早期的患者,早筛产品展现出较好的检出能力,泛生子HCCscreen诊断出的肝癌患者中,49%处于早期阶段, 对于小于三厘米的肿瘤,HCCscreen的灵敏度达到85%;而在商业化方面,多数在以LDT的形式进行推广。
筛查需求旺盛,未来市场可期。根据2020年CSCO会议披露数据,国内HBV、HCV感染者以及肝硬化患者共约 1.07亿人,酒精性肝病者约6,200万人,假设2025年市场渗透率为5%,患者平均检测频率每年1次,终端价为 3,000元,预计2025年肝癌早筛的市场规模将达到254亿元。
4、肺癌早筛,临床试验初显成效
肺癌早筛,临床试验初显成效
肺癌的隐蔽性较强,临床表现具有多样性但缺乏特异性。肺癌以非小细胞肺癌为主,约占所以肺癌发病数的 80%~85%。多数早期肺癌患者无明显相关症状体征,如咳嗽、咯血、呼吸困难等。超过87%的患者是在出现症 状之后检查患有肺癌,主动体检筛查的人数仅为6%。
患者筛查主动性较弱,错过最佳治疗时期。从临床治疗效果来看,I期患者的5年存活率高达84%,但患者占 比只有19%,IV肺癌患者的5年期存活率仅为6.9%,门诊患者比例超过36%,由此可见,国内居民整体对于肺癌 筛查缺乏主动性。
低剂量螺旋CT(LDCT)是唯一可以降低死亡率的肺癌筛查技术。全美国家肺癌筛查研究(NLST)、荷兰-比利时随机 对照肺癌筛查实验表明LDCT筛查可以降低20%-24%的肺癌死亡率,是国际公认的最有效筛查方法,目前已经被 Fleischner协会、美国预防服务工作组等多个组织纳入筛查指并作为推荐手段。价格方面,目前国内公立医院LDCT 价格在120-360元之间不等。
报告节选:
(本文仅供参考,不代表我们的任何投资建议。如需使用相关信息,请参阅报告原文。)
- MIRXES研究报告:miRNA创新产品持续迭代,癌症早筛龙头构筑核心壁垒.pdf
- 诺辉健康分析报告:癌症早筛先行者,星辰大海乘风起航.pdf
- 癌症早筛行业产业专题研究.pdf
- 诺辉健康(B-6606.HK)研究报告:中国癌症早筛行业先行者.pdf
- 诺辉健康深度解析:中国结直肠癌早筛蓝海市场先行者.pdf
- 映恩生物_B:ADC领域的闪耀新星,携手BioNTech共赴“二代IOADC”肿瘤治疗新时代.pdf
- 医药行业周报:KARS抑制剂,肿瘤治疗的蓝海赛道.pdf
- 复宏汉霖深度报告:肿瘤治疗新范式,重磅创新药HLX43驱动价值重估.pdf
- 康方生物(9926.HK)研究报告:国际双抗领先企业,提速肿瘤治疗更新换代.pdf
- 医药行业专题报告:CAR~T细胞疗法,肿瘤治疗领域耀眼新星.pdf
- 轻松健康公司研究报告:深耕AI医疗的数字健康生态构建者,数据与技术双轮驱动.pdf
- 心玮医疗_B公司研究报告:神经介入筑底,介入式脑机接口稀缺标的.pdf
- 全球医疗保健行业:CDMO行业格局演进,第8期,复苏分化走势持续;新分子领域赢家明确——TIDES和偶联药物前景延伸至2026年(摘要).pdf
- 英科医疗首次覆盖报告:产能出清尾声,成本优势胜出.pdf
- 三星医疗公司研究报告:双主业经营稳健,智能配用电加速出海.pdf
- 相关文档
- 相关文章
- 全部热门
- 本年热门
- 本季热门
- 1 基因检测之癌症早筛行业深度报告:蓝海市场,新兴赛道.pdf
- 2 癌症早筛行业深度报告:从肠癌和肝癌早筛窥见未来.pdf
- 3 癌症早筛行业深度报告:黄金赛道风已来,早筛市场七大问题.pdf
- 4 癌症早筛行业专题研究报告:早筛产品落地在即,肿瘤筛查迎接新变局
- 5 癌症早筛行业研究:早筛产品落地在即,肿瘤筛查迎接新变局.pdf
- 6 诺辉健康分析报告:癌症早筛先行者,星辰大海乘风起航.pdf
- 7 癌症早筛行业深度研究:从技术角度看早筛,液体活检乘风破浪.pdf
- 8 癌症早筛行业准提研究报告:早筛春天将至,商业化蓄势待发
- 9 癌症早筛行业产业专题研究.pdf
- 10 抓住癌早期筛查的变革机遇(英)-美国智库ITIF
- 1 MIRXES研究报告:miRNA创新产品持续迭代,癌症早筛龙头构筑核心壁垒.pdf
- 2 映恩生物_B:ADC领域的闪耀新星,携手BioNTech共赴“二代IOADC”肿瘤治疗新时代.pdf
- 3 医药行业周报:KARS抑制剂,肿瘤治疗的蓝海赛道.pdf
- 4 复宏汉霖深度报告:肿瘤治疗新范式,重磅创新药HLX43驱动价值重估.pdf
- 5 讯飞医疗科技研究报告:医疗领头企业,成长引擎动能充足.pdf
- 6 医疗AI专题报告:多组学篇,AI技术驱动精准诊断实现重要突破.pdf
- 7 智药局:2025年AI Agent+医疗行业研究报告.pdf
- 8 2025医疗大健康行业全渠道营销报告.pdf
- 9 讯飞医疗科技公司研究报告:AI医疗先行者,贯通式布局医疗信息化.pdf
- 1 映恩生物_B:ADC领域的闪耀新星,携手BioNTech共赴“二代IOADC”肿瘤治疗新时代.pdf
- 2 医药行业周报:KARS抑制剂,肿瘤治疗的蓝海赛道.pdf
- 3 复宏汉霖深度报告:肿瘤治疗新范式,重磅创新药HLX43驱动价值重估.pdf
- 4 讯飞医疗科技公司研究报告:AI医疗先行者,贯通式布局医疗信息化.pdf
- 5 迈瑞医疗公司研究报告:长周期拐点来临,流水化、数智化、国际化驱动价值重估.pdf
- 6 爱康医疗骨科关节领军者:借手术机器人东风,加速国际化布局.pdf
- 7 乐普医疗:严肃医疗强背景,医美筑新增长极.pdf
- 8 医药生物行业医疗器械2026年度策略:把握出海陡峭曲线,卡位AI医疗商业化落地.pdf
- 9 医疗器械行业求索系列11 :脑机接口行业——政策加码,临床加速,产业化进入关键阶段.pdf
- 10 AI医疗行业专题报告:AI重构医疗,从场景落地到变现讨论.pdf
- 全部热门
- 本年热门
- 本季热门
- 1 2025年MIRXES研究报告:miRNA创新产品持续迭代,癌症早筛龙头构筑核心壁垒
- 2 2023年诺辉健康分析报告:癌症早筛先行者,星辰大海乘风起航
- 3 2023年癌症早筛行业产业专题研究
- 4 癌症早筛行业研究
- 5 癌症早筛行业深度报告:从肠癌和肝癌早筛窥见未来
- 6 癌症早筛行业专题研究报告:早筛产品落地在即,肿瘤筛查迎新变局
- 7 癌症早筛行业研究:早筛产品落地在即,肿瘤筛查迎接新变局
- 8 癌症早筛行业深度研究:从技术角度看早筛,液体活检乘风破浪
- 9 癌症早筛行业深度报告:黄金赛道风已来,早筛市场七大问题
- 10 基因检测之癌症早筛行业深度报告:蓝海市场,新兴赛道
- 1 2025年MIRXES研究报告:miRNA创新产品持续迭代,癌症早筛龙头构筑核心壁垒
- 2 2026年映恩生物_B公司研究报告:ADC领域的闪耀新星,携手BioNTech共赴“二代IOADC”肿瘤治疗新时代
- 3 2026年第2周医药行业周报:KARS抑制剂,肿瘤治疗的蓝海赛道
- 4 2025年复宏汉霖深度报告:肿瘤治疗新范式,重磅创新药HLX43驱动价值重估
- 5 2026年轻松健康公司研究报告:深耕AI医疗的数字健康生态构建者,数据与技术双轮驱动
- 6 2026年心玮医疗_B公司研究报告:神经介入筑底,介入式脑机接口稀缺标的
- 7 2026年英科医疗首次覆盖报告:产能出清尾声,成本优势胜出
- 8 2026年三星医疗公司研究报告:双主业经营稳健,智能配用电加速出海
- 9 2026年医疗保健行业基药目录深度:基药目录的历史与启示
- 1 2026年映恩生物_B公司研究报告:ADC领域的闪耀新星,携手BioNTech共赴“二代IOADC”肿瘤治疗新时代
- 2 2026年第2周医药行业周报:KARS抑制剂,肿瘤治疗的蓝海赛道
- 3 2025年复宏汉霖深度报告:肿瘤治疗新范式,重磅创新药HLX43驱动价值重估
- 4 2026年轻松健康公司研究报告:深耕AI医疗的数字健康生态构建者,数据与技术双轮驱动
- 5 2026年心玮医疗_B公司研究报告:神经介入筑底,介入式脑机接口稀缺标的
- 6 2026年英科医疗首次覆盖报告:产能出清尾声,成本优势胜出
- 7 2026年三星医疗公司研究报告:双主业经营稳健,智能配用电加速出海
- 8 2026年医疗保健行业基药目录深度:基药目录的历史与启示
- 9 2026年医疗耗材行业报告:国产PFA前景可期
- 10 2026年讯飞医疗科技公司研究报告:星火模型赋能全域医疗,GBC三端协同构筑成长新格局
- 最新文档
- 最新精读
- 1 2026年中国医药行业:全球减重药物市场,千亿蓝海与创新迭代
- 2 2026年银行自营投资手册(三):流动性监管指标对银行投资行为的影响(上)
- 3 2026年香港房地产行业跟踪报告:如何看待本轮香港楼市复苏的本质?
- 4 2026年投资银行业与经纪业行业:复盘投融资平衡周期,如何看待本轮“慢牛”的持续性?
- 5 2026年电子设备、仪器和元件行业“智存新纪元”系列之一:CXL,互联筑池化,破局内存墙
- 6 2026年银行业上市银行Q1及全年业绩展望:业绩弹性释放,关注负债成本优化和中收潜力
- 7 2026年区域经济系列专题研究报告:“都”与“城”相融、疏解与协同并举——现代化首都都市圈空间协同规划详解
- 8 2026年历史6轮油价上行周期对当下交易的启示
- 9 2026年国防军工行业:商业航天革命先驱Starlink深度解析
- 10 2026年创新引领,AI赋能:把握科技产业升级下的投资机会
