药店行业100页深度解析:集中度提升、处方外流促进强者恒强
- 来源:未来智库
- 发布时间:2020/08/28
- 浏览次数:786
- 举报
核心观点:
零售药店市场持续扩容,行业护城河促进强者恒强。
-
近年来,我国零售药店市场规模整体持续扩 大,增长较为稳定。中国零售药店药品销售额由2268亿元增长到4196亿元,平均年复合增速为 9.2%。随着处方外流逐渐增加,零售渠道在药品销售的重要性日益突出。我国药品零售行业集中 度尚不高,不过行业格局逐渐显现,行业壁垒进一步提高。其护城河主要体现在三大壁垒:经营 管理能力,品牌影响力,规模体量及成长能力。我们分别从这几个维度分析四家上市公司,以展 现成功“走出来”的公司的特征。
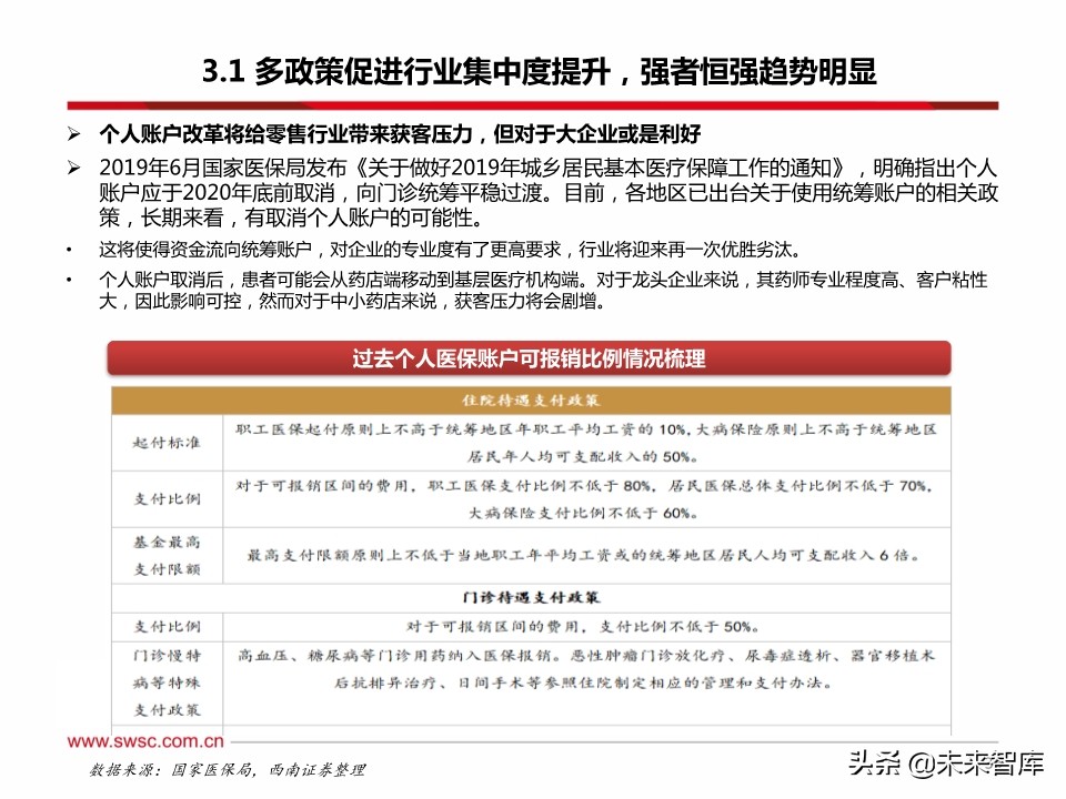
我国有望借鉴日本零售药店发展成功经验,实现零售药店集中度提升与行业转型升级。
-
美国零售 药房主要通过商品销售和提供PBM服务、健康管理服务多渠道实现盈利;日本的零售药店经营模 式则在医药分离改革之后,实现了调剂药房与药妆店并行的方式进行销售的新模式。与美国和日 本相比,我国零售连锁药店行业集中度较低,龙头企业的市场占有率较低,2018年CR5、CR10、 CR50集中度分别为12.1%、23.8%和29.8%。这主要是由于医疗体制与医疗系统信息化不同造成 的。未来,随着我国医改和处方外流政策逐步推行,我国零售药店可借鉴日本药店的发展路径, 以着力打造专业药房为依托,完善并优化处方药、非处方药及非药品的销售结构,拓宽销售品类, 通过药品与非药品结合销售的方式吸引更多客源,实现销售规模和市占率的进一步提升。
破局医药分离,处方外流成为长期趋势,或带来千亿市场增长空间。
-
近年来,国家不断出台推动 处方外流的政策,各地区也积极推行电子处方服务并加速处方流转平台建设,医院端处方外流或 将在政策的大力推动下成为长期趋势。在此背景下,零售药店将作为承接处方外流的终端之一有 望获得持续利好。我国2019年公立医院药品市场规模为11951亿元(+3.6%),以2019年为基数, 假设2020-2025年保持2%增速,到2025年其规模将有望达到13458.8亿元。以此假设为基础, 处方外流预计会给医药零售市场带来千亿的市场增长空间。
重点企业分析:
-
大参林:公司营销网络集中于华南地区,并由此向外持续扩张。公司在短期内门店结构将改善, 利润将会迎来高速增长;中长期将受益于处方外流带来的行业市场规模增加,叠加公司互联网医 疗布局打开公司成长空间。
-
一心堂:慢病业务收入高、市场潜力大,公司已有慢病门店基础,未来成长空间大;公司电商业 务发展态势良好,线上线下协同增厚公司业绩;限制性股票激励计划调动核心员工积极性,刺激 公司业绩稳健增长。
-
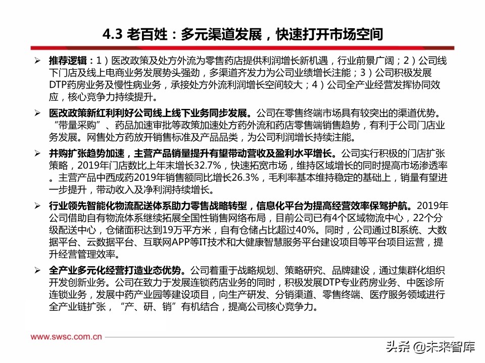
老百姓 :公司线下门店及线上电商业务发展势头强劲,多渠道齐发力为公司业绩增长注能;公司 积极发展DTP药房业务及慢性病业务,承接处方外流利润增长空间较大;公司全产业经营发挥协 同效应,核心竞争力持续提升。
-
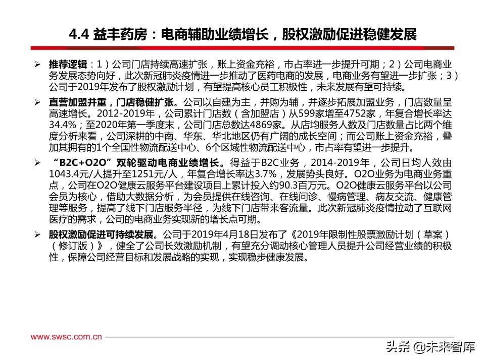
益丰药房:公司门店持续高速扩张,账上资金充裕,市占率进一步提升可期;公司电商业务发展 态势向好,此次新冠肺炎疫情进一步推动了医药电商的发展,电商业务有望进一步扩张;公司于 2019年发布了股权激励计划,有望提升核心员工积极性,促进未来发展。
报告节选:
(报告观点属于原作者,仅供参考。报告来源:西南证券)
如需完整报告请登录【未来智库官网】。
(本文仅供参考,不代表我们的任何投资建议。如需使用相关信息,请参阅报告原文。)
- 中国医药零售行业:药店深度研究系列一,龙头企业重回扩张驱动的增长.pdf
- 医药行业药店行业:政策助力,看好26年业绩、估值双拐点.pdf
- 医药健康行业药店、中药2026年度策略:蛰伏蓄势,以候风至.pdf
- 药店行业新业态系列专题报告: 千店千面,开启差异化发展路线.pdf
- 药店如何打造更年期女性“第二客厅”.pdf
- 医药生物·生物制品行业创新药盘点系列报告(25):IgA肾病药物已进入商业化兑现期.pdf
- 医药生物行业:IBD行业报告(三)——研发路径愈发清晰,中国创新药公司有望深度参与.pdf
- 医药生物行业新兴生物技术专题报告:小核酸药物方兴未艾,海外创新与国内崛起共振.pdf
- 医药生物行业深度报告:融资与出海双轮驱动,CXO迎来景气度修复与全球化新周期.pdf
- 医药生物行业跟踪周报:两会将创新药列为新兴支柱产业,26年BD出海再提速.pdf
- 相关文档
- 相关文章
- 全部热门
- 本年热门
- 本季热门
- 1 2019年度中国医药市场发展蓝皮书.pdf
- 2 药店行业100页深度解析:集中度提升、处方外流促进强者恒强.pdf
- 3 零售药店及连锁药店行业深度研究报告.pdf
- 4 医药零售行业深度报告:转型升级加速,市场规模不断提升.pdf
- 5 2022中国零售药店O2O发展报告.pdf
- 6 医药行业年中专题报告:关注医疗器械、CXO、原料药及药店等.pdf
- 7 医药行业2020年报、2021一季报总结:医药强势复苏,风景这边更好
- 8 零售药店行业研究:短期受益行业集中度提升,长期受益处方外流.pdf
- 9 医药行业年报季报分析:不惧疫情,刚需+创新+消费,医往直前
- 10 罗兰贝格 零售药店行业发展策略指南 实现“以客户为中心”的商业模式创新.pdf
- 1 医药行业2024年及2025Q1总结报告:药店、医药流通增长较好,CXO环比持续改善.pdf
- 2 器械&药店行业2025年H2策略及Q2前瞻:需求恢复,拐点将至.pdf
- 3 中药行业2025年一季报业绩综述:静待花开终有时,药中银行反转至.pdf
- 4 医药行业药店行业:政策助力,看好26年业绩、估值双拐点.pdf
- 5 药店行业新业态系列专题报告: 千店千面,开启差异化发展路线.pdf
- 6 医药健康行业药店、中药2026年度策略:蛰伏蓄势,以候风至.pdf
- 7 中国医药零售行业:药店深度研究系列一,龙头企业重回扩张驱动的增长.pdf
- 8 药店如何打造更年期女性“第二客厅”.pdf
- 9 医药生物行业专题:新靶点有望开启精准降脂治疗新篇章-联用治疗成为降脂趋势,新型药物崛起.pdf
- 10 医药生物行业:2025 ASCO年会摘要总结——关注国产双抗、ADC等创新分子.pdf
- 1 医药行业药店行业:政策助力,看好26年业绩、估值双拐点.pdf
- 2 医药健康行业药店、中药2026年度策略:蛰伏蓄势,以候风至.pdf
- 3 中国医药零售行业:药店深度研究系列一,龙头企业重回扩张驱动的增长.pdf
- 4 医药生物行业小核酸深度报告:靶向递送技术不断涌现,心血管和代谢等慢病领域小核酸有望展现巨大潜力.pdf
- 5 医药生物行业深度报告:“十五五”谋篇新蓝图,脑机接口进入产业化快车道.pdf
- 6 医药生物行业脑机接口专题报告——技术突破与商业化共振,关注脑机接口未来产业.pdf
- 7 医药生物行业医疗器械2026年度策略:把握出海陡峭曲线,卡位AI医疗商业化落地.pdf
- 8 医药生物行业跟踪周报:“十五五”聚焦脑机接口,抢占全球科技高地,建议关注,微创脑科学、翔宇医疗、美好医疗等.pdf
- 9 医药生物行业:“政策引导&技术支持”助力AI医疗崛起,蚂蚁阿福或成C端应用范例.pdf
- 10 医药生物行业2026年1月投资策略:继续推荐创新药及产业链.pdf
- 全部热门
- 本年热门
- 本季热门
- 1 2026年医疗耗材与线下药店行业深度报告:在分化中寻找确定性
- 2 2026年医药行业药店行业:政策助力,看好26年业绩、估值双拐点
- 3 2025年第50周医药行业投资观点与研究专题周周谈·第154期:2025Q3实体药店市场分析
- 4 2025年医药行业器械与药店H1总结、Q3前瞻及Q4策略:看好业绩恢复下的估值拉动
- 5 2025年药店行业新业态系列专题报告:千店千面,开启差异化发展路线
- 6 2025年器械与药店行业H2策略及Q2前瞻:需求恢复,拐点将至
- 7 2025年医药行业2024年及2025Q1总结报告:药店、医药流通增长较好,CXO环比持续改善
- 8 药店连锁扩张新动力:自建、并购、加盟三驾马车
- 9 大参林药店发展新篇章:全国布局引领行业新趋势
- 10 2024年益丰药房研究报告:聚焦扩张、精细化运营的头部连锁药店
- 1 2026年医疗耗材与线下药店行业深度报告:在分化中寻找确定性
- 2 2026年医药行业药店行业:政策助力,看好26年业绩、估值双拐点
- 3 2025年第50周医药行业投资观点与研究专题周周谈·第154期:2025Q3实体药店市场分析
- 4 2025年医药行业器械与药店H1总结、Q3前瞻及Q4策略:看好业绩恢复下的估值拉动
- 5 2025年药店行业新业态系列专题报告:千店千面,开启差异化发展路线
- 6 2025年器械与药店行业H2策略及Q2前瞻:需求恢复,拐点将至
- 7 2025年医药行业2024年及2025Q1总结报告:药店、医药流通增长较好,CXO环比持续改善
- 8 2026年医药生物·生物制品行业创新药盘点系列报告(25):IgA肾病药物已进入商业化兑现期
- 9 2026年医药生物行业:IBD行业报告(三)——研发路径愈发清晰,中国创新药公司有望深度参与
- 10 2026年医药生物行业新兴生物技术专题报告:小核酸药物方兴未艾,海外创新与国内崛起共振
- 1 2026年医疗耗材与线下药店行业深度报告:在分化中寻找确定性
- 2 2026年医药行业药店行业:政策助力,看好26年业绩、估值双拐点
- 3 2025年第50周医药行业投资观点与研究专题周周谈·第154期:2025Q3实体药店市场分析
- 4 2026年医药生物·生物制品行业创新药盘点系列报告(25):IgA肾病药物已进入商业化兑现期
- 5 2026年医药生物行业:IBD行业报告(三)——研发路径愈发清晰,中国创新药公司有望深度参与
- 6 2026年医药生物行业新兴生物技术专题报告:小核酸药物方兴未艾,海外创新与国内崛起共振
- 7 2026年医药生物行业深度报告:融资与出海双轮驱动,CXO迎来景气度修复与全球化新周
- 8 2026年第10周医药生物行业跟踪周报:两会将创新药列为新兴支柱产业,26年BD出海再提速
- 9 2026年医药生物行业:IBD行业报告(二)——市场空间有望提升,多通路联合抑制有望大幅提升疗效
- 10 2026年医药生物行业3月月报:重点关注Q1业绩预期、积极把握主题机会;手术机器人专题,政策打通商业化瓶颈、千亿市场驶向发展快车道
- 最新文档
- 最新精读
- 1 2026年中国医药行业:全球减重药物市场,千亿蓝海与创新迭代
- 2 2026年银行自营投资手册(三):流动性监管指标对银行投资行为的影响(上)
- 3 2026年香港房地产行业跟踪报告:如何看待本轮香港楼市复苏的本质?
- 4 2026年投资银行业与经纪业行业:复盘投融资平衡周期,如何看待本轮“慢牛”的持续性?
- 5 2026年电子设备、仪器和元件行业“智存新纪元”系列之一:CXL,互联筑池化,破局内存墙
- 6 2026年银行业上市银行Q1及全年业绩展望:业绩弹性释放,关注负债成本优化和中收潜力
- 7 2026年区域经济系列专题研究报告:“都”与“城”相融、疏解与协同并举——现代化首都都市圈空间协同规划详解
- 8 2026年历史6轮油价上行周期对当下交易的启示
- 9 2026年国防军工行业:商业航天革命先驱Starlink深度解析
- 10 2026年创新引领,AI赋能:把握科技产业升级下的投资机会
