计算机行业研究与中期策略报告:安全护航、工具赋能、融合应用
- 来源:平安证券
- 发布时间:2021/06/20
- 浏览次数:623
- 举报
一、行业回顾:估值处在历史低位,反弹迹象开始显现
基本面:行业恢复迅速,工业软件及信息安全重视程度提升
2021年前4个月,我国软件业恢复迅速,业务收入和利润总额持续快速增长。云计算、大数据服务等新兴业务领域保持强劲发 展势头,集成电路设计收入实现较快增长,信息安全和工业软件领域增长动力充足。其中,2021年前4个月信息安全收入增长 十分迅速,主要得益于网络安全法规、标准的快速落地,以及“攻防”市场的持续活跃。
行情回顾:行情整体处于震荡下行态势,但反弹苗头已经开始显现
年初以来,行业行情整体处于震荡下行态势。5月初,行业上市公司2020年年报和2021年一季报披露完毕,行业上市公司2020 年一季度亮眼的业绩表现给予了市场更强的信心,叠加当时行业市盈率处于近期低位,行业已跌出投资空间,因此行业指数 自5月起开始有所反弹。我们判断,随着行业上市公司业绩的持续恢复,行业的反弹有望持续。
估值水平:估值低于历史中位数水平,数智化转型带来机会
截至6月11日,计算机行业估值低于历史中位数水平。根据我们的统计,2015年以来,申万计算机行业历史市盈率(TTM整体法,剔除负值) 中位数为54.17。计算机行业6月11日市盈率(TTM整体法,剔除负值)为52.99,当前市盈率水平在历史市盈率中位数水平之下。 展望下半年,数字化、智能化将提速,计算机行业将受益。大安全领域,产业链安全度在提升,数据安全、云安全和工控安全能力在提升; 工业软件面临着良好的发展环境,CAD和EDA均有望获得突破发展,将加快为制造也数智化赋能;计算机行业与汽车等工业品的融合也在提 速,汽车将成为新的终端入口。
二、安全护航:多股力量正在催生变革,新安全将是增长方向
威胁侧:网络攻击行为高发,攻击手段更为高级、影响更广
近两年,在新冠疫情等因素的催化下,企业和各国加快了数字化转型的步伐,同时高级可持续威胁攻击(APT,下同)发生次数急 剧提高,影响规模扩大。如SolarWinds旗下Orion基础设施管理平台遭受供应链攻击事件,美国最大成品油运输管道运营商Colonial Pipeline收到黑客勒索病毒,以及近日全球最大肉食品供应商巴西JBS SA公司遭受黑客网络攻击事件,这些具有一定战略性质的APT 攻击标志着网络威胁逐渐黑产化、组织化。并且从攻击手段上看,安全防护边界正在突破IT系统本身,网络安全面临着新的威胁和 挑战。
合规侧:网络安全政策趋严,实战攻防演练常态化
从政策端看,政府对于我国网络安全 建设的重视程度提高、监管要求趋严, 产业的景气度高升。网络安全作为一 项国家战略,在今年3月发布的“十 四五规划”中已经成为了国家未来发 展建设的重点之一,在新基建、数字 中国、国家安全建设中占据重要地位。 等保2.0以及《网络安全法》的推出 将网络安全的合规要求上升至法律层 面,信创产业的升温也在不断提高对 于网络安全能力的自主可控。 同时政府对于网络安全工作的重心逐 渐从被动防御向主动防御转移,实战 攻防演练趋于常态化。
需求侧:新兴IT基础设施安全防护需求快速提高,数据资产成为防护重点
随着云计算和大数据技术的快速发展和广泛应用,尤其是客户业务体量达到一定规模以后,数据的产生、流通和应用更加普遍化和密 集化,数据作为企业的资产属性也越来越强。按照Gartner的测算,云安全、数据安全成为2020年增长的主要动力,其中云计算安全增 长最快,增速预计超过30%。从国内安全企业发展来看,一些在云计算、数据安全布局较早的企业,市场竞争优势已经凸显出来。相 反,据Gartner的预测,包括防火墙、IPS/IDS等传统网络安全产品在内的网络安全设备,2020年出现较为明显的下滑。
三、工具赋能:数智化发展的重要基石,工业软件将逐步突破
工业软件:工业数智化转型的重要工具,是智能制造的基础
工业软件是工业企业数智化转型升级的重要工具,同时工业软件是我国智能制造、智能建造的重要基础和核心支撑。根据应 用环节和场景的不同,工业软件主要可分为四大类:研发设计类、生产控制类、信息管理类以及嵌入式软件。
研发设计类软件:市场规模快速增长,国产化率低
我国研发设计软件市场规模保持快速增长。根据CCID数据,我国研发设计类工业软件市场规模2018年为142.7亿元,2021年将 达到223.90亿元,2018-2021年CAGR为16.20%。如前文所述,我国研发设计类工业软件国产化率大概仅为5%-10%,是工业软件产品门类中国产化率最低的一类。而研发设计 类工业软件是工业软件的明珠,是高端制造、IC芯片等工业产业的上游,属于“卡脖子”技术,是未来亟需重点突破的领 域。
生产控制类软件:市场竞争较为激烈,未来行业发展空间大
行业渗透率偏低,潜在市场规模大。生产控制类软件填补了计划层与控制层之间的信息断层,在企业的智能制造整体架构中具有承上启下的作 用。根据CCID数据,2018年中国生产控制类软件市场规模达285.6亿元,其中MES占比28.97%,DCS占比23.14%。据工信部统计,2019 年度智能 制造就绪率仅7.9%,未来行业发展空间大,行业增量主要来自于高端装备制造等领域,相关企业对数字化诉求较高。行业竞争较为激烈。生产控制类软件紧贴企业生产流程,不同行业间差异大。目前,生产控制类主要应用在能源、冶金和石化等领域,市场竞 争较为激烈。西门子、南瑞和ABB的产品主要应用在电力能源行业,宝信软件、中控技术主要聚焦在钢铁石化领域。其中,在国内石化行业 DCS市场,中控技术市占率近30%,市场份额领先。
四、融合应用:软件定义将成为趋势,短期看好汽车智能座舱
融合:“软件定义汽车”大潮,网联化、自动驾驶化提速
智能驾驶技术已经蓄力多年,终于迎来“软件定义汽车”大潮。智能驾驶技术伴随电动车的放量以及电子电气架构的变革,加快在汽 车终端的覆盖,汽车网联化、自动化成为这轮汽车行业革新的主要方向。根据Marketsandmarkets预测,全球智能网联汽车市场规模在 2027年将达到2,127亿美元,2019-2027的年复合增长率将达到22.3%。同时,我国政府自2020年加快推出一系列智能网联汽车产业发展 相关政策,推进我国智能网联汽车规模化商用进程。
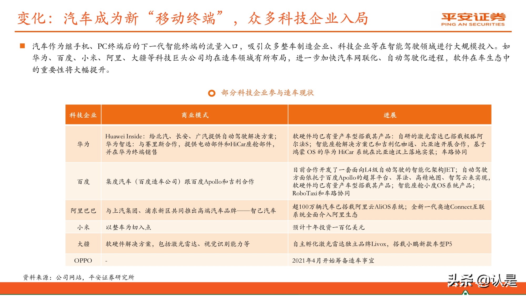
变化:汽车成为新“移动终端”,众多科技企业入局
汽车作为继手机、PC终端后的下一代智能终端的流量入口,吸引众多整车制造企业、科技企业等在智能驾驶领域进行大规模投入。如 华为、百度、小米、阿里、大疆等科技巨头公司均在造车领域有所布局,进一步加快汽车网联化、自动驾驶化进程,软件在车生态中 的重要性将大幅提升。
短期:座舱软件是现阶段角力重点,集成化特点明显
智能座舱渗透率近两年快速提高,逐渐成为大多数车型的标配。根据高工智能汽车研究院数据统计,2020年液晶仪表、OTA、HUD 等模块在新车中的搭载量增速均超过100%,智能座舱功能平均搭载量增速跑赢车市。智能座舱将成为短期内智能汽车产业快速发展的动力来源。智能座舱软件已呈现高度集成化趋势,车联网生态在智能座舱中已有体 现,但在座舱HMI方面,车载显示功能仍处于向多屏联动的配置形式转型;HUD抬头显示、视觉DMS、语音识别等模块搭载率仍较 低,技术还不够成熟,仍在发展强劲的阶段。
长期:自动驾驶量产落地仍需时间,但软件应用潜力巨大
从汽车软件化长期趋势来看,还是要依托自动驾驶。虽然辅助驾驶系统(ADAS)市场渗透率目前较低,但未来的市场可释放空间很 大。现阶段,我国自动驾驶正由L2向L3级别转化,L4、L5高等级自动驾驶仍只能在特殊场景下,如无人配送、园区物流、道路清扫 等场景应用,距离真正落地量产还需要在技术、法律等多方面的积累和完善。
报告节选:
报告链接:计算机行业研究与中期策略报告:安全护航、工具赋能、融合应用
(本文仅供参考,不代表我们的任何投资建议。如需使用相关信息,请参阅报告原文。)
- 网络安全2026年趋势研究报告一企业实务篇-安全牛.pdf
- 2026年网络安全趋势研究报告-技术发展篇.pdf
- 网络安全行业:95015网络安全应急响应分析报告(2025).pdf
- 道路车辆网络安全验证和确认研究报告.pdf
- 2026网络安全趋势报告.pdf
- 智能汽车行业:2026年智驾平权之车企智驾方案梳理.pdf
- AI智能汽车行业3月投资策略:L3L4开启征求意见,北美Robotaxi加速,看好智能化.pdf
- AI智能汽车行业2月投资策略:北美L4或松绑,第三方智驾供应商多点开花,看好智能化.pdf
- 产业观察:【CES 2026】AI巨头、人形机器人、智能汽车展出最新变化.pdf
- AI智能汽车行业1月投资策略:特斯拉无接管横穿美国,工信部首批L3准入,看好智能化.pdf
- 【亿欧智库】2026年中国生产制造类工业软件行业发展洞察报告.pdf
- 2025年中国生产制造类工业软件行业发展洞察报告-亿欧智库.pdf
- 2026年中国生产制造类工业软件行业发展洞察报告.pdf
- 中国工业软件行业发展研究报告:慢行业下需坚守长期主义之路.pdf
- 金橙子公司研究报告:工业软件激光垂类专家,3D打印+快反镜蓄势待发.pdf
- 相关文档
- 相关文章
- 全部热门
- 本年热门
- 本季热门
- 1 网络安全行业深度研究:驱动因素、竞争格局、未来趋势.pdf
- 2 网络安全行业深度研究报告:七大核心赛道全面梳理.pdf
- 3 网络安全服务行业研究报告:网络安全行业的制高点
- 4 网络安全深度报告:密码行业专题及PKI系统分析.pdf
- 5 网络安全专题报告:零信任安全,数字时代的主流安全架构.pdf
- 6 网络与信息安全培训.ppt
- 7 网络安全专题报告:态势感知,构建主动安全防御体系的智能大脑.pdf
- 8 网络安全等级保护安全设计技术要求.pdf
- 9 网络安全行业人才实战能力白皮书:攻防实战能力篇.pdf
- 10 信息安全行业专题:信息安全的边界与未来.pdf
- 1 毕马威:2025年网络安全重要趋势报告.pdf
- 2 奇安信:2025年中网络安全漏洞威胁态势研究报告.pdf
- 3 2025年网络安全行业报告:主要威胁、新兴趋势和CISO建议.pdf
- 4 全国网络安全标准化技术委员会:2025人工智能安全治理框架2.0版.pdf
- 5 车联网安全研究报告.pdf
- 6 2025年IPv6网络安全白皮书-中国联通.pdf
- 7 全国网络安全标准化技术委员会:数据安全国家标准体系(2025版).pdf
- 8 中国医院协会:医院网络安全托管服务(MSS)实施指南(2025版).pdf
- 9 2028网络安全前瞻:面向AI时代的人才战略报告.pdf
- 10 全国网络安全标准化技术委员会:个人信息保护国家标准体系(2025版).pdf
- 全部热门
- 本年热门
- 本季热门
- 1 2025年高频因子跟踪:GPT_5.2_Codex发布,长程任务与网络安全能力升级
- 2 2025年亚太地区人工智能网络安全分析:构建新型风险格局下的防御韧性
- 3 2025年电力信息物理系统网络安全防护分析:从乌克兰停电事件到云边协同检测技术突破
- 4 2025年网络安全新范式分析:内生安全理论如何重塑数字防线
- 5 2025年网络安全实验室战略分析:智能化驱动攻防新格局的演进路径
- 6 2025年AI+网络安全分析:智能技术如何重塑千亿级安全市场
- 7 2025年网络安全韧性分析:企业损失下降50%背后的防御革命
- 8 2025年网络安全行业分析:并购狂潮下的平台整合与AI驱动新纪元
- 9 2025年网络安全趋势分析:AI驱动下的10万亿美元威胁格局
- 10 2024年中国网络安全等级保护行业分析:等保2.0驱动百亿合规市场扩容
- 1 2025年高频因子跟踪:GPT_5.2_Codex发布,长程任务与网络安全能力升级
- 2 2025年亚太地区人工智能网络安全分析:构建新型风险格局下的防御韧性
- 3 2025年电力信息物理系统网络安全防护分析:从乌克兰停电事件到云边协同检测技术突破
- 4 2025年网络安全新范式分析:内生安全理论如何重塑数字防线
- 5 2025年网络安全实验室战略分析:智能化驱动攻防新格局的演进路径
- 6 2025年AI+网络安全分析:智能技术如何重塑千亿级安全市场
- 7 2025年网络安全韧性分析:企业损失下降50%背后的防御革命
- 8 2025年网络安全行业分析:并购狂潮下的平台整合与AI驱动新纪元
- 9 2025年网络安全趋势分析:AI驱动下的10万亿美元威胁格局
- 10 2024年中国网络安全等级保护行业分析:等保2.0驱动百亿合规市场扩容
- 1 2025年高频因子跟踪:GPT_5.2_Codex发布,长程任务与网络安全能力升级
- 2 2025年亚太地区人工智能网络安全分析:构建新型风险格局下的防御韧性
- 3 2025年电力信息物理系统网络安全防护分析:从乌克兰停电事件到云边协同检测技术突破
- 4 2025年网络安全新范式分析:内生安全理论如何重塑数字防线
- 5 2025年网络安全实验室战略分析:智能化驱动攻防新格局的演进路径
- 6 2026年智能汽车行业:2026年智驾平权之车企智驾方案梳理
- 7 2026年AI智能汽车行业2月投资策略:北美L4或松绑,第三方智驾供应商多点开花,看好智能化
- 8 2026年产业观察:【CES 2026】AI巨头、人形机器人、智能汽车展出最新变化
- 9 2026年AI智能汽车行业1月投资策略:特斯拉无接管横穿美国,工信部首批L3准入,看好智能化
- 10 2025年智能汽车行业系列报告(八):L3准入落地,华为系景气度提升
- 最新文档
- 最新精读
- 1 2026年中国医药行业:全球减重药物市场,千亿蓝海与创新迭代
- 2 2026年银行自营投资手册(三):流动性监管指标对银行投资行为的影响(上)
- 3 2026年香港房地产行业跟踪报告:如何看待本轮香港楼市复苏的本质?
- 4 2026年投资银行业与经纪业行业:复盘投融资平衡周期,如何看待本轮“慢牛”的持续性?
- 5 2026年电子设备、仪器和元件行业“智存新纪元”系列之一:CXL,互联筑池化,破局内存墙
- 6 2026年银行业上市银行Q1及全年业绩展望:业绩弹性释放,关注负债成本优化和中收潜力
- 7 2026年区域经济系列专题研究报告:“都”与“城”相融、疏解与协同并举——现代化首都都市圈空间协同规划详解
- 8 2026年历史6轮油价上行周期对当下交易的启示
- 9 2026年国防军工行业:商业航天革命先驱Starlink深度解析
- 10 2026年创新引领,AI赋能:把握科技产业升级下的投资机会
